黑龙江省哈尔滨市师大附中2020-2021学年高一上学期期末考试+物理+Word版含答案
展开哈师大附中2020级高一上学期期末考试
物理试卷
Ⅰ卷
一、选择题(本题共15小题,每题3分,共45分,其中1—9为单选题,10—15为多选题,多选题全部正确得3分,部分正确得1分,有错选0分)
- 以下说法中正确的是( )
A. 在苹果园摘苹果,找成熟的大的苹果,可将苹果视为质点
B. 物体在前5秒内指的是物体在4秒末到5秒末这1秒的时间
C. 直线运动中位移的大小可能和路程相等
D. 加速度很大时,运动物体的速度一定很快变大
- 汽车由静止开始匀加速前进,经过10s速度达到5m/s,则在这10s内( )
A. 汽车的加速度是2m/s2
B. 汽车的平均速度是2.5m/s
C. 汽车的平均速度是5m/s
D. 汽车的位移是50m
- 一物体从离地面H高处自由下落,下落到距地高为h时,物体的速度恰好是它着地时速度的,则h等于( )
- B. C. D.
- 如图所示吊床用两根等长的绳子拴在两棵树上等高的位置.某人先坐在吊床上,吊床两端系绳中的拉力为,后顺着吊床长度方向平躺在吊床上,吊床两端系绳中的拉力为。两种情况人均处于静止状态,则( )
A. F1=F2
B. F1<F2
C. F1>F2
D. 无法判断F1、F2的大小
- 如图所示,用三根轻绳将A、B两小球以及水平天花板上的固定点O之间两两连接.然后用一水平方向的力F作用于A球上,此时三根轻绳均处于直线状态,且OB绳恰好竖直,两球均处于静止状态.已知三根轻绳的长度之比为OA∶AB∶OB=3∶4∶5,两球质量关系为mA=2mB=2m,则下列说法正确的是( )
A.OA绳的拉力大小为
B. OB绳的拉力大小为2mg
C. F的大小为
D. AB绳的拉力大小为mg
- 如图所示,质量为1Kg的物体放置于倾角为37°的斜面上,物体与斜面间动摩擦因数为0.5,现对物体施加水平的作用力F,重力加速度g取10m/s2,最大静摩擦近似等于滑动摩擦力。则为了使物体保持静止状态,F的大小范围是:( )
A.2.5N≤F≤12.5N
B.2.5N≤F
C. N≤F≤20N
D. F≤20N
- 声音在空气中的传播速度v与空气的密度ρ、压强p有关.下列速度的表达式(k为比例系数,无单位)中正确的是( )
- 在光滑水平面上有一物块始终受水平恒力F的作用而运动,在其正前方固定一个足够长的轻质弹簧,如图所示,当物块与弹簧接触后向右运动的过程中,下列说法正确的是( )
A. 物块接触弹簧后先加速后减速
B. 物块接触弹簧后即做减速运动
C. 当物块的速度为零时,它所受的合力为零
D. 当弹簧处于压缩量最大时,物块的加速度等于零
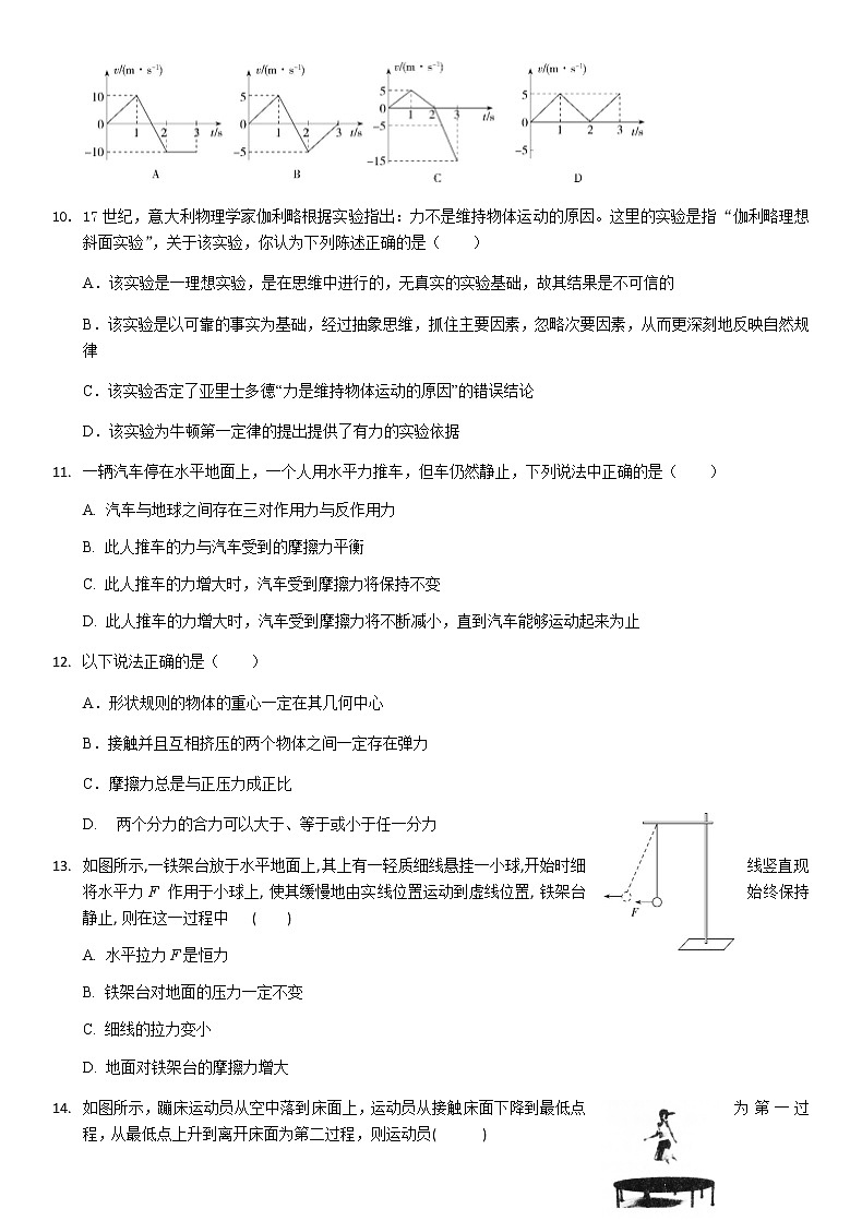
- 如图甲所示,在倾角为30°的足够长的光滑斜面上,有一质量为m的物体,受到沿斜面方向的力F作用,力F按图乙所示规律变化(图中纵坐标是F与mg的比值,力沿斜面向上为正)。则物体运动的速度v随时间t变化的规律是A、B、C、D中的(物体的初速度为零,重力加速度取10 m/s2) ( )
- 17世纪,意大利物理学家伽利略根据实验指出:力不是维持物体运动的原因。这里的实验是指“伽利略理想斜面实验”,关于该实验,你认为下列陈述正确的是( )
A.该实验是一理想实验,是在思维中进行的,无真实的实验基础,故其结果是不可信的
B.该实验是以可靠的事实为基础,经过抽象思维,抓住主要因素,忽略次要因素,从而更深刻地反映自www.ks5u.com然规律
C.该实验否定了亚里士多德“力是维持物体运动的原因”的错误结论
D.该实验为牛顿第一定律的提出提供了有力的实验依据
- 一辆汽车停在水平地面上,一个人用水平力推车,但车仍然静止,下列说法中正确的是( )
A. 汽车与地球之间存在三对作用力与反作用力
B. 此人推车的力与汽车受到的摩擦力平衡
C. 此人推车的力增大时,汽车受到摩擦力将保持不变
D. 此人推车的力增大时,汽车受到摩擦力将不断减小,直到汽车能够运动起来为止
- 以下说法正确的是( )
A.形状规则的物体的重心一定在其几何中心
B.接触并且互相挤压的两个物体之间一定存在弹力
C. 摩擦力总是与正压力成正比
- 两个分力的合力可以大于、等于或小于任一分力
- 如图所示,一铁架台放于水平地面上,其上有一轻质细线悬挂一小球,开始时细线竖直,现将水平力F作用于小球上,使其缓慢地由实线位置运动到虚线位置,铁架台始终保持静止,则在这一过程中 ( )
A. 水平拉力F是恒力
B. 铁架台对地面的压力一定不变
C. 细线的拉力变小
D. 地面对铁架台的摩擦力增大
- 如图所示,蹦床运动员从空中落到床面上,运动员从接触床面下降到最低点为第一过程,从最低点上升到离开床面为第二过程,则运动员( )
A.在第—过程中始终处于失重状态
B.在第一过程中先处于失重状态,后处于超重状态
C.在第二过程中始终处于超重状态
D.在第二过程中先处于超重状态,后处于失重状态
- 如图甲所示,足够长的传送带与水平面的夹角为θ,保持某一速度匀速转动,在传送带上某位置轻轻放置一小木块,小木块与传送带间的动摩擦因数为μ,小木块速度随时间变化的关系如图乙所示,v0、t0已知,重力加速度为g,则( )
A. 传送带一定顺时针转动
B. 传送带的速度大小等于v0
C. μ=-tanθ
D. t0时间后木块的加速度大小为 -2gsinθ
Ⅱ卷
二、实验题(本题共两小题,共20分,16题10分,17题10分)
- (10分))某同学在做“验证平行四边形定则”的实验中,遇到了以下问题,请帮助该同学解答。
(1)物理学中有很多物理方法,本实验采用的是 。
A.类比实验法
B.等效替代法
C.控制变量法
D.极限法
(2)在做实验之前,该同学发现有一只弹簧测力计如图甲所示,则在使用前应该对弹簧测力计 。
丙
(3)如图乙所示的四个力中,力 (填图中字母)是由一只弹簧测力计直接拉橡皮筋测得的。
(4)该同学已经作出了两个分力的力的图示,如图丙所示,方格中每边的长度表示0.5 N,请帮助该同学用作图法作出合力F的图示,并求出合力的大小为______N。(结果保留两位有效数字)
- (10分)实验小组利用如图所示装置进行“探究加速度与力、质量的关系”的实验中:
(1)以下实验操作,正确的是 ( ) 。
A.平衡摩擦力时,应将空砝码盘用细线跨过定滑轮系在小车上,让细线与长木板平行
B.平衡摩擦力时,应将纸带连接在小车上并穿过打点计时器
C.每次改变小车质量时,不需要重新平衡摩擦力
D.实验时,应先释放小车,再接通电源
(2)为了探究小车(包括里面所装钩码)总质量M一定时,加速度a与合力F的定量关系,需要在砝码盘里面添加砝码来改变小车所受到的合力.砝码和发码盘总质量m和小车总质量M分别选取下列四组值:
A.M=500g,m分别为50g、70g、100g、125g
B.M=500g,m分别为20g、30g、40g、50g
C.M=200g,m分别为50g、70g、100g、125g
D.M=200g,m分别为30g、40g、50g、60g
若其它操作都正确,那么应该选用 组值(选填字母代号)进行实验时的实验误差较小.
(3)如图是实验中得到的一条已打点的纸带,纸带上的A、B、C、D、E、F、G均为相邻计数点,已知打点计时器的打点周期为0.02s,相邻两个计数点之间还有4个计时点未画出,相邻计数点之间的距离已标注在图上,则小车运动的加速度大小a= m/s2,打C点时的速度大小vc= m/s.(以上结果都保留2位有效数字).
(4)某学生在平衡摩擦力时,使得长木板倾角过大。
他所得到的a-F关系是下图中的哪根图线(图中a是小车的加速度,F是细线作用于小车的拉力)。( )
三、论述计算题(本题共3小题共35分,其中第18题9分,19题9分,20题17分)
- (9分)将质量为0.5 kg的小球,以30 m/s的速度竖直上抛,经过2.5 s小球到达最高点(g=10 m/s2)。求:
(1)小球在上升过程中受到的空气的平均阻力的大小;
(2)若空气阻力大小保持不变,小球下落时的加速度。
- (9分)如图所示,质量为mB=14kg的木板B放在水平地面上,质量为mA=10kg的木箱A放在木板B上.一根轻绳一端拴在木箱上,另一端拴在地面的木桩上,绳绷紧时与水平面的夹角为θ=37°.已知木箱A与木板B之间的动摩擦因数μ1=0.5,
木板B与地面之间的动摩擦因数μ2=0.4.现用水平力F将木板B从木箱A下面匀速抽出, (sin37°=0.6,cos37°=0.8,重力加速度g取10m/s2)
求(1)绳上张力FT的大小;
(2)拉力F的大小.
- (17分)如图所示,质量M=8Kg的小车放在水平光滑的平面上,在小车右端加一水平恒力F,F=8N,当小车向右运动的速度达到1.5m/s时,在小车前端轻轻放上一个大小不计,质量为m=2kg的小物块,物块与小车间的动摩擦因数μ=0.2,小车足够长,最大静摩擦力近似等于滑动摩擦力,(取g=10m/s2)求:
(1) 从小物块放上开始经过t=1.5s,小物块通过的位移大小;
(2) 小物块在车上留下的划痕长度。
选择题:
1 | 2 | 3 | 4 | 5 | 6 | 7 | 8 | 9 | 10 |
C | B | D | C | A | C | B | A | C | BCD |
11 | 12 | 13 | 14 | 15 |
|
|
|
|
|
AB | BD | BD | BD | BC |
|
|
|
|
|
二、实验题(每空两分)
16.(1)B (2)调零 (3)F` (4) (5)3.5
17.(1)BC (2)B (3)0.91 0.40(4)C
18.
(1)vt=v0+at…………①
mg+f=ma1…………②
f=1N…………③
(2)mg-f=ma2…………④
∴a2=8m/s2…………⑤
(1、2、3、4各2分,35各1分)
19.
木箱A受力分析如图甲所示,A静止时有:
FTcosθ-Ff1=0 ………… ①
mAg+FTsinθ-FN1=0………… ②
Ff1=μ1FN1…………③
解①②③式可得:FT=100N …………④
木板B受力如图乙所示,B匀速时有:
F-(F′f1+Ff2)=0 …………⑤
Ff2=μFN2………… ⑥
FN2-(mBg+FN1′)=0…………⑦
根据牛顿第三定律 Ff1= F′f1 FN1= FN1′…………⑧
解得:F=200N. …………⑨
【答案】 (1)100N (2)200N(每个采分点各1分)
20.
对m受力分析得:
μmg=ma1………… ①
v=a1t………… ②
x1=a1t2………… ③
对车分析可知
F-μmg=Ma………… ④
vt=v0+a2t1………… ⑤
x2=v0t1+a2t12………… ⑥
∴t1=1S<1.5S………… ⑦
设共速后一起以a3匀加速运动
t2=t-t1………… ⑧
F=(m+M)a3………… ⑨
f静=ma3………… ⑩
∴a3=0.8m/s2………… ①①
f静<f滑假设成立…………①②
对物块分析
x3=vt2+a3t22………… ①③
1.5S内物块x=x1+x3………… ①④
x=2.1m………… ①⑤
Δx=x2-x1………… ①⑥
∴Δx=0.75m………… ①
2020-2021学年黑龙江省哈尔滨市哈师大附中高二下学期期中考试 物理 PDF版: 这是一份2020-2021学年黑龙江省哈尔滨市哈师大附中高二下学期期中考试 物理 PDF版,文件包含参考答案pdf、2021高二下期中物理考试试题55pdf等2份试卷配套教学资源,其中试卷共6页, 欢迎下载使用。
黑龙江省哈尔滨市三中2021-2022学年高一上学期期末考试物理试题PDF版含答案: 这是一份黑龙江省哈尔滨市三中2021-2022学年高一上学期期末考试物理试题PDF版含答案
2021-2022学年黑龙江省哈师大附中高二上学期期末考试物理试题 Word版: 这是一份2021-2022学年黑龙江省哈师大附中高二上学期期末考试物理试题 Word版,共10页。试卷主要包含了选择题,实验题,论述计算题等内容,欢迎下载使用。

