广东省广州市执信中学2019-2020学年高二下学期期末考试物理试题+Word版含解析
展开第一部分选择题(共52分)
一、选择题:本题共8小,每小题4分,共32分,在每小题给出的四个选项中,只有一项符合题目要求。
1. 以下关于物理学史,物理概念和物理思维的说法正确的是( )
A. 法拉第通过十余年的研究,最终发现了电磁感应定律
B. 爱因斯坦最早提出量子的概念,并成功地解释了光电效应现象
C. 楞次首先测出阴极射线的比荷,并把它命名为电子
D. 卢瑟福用α粒子轰击氮原子核而发现质子是人类第一次实现的原子核的人工转变
【答案】D
【解析】
【详解】A.法拉第通过十余年的研究,最终发现了电磁感应现象,纽曼和韦柏先后总结出了法拉第电磁感应定律,故A错误;
B.普朗克最早提出量子的概念,爱因斯坦提出光子说,并成功地解释了光电效应现象,选项B错误;
C.汤姆逊首先测出阴极射线的比荷,并把它命名为电子,选项C错误;
D.卢瑟福用α粒子轰击氮原子核而发现质子,是人类第一次实现的原子核的人工转变,选项D正确。
故选D。
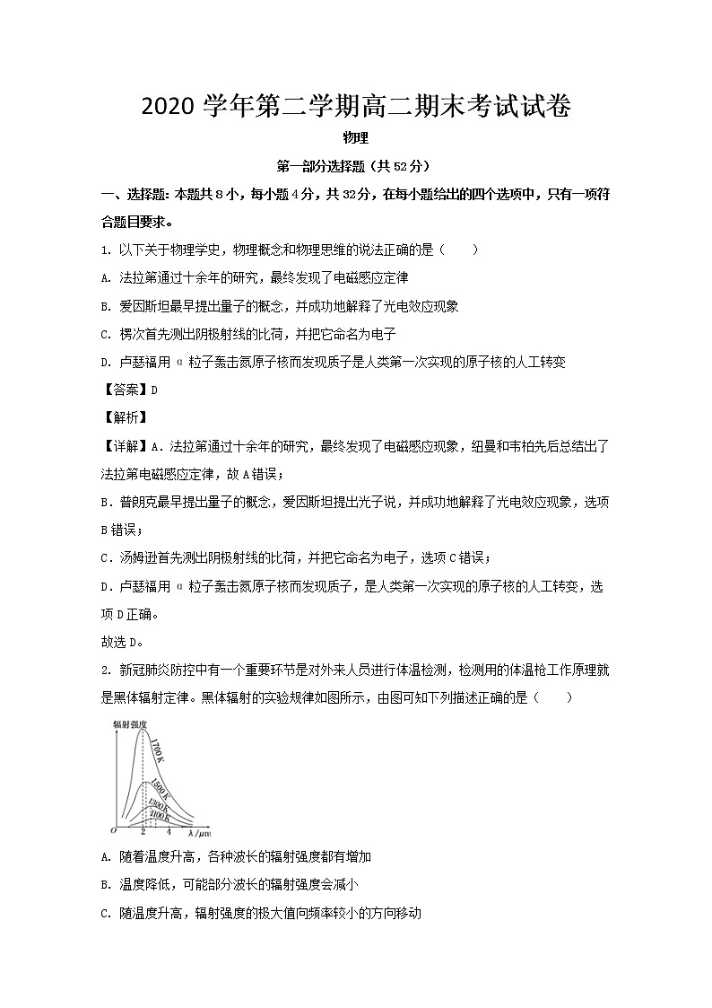
2. 新冠肺炎防控中有一个重要环节是对外来人员进行体温检测,检测用的体温枪工作原理就是黑体辐射定律。黑体辐射的实验规律如图所示,由图可知下列描述正确的是( )
A. 随着温度升高,各种波长的辐射强度都有增加
B. 温度降低,可能部分波长的辐射强度会减小
C. 随温度升高,辐射强度的极大值向频率较小的方向移动
D. 随温度降低,辐射强度的极大值向波长较短的方向移动
【答案】A
【解析】
【详解】A.黑体辐射的强度与温度有关,温度越高,黑体辐射的强度越大,A正确;
B.由图可知,随着温度的降低,各种波长的辐射强度都减小,B错误;
CD.随着温度的升高,黑体辐射强度的极大值向波长较短的方向移动,即向频率较大的方向移动,反之,随着温度的降低,黑体辐射强度的极大值向波长较长的方向移动,CD错误。
故选A。
3. 已知Th发生衰变的半衰期为24天,关于衰变下列说法正确的是( )
A. 衰变放出γ射线是Th从高能级向低能级跃迁时放出的
B. Th发生β衰变产生的新核有143个中子,91个电子
C. 现在有80个Th,经过96天后,未衰变的Th原子数为5个
D. β衰变是弱相互作用引起的,β射线是核内一个中子转化成一个质子时放出的
【答案】D
【解析】
【详解】A.衰变放出γ射线是衰变后的新原子核从高能级向低能级跃迁时放出的,故A错误;
B.Th发生β衰变后核电荷数增加1,质子数为91,核外电子为91,中子数为质量数减去质子数,中子数为141,故B错误;
C.半衰期对少数原子核不成立,故C错误;
D.β衰变是弱相互作用引起的,β射线是核内一个中子转化成一个质子时放出的,故D正确。
故选D。
4. 图甲是浇花的一种喷壶,图乙是喷壶的切面简化图,假设喷壶中装有水但未装满,里面有一部分压强为P0的空气。现将喷壶的盖盖好并密封阀门,通过打气筒向喷壶内充入一部分压强也为P0的气体,假设此充气过程中壶内气体温度保持不变。研究的气体可视为理想气体,不考虑水的蒸发,下列说法正确的是( )
A. 充入气体后壶内气体的内能增加
B. 将阀门打开后壶内气体的压强保持不变
C. 将阀门打开后壶内气体的内能不变
D. 从喷壶中喷出的水雾在空中飞舞,水雾的运动属于扩散现象
【答案】A
【解析】
【详解】A.充气过程中,壶内气体温度不变,气体分子数目增加,所以壶内气体内能增加,A正确;
B.将阀门打开后壶内气体膨胀,压强减小,B错误;
C.将阀门打开后壶内气体的分子数目减少,内能减少,C错误;
D.从喷壶中喷出的水雾是小水滴的运动,不属于分子运动,D错误。
故选A。
5. 太阳内发生核聚变反应主要为:,已知部分物质比结合能与质量数关系如图所示,则该反应释放的核能约为( )
A. 5MeVB. 6MeVC. 24MeVD. 32MeV
【答案】C
【解析】
【详解】由图可知,的比结合能约为,的比结合能约为,根据结合能与比结合能的定义,可知该反应释放的核能约为
故选C。
6. 如图所示,一通有恒定电流的无限长直导线固定在光滑水平面上,一质量为0.4kg的金属环,在该平面上以m/s、与导线成的初速度开始运动,在足够长的运动时间里( )
A. 金属环中一直有顺时针的感应电流
B. 金属环受到的安培力与运动方向相反
C. 金属环中最多能产生0.8J的电能
D. 金属环最多减少的动能为5.4J
【答案】D
【解析】
【详解】A.金属环在沿导线方向运动时不产生感应电流,远离导线运动过程中穿过金属环的磁通量减小且直导线在其右侧产生的磁场方向竖直向下,由楞次定律可知,产生顺时针方向的感应电流,当垂直导线方向的速度减为零,最终金属环的运动状态为匀速沿导线运动,沿导线方向运动时穿过金属环的磁通量不变,无感应电流产生,故A错误;
B.金属环在沿导线方向运动时不产生感应电流,远离导线运动过程中产生感应电流,所以金属环受到的安培力的方向水平向左,故B错误;
CD.沿导线方向分速度为
根据动能定理解得
代入数值解得
故金属环动能减少量最多为5.4J,环中最多产生5.4J的电能,故C错误,D正确。
故选D。
7. 如图,一理想变压器原、副线圈匝数比为k,原线圈与一定值电阻R1串联后,接入一电压有效值恒为U的正弦交流电源,若由于负载电阻R2的阻值减小,使电流表A的示数增加了(两电表均视为理想电表),则( )
A. 电压表V的示数增加R2
B. 电压表V的示数减少
C. R1上消耗的功率增加了
D. 电源输出功率增加了
【答案】B
【解析】
【详解】AB.根据数学关系可得,变压器原副线圈匝数比跟原副线圈电流的变化成反比,则
则原线圈的电流增大了,原线圈电压的减小了
根据数学关系可得,变压器的原副线圈匝数比跟原副线圈电压的变化成正比,则
副线圈的电压减小了
A错误B正确;
C.设原线圈的电流为,R1上消耗的功率增加了
C错误;
D.变压器的输出功率和输入功率相等,电源输出功率增加了
D错误。
故选B。
8. 如图甲所示,水平面内有一“∠”型光滑金属导轨,除了两轨连结点O的电阻为R,其他电阻均不计,Oa与Ob夹角为45°,将质量为m的长直导体棒MN搁在导轨上并与Oa垂直。棒与O点距高为L、空间存在垂直于导轨平面的匀强磁场,磁感应强度为B。在外力作用下,棒以初速度v0向右做直线运动。其速度的倒数随位移x变化的关系如图乙所示,在导体棒运动L距离到PQ的过程中( )
A. 导体棒做匀减速直线运动
B. 导体棒运动的时间为
C. 流过导体棒的电流恒为
D. 外力做功为
【答案】C
【解析】
【详解】A.由图乙知,图线的斜率为
则有
得
可见导体棒做的不是匀减速直线运动,A错误;
B C.由图甲知,导体棒向右运动时产生感应电动势为
感应电动势大小不变,流过导体棒的电流恒为
根据法拉第电磁感应定律有
又
解得
B错误,C正确;
D.克服安培力做的功等于电阻上产生的焦耳热为
对导体棒由动能定理有
外安
解得
外
D错误。
故选C。
二、选择题:本题共4小题,每小题5分。在每小题给出的四个选项中,有多项符合题目要求。全部选对的得5分,选对但不全的得3分,有选错的得0分。
9. 如图甲为电动汽车无线充电原理图,M为受电线圈,N为送电线圈。图乙为受电线圈M的示意图,线圈匝数为n、电阻为r、横截面积为S,a、b两端连接车载变流装置,磁场平行于线圆轴线向上穿过线圈。下列说法正确是( )
A. 当线圈N接入恒定电流时,不能为电动汽车充电
B. 当线圈N接入正弦式交变电流时,线圈M两端产生恒定电压
C. 当线圈M中的磁感应强度增加时,有电流从a端流出
D. 充电时,时间内线圈M中磁感应强度大小均匀增加,则M中产生的电动势为
【答案】ACD
【解析】
【详解】A.当送电线圈N接入恒定电流,则产生的磁场不变化,受电线圈M中的磁通量没有发生变化,故无法产生感应电流,不能为电动汽车充电,故A正确;
B. 当线圈N接入正弦式交变电流时,受电线圈M中的磁通量线圈按正弦式变化,故M两端产生余弦式电压,故B错误;
C.穿过线圈M的磁感应强度增加,根据楞次定律,如果线圈闭合,感应电流的磁通量向下,故感应电流方向从b向a,即电流从a端流出;故C正确;
D.根据法拉第电磁感应定律,有
故D正确。
故选ACD
10. 美国物理学家密立根利用图甲所示的电路研究金属的遏止电压Uc与入射光频率ν的关系,描绘出图乙中的图象,由此算出普朗克常量h。电子电量用e表示,下列说法正确的是( )
A. 入射光的频率增大,为了测出遏止电压,则滑动变阻器的滑片P就向M端移动
B. 由Uc-ν图像可知,这种金属的截止频率为
C. 增大入射光的强度,光电子的最大初动能也增大
D. 由图像可求普朗克常量表达式为
【答案】BD
【解析】
【详解】A.入射光的频率增大,光电子的最大初动能增大,则遏止电压增大,测遏制电压时,应使滑动变阻器的滑片P向N端移动,故A错误;
BD.根据
解得
图线的斜率
则
当遏止电压为零时,,故B D正确;
C.根据光电效应方程知,光电子的最大初动能与入射光的强度无关,故C错误。
故选BD。
11. 下列说法中正确的是( )
A. 布朗运动是悬浮在气体或液体中固体颗粒分子的无规则运动
B. 分子间距离增大时,分子间的引力和斥力都减小
C. 脱脂棉脱脂的目的,在于使它从不能被水浸润变为可以被水浸润,以便吸取药液
D. 在潮湿的天气里,空气的相对湿度小,有利于蒸发
【答案】BC
【解析】
【详解】A.布朗运动是悬浮在气体或液体中固体颗粒分子的无规则运动,布朗运动间接说明了液体或气体分子在永不停息的做无规则运动,故A错误;
B.当分子间距离增大时,分子间的引力和斥力均减小,故B正确;
C.脱脂棉脱脂的目的,在于使它从不能被水浸润变为可以被水浸润,以便吸取药液,故C正确;
D.在潮湿的天气里,空气的相对湿度大,物体表面的水不易蒸发,所以在潮湿的天气里,水蒸发的慢,故D错误。
故选BC。
12. 如图所示,在倾角为θ的光滑斜面上,存在着两个磁感应强度大小均为B的匀强磁场,方向一个垂直斜面向上,另一个垂直斜面向下,宽度均为L。一个质量为m、电阻为R,边长为L的正方形金属线框以速度v刚进入上边磁场时,恰好做匀速直线运动,当到达与中点时,又恰匀速,已知重力加速度为g,则( )
A. 当ab边刚越过时线框的加速度大小为2gsinθ,方向沿斜面向上
B. 当ab边刚越过时线框的加速度大小为3gsinθ,方向沿斜面向下
C. 线框从开始进入磁场到ab边到达gg'与中点时产生的热量为
D. 从ab越过边界到线框再做匀速直线运动所需的时间
【答案】CD
【解析】
【详解】AB.线框刚开始进入磁场时,线框处于平衡状态,此时有
当ab边刚越过时,此时线框速度仍为v,此时有
联立可得
联立可得,方向沿斜面向上,故AB错误;
C.线框从开始进入磁场,安培力
ab边到达gg'与中点时
由共点力平衡知识可知
解得
线框从开始进入磁场到ab边到达gg'与中点,由动能定理可得
产生热量为
故C正确;
D.从ab越过边界到线框再做匀速直线运动,由法拉第电磁感应定律可得
设该过程中平均电流为I,由闭合电路欧姆定律可得
取沿斜面向下方向为正,由动量定理可得
联立可得
故D正确。
故选CD。
第二部分非选择题
三、实验题(本题共2小题,共14分)
13. 某同学利用拉力传感器来验证力的平行四边形定则,实验装置如图甲所示.在贴有白纸的竖直板上,有一水平细杆MN,细杆上安装有两个可沿细杆移动的拉力传感器A、B,传感器与计算机相连接,两条不可伸长的轻质细线AC、BC(AC>BC)的一端结于C点,另一端分别与传感器A、B相连。结点C下用轻细线悬挂重力为G的钩码D。实验时,先将拉力传感器A、B靠在一起,然后不断缓慢增大两个传感器A、B间的距离d,传感器将记录的AC、BC绳的张力数据传输给计算机进行处理,得到如图乙所示张力F随距离d的变化图线。AB间的距离每增加0.2m,就在竖直板的白纸上记录一次A、B、C点的位置.则在本次实验中,所用钩码的重力G=________N;当AB间距离为1.20m时,AC绳的张力大小FA=________N;实验中记录A、B、C点位置的目的是_______。(本题结果都保留三位有效数字)
【答案】 (1). 30.0 (2). 35.0(33. 0~37.0均可) (3). 记录AC、BC绳张力的方向
【解析】
【详解】[1]当AB靠在一起时,AC绳拉力为零,BC绳拉力等于钩码的重力,可知
[2]由图可知,当AB间距离为1.20m时,AC绳的张力大小
由于读数误差(33.0~37.0均可)
[3]由力平行四边形定则可知,实验中记录A、B、C点位置的目的是记录AC、BC绳张力的方向
14. 某学习小组欲测出一个自感系数很大的线圈的直流电阻,有下列器材供选用:
待测线圈L(阻值约为5Ω):电压表V(量程3V,内阻约2kΩ):电流表A1(量程3.0A,内阻r1约0.2Ω):电流表A2(量程0.6A,内阻r2=1.0Ω):滑动变阻器R1(0~10Ω);电阻箱R2(0~99.9Ω);直流电源E(电动势3V,内阻很小);单刀单掷S1、S2开关、导线若干
(1)甲同学根据以上器材设计图甲的电路,则
①电流表应选择_______(填“A1”或“A2”);
②正确连接电路和操作后,记下电流表的示数I,电压表示数U,线圈L的直流电阻的测量值的计算式为Rt=___________;
③在测量完毕后将电路解体时应该_______;
A.首先断开开关S1
B.首先断开开关S2
C,首先拆除电源
(2)乙同学认为为了避免自感现象对电表的影响,使用一个开关S1,电流表A1、电流表A2和电阻箱R2,也能完成实验目的,他设计了图乙电路。现只画了部分电路,请你帮他在方框中完成剩余部分的电路_______。
【答案】 (1). (2). (3). B (4).
【解析】
【详解】(1)[1]流过电流表的最大电流约为
电流表应选择A2
[2]由欧姆定律得
(2)[3]为了防止线圈在电路断开时产生的自感现象而烧坏电路,应先断开开关S2
故选B
(3)[4]为了避免自感现象对电表的影响,将电阻箱与线圈并联,由于电流表A1的量程大于A2的量程且为了测量流过线圈的电流,应将电流表A2与线圈串联,电路图如图所示
四,计算题(本题共3小题,共34分)
15. 电源是把其他形式的能转化为电势能的装置,我们通常使用的电源有交流、直流之分,如图甲所示为法拉第发明的世界上第一台直流发电机——法拉第圆盘发电机的其示意图,已知匀强磁场的磁感应强度大小为B,铜质圆盘半径为a,匀速转动时的角速度为,发电机内阻为,如图乙所示为一个小型交流发电机的原理图,n匝矩形线圈处于磁感应强度大小为B的匀强磁场中,线圈ab边长为2a,bc边长为a,总电阻为r2,线圈以恒定的角速度绕与磁场方向垂直的对称轴OO’匀速转动用导线将电刷与电阻R连接起来形成回路,回路中其他电阻不计,
(1)求直流发电机的电动势E1和交流发电机的电动势的有效值E2;
(2)求上述两个发电机分别为电阻R供电时,电阻R消耗的电功率之比。
【答案】(1),;(2)
【解析】
详解】(1)对圆盘,旋转切割产生电动势,有
而
得
对交流发电机,电动势最大值
有效值
得
(2)对电阻R,直流供电时,有
交流供电时,有
而
则
16. 如图所示,内壁光滑的圆柱形导热气缸体积为V,顶部有一质量和厚度均可忽略的活塞;气缸外大气的压强和温度分别为p0和T0,气缸内密封有温度为2.4T0、压强为1.8p0的理想气体。已知:气体内能U与温度T的关系为U=αT,α为正的常量;容器内气体的所有变化过程都是缓慢的。求:
(1)气缸与大气达到平衡时的体积V1;
(2)活塞下降过程中,气体放出的热量Q。
【答案】(1);(2)
【解析】
【详解】(1)气体,从活塞离开缸顶到气体与大气平衡,先等容变化,有
后等压变化,有
得
(2)对活塞开始离开缸顶到气体与缸外达平衡过程,即活塞下降过程,对气体属于等压变化过程,内能变化
外界对气体做功
由热力学第一定律,有得
故从活塞开始离开顶部到气体与缸外达到平衡的过程,气体放出的热量为
17. 如图,电容为C的电容器通过单刀双掷开关S左边可以跟一可变电动势的直流电源相连,右边可以跟两根间距为L的光滑水平金属导轨、相连(处左侧有一小段光滑绝缘材料隔开且各部分平滑连接)。水平导轨存在两个磁感应强度大小均为B的匀强磁场区域,其中区域I方向竖直向上,区域Ⅱ竖直向下,虚线间的宽度都为d,两区域相隔的距离足够大。有两根电阻均为R的金属棒a和b与导轨垂直放置,金属棒a质量为m,金属棒b质量为3m,b棒置于磁场Ⅱ的中间位置EF处,并用绝缘细线系住,细线能承受的最大拉力为F0。现将S掷向“1”,经足够时间后再掷向“2”,已知在a棒到达小段绝缘材料前已经匀速运动。
(1)当a棒滑过绝缘材料后,若要使b棒在导轨上保持静止,则电源电动势应小于某一值E0。求E0的大小;
(2)若电源电动势大于E0,使a棒以速度v2(v2为已知量)滑过绝缘材料,从a棒刚好滑过绝缘材料开始计时,经过t0后滑过虚线位置,此时a棒的速度为v2,求t0时刻金属棒b的速度大小。
【答案】(1);(2)
【解析】
【详解】(1)对电容,S挪向"1",充电后,有
对电容,S挪向"2",棒达匀速时,有
电容器放电
对a棒,在加速到匀速过程
对回路,a棒刚滑过绝缘材料时,电流最大,有
对b棒
联立解得
(2)若E>E0,a棒滑过绝缘材料后,瞬时细线被拉断,a棒受向左安培力,而减速,b棒受向左的安培力而向左加速运动.设a棒通过虚线过程中,b棒不能出磁场区域Ⅱ,对a棒,有
对b棒,有
解得
因为
即
所以即b棒不能出磁场区域II,则
2023-2024学年广东省广州市执信中学高二(下)开学考试物理试卷(含解析): 这是一份2023-2024学年广东省广州市执信中学高二(下)开学考试物理试卷(含解析),共14页。试卷主要包含了单选题,多选题,实验题,简答题等内容,欢迎下载使用。
2023-2024学年广东省广州市执信中学高二(上)月考物理试卷(10月)(含解析): 这是一份2023-2024学年广东省广州市执信中学高二(上)月考物理试卷(10月)(含解析),共14页。试卷主要包含了单选题,多选题,实验题,计算题等内容,欢迎下载使用。
2022-2023学年广东省广州市执信中学高二下学期开学考物理试题 解析版: 这是一份2022-2023学年广东省广州市执信中学高二下学期开学考物理试题 解析版,共19页。试卷主要包含了考生必须保持答题卡的整洁等内容,欢迎下载使用。

