- 2021年中考历史全真模拟卷2(解析版) 试卷 0 次下载
- 2021年中考历史全真模拟卷3(原卷版) 试卷 1 次下载
- 2021年中考历史全真模拟卷5(原卷版) 试卷 0 次下载
- 2021年中考历史全真模拟卷7(原卷版) 试卷 0 次下载
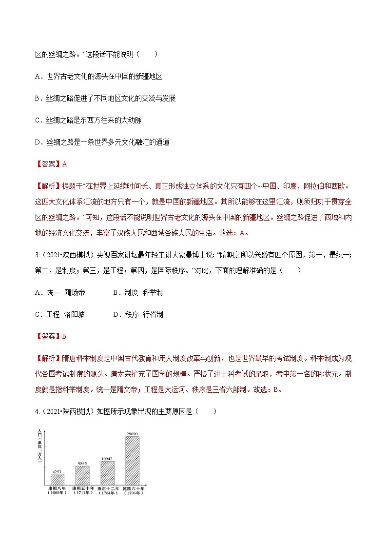
- 2021年中考历史全真模拟卷4(解析版) 试卷 0 次下载
2021年中考历史全真模拟卷6(解析版)
展开中考历史全真模拟卷18(原卷版+教师版): 这是一份中考历史全真模拟卷18(原卷版+教师版),共29页。试卷主要包含了选择题等内容,欢迎下载使用。
中考历史全真模拟卷14(原卷版+教师版): 这是一份中考历史全真模拟卷14(原卷版+教师版),共26页。试卷主要包含了选择题等内容,欢迎下载使用。
中考历史全真模拟卷11(原卷版+教师版): 这是一份中考历史全真模拟卷11(原卷版+教师版),共26页。试卷主要包含了选择题等内容,欢迎下载使用。

