

还剩3页未读,
继续阅读
小学数学人教版三年级上册5 倍的认识优秀课后复习题
展开
这是一份小学数学人教版三年级上册5 倍的认识优秀课后复习题,共5页。试卷主要包含了甲数扩大10倍甲数增加9倍,18里面有倍等内容,欢迎下载使用。
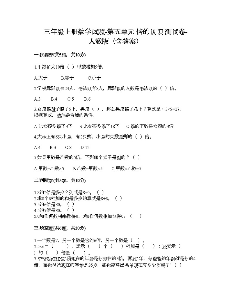
1.甲数扩大10倍( )甲数增加9倍。
A.大于 B.等于 C.小于
2.学校舞蹈队有24人,书法队有8人,舞蹈队的人数是书法队的( )倍。
A.3 B.4 C.5 D.6
3.女孩踢毽子踢了9下,男孩( ),那么男孩踢了几下?算式是:3×9=27。 根据算式,选择最合适的条件。
A.比女孩多踢了3下 B.比女孩多踢了18下 C.踢的下数是女孩的3倍
4.大树上有6只小鸟,有2只蝉,小鸟的只数是蝉的( )倍。
A.4 B.3 C.8 D.12
5.如果甲数是乙数的5倍,下列哪个式子是对的?( )
A.甲数=乙数×5 B.乙数=甲数×5 C.甲数×乙数=5
二.判断题(共5题,共10分)
1.8的2倍是多少?列式是8÷2。( )
2.求8个6相加的和是多少的算式是8+6。( )
3.5的6倍是30。( )
4.5的7倍是30。( )
5.0和任何数相乘都得0,0和任何数相加也得0。( )
三.填空题(共6题,共20分)
1.一个数是7,另一个数是它的6倍,另一个数是( )。
2.5×6=( ),表示( )个( )相加是( );还表示( )的( )倍是( )。
3.爷爷对红红说“我现在的年龄是你现在的8倍,再过1年,你爸爸的年龄就是你的4倍,而你爸爸现在的年龄是35岁,那你能算出爷爷现在有多少岁吗?”( )
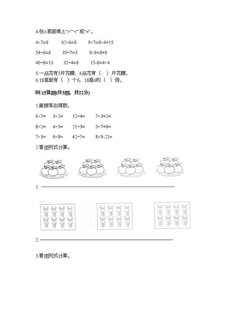
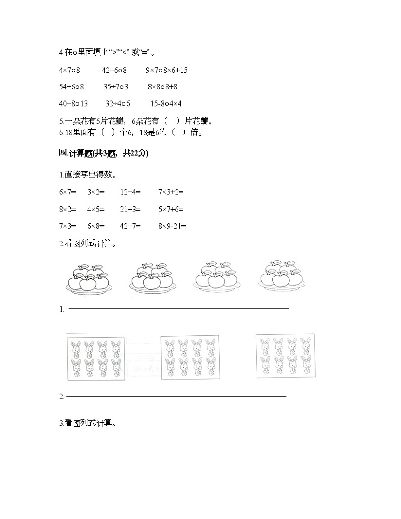
4.在○里面填上“>”“<”或“=”。
4×7○8 42÷6○8 9×7○8×6+15
54÷6○8 35÷7○3 8×8○8+8
40÷8○13 32÷4○6 15-8○4×4
5.一朵花有5片花瓣,6朵花有( )片花瓣。
6.18里面有( )个6,18是6的( )倍。
四.计算题(共3题,共22分)
1.直接写出得数。
6×7= 3×2= 12÷4= 7×3+2=
8×2= 4×5= 21÷3= 5×7+6=
7×3= 6×8= 42÷7= 8×9-21=
2.看图列式计算。
1.
2.
3.看图列式计算。
(1) (2)
五.解答题(共5题,共25分)
1.1条裤子78元,1双皮鞋的价钱是1条裤子的2倍,1件上衣的价钱是1双皮鞋的2倍,爸爸想买这3样东西,需要准备多少钱?
2.今年小明的妈妈34岁,小明9岁,爷爷的年龄是小明的7倍。爷爷比小明大多少岁?
3.白兔有16只,灰兔有4只,白兔是灰兔的几倍?一个笼子里可以装5只兔子。一共需要多少个笼子?
□○□=□(倍) (□○□)○□=□(个)
4.水果店卖出苹果7筐,卖出的桃子筐数是苹果的5倍,水果店卖出桃子多少筐?
5.小乐家养了36只鸭,正好是母鸡的4倍,是公鸡的9倍。小乐家一共养了多少只鸡?
参考答案
一.选择题
1.B
2.A
3.C
4.B
5.A
二.判断题
1.×
2.×
3.√
4.×
5.×
三.填空题
1.42
2.30;5或(6);6或(5);30;5或(6);6或(5);30
3.64
4.>;<;=;>;>;>;<;>;<
5.30
6.3;3
四.计算题
1.42;6;3;23;16;20;7;41;21;48;6;51
2.1.5×4=20; 2.8×3=24
3.(1)372-298=74(元)答:便宜74元。(2)9×4=36(棵)答:柳树为36棵。
五.解答题
1.78+78×2+78×2×2
=78+156+312
=546(元)
答:需要准备546元。
2.爷爷:7×9=63(岁)
63-9=54(岁)
答:爷爷比小明大54岁。
3.16÷4=4 (16+4)÷5=4(个)
答:白兔是灰兔的4倍,一共需要4个笼子。
4.7×5=35(筐) 答:水果店卖出桃子35筐。
5.母鸡数:36÷4=9(只)
公鸡数:36÷9=4(只)
鸡总数:9+4=13(只)
答:小乐家一共养了13只鸡。
1.甲数扩大10倍( )甲数增加9倍。
A.大于 B.等于 C.小于
2.学校舞蹈队有24人,书法队有8人,舞蹈队的人数是书法队的( )倍。
A.3 B.4 C.5 D.6
3.女孩踢毽子踢了9下,男孩( ),那么男孩踢了几下?算式是:3×9=27。 根据算式,选择最合适的条件。
A.比女孩多踢了3下 B.比女孩多踢了18下 C.踢的下数是女孩的3倍
4.大树上有6只小鸟,有2只蝉,小鸟的只数是蝉的( )倍。
A.4 B.3 C.8 D.12
5.如果甲数是乙数的5倍,下列哪个式子是对的?( )
A.甲数=乙数×5 B.乙数=甲数×5 C.甲数×乙数=5
二.判断题(共5题,共10分)
1.8的2倍是多少?列式是8÷2。( )
2.求8个6相加的和是多少的算式是8+6。( )
3.5的6倍是30。( )
4.5的7倍是30。( )
5.0和任何数相乘都得0,0和任何数相加也得0。( )
三.填空题(共6题,共20分)
1.一个数是7,另一个数是它的6倍,另一个数是( )。
2.5×6=( ),表示( )个( )相加是( );还表示( )的( )倍是( )。
3.爷爷对红红说“我现在的年龄是你现在的8倍,再过1年,你爸爸的年龄就是你的4倍,而你爸爸现在的年龄是35岁,那你能算出爷爷现在有多少岁吗?”( )
4.在○里面填上“>”“<”或“=”。
4×7○8 42÷6○8 9×7○8×6+15
54÷6○8 35÷7○3 8×8○8+8
40÷8○13 32÷4○6 15-8○4×4
5.一朵花有5片花瓣,6朵花有( )片花瓣。
6.18里面有( )个6,18是6的( )倍。
四.计算题(共3题,共22分)
1.直接写出得数。
6×7= 3×2= 12÷4= 7×3+2=
8×2= 4×5= 21÷3= 5×7+6=
7×3= 6×8= 42÷7= 8×9-21=
2.看图列式计算。
1.
2.
3.看图列式计算。
(1) (2)
五.解答题(共5题,共25分)
1.1条裤子78元,1双皮鞋的价钱是1条裤子的2倍,1件上衣的价钱是1双皮鞋的2倍,爸爸想买这3样东西,需要准备多少钱?
2.今年小明的妈妈34岁,小明9岁,爷爷的年龄是小明的7倍。爷爷比小明大多少岁?
3.白兔有16只,灰兔有4只,白兔是灰兔的几倍?一个笼子里可以装5只兔子。一共需要多少个笼子?
□○□=□(倍) (□○□)○□=□(个)
4.水果店卖出苹果7筐,卖出的桃子筐数是苹果的5倍,水果店卖出桃子多少筐?
5.小乐家养了36只鸭,正好是母鸡的4倍,是公鸡的9倍。小乐家一共养了多少只鸡?
参考答案
一.选择题
1.B
2.A
3.C
4.B
5.A
二.判断题
1.×
2.×
3.√
4.×
5.×
三.填空题
1.42
2.30;5或(6);6或(5);30;5或(6);6或(5);30
3.64
4.>;<;=;>;>;>;<;>;<
5.30
6.3;3
四.计算题
1.42;6;3;23;16;20;7;41;21;48;6;51
2.1.5×4=20; 2.8×3=24
3.(1)372-298=74(元)答:便宜74元。(2)9×4=36(棵)答:柳树为36棵。
五.解答题
1.78+78×2+78×2×2
=78+156+312
=546(元)
答:需要准备546元。
2.爷爷:7×9=63(岁)
63-9=54(岁)
答:爷爷比小明大54岁。
3.16÷4=4 (16+4)÷5=4(个)
答:白兔是灰兔的4倍,一共需要4个笼子。
4.7×5=35(筐) 答:水果店卖出桃子35筐。
5.母鸡数:36÷4=9(只)
公鸡数:36÷9=4(只)
鸡总数:9+4=13(只)
答:小乐家一共养了13只鸡。
