2021年江苏省南通市如皋市中考模拟化学试卷
展开可能用到的相对原子质量: C:12 Ba:137 H:1 O:16 Na:23 Cl:35.5
一、选择题(本题共10小题,每小题只有一个选项符合题意。每小题2分,共20分)
1.在我国全民抗击新冠疫情的战斗中,下列措施一定包含化学变化的是( )
A.居家隔离B.开窗通风C.喷药消毒D.佩戴口罩
2.下列做法正确的是( )
A.实验桌上少量酒精着火,迅速用湿布盖灭 B.冬天关闭门窗用煤炉取暖
C.厨房煤气管道漏气,马上打开抽风机 D.炒菜时油锅着火,立即浇水灭火
3.某学习兴趣小组的同学为家乡农业生产提出了下列建议,其中不合理的是( )
A.要合理施用农药,防止水土污染
B.禁止就地焚烧农作物秸秆,应该将其回收用于制沼气
C.用熟石灰改良酸性土壤,应同时施加碳铵(NH4HCO3)以提高土壤肥力
D.要综合利用农家肥和化肥,重视在增施农家肥的基础上,配合使用化肥
4.下列关于物质性质和用途的说法不正确的是( )
A.氦气的化学性质稳定,可用作庆典气球的填充气,较安全
B.铝的化学性质稳定,铝制品可不用涂保护层来防腐
C.小苏打能与酸反应生成气体,小苏打可制作发酵粉
D.稀有气体在通电时能发出不同颜色的光,稀有气体可制作霓虹灯
5.已知所含元素化合价发生变化的反应是氧化还原反应,其中被还原的元素化合价降低,被氧化的元素化合价升高。海洋中有丰富的资源,如图所示利用海水可获得许多化工产品。
下列有关说法正确的是( )
A.第①步中除去粗盐中的SO42﹣、Ca2+、Mg2+等杂质,加入的试剂顺序为:NaOH溶液、Na2CO3溶液、BaCl2溶液,过滤后加盐酸
B.第②步中加入的试剂为BaCl2溶液
C.第③步中发生复分解反应
D.在第④步中溴元素被氧化
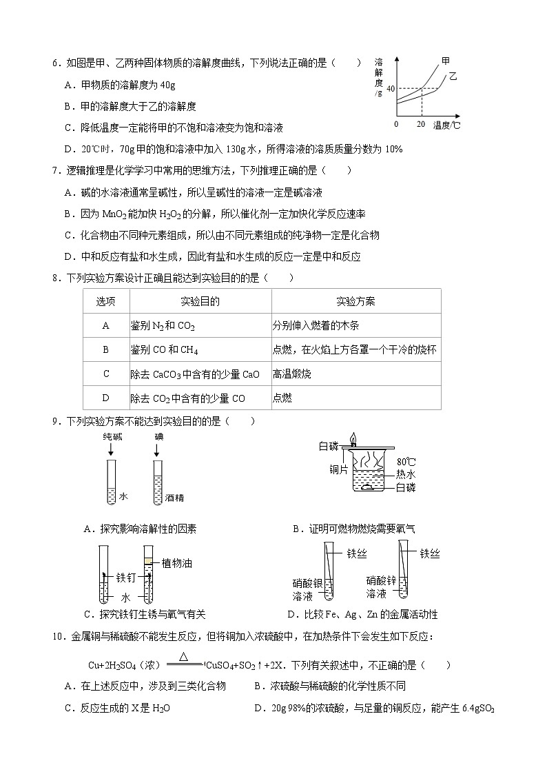
6.如图是甲、乙两种固体物质的溶解度曲线,下列说法正确的是( )
A.甲物质的溶解度为40g
B.甲的溶解度大于乙的溶解度
C.降低温度一定能将甲的不饱和溶液变为饱和溶液
D.20℃时,70g甲的饱和溶液中加入130g水,所得溶液的溶质质量分数为10%
7.逻辑推理是化学学习中常用的思维方法,下列推理正确的是( )
A.碱的水溶液通常呈碱性,所以呈碱性的溶液一定是碱溶液
B.因为MnO2能加快H2O2的分解,所以催化剂一定加快化学反应速率
C.化合物由不同种元素组成,所以由不同元素组成的纯净物一定是化合物
D.中和反应有盐和水生成,因此有盐和水生成的反应一定是中和反应
8.下列实验方案设计正确且能达到实验目的的是( )
9.下列实验方案不能达到实验目的的是( )
A.探究影响溶解性的因素 B.证明可燃物燃烧需要氧气
C.探究铁钉生锈与氧气有关 D.比较Fe、Ag、Zn的金属活动性
10.金属铜与稀硫酸不能发生反应,但将铜加入浓硫酸中,在加热条件下会发生如下反应:
Cu+2H2SO4(浓)CuSO4+SO2↑+2X.下列有关叙述中,不正确的是( )
A.在上述反应中,涉及到三类化合物 B.浓硫酸与稀硫酸的化学性质不同
C.反应生成的X是H2O D.20g 98%的浓硫酸,与足量的铜反应,能产生6.4gSO2
二、非选择题(本题5小题,共40分)
11.(8分)“宏微结合”是重要的化学学科核心素养之一。请回答下列问题:
(1)构成氧气的粒子是 (填“氧分子”或“氧原子”)。
(2)根据如图1信息判断,下列说法正确的是 (填序号)。
A.硫属于金属元素 B.硫原子中的质子数为16 C.硫的相对原子质量为32.06g
(3)根据下列粒子的结构示意图如图2,回答问题。
①如图2中粒子共表示 种元素。C粒子的符号可表示为 。
②A为氯原子的结构示意图,与氯原子的化学性质最相似的是 (填序号)。
(4)如图3为某化学反应的微观示意图。根据图示写出反应的化学方程式 。
12.(8分)安徽“两淮”煤炭资源丰富,以下是某实验室设计的以煤为原料制备尿素和乙二醇的生产工艺流程图。
(1)气化器中发生的主要反应为:Ⅰ.H2O+C CO+H2;Ⅱ.CO+H2OCO2+H2,这两个反应中的还原剂分别是 。
(2)煅烧炉中碳酸钙发生分解反应的化学方程式是 ,该流程中可以循环使用的物质是 。
(3)在高温高压条件下,CO2和NH3可以合成尿素[CO(NH2)2],同时生成水,该反应的化学方程式为 。
(4)以CO和H2为原料生产乙二醇(C2H6O2)时,按照“绿色化学”原则,应调节原料中CO和H2的分子个数比为 。
13.(7分)塑料具有质轻、易加工成型、不导电、不传热、抗腐蚀性强等优点,在日常生活中应用非常广泛.我们经常能 在一些塑料制品上看到如右标志,它们除表示能够循环使用外,还能告诉我们该种产品是由哪种塑料制成的.例如:
“1号”PET材料,化学名称:聚对苯二甲酸乙二醇脂[化 学式(C10H8O4)n],常用于制作矿泉水瓶、碳酸饮料瓶等.这些 食品级的PET瓶,需在低温使用,一般在70摄氏度以下使用是安全的,盛装高温液体或加热则 易变形,并放出对人体有害的物质.此外,这些塑料瓶都是一次性使用的,国家规定企业不能重复灌装使用.
“6号”PS材料,化学名称:聚苯乙烯[化学式(C8H8)],常用于制作碗装泡面盒、快餐盒等.该材料耐热又抗寒,但不能放进微波炉中,以免因温度过高而释放出有毒的化学物质.
根据材料试回答下列问题:
(1)PET材料中 元素的含量最高,该材料属于 (请在“复合材料”“有机高分子材料”“金属材料”“无机非金属材料”中选填一种).
(2)PS材料可以在氧气中燃烧,其完全燃烧后的产物为 (请写出化学式).
(3)关于塑料,下列说法正确的是
A.塑料的出现给我们的生活带来了很多便利,我们可以随心所欲的使用塑料制品
B.塑料制品都是可循环利用的,比如矿泉水瓶,我们喝完水后可以反复使用,或者用来盛装酱油、食醋等调味品,以达到环保的目的
C.由于塑料不易降解,产生了“白色污染”等一系列问题,我们国家颁布了“限塑令”,我们一定要积极响应,阻止白色污染的蔓延
D.出门在外,为了方便起见,在微波炉中加热碗装方便面来食用.
14.(10分)铁在自然界中以铁矿石形式分布很广。铁不仅年产量最高,且应用最为广泛。
请回答下列问题:
(1)亮亮化学兴趣小组用如图1所示装置进行一氧化碳还原氧化铁的模拟炼铁实验。
当玻璃管内固体粉末由红棕色全部变为黑色时停止加热。亮亮认为该黑色固体全部是铁:但同学小华提出了质疑,她将该黑色固体研磨后用磁铁吸引,发现全部被吸引。
【提供资料】a.Fe2O3是在一定温度下逐步失去其中的氧,依次生成Fe3O4、FeO和Fe
b.
c.酒精灯火焰的温度一般为400℃﹣700℃左右
【提出问题】该反应中生成黑色物质是什么?
【大胆猜想】你认为黑色物质的组成可能是:
① ② ③
【实验方案】④如图虚线右侧部分装置的作用是
⑤在一定温度下,记录实验所得数据如表所示,通过计算确定黑色固体物质的化学式为 。
(2)洋洋同学也找到一些铁锈样品进行实验探究。他所用的实验装置如图2所示
⑥C 处的化学反应方程式
待反应完成后,将所得黑色固体物质放入足量的稀硫酸中。小明认为该物质中并不含铁,他的依据是: 。
⑦为了解释这一反常现象。他查到某炼铁厂对氧化铁和一氧化碳进行的热反应分析,根据相关的数据绘制图象如图3.通过分析确定实验没有得到铁的主要原因是 ,你的改进方法是 。
15.(7分)现有硫酸和硫酸铜的混合溶液200 g,向该溶液中逐滴加入过量的质量分数为10%的氢氧化钠溶液,生成沉淀质量与所加入的氢氧化钠溶液的质量关系如图所示。计算:
(1)Cu(OH)2的相对分子质量是 。
(2)生成最大沉淀量时(即B点),所加入的氢氧化钠溶液的总质量为 。
(3)求B点时,反应后溶液的溶质质量分数是多少?(计算结果精确到0.1%)
选项
实验目的
实验方案
A
鉴别N2和CO2
分别伸入燃着的木条
B
鉴别CO和CH4
点燃,在火焰上方各罩一个干冷的烧杯
C
除去CaCO3中含有的少量CaO
高温煅烧
D
除去CO2中含有的少量CO
点燃
铁及铁的氧化物
铁粉
氧化亚铁
氧化铁
四氧化三铁
颜色
黑
黑
红棕
黑
能否被磁铁吸引能
能
否
否
能
玻璃管质量
玻璃管内盛固体
反应前质量
反应后质量
50.0g
56.0g
55.8g
2020年江苏省南通市如皋市、崇川区中考化学一模试卷: 这是一份2020年江苏省南通市如皋市、崇川区中考化学一模试卷,共7页。
2021年江苏省南通市崇川区、如皋市中考化学一模试卷: 这是一份2021年江苏省南通市崇川区、如皋市中考化学一模试卷,共8页。
2021年江苏省南通市如皋市中考模拟化学试卷: 这是一份2021年江苏省南通市如皋市中考模拟化学试卷,共6页。试卷主要包含了4gSO2,06g,1%)等内容,欢迎下载使用。

