湖北省咸宁市2018年中考化学试题(word版,含答案)
展开一、选择题(本大题共20小题,每小题2分,共40分。1~10题为化学题,11~20题为物理题,每小题只有一个选项最符合题意,请在答题卷中将正确答案的代号涂黑)
1、生活中的下列变化一定属于化学变化的是
A雪糕融化 B.湿衣服晾干 C.自行车胎爆裂 D.食物腐烂
2、下列实验现象描述正确的是
A.镁条在空气中燃烧,发出白光,生成黑色固体
B.细铁丝在氧气中燃烧,火星四射,生成了四氧化三铁
C.铁锈与稀盐酸反应后溶液颜色由无色变成了黄色
D.将紫色石蕊试液滴入到稀氢氧化钠溶液中变红
3、水是我们日常生活必不可少的物质,下列有关水的说法错误的是
A.水是由氢元素和氧元素组成的
B.生活中可通过煮沸降低水的硬度
C.洗菜、洗衣和淘米的水可用来浇花、拖地或冲厕所
D.水通电分解时正极产生的氢气与负极生的氧气体积比约为2:1
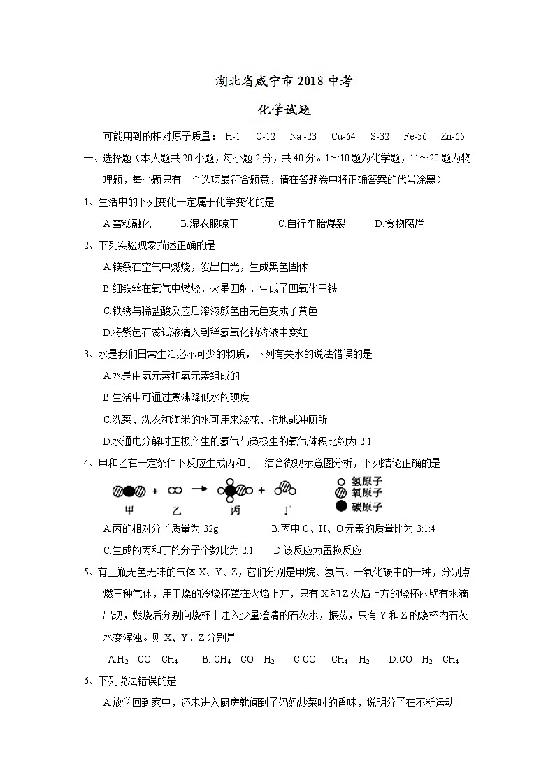
4、甲和乙在一定条件下反应生成丙和丁。结合微观示意图分析,下列结论正确的是
A.丙的相对分子质量为32g B.丙中C、H、O元素的质量比为3:1:4
C.生成的丙和丁的分子个数比为2:1 D.该反应为置换反应
5、有三瓶无色无味的气体X、Y、Z,它们分别是甲烷、氢气、一氧化碳中的一种,分别点燃三种气体,用干燥的冷烧杯罩在火焰上方,只有X和Z火焰上方的烧杯内壁有水滴出现,燃烧后分别向烧杯中注入少量澄清的石灰水,振荡,只有Y和Z的烧杯内石灰水变浑浊。则X、Y、Z分别是
A.H2 CO CH4 B. CH4 CO H2 C.CO CH4 H2 D.CO H2 CH4
6、下列说法错误的是
A.放学回到家中,还未进入厨房就闻到了妈妈炒菜时的香味,说明分子在不断运动
B.风把蜡烛吹灭了,是因为蜡烛的着火点降低了
C.CO2可用于灭火,CO可用作燃料
D.化肥(NH4)2SO4不能与碱性物质混合使用
7、下列各选项中,物质的分类全部正确的是
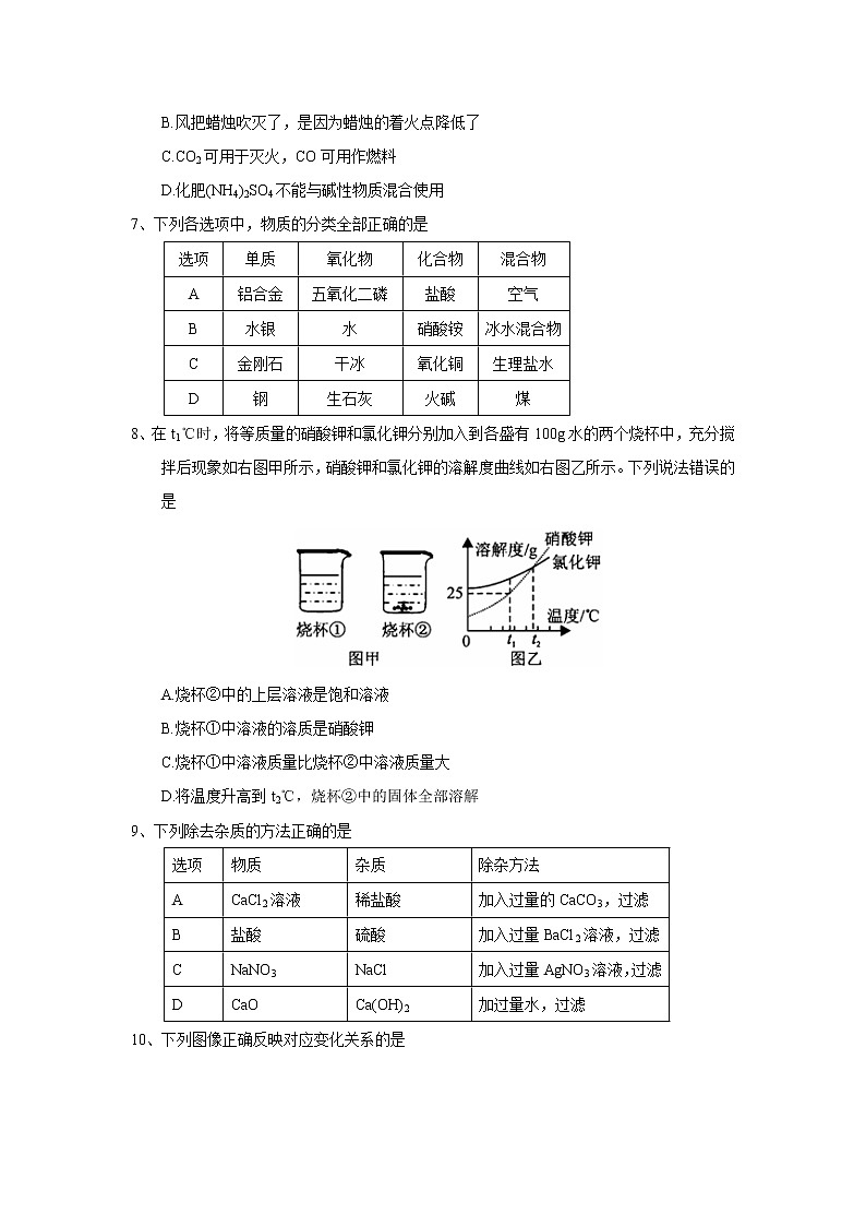
8、在t1℃时,将等质量的硝酸钾和氯化钾分别加入到各盛有100g水的两个烧杯中,充分搅拌后现象如右图甲所示,硝酸钾和氯化钾的溶解度曲线如右图乙所示。下列说法错误的是
A.烧杯②中的上层溶液是饱和溶液
B.烧杯①中溶液的溶质是硝酸钾
C.烧杯①中溶液质量比烧杯②中溶液质量大
D.将温度升高到t2℃,烧杯②中的固体全部溶解
9、下列除去杂质的方法正确的是
10、下列图像正确反映对应变化关系的是
A.常温下,相同质量的锌和铁分别与足量的溶质质量分数相同的稀硫酸反应
B.向一定量的氢氧化钠溶液中滴加pH=3的稀盐酸
C.加热一定质量的高锰酸钾
D.氢气还原一定质量的氧化铜
二、非选择题(本大题共18小题,共90分;21-32题为物理题;33~ 38题为化学题,化学题除注明外,毎空1分)
33、请用化学用语填空。
(1)某微粒的结构示意图为,该微粒的符号_______________。
(2)稀有气体氦的化学式______________。
(3)保持双氧水化学性质的最小微粒_______________。
(4)写出硫酸铝的化学式并标出铝元素的化合价_______________。
34、化学与生活密切相关。请回答下列问题。
(1)习近平总书记在“十九大”报告中指出:要加强生态文明建设,创建美丽中国。
①创建美丽中国需要向人民提供优质食品。牛奶是一种优质食品,除水外,牛奶中富含的营养素是_______________。
②要加强生态文明建设,必须推广清洁能源的使用,国家已经在推广乙醇汽油,写出乙醇(C2H5OH)燃烧的化学方程式______________________________。
(2)某水样加入肥皂水后产生了较多泡沫,该水样是(选填“硬水”或“软水”)_______________。
(3)配制一定溶质质量分数的氯化钠溶液,在其它操作无错误的前提下,用量筒量取水时俯视读数,则配制溶液的溶质质量分数会(选填“偏大”、“偏小”或“不变”)_______________。
35、根据下图实验装置,回答问题。
(1)图中仪器a的名称是_____①_____。
(2)实验室用加热氯酸钾和二氧化锰混合物制取氧气的化学方程式为_____②_____。用排空气法收集一瓶氧气,验满的方法是_____③_____。
(3)实验室制取二氧化碳气体所选用的装置_____④_____(填序号)。
(4)某化学小组利用混有少量CO2的CO气体还原氧化铁,并验证反应后的气体产物。①请写出用CO气体还原氧化铁的化学方程式_____⑤_____。
②实验室现有下图所示实验装置(可重复使用)。按气体从左到右的方向,装置连接顺序正确的是_____⑥_____。
A.甲→乙→丙→丁 B.甲→丙→乙→丁
C.乙→甲→丙→甲→丁 D.乙→甲→丙→乙→丁
36、某种手机电路板中含有Fe、Cu、Au、Ag、Ni(镍,银白色金属)等金属,如下是某工厂回收部分金属的流程图。已知:2Cu+O2+2H2SO42CuSO4+2H2O
(1)操作①的名称是____________________。
(2)写出滤液②中金属阳离子符号____________________。
(3)写出滤液③和铁粉发生反应的一个化学方程式____________________________。
(4)Cu、Ag、Ni在溶液中的活动性由强到弱的顺序依次是____________________。
37、咸宁市某校2018年实验操作模拟考试的一个考题是:用碳酸钠溶液鉴别稀盐酸、食盐水和澄清石灰水。
【进行实验】
写出a试管中发生反应的化学方程式_____②_____。
把c试管反应后的物质进行过滤,得到滤液。
【提出问题】滤液中溶质的成分是什么?
猜想一:Na2CO3和NaOH;猜想二:NaOH;猜想三:_____③_____。
提示:Ca(OH)2微溶于水。
【实验过程】为证明猜想一是否正确,进行了如下实验:
写出上述有白色沉淀生成的化学方程式_____⑤_____。
同学们还对a试管反应后废液的酸碱性感兴趣,决定用pH试纸测定其pH值
【反思与交流】a试管中的废液显酸性,从环保、经济、操作简便等方面考虑,应向废液加入(写化学式)_____⑦_____后再排放
38、(5分)为了测定一瓶硫酸铜溶液的溶质质量分数,取出50克该溶液,向其中逐滴加入溶质质量分数为16%的氢氧化钠溶淀液,反应过程中生成沉淀的质量与所用氢氧化钠溶液质量的关系如右图所示:
请你仔细分析此关系图,并进行计算。
(1)当滴入氢氧化钠溶液_____克时,硫酸铜与氢氧化钠恰好完全反应。
(2)计算此硫酸铜溶液中溶质的质量分数(写出计算过程)。
评分说明:化学方程式中化学式错误方程式没配平均不给分;反应条件、气体符号或沉淀符号遗漏不扣分。
一、选择题(本题包括10小题,每题2分,共20分)
1-10 DCDBA BCBAC
二、非选择题(本题包括6小题,除注明外,每空1分,共30分)
33、(4分)(1)Cl- (2)He (3)H2O2 (4)
34、(4分)(1)①蛋白质 ②C2H5OH+3O22CO2+3H2O
(2)软水 (3)偏大 (有错别字不得分)
35、(6分)①水槽(有错别字不得分)
②2KClO32KCl+3O2↑
③用带火星的小木条置于集气瓶口,若木条复燃,说明氧气已收集满
④AD ⑤Fe2O3+3CO2Fe+3CO2 ⑥C
36、(4分)(1)过滤(有错别字不得分) (2)Fe2+
(3) Fe+CuSO4=FeSO4+Cu(或Fe+H2SO4=FeSO4 +H2↑)
(4) Ni Cu Ag
37、(7分)
①有白色沉淀生成(或溶液变浑浊) ②Na2CO3+2HCl=2NaCl+H2O+CO2↑
③Ca(OH)2和NaOH ④BaCl2(或Ba(NO3)2)
⑤Na2CO3+BaCl2=Ba(CO3)2↓+2NaCl
(或Na2CO3+Ba(NO3)2=Ba(CO3)2↓+2NaNO3)
⑥a试管中的废液滴到pH试纸上,把试纸显示的颜色与标准比色卡比较(读出溶液的pH值)(其他合理说法也给分)
⑦Ca(OH)2(或CaCO3,答CaO也算对)
38、(5分)(1)25(1分)
(2)解:设50克硫酸铜溶液中硫酸铜的质量为x。
CuSO4+2NaOH=Cu(OH)2+2Na2SO4(1分)
160 80
x 25g×16%
=(1分)
x=8g(1分)
硫酸铜溶液中溶质的质量分数=×100%=16%(1分)
答:略。(其他合理解法也给分)
选项
单质
氧化物
化合物
混合物
A
铝合金
五氧化二磷
盐酸
空气
B
水银
水
硝酸铵
冰水混合物
C
金刚石
干冰
氧化铜
生理盐水
D
钢
生石灰
火碱
煤
选项
物质
杂质
除杂方法
A
CaCl2溶液
稀盐酸
加入过量的CaCO3,过滤
B
盐酸
硫酸
加入过量BaCl2溶液,过滤
C
NaNO3
NaCl
加入过量AgNO3溶液,过滤
D
CaO
Ca(OH)2
加过量水,过滤
实验步骤
实验现象
实验结论
分别用a、b、c三支试管取样,各加入一定量碳酸钠溶液
a中有气泡产生
a中物质是稀盐酸
b中无明显现象
b中物质是食盐水
c中_____①_____
c中物质是澄清石灰水
实验步骤
实验现象
实验结论
取一定量滤液于试管中,加入一种盐溶液
(写溶质化学式)_____④_____。
有白色沉淀
猜想一正确
用pH试纸测定a试管反应后废液酸碱性的过程
测定结果
在白瓷板上放一小片pH试纸,用玻璃棒蘸取_____⑥_____。
pH<7(废液显酸性)
湖北省咸宁市2020年中考化学试题(含解析): 这是一份湖北省咸宁市2020年中考化学试题(含解析),共13页。试卷主要包含了可能用到的相对原子质量,03%,体积分数由大到小依次是, H2O2 等内容,欢迎下载使用。
2023年湖北省咸宁市中考三模化学试题(含答案): 这是一份2023年湖北省咸宁市中考三模化学试题(含答案),共8页。试卷主要包含了单选题,填空题,流程题,综合应用题,计算题,实验题,科学探究题等内容,欢迎下载使用。
2023年湖北省咸宁市中考二模化学试题(含答案): 这是一份2023年湖北省咸宁市中考二模化学试题(含答案),共10页。试卷主要包含了单选题,填空题,流程题,推断题,计算题,实验题,科学探究题等内容,欢迎下载使用。

