高中人教版 (2019)第一节 自转和公转测试题
展开一、选择题
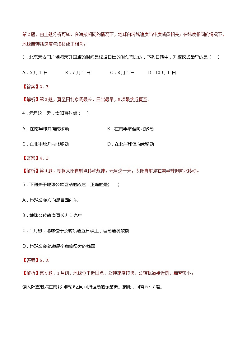
下图是地球表面自转线速度及海拔关系图。读图回答1~2题。
1.根据图中a、b、c、d各点判断,正确的是 ( )
A.a点纬度比c点低 B.b点海拔比c点高
C.c点纬度比d点低 D.d点地势比a点低
2.关于地球表面自转线速度的叙述,正确的是 ( )
A.同纬度地区自转线速度一样
B.同一经线地区自转线速度由赤道向两极递减
C.海拔相同,低纬度地区自转线速度小于高纬度地区
D.纬度位置相同,海拔高的地区自转线速度大于海拔低的地区
【答案】1.B 2.D
【解析】第1题,地球自转线速度取决于纬度和海拔。一般来说,纬度越低,线速度越大;海拔越高,线速度越大,主导因素是纬度,其次是海拔。从图中可直接看出b点的海拔比c点高。
第2题,由上题分析可知,在海拔相同的情况下,地球自转线速度与纬度成负相关;在纬度相同的情况下,地球自转线速度与海拔成正相关。
3.北京天安门广场每天升国旗的时间是根据日出的时刻而定的,下列日期中,升旗仪式最早的是( )
A.5月1 日 B.7月1 日 C.8月1日 D.10月1 日
【答案】3.B
【解析】第3题,夏至日北京周最长,日出最早,B项最接近夏至。
4.元旦这一天,太阳直射点( )
A.在南半球并向南移动 B.在南半球但向北移动
C.在北半球并向北移动 D.在北半球但向南移动
【答案】4.B
【解析】第4题,根据太阳直射点移动规律,元旦这一天,太阳直射点在南半球但向北移动。
5.下列关于地球公转运动的叙述,正确的是( )
A.地球公转方向是自西向东
B.地球公转轨道周长为1光年
C.1月初,地球位于公转轨道近日点上,运动速度较慢
地球公转轨道是个扁率很大的椭圆
【答案】5.A
【解析】第5题,1月初,地球位于近日点,公转速度较快;公转轨道接近圆,扁率较小。
读太阳直射点在南北回归线之间回归运动的示意图。据此,回答6~7题。
6.6月初,太阳直射点的位置是( )
A.甲 B.乙 C.丙 D.丁
7.太阳处于甲、乙位置时( )
A.地球公转速度相同 B.太阳直射点纬度相同
C.日地距离相同 D.同一地点昼长变化相同
【答案】6.C 7.D
【解析】
第6题,6月初位于夏至日之前,并且接近夏至日,所以C项正确。
第7题,甲乙位置公转速度不同;日地距离也不同;直射点纬度相同;甲位置昼长缩短,乙位置昼长变长。
8.下图中阴影部分表示夜半球,A、B两地均处在30°N。读图,回答下列问题。
(1)在A点看到的北极星的仰角为________;连续两次在此看到北极星高度最大的时间间隔为________________________________________________________________________。
(2)图中A、B、C、N四点:
①自转角速度的大小关系是________________________________________________;
②自转线速度的大小关系是_______________________________________________。
【答案】(1)300N 23小时56分4秒
①A=B=C>N ②C>A=B>N
【解析】第(1)题,北极星仰角等于当地纬度。连续两次看到北极星高度最大的时间间隔是一个恒星日。
第(2)题,线速度由赤道向两极递减,角速度南北极点为0,其余地区均为150/h。
高中地理人教版 (2019)选择性必修2 区域发展第一节 多种多样的区域当堂检测题: 这是一份高中地理人教版 (2019)选择性必修2 区域发展<a href="/dl/tb_c4003802_t7/?tag_id=28" target="_blank">第一节 多种多样的区域当堂检测题</a>,共16页。试卷主要包含了选择题,综合题等内容,欢迎下载使用。
人教版 (2019)必修 第二册第一节 人口分布达标测试: 这是一份人教版 (2019)必修 第二册<a href="/dl/tb_c4003743_t7/?tag_id=28" target="_blank">第一节 人口分布达标测试</a>,共12页。试卷主要包含了选择题,综合题等内容,欢迎下载使用。
高中鲁教版 (2019)第一节 认识区域当堂达标检测题: 这是一份高中鲁教版 (2019)<a href="/dl/tb_c4004342_t7/?tag_id=28" target="_blank">第一节 认识区域当堂达标检测题</a>,共11页。试卷主要包含了选择题,综合题等内容,欢迎下载使用。

