所属成套资源:新课标人教版高中生物必修一月考题
新课标人教版必修一生物高一上学期第五次月考
展开
这是一份新课标人教版必修一生物高一上学期第五次月考,共11页。试卷主要包含了选择题,非选择题等内容,欢迎下载使用。
一、选择题(每题只有一个正确答案,每题1.5分,共60分)
1、下图为某些概念间的相互关系,下列概念与a、b、c、d、e依次相对应的一组是
A.个体、系统、器官、组织、细胞
B.细胞代谢、细胞呼吸、光合作用、有氧呼吸、丙酮酸彻底分解
C.细胞核、染色体、染色单体、DNA、蛋白质
D.生态系统、种群、无机环境、群落、个体
2、下列有关细胞结构和功能的叙述,不正确的是
A.溶酶体在细胞调亡'、免疫调节中都能发挥作用
B.胞间连丝是高等植物进行细胞间信息交流的通道
C.动物细胞维持特定形态离不开细胞骨架
D.细胞核是细胞遗传信息的储存、复制和代谢的中心
3、分离出某动物细胞的甲、乙、丙三种细胞器,测定其中三种有机物的含量结果如图所示。下列有关叙述正确的是
A.采用密度梯度离心法分离细胞器
B.丙酮酸脱氢酶存在于甲中
C.乙一定与分泌蛋白的修饰和加工有关
D.核仁参与丙中脱氧核糖核酸的形成
4、如图是油菜种子在发育和萌发过程中,糖类和脂肪的变化曲线。下列分析正确的是
A.干重相等的可溶性糖和脂肪,所贮存的能量大致相同
B.种子发育过程中,由于可溶性糖更多地转变为脂肪,种子需要的N增加
C.种子萌发过程中,脂肪酶的活性很高
D.种子萌发过程中,脂肪转变为可溶性糖,说明可溶性糖是种子生命活动的直接能源物质
5、下列属于内质网的功能的是
①增大膜面积,是酶的附着支架 ②与蛋白质、糖类和脂质的合成有关
③是蛋白质的运输通道 ④是细胞中“货物”运输的交通枢纽
A.① B.①② C.①②③ D.①②③④
6、下列有关细胞的结构和功能的叙述,正确的是
A.核糖体均在核仁中合成,由RNA和蛋白质组成
B.用丙酮从鸡的红细胞中提取脂质,在水面铺展成单分子层,面积恰为红细胞膜表面积的两倍
C.生物膜系统是细胞内所有膜结构的统称,包括叶绿体类囊体膜
D.蛙的红细胞、人的肝细胞、洋葱根尖分生区细胞都有细胞周期
用特异性的酶处理某一生物细胞的最外层结构,发现降解的产物主要是葡萄糖.进一步分离该细胞的某种细胞器进行分析,发现其含有尿嘧啶.据此推测,这种细胞器不可能完成的生化反应是(反应都在相关酶的催化下进行)
A.C6H12O6+6H2O+6O2→6CO2+12H2O+能量
B.丙氨酸+甘氨酸→丙甘二肽
C.C3H4O3(丙酮酸)+3H2O→3CO2+10[H]+能量
D.6CO2+12H2O→C6H12O6+6H2O+6O2
8、下列有关叙述正确的有( )
①细胞膜的更新、细胞壁的形成以及抗体的释放都有高尔基体的参与.
②用30%的蔗糖溶液处理某生物细胞,在操作正确的情况下细胞没出现质壁分离现象,该细胞一定是在本实验之前用50%的蔗糖溶液处理过的细胞.
③衰老细胞中酪氨酸酶活性下降,导致老年人出现老年斑.
④用3H标记的胸苷和3H标记的尿苷分别处理胚胎干细胞,一段时间后检测大分子放射性,发现前者主要存在于细胞核,后者主要存在于细胞质.
A.一项 B.两项 C.三项 D.四项
9、下列关于无机盐在生物体内所起作用的叙述中,错误的是( )
A.叶绿素中含有镁元素说明某些金属元素可以成为一些复杂蛋白质的构成元素
B.合成ATP、DNA、RNA、磷脂等物质时,都需要磷酸盐作原料
C.观察人的口腔上皮细胞时要用浓度为0.9%的生理盐水说明无机盐在维持细胞的形态中有重要作用
D.人缺碘会患大脖子病,是因为碘是合成甲状腺激素的重要原料
10、下列有关细胞生物膜的叙述,正确的是
A.低温影响生物膜的流动性,但不影响物质跨膜运输
B.核膜具有选择透过性,各种小分子物质可通过核孔进出细胞核
C.流动镶嵌模型属于概念模型
D.生物膜上可发生信号转换
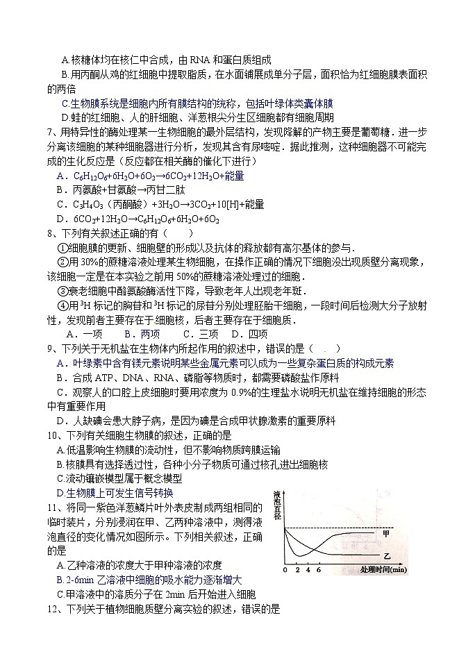
11、将同一紫色洋葱鳞片叶外表皮制成两组相同的临时装片,分别浸润在甲、乙两种溶液中,测得液泡直径的变化情况如图所示。下列相关叙述,正确的是
A.乙种溶液的浓度大于甲种溶液的浓度
B.2-6min乙溶液中细胞的吸水能力逐渐增大
C.甲溶液中的溶质分子在2min后开始进入细胞
12、下列关于植物细胞质壁分离实验的叙述,错误的是
A.该实验中不能在载物台上进行蔗糖溶液的滴加以免污染载物台
B.用黑藻叶片进行实验时,叶绿体的存在有利于实验现象的观察
C.用紫色洋葱鳞片叶外表皮不同部位观察到的质壁分离程度可能不同
D.该实验没有用到高倍镜的观察.
D.甲溶液中细胞体积与液泡体积的变化量相等
13、动物细胞内低Na+高K+的离子浓度对于维持细胞渗透平衡等生命活动具有重要作用。这种浓度差与细胞膜上的Na+-K+泵有关,其作用原理如下图所示,下列说法不正确的是
A. Na+和K+的运输方式为主动运输
B. Na+—K+泵每次运输的Na+数量多于K+
C. 在细胞培养液中加入乌苯苷会影响K+的运输
D. 该运输过程的持续会导致大量ADP的积累
14、将某植物花冠切成大小和形状相同的细条,分为a、b、c、d、e和f组(每组的细条数相等),取上述6组细条分别置于不同浓度的蔗糖溶液中,浸泡相同时间后测量各组花冠细条的长度,结果如图所示。假如蔗糖溶液与花冠细胞之间只有水分交换,则
A.实验后,a组液泡中的溶质浓度比b组的高
B.浸泡导致f组细胞中液泡的失水量小于b组的
C.a组细胞放在蔗糖溶液中失水或吸水所耗ATP大于b组
D.使细条在浸泡前后长度不变的蔗糖浓度介于0.4~0.5ml﹒L-1之间
15、若除酶外所有试剂已预保温,则在测定酶活力的实验中,下列操作顺序合理的是
A. 加入酶→加入底物→加入缓冲液→保温并计时→一段时间后检测产物的量
B. 加入底物→加入酶→计时→加入缓冲液→保温→一段时间后检测产物的量
C. 加入缓冲液→加入底物→加入酶→保温并计时→一段时间后检测产物的量
D. 加入底物→计时→加入酶→加入缓冲液→保温→一段时间后检测产物的量
16、下图表示酶活性与温度的关系。下列叙述正确的是
A.随着温度降低,酶促反应的活化能下降
B.将淀粉溶液加入唾液在t2条件下水浴5分钟,然后放在最适温度继续水浴,反应速率可能下降
C.酶活性在t2时比t1时高,表明t2时更适合酶的保存
D.酶活性在t1时比t2时低,表明t1时酶的空间结构破坏更严重
17、下列有关酶和ATP的叙述,正确的是
A.能产生酶的细胞,不一定能产生ATP
B.ATP含有核糖结构,酶一定不含该结构
C.同一种酶不可能存在于分化程度不同的细胞中
D. 酶的合成需要ATP提供能量, ATP的合成要酶的催化
18、下列哪项生物体的生命活动不是直接依赖于ATP的水解
A. 蛋白质的消化分解 B.细胞的有丝分裂 C.细胞的生长 D.矿质元素的吸收
19、水稻叶肉细胞通过光合作用合成的糖类中的氧元素和通过呼吸作用分解葡萄糖产生的CO2中的氧元素分别来自
A.CO2、丙酮酸和H2O B.H2O、丙酮酸和H2O
C.CO2、丙酮酸和O2 D.O2、丙酮酸和H2O
20、关于酵母菌细胞呼吸的叙述,正确的是( )
A.若溴麝香草酚蓝水溶液由蓝色变绿再变成黄色,说明酵母菌细胞进行有氧呼吸
B.若酸性重铬酸钾变为灰绿色,说明酵母菌细胞仅进行无氧呼吸
C.消耗等量的葡萄糖时,无氧呼吸比有氧呼吸产生的[H]少
D.无氧呼吸时,葡萄糖内储存的能量主要以热能形式散失
21、某同学用下图所示实验装置测定果蝇幼虫的呼吸速率。实验所用毛细管横截面积为1 mm2,实验开始时,打开软管夹,将装置放入25 ℃水浴中,10 min后关闭软管夹,随后每隔5 min记录一次毛细管中液滴移动的位置,结果如下表所示。下列分析中,正确的是
A. 图中X为NaOH溶液,软管夹关闭后液滴将向右移动
B. 在20 min~30 min内氧气的平均吸收速率为6.5 mm3/min
C. 如将X换为清水,并将试管充入N2即可测定果蝇幼虫无氧呼吸速率
D. 增设的对照实验只需将装置中的X换成清水,并将该装置置于相同的环境
22、下图为无土栽培的南瓜幼苗从空气中吸收的CO2量和细胞呼吸消耗的O2量随温度变化的曲线图。下列叙述正确的是
A.温度为b时,光合作用和细胞呼吸的强度相等
B.温度在c-d间变化时,光合速率保持不变
C.温度在a-d间,南瓜幼苗利用光能随温度上升逐渐增加
D.温室栽培的植物,应控制的最低温度约为d
23、植物光合作用的作用光谱是通过测量光合作用对不同波长光的反应(如O2的释放)来绘制的。下列叙述错误的是
A.类胡萝卜素在红光区吸收的光能可用于光反应中ATP的合成
B.叶绿素的吸收光谱可通过测量其对不同波长光的吸收值来绘制
C.光合作用的作用光谱也可用CO2的吸收速率随光波长的变化来表示
D.叶片在640~660 nm波长光下释放O2是由叶绿素参与光合作用引起的
24、图甲表示某光强度和适宜温度下,该植物光合强度增长速率随CO2浓度变化的情况,图乙表示在最适温度及其它条件保持不变的情况下某植物叶肉细胞CO2释放量随光强度变化的曲线。下列叙述正确的是
A.图甲中,与F点相比,E点三碳化合物的含量较高
B.图甲中,与G点相比,F点植物光饱和点较高
C.图乙中若其他条件不变,C02浓度下降则A点将向右移动
D.若图乙中的B点骤变为C点时,短时间内NADPH含量将下降
25、将两个枝条分别置于营养液中。其中一枝仅保留一张叶片(甲),另一枝保留两张叶片(乙、丙),叶片置玻璃盒中密封(玻璃盒大小足以保证实验顺利进行),在甲叶和乙叶的盒中注入14C02,装置如下图。照光一段时间后,剪去叶片检测放射性,然后脱色加碘液染色。下列叙述正确的是
A.仅甲、乙有放射性,叶片变蓝色。丙没有放射性,叶片棕黄色
B.仅甲有放射性,叶片变蓝色。乙、丙有放射性,叶片棕黄色
C.甲、乙、丙都有放射性,叶片都变蓝色
D.甲、乙、丙都有放射性,甲、乙叶片变蓝,两叶片可能变蓝
26、用14CO2“饲喂”叶肉细胞,让叶肉细胞在光下进行光合作用。一段时间后,关闭光源,将叶肉细胞置于黑暗环境中,含放射性的三碳化合物浓度的变化情况如图所示,下列相关叙述错误的是( )
A. 叶肉细胞利用14CO2的场所是叶绿体基质
B. Oa段叶肉细胞中五碳化合物浓度有所下降
C. ab段三碳化合物浓度不变的原因是14CO2消耗殆尽
D. b点后曲线上升是因为黑暗条件下,叶肉细胞内无[H]和ATP的供应
27、如图表示有氧呼吸过程,下列有关说法正确的是
A.①②④中数值最大的是① B.③代表的物质名称是氧气
C.线粒体能完成图示全过程 D.硝化细菌能完成图示全过程
如图表示光照、贮藏温度对番茄果实呼吸强度变化的影响,下列叙述不合理的是
A.8℃时光照对番茄果实呼吸的抑制比15℃时强
B.低温、黑暗条件下更有利于贮存番茄果实
C.贮藏温度下降时果实呼吸减弱,可能与细胞内酶活性降低有关
D.番茄果实细胞产生CO2的场所是线粒体基质和细胞质基质
29、植物甲与植物乙的净光合速率随叶片温度变化的趋势如图所示,下列叙述正确的是
A.植物甲和乙叶片光合作用的最适温度分别约为32.5℃,47.5℃
B.叶温在45℃时,植物甲叶肉细跑内产生[H]的场所是叶绿体基粒和线粒体基质
C.叶温为25℃时,植物甲的光合与呼吸作用强度的差值不同于植物乙的
D.叶温为35℃时,甲、乙两种植物的光合与呼吸作用强度的差值均为0
30、如图所示为甘蔗一个叶肉细狍内的系列反应过程,下列有关说法正确的是
A.过程①产生[H],过程②消耗[H],过程③既产生也消耗[H]
B.过程②只发生在叶绿体基质,过程③只发生在线粒体
C.叶绿体中的四种色素都主要吸收蓝紫光和红光
D.若叶肉细胞内过程②的速率大于过程③的速率,则甘蔗的干重就会增加
31、如图表示真核细胞一个细胞周期中染色体的行为变化,下列有关叙述正确的是
A. b~b可以表示一个完整的细胞周期
B. 植物细胞中,d~e时期细胞中央将出现细胞板
C. DNA的复制主要发生在c~d时期
D. 细胞中的DNA含量加倍是在e~a时期,细胞中染色体数目加倍是在b~c时期
32、下列3个图表示有丝分裂中不同时期染色体和DNA的数量关系。有关叙述不正确的是
A. 处于图2中B→C段的包含图1所示细胞,图1细胞中有8条染色单体
B. 完成图2中C→D段变化的细胞分裂时期是后期
C. 有丝分裂过程中不会出现图3中d所示的情况
D. 图3中a可对应图2中的B→C段;图3中c对应图2中的A→B段
33、处于有丝分裂过程中的动物细胞,某一时期细胞内的染色体、染色单体、核DNA分子三者的数量比是1∶2∶2,此时细胞内可能发生着
A.细胞膜向内凹陷 B.着丝点一分为二
C.中心体移向两极 D.DNA正在进行复制
34、下列有关细胞的分化、衰老、凋亡和癌变的说法正确的是
A. 除病毒外,生物都有细胞分化现象
B. 人体衰老的红细胞细胞核体积变小
C. 细胞的癌变、衰老都是基因突变的结果
D. 人体中被病原体感染的细胞的清除属于细胞凋亡
35、HIV(艾滋病病毒)感染T细胞可使参与细胞周期调控的蛋白质CDK1失活,并使cyclinB积聚。CDK1是细胞由DNA复制后进入分裂期的主要酶,cyclinB的降解则是进入分裂期的必要条件,因而HIV的感染造成T淋巴细胞核DNA处于题图所示的( )
A.Ⅰ阶段B.Ⅱ阶段 C.Ⅲ阶段 D.Ⅳ阶段
36、科学家曾试图将神经组织中的施旺细胞移植到受伤的中枢神经区域内以治疗截瘫患者,但效果并不理想。某科学家用周围神经细胞——嗅鞘细胞代替了施旺细胞,使瘫痪的实验鼠站了起来。这表明( )
A. 中枢神经细胞比周围神经细胞的再生能力差
B. 嗅鞘细胞的分化程度比施旺细胞高
C. 高度分化的神经细胞不具有全能性
D. 嗅鞘细胞与中枢神经细胞的遗传物质的差异比施旺细胞小
37、下列关于“观察植物细胞的有丝分裂”实验叙述,正确的是( )
A.本实验可用健那绿染液代替龙胆紫染液为染色体染色
B.观察到分裂中期的细胞核内染色体的着丝点整齐排列在赤道板上
C.该实验的操作过程包括取材→解离→漂洗→染色→压片→观察
D.质量分数为15%的盐酸和体积分数为95%酒精混合液主要起固定作用
38、在细胞增殖过程中,染色体和DNA都有复制和加倍的过程,下列相关叙述不正确的是
A.染色体复制后其数量是之前的二倍
B.细胞中b、d过程发生在细胞分裂间期
C.细胞中a过程发生在细胞分裂间期,c过程发生在细胞分裂后期
D.染色体复制的实质是DNA数量的加倍
如图是在一定温度下测定某植物呼吸作用和光合作用强度的实验装置(呼吸底物为葡萄糖,不考虑装置中微生物的影响)相关叙述正确的是
A.在遮光条件下,烧杯中盛放NaOH溶液,可用于测定种子无氧呼吸的强度
B.烧杯中盛放NaHCO3溶液,可用于测定一定光强下植物的净光合速率
C.烧杯中盛放清水,可用于测定一定光照强度下真光合速率
D.在遮光条件下,烧杯中盛放清水,可用于测定种子有氧呼吸的强度
40、下列关于细胞及其生命历程的说法正确的是( )
A.细胞凋亡受遗传物质的严格控制,并且在凋亡的过程中存在基因表达
B.细胞分化使多细胞生物中的细胞功能趋向全面化,提高细胞代谢的效率
C.细胞衰老最终表现为细胞的形态、结构、功能和遗传物质均发生变化
D.人、动物体的遗传物质在致癌因子作用下突变为原癌基因和抑癌基因
二、非选择题
41、(6分)自噬作用是溶酶体对自身结构的吞噬过程,如图为衰老的线粒体被细胞自噬的过程。
(1)衰老线粒体的功能逐渐退化,会直接影响细胞的有氧呼吸。细胞内由 形成一个双模杯形结构, 从杯口进入,杯形结构形成双膜的小泡。
(2)小泡与成熟的溶酶体融合,融合泡中的内容物被水解酶降解。这种融合过程依赖于生物膜的 。
(3)图中水解酶的合成场所是 。自噬溶酶体内的物质被水解后,其产物的去向是 。由此推测,当细胞养分不足时,细胞的自噬作用会 (增强/减弱/不变)。
42、(6分)回答有关生物学实验的问题:
(1)马铃薯在发芽过程中___________酶的含量(活性)增高,促使淀粉水解,将其水解产物制成匀浆,可与___________试剂发生作用产生砖红色沉淀。
(2)植物细胞受损后通常会释放出酚氧化酶,使无色的酚氧化生成褐色的物质,但细胞中的酚类物质与酚氧化酶在细胞质中是分隔开的,是因为真核细胞具有_________系统。
(3)把含有酚氧化酶的提取液做如表的实验处理:
实验后试管C中的颜色是________,试管A、B对照,说明酚氧化酶的化学成分是___________,试管A、C对照,说明强酸使酚氧化酶____________被破坏而失活。
43、(8分)图1表示某绿色植物叶肉细胞中进行的两个相关的生理过程,其中a、b、c表示物质,甲和乙分别表示某种细胞器;图2表示在适宜条件下,温度对该植物的光合速率和呼吸速率的影响,图中实线表示光照条件下植物体固定的CO2,虚线表示黑暗条件下植物体产生的CO2量。
(1)对图1中甲结构进行色素分离时,所用的试剂是____________。观察到滤纸条上以滤液细线为起点的第一条色素带的颜色是___________。
(2)图1中物质c是___________,缺氧条件下物质c不进入乙,而是继续在细胞质基质中进行反应,且其产物之一在有氧呼吸过程中也能产生,请用反应式表示缺氧条件下c的转化过程_______________________。
(3)由图2可知,与_____________作用有关的酶对高温更为敏感。温度会影响该生理过程的___________阶段。
(4)若温度保持在40℃的条件下,该植物光合速率_______(填“>””、“=”或“<”)呼吸速率。
44、 (8分)某同学为了探究pH对人唾液淀粉酶活性的影响,设计如下实验步骤:
①在A、B、C、D、E5支试管中分别加入pH5.0、6.0、7.0、8.0、9.0的适宜浓度缓冲液5mL,再分别加入质量分数为1%的淀粉液1mL。
②各试管中分别加入适当浓度的唾液稀释液1mL,摇匀。
③将5支试管放入70℃恒温水浴中,保温时间相同且合适。
④取出各试管,分别加入斐林试剂2mL,摇匀。
⑤观察各试管溶液的颜色,通过颜色深浅判断唾液淀粉酶作用的最适pH
上述实验步骤中有2处错误,请更正并说明更正的理由(不考虑试剂的浓度和加入量、pH梯度以及实验的重复次数),以便实验能得到正确的预期结果。
。
理由:
(2) 。
理由:
45、(12分)细胞周期包括分裂间期(分为G1期、S期和G2期)和分裂期(M期)。下图标注了甲动物(体细胞染色体数为12)肠上皮细胞的细胞周期各阶段的时长及DNA含量。请回
答下列问题:
(1)若用含放射性同位素的胸苷(DNA复制的原料之一)短期培养甲动物肠上皮细胞后,
处于S期的细胞都会被标记。洗脱含放射性同位素的胸苷,换用无放射性的新鲜培养液培养,定期检测。预计最快约 h后会检测到被标记的M期细胞。
(2)从被标记的M期细胞开始出现到其所占M期细胞总数的比例达到最大值时,所经历的时间为 期的时间,处于该期的一个细胞中染色体数目的变化情况是
。
(3)若向甲动物肠上皮细胞培养液中加人过量胸苷,处于S期的细胞立刻被抑制,而处于其他时期的细胞不受影响。预计加人过量胸苷约 h后,细胞都将停留在S期。
(4)乙动物肠上皮细胞的细胞周期时长为24 h,M期时长为l.9 h。若要在显徽镜下观察细胞有丝分裂过程中染色体形态的变化,选用 (填“甲”或“乙”)动物肠上皮细胞更合适。
(5)在光学显徽镜下观察,同处于分裂末期的动物肠上皮细胞与洋葱根尖细胞,形态上最主要的区别是 。
选择题
1-5 BDBCC 6-10 CABAD 11-15BADDC 16-20B DAAC
21-25 CCACD 26-30 CDBCA 31-35 ADCDC 36-40 ACABA
二、非选择题
41、(6分,每空1分)(1)内质网 衰老的线粒体(2) 流动性
(3)核糖体 排出细胞或在细胞内被利用 增强[
(6分,每空1分)(1)淀粉 斐林 (2)生物膜
(3)无色 蛋白质 空间结构
43、(8分,除标注外,每空1分)
(1)层析液(1分) 黄绿色(1分)
(2)丙酮酸(1分)
2C3H4O3 (或丙酮酸)+ 4[H]2C2H5OH (或酒精)+ 2CO2 (2分,如加能量不得分)
(3)光合 光反应和暗反应 (4)=
44、(8分,每空2分)
③将5支试管放入37℃环境中
该实验中温度为无关变量,应保持适宜;在70℃恒温水浴中,人唾液淀粉酶可能会失活(或活性很低)
④应用碘液检测实验结果
用斐林试剂鉴定还原性糖需要水浴加热;在该过程中,酶的活性将发生变化,影响实验结果
45、(12分,每空2分)
(1)2.2 (2)M 12→24→12 (3)7.4 (4)甲
(5)动物肠上皮细胞膜凹陷,细胞缢裂;洋葱根尖细胞形成细胞板步骒
试管
①酿氧化酶提取液的处理
②加入缓 冲液
③加入酚类底物
实验后的颜色
A
不作处理
2mL
2mL
褐色
B
加入蛋白酶,10分钟
2mL
2mL
无色
C
加入三氯乙酸(强酸),10分钟
2mL
.
2mL
?
相关试卷
这是一份2021生物竞赛真题 1,共25页。
这是一份2022年全国中学生生物学联赛(广东赛区)试题,共12页。
这是一份浙江省磐安县第二中学2021-2022学年高一10月份竞赛生物【试卷+答案】,共25页。试卷主要包含了人体内磷脂的重要生理作用是等内容,欢迎下载使用。

