湖北省2018-2020年中考生物试题分类(7)——人体健康(含解析)
展开湖北省2018-2020年中考生物试题分类(7)——人体健康
一.选择题(共29小题)
1.(2020•宜昌)6月26日是“国际禁毒日”,有关毒品的认识中正确的是( )
A.冰毒、可卡因、酒精都是毒品
B.少量吸毒能增强人体免疫力
C.吸毒的人看到吸毒用品,就会毒瘾发作,是一种简单反射
D.吸毒的人可能会因共用注射器而感染上艾滋病
2.(2020•孝感)“红丝带”行动呼吁人们不要歧视艾滋病病毒携带者和艾滋病病人以及他们的亲人。如果你的朋友或邻居感染了艾滋病病毒,你应该( )
A.给予尊重、帮助、关爱 B.回避、疏远他
C.告诉别人不要去他们家 D.歧视他
3.(2020•随州)国家、学校、社会都悉心关怀青少年的健康成长。下列健康知识错误的是( )
A.新冠疫情时期,各校线上教学之际不忘“打卡”室内健身操,旨在增强师生体质、提高免疫力,从预防传染病的角度来看此举属于保护易感人群
B.艾滋病主要通过不安全的性行为、血液和母婴等途径传播,我们应积极宣传预防艾滋病知识,关怀和尊重艾滋病患者
C.健康仅仅是指身体的没有疾病或者不虚弱,不包括心理上和社会适应方面的良好状态
D.当遇到有人突然晕倒或溺水等情况,先判断其有无呼吸和意识后,立即拨打120,求救急救中心,以挽救患者的生命
4.(2020•荆门)2020年将是让人难忘的一年,新冠病毒的侵袭让我们整个中国按下了暂停键,好在有全国医护人员艰苦奋战,我国已经取得了这场战役的初步胜利,“幸得有你,山河无恙”,致敬我们的“白衣天使”。了解病毒及相关知识是我们当前迫切的需求,下列说法错误的是( )
A.“勤洗手,戴口罩”,这在传染病预防措施上属于切断传播途径
B.新冠病毒必须寄生在活细胞内才能生活
C.给新冠病毒患者,注射该病痊愈者的血清进行治疗,属于非特异性免疫
D.目前我国正在加紧研制新冠病毒疫苗,一旦成功,我们接种疫苗后,人体内可以产生相应的抗体,从而提高对该病毒的抵抗力
5.(2020•襄阳)珍爱生命,绽放青春。下列关于青春期生理、心理和行为的描述中,错误的是( )
A.男孩出现遗精,女孩会来月经
B.积极参与爱国卫生运动,坚持体育锻炼
C.我已经长大,不需要家长监管
D.远离不良生活方式,不喝酒,拒绝毒品
6.(2020•烟台)东汉时期的张仲景在《金匮要略》中记载:“救自缢死……一人以手按据胸上,数动之”。其方法与现今的( )急救措施相似。
A.人工呼吸 B.按压止血
C.开放气道 D.胸外心脏按压
7.(2019•咸宁)近年来,某校用节奏欢快的课间舞代替了传统的课间操,备受学生欢迎。愉悦身心的同时也增强了学生身体素质,提高了免疫力。从预防传染病的角度看,此举属于( )
A.特异性免疫 B.保护易感人群
C.切断传播途径 D.控制传染源
8.(2019•恩施州)人的生命只有一次,健康和长寿是我们每个人的追求,以下对健康生活说法正确的是( )
A.致癌因素与环境因素有关,与遗传因素无关
B.胡萝卜中含有维生素A,可以预防夜盲症
C.进入青春期,脑质量和脑神经细胞数目基本上不再增加
D.生活中科学安排一日三餐,轻微变质的食物需经高温煮沸后方可食用
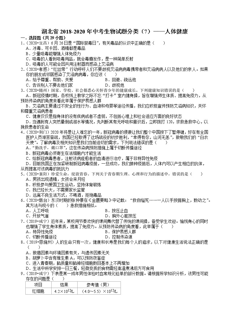
9.(2019•咸宁)下表是某一成年男性体检时血常规化验单的部分数据。请根据所学知识分析,该男性可能存在的问题是( )
项目
结果
参考值(男)
红细胞
4.2×1012/L
(4.0~5.5)×1012/L
白细胞
6×109/L
(4~10)×109/L
血红蛋白
90g/L
120~160g/L
血小板
220×109/L
(100~300)×109/L
A.贫血 B.高血糖
C.凝血功能有障碍 D.身体某部位有炎症
10.(2019•仙桃)下列有关传染病和免疫的说法,正确的是( )
A.经常抠鼻孔会损伤鼻黏膜,破坏人体的第三道防线
B.血吸虫是血吸虫病的传染源
C.人体的免疫系统可清除体内损伤的细胞
D.目前,艾滋病是通过注射疫苗来预防的
11.(2019•仙桃)下列有关健康与保健的说法,错误的是( )
A.健康就是肌肉发达、强健有力,没伤没病
B.药物往往具有一定的毒副作用,应合理使用
C.吸烟能诱发呼吸系统疾病,酗酒会增加患癌风险
D.及时进行心肺复苏,可有效避免脑细胞坏死
12.(2019•武汉)1880年,巴斯德用久置的鸡霍乱病原菌对鸡群进行注射,意外地发现鸡全部存活。再次培养新鲜病原菌,并扩大鸡的注射范围,结果仅有部分鸡存活,且大部分的存活鸡接受过第一次注射处理。下列相关分析不正确的是( )
A.第一次注射时,久置的鸡霍乱病原菌毒性已减弱或消失
B.第一次注射时,久置鸡霍乱病原菌相当于是抗体
C.第一次注射后,鸡获得并保持着产生相应抗体的能力
D.第二次注射后,死亡的鸡可能也发生过特异性免疫反应
13.(2019•宜昌)关于安全用药的下列做法:①生病买药时首先明确病情、病因,②服药时可自己增加用量,③处方药可直接到药房购买,④用药前仔细阅读药品使用说明书。正确的是( )
A.①④ B.②③ C.②④ D.③④
14.(2019•宜昌)宜昌市是血吸虫病的重疫区之一,预防血吸虫病的有效方法是( )
①消灭钉螺②不接触疫水③管理好血吸虫病人、病畜粪便④注射疫苗
A.①②③ B.③④ C.①② D.①②③④
15.(2019•宜昌)关于艾滋病的叙述中,正确的是( )
A.该病成年人居多,与青少年无关
B.排斥和孤立患有艾滋病的人
C.HIV可通过血液制品传播
D.用接种疫苗的方法能有效预防艾滋病
16.(2019•随州)生命是顽强的,也是脆弱的,需要去关爱和呵护。下列生命健康的相关知识错误的是( )
A.传染病是由病原体(如细菌、病毒、寄生虫等)引起的、能在人与人或人与动物间传播的疾病,如流感、甲肝等
B.HIV主要通过血液、不安全的性行为、母婴传播,与艾滋病患者的一般接触(如握手共餐、拥抱等)不会使人感染艾滋病
C.生活方式是指人们在日常生活中所遵循的各种行为习惯,生活方式取决于个人喜好,不影响人体的健康
D.健康的机体具有一定的抵抗病原体的能力
17.(2019•孝感)预防艾滋病需要公众的参与和科技的进步。下列有关艾滋病的说法错误的是( )
A.艾滋病的病原体是艾滋病毒,这种病毒营寄生生活
B.一般的生活接触如共餐、共浴、握手以及蚊叮虫咬都不会传播艾滋病
C.研制艾滋病疫苗旨在提高人体对艾滋病毒的特异性免疫能力
D.对于疑似艾滋病患者应早发现、早报告、早诊断、早隔离、早治疗
18.(2019•黄冈)下列有关健康的说法,你认为正确的是( )
A.开展高危人群艾滋病免费筛查活动,这属于预防传染病措施中的保护易感人群
B.有计划的接种疫苗后,人体内可以产生相应的抗体,从而提高对所有传染病的抵抗力
C.患病时,药吃得越多,病好得越快,若同时服用几种药,则疗效更好
D.有的人对某些食物和药物会发生过敏反应,这是人体免疫功能失调引起的疾病
19.(2019•孝感)血吸虫病严重威胁着疫区人民的身体健康,预防的根本措施是不接触疫水,因为血吸虫疫水中含有( )
A.血吸虫尾蚴 B.血吸虫卵 C.血吸虫成虫 D.人畜粪便
20.(2018•黄石)下列各项中,属于特异性免疫的是( )
A.溶菌酶使病菌溶解
B.呼吸道黏膜上的纤毛清除异物
C.吞噬细胞吞噬病原体
D.淋巴细胞产生抗体,与抗原结合
21.(2018•黄石)下列与艾滋病患者的哪些接触行为不会使人感染艾滋病( )
①交谈②握手③共用注射器④拥抱⑤共用牙具⑥一起学习
A.①②③④ B.①②④⑤ C.①②③⑥ D.①②④⑥
22.(2018•宜昌)宜昌市是血吸虫病的重疫区之,预防血吸虫病的有效方法是( )
①消灭钉螺,②不接触疫水,③管理好血吸虫病人、病畜粪便,④注射疫苗。
A.①② B.③④ C.①②③ D.①②③④
23.(2018•宜昌)下面关于艾滋病认识正确的是( )
①艾滋病是一种免疫缺陷病
②该病成年人居多,与青少年无关
③HIV 可通过血液制品传播
④排斥和孤立患有艾滋病的人
⑤拥抱和握手会传播艾滋病
⑥蚊虫叮咬不会传播艾滋病
A.①③⑥ B.①②⑤ C.③④⑥ D.②④⑤
24.(2018•咸宁)下列有关免疫的知识,说法正确的是( )
A.接种甲肝疫苗可预防乙肝
B.抗体可以将入侵的病毒、细菌全部消灭
C.疫苗能直接杀灭病原体
D.不同的抗体在体内存留的时间一般是不同的
25.(2018•武汉)下列有关医药常识的叙述中,错误的是( )
A.非处方药不需要医生处方即可购买,按所附药品说明书服用
B.若木刺刺伤较小较浅,可用消毒的镊子将其拔出,伤口涂抹抗生素软膏
C.医生给高烧病人的额头上敷冷毛巾或冰袋来降温
D.中药材来源于大自然,因此毒副作用小
26.(2018•襄阳)亲爱的同学们,你们现在正处于青春期。下列对青春期生长发育特点和生活方式描述错误的是( )
A.身高突增
B.性意识开始萌动,对异性产生好感是不健康的心理
C.保持愉快的心情
D.选择健康的生活方式,不吸烟、拒绝毒品
27.(2018•孝感)与艾滋病病毒感染者共同生活时,如果疏于防范就可能造成感染。下列情况下会感染艾滋病的是( )
A.与感染者共用餐具,同桌进餐
B.与感染者同场次上班
C.与感染者共用注射器
D.与感染者同游泳池游泳
28.(2018•武汉)在抵御病原体感染时,保卫人体健康的第一道防线是( )
A.免疫器官 B.皮肤和黏膜
C.体液中的杀菌物质 D.淋巴细胞
29.(2018•武汉)当遇到心跳骤停的患者时,应立即开始“胸外心脏按压”,下列做法中错误的是( )
A.救护者双手叠放在一起,用掌根按压病人的胸骨下段约13处
B.有节奏带有冲击力地用力向下按,使其下陷约5厘米,然后放松
C.救护者在患者的左侧,按压速度每分钟至少100次
D.每做1次胸外心脏按压,就做1次人工呼吸,如此交替反复进行
二.多选题(共1小题)
30.(2019•咸宁)下列措施中,属于计划免疫的是( )
A.给小孩服用钙片
B.给婴儿接种卡介苗
C.给婴儿接种百白破疫苗
D.给小孩服用脊髓灰质炎糖丸
三.解答题(共7小题)
31.(2020•恩施州)结合资料回答问题。
资料一:2020年的春节是一个不平常的春节!新冠肺炎肆虐中国,全国人民众志成城,共克时艰。健康人尽量宅家,少出门,不聚集,出门戴口罩;轻症患者集中在方舱医院隔离治疗;重症患者集中在定点医院接受治疗,许多患者转危为安,获得重生。
资料二:1981年美国首次发现艾滋病病人后,艾滋病就在全球广泛流行。1985年,一位美籍艾滋病游客因肺炎死于中国,成为中国首例报道的艾滋病病人。中国所有省市均发现艾滋病疫情,我国已经处在由高危人群向普通人群大面积扩散的临界点。艾滋病是人类社会的浩劫,日常生活工作接触以及蚊虫叮咬都不会传播艾滋病。(桂希恩《预防艾滋病》)
(1)从资料一得知,所有确诊的新冠肺炎患者必须集中隔离治疗,从传染病预防的角度来看,这个措施属于 。
(2)一般来讲,患过“新型冠状病毒肺炎”的人康复后短期内不会出现二次感染,因为他的体内产生了 ,这种免疫属于 免疫。
(3)你知道艾滋病病毒入侵人体的主要途径有: 。
(4)结合资料二,谈谈在生活中我们应该如何对待艾滋病病人: 。
32.(2020•黄陂区)2020年春,世界各地先后出现了爆发性的传染病新冠肺炎,这种疾病的病原体是一种新型冠状 (填“病毒”或“细菌”),这种病原体从外界侵入人体细胞需要突破人体的三道防线,其中 (填“皮肤和黏膜”或“吞噬细胞和溶菌酶”)属于保卫人体的第二道防线。绝大多数新冠肺炎患者经过医护人员的全力救治都能康复出院,这是因为他们体内的淋巴细胞都产生了能够抵御该疾病的特殊蛋白质 (填“抗原”或“抗体”),这个过程属于人体的 (填“特异性免疫”或“非特异性免疫”)。目前虽没有治疗新冠肺炎的特效药,但我们可以有多种方法预防它,请列举一种方法。 。
33.(2020•宜昌)今年新冠肺炎疫情席卷全球,我国通过封城、停工停学等强有力的干预手段,疫情迅速得到有效控制,结合所学生物学知识回答下列问题:
(1)从传染病及其预防的角度看,新型冠状病毒是引起这次疫情的 ,新冠肺炎病人属于 ,飞沫、病人的分泌物属于 。
(2)对患者和疑似患者“早发现、早隔离、早治疗”,属于预防传染病中的 措施;作为一名初中生,应如何在实际生活中预防新冠肺炎?(至少答2条) 。
(3)培养新冠病毒时,用活的鸡胚而不用煮熟后冷却的牛肉汤,原因是 ;疫苗是终结新冠肺炎最有力的武器,从免疫的角度看,疫苗属于 (填“抗原”或“抗体”),疫苗能够预防疾病的原理是能刺激人体的淋巴细胞产生相应的 ,从而使其失去致病性;从免疫的类型上看,这属于 免疫。
(4)此次疫情让我们认识到健康的重要性,健康是一种身体上、 上和 方面的良好状态;健康与健康的生活方式有关,你认为健康的生活方式有哪些?(至少答2条)。
34.(2019•恩施州)“关爱生命,注重健康”对每个人来说都非常重要,阅读下列材料回答问题:
材料一艾滋病,是因为感染人类免疫缺陷病毒(HIV)后导致的免疫缺陷,艾滋病患者和病毒携带者是该病的传染源,艾滋病病毒主要存在于感染者和病人的血液、精液、阴道分泌物、乳汁等体液中。
材料二 计划免疫是依据国家对消灭传染病的要求,在易感人群中,有计划地进行预防接种。实行计划免疫,能有效地增强人体的免疫力。
(1)艾滋病的传播途径主要有 。
(2)HIV侵入人体后,刺激人体产生HIV抗体,这种免疫属于 (选特异性或非特异性)免疫。
(3)人们应该正确对待计划免疫并积极进行预防接种,接种的疫苗从免疫学角度来说相当于 ,这在控制传染病流行的措施上属于 。
35.(2019•武汉)哺乳动物进食时,食物尚未进入胃内就可以引起胃液分泌。如图是该过程的调节模式图。
(1)胃液中含有胃酸,胃酸可以杀死部分进入胃内的细菌,这属于机体的 免疫。
(2)传出神经将神经冲动传到胃窦G细胞,促进胃窦G细胞分泌胃泌素。胃泌素作用于胃腺细胞,促进胃腺细胞分泌胃液。通过这则实例可以看出,人体的生命活动既受到 调节,也受到 调节。
(3)在胃液中的 作用下,蛋白质被初步分解,然后继续在其他多种消化酶的作用下,最终被分解成小分子的 。营养物质主要被小肠绒毛壁的一层上皮细胞吸收,然后转运到小肠绒毛腔内的 中,随 运往全身各处。
36.(2019•武汉)阅读下文并回答问题。
天花是一种因天花病毒引起的传染病。患者发病后,全身或头面部迅速出现痘疹,伴随着高烧、烦躁、嗜睡等症状,病重者常因感染引起的败血症而死亡; 病轻者的痘疹溃破后结痂,会留有疤痕而毁容。
清代医学家吴谦在他的著作《种痘心法要旨》中记载有“人痘法”:“取痘粒之浆种之”、“服痘儿之衣”,“以痘痂屑干吹入鼻中”,“以痘痂屑湿纳入鼻孔”,即将症状较轻的天花病人的痘浆接种到健康人身上,以此来预防天花。
18世纪初,英国医生詹纳在给一位患牛痘疮的人看病时,得知患过牛痘疮的人,不会患天花病。詹纳由此得到了启发,发明了接种牛痘来预防天花的方法。天花病毒和牛痘病毒是两种不同的病毒,前者可以致人死亡,后者只带来轻微的感染,人接种了牛痘后产生的抗体也可以与天花病毒结合,从而有效地控制天花病毒的蔓延。因此,“牛痘法”迅速在世界范围内推广开来。1979年10月26日,世界卫生组织宣布,天花被人类彻底消灭了。
(1)从预防传染病流行的措施来看,接种疫苗属于 。
(2)根据《种痘心法要旨》的记载,推测天花病毒的传播途径是 和 。结合原文,分析“人痘法”最终被“牛痘法”取代的主要原因是什么? 。
(3)资料表明,美国和俄罗斯的几个实验室仍保存着天花病毒。是继续保存这些天花病毒(正方),还是消灭这些天花病毒(反方)?请你为双方各阐述一条理由。正方理由 。反方理由 。
37.(2019•宜昌)生物学习让我对疾病和健康有了一定了解,为我今后提高生活质量打下了基础。
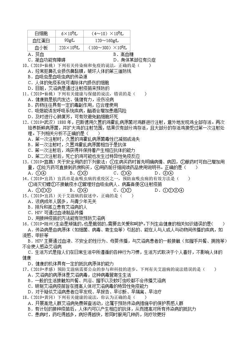
(1)了解了一点疾病诊断的常识:下表为成年男子刘某的血常规检查结果。
项目
测定值
诊断结果
正常值
RBC(红细胞)
3.0×1012/L
成年男子(4.0~5.0)×1012个/L
WBC(白细胞)
8.0×109/L
(4~10)×109个/L
PLT(血小板)
2.0×1011/L
(1~3)×1011个/L
Hb(血红蛋白)
70g/L
成年男子120~160g/L
分析:刘某可能患有 (填病症名称),理由是他的报告单中RBC和Hb值 。
(2)知道了传染病及预防方法:传染病的流行必须同时具备传染源、传播途径和 三个基本环节;传染病的预防措施可以分为控制传染源、切断传播途径和 三个方面。
(3)理解了自身免疫系统的重要性:人体具有保卫自身的三道防线,例如唾液中的溶菌酶能够破坏细菌的细胞壁,具有抗菌、消炎的作用,这是人体的第 道防线在发挥作用;移植别人的器官不易成活,从免疫的角度分析,移植的器官相当于 。
(4)明确了健康的概念和今后的生活方式:健康是指一种身体上、 上和社会适应方面的良好状态,而不仅仅是没有疾病或者不虚弱;你认为健康的生活方式有哪些? (答一条即可)
(5)关注到了“全民健康”:许多疾病都与不健康的生活方式有关,如吸毒会损害人的 系统,降低人体的免疫功能等;为了“全民健康”,你有哪些良好的建议? (答一条即可)
湖北省2018-2020年中考生物试题分类(7)——人体健康
一.选择题(共29小题)
1.(2020•宜昌)6月26日是“国际禁毒日”,有关毒品的认识中正确的是( )
A.冰毒、可卡因、酒精都是毒品
B.少量吸毒能增强人体免疫力
C.吸毒的人看到吸毒用品,就会毒瘾发作,是一种简单反射
D.吸毒的人可能会因共用注射器而感染上艾滋病
【答案】D
【解答】解:A、冰毒、可卡因是毒品,酒精不是毒品,A错误;
B、毒品具有很强的成瘾性,一旦沾染,很难戒除,严重危害人体身心健康,危害社会,毒品就在我们身边,一定要提高警惕坚决杜绝“第一口”,吸毒往往是从第一口开始的,一旦开始,就会成瘾,因此青少年要远离毒品,不能尝试,B错误;
C、看到锡纸、打火机或注射器,毒瘾就会发作,这是对锡纸、打火机或注射器等条件产生了一种条件反射,属于复杂反射,C错误;
D、吸毒有很多方式,如用注射器“吸毒”,即静脉注射,吸毒者往往因为共用注射器而感染艾滋病,D正确。
故选:D。
【点评】掌握吸毒的危害,注意多搜集相关的资料帮助理解这方面的知识。
2.(2020•孝感)“红丝带”行动呼吁人们不要歧视艾滋病病毒携带者和艾滋病病人以及他们的亲人。如果你的朋友或邻居感染了艾滋病病毒,你应该( )
A.给予尊重、帮助、关爱 B.回避、疏远他
C.告诉别人不要去他们家 D.歧视他
【答案】A
【解答】解:与艾滋病病毒感染者或艾滋病病人进行一般的生活如共用餐具、电话,拥抱、握手等和工作接触不会感染艾滋病病毒,我们不应该歧视艾滋病病人,应给予他们关爱、尊重和帮助。
故选:A。
【点评】此题考查了艾滋病的相关知识。
3.(2020•随州)国家、学校、社会都悉心关怀青少年的健康成长。下列健康知识错误的是( )
A.新冠疫情时期,各校线上教学之际不忘“打卡”室内健身操,旨在增强师生体质、提高免疫力,从预防传染病的角度来看此举属于保护易感人群
B.艾滋病主要通过不安全的性行为、血液和母婴等途径传播,我们应积极宣传预防艾滋病知识,关怀和尊重艾滋病患者
C.健康仅仅是指身体的没有疾病或者不虚弱,不包括心理上和社会适应方面的良好状态
D.当遇到有人突然晕倒或溺水等情况,先判断其有无呼吸和意识后,立即拨打120,求救急救中心,以挽救患者的生命
【答案】C
【解答】解:A、学生开展室内课间操,放松身心的同时,也增强了学生身体素质,提高了免疫力,在传染病的预防措施中,此举属于保护易感人群。A正确;
B、艾滋病主要通过不安全的性行为、血液和母婴等途径传播,同艾滋病患者交谈、握手拥抱、同吃同饮、共用厕所和浴室、共用教室、公共交通工具、娱乐设施等日常生活接触不会被感染艾滋病病毒;因此对艾滋病患者不要有惧怕心理,要不歧视、不孤立艾滋病患者;与他们和谐相处;给他们以精神和心理的支持以及力所能及的帮助。B正确;
C、健康不仅指身体上的健康,还有心理上的和社会适应方面的健康等。C错误;
D、当人出现意外事故时,我们首先应拨打“120”急救电话,同时正确的实施一定的急救措施。当你遇到某人突然晕倒或溺水等情况时,应首先尽快拨打120急救电话,同时采取人工呼吸等科学有效的措施实施抢救,以挽救患者的生命,D正确。
故选:C。
【点评】解答此题的关键是明确传染病以及健康的生活等知识点。
4.(2020•荆门)2020年将是让人难忘的一年,新冠病毒的侵袭让我们整个中国按下了暂停键,好在有全国医护人员艰苦奋战,我国已经取得了这场战役的初步胜利,“幸得有你,山河无恙”,致敬我们的“白衣天使”。了解病毒及相关知识是我们当前迫切的需求,下列说法错误的是( )
A.“勤洗手,戴口罩”,这在传染病预防措施上属于切断传播途径
B.新冠病毒必须寄生在活细胞内才能生活
C.给新冠病毒患者,注射该病痊愈者的血清进行治疗,属于非特异性免疫
D.目前我国正在加紧研制新冠病毒疫苗,一旦成功,我们接种疫苗后,人体内可以产生相应的抗体,从而提高对该病毒的抵抗力
【答案】C
【解答】解:A、勤洗手、戴口罩、少集聚、经常开窗通风、定期消毒这属于切断传播途径,A正确
B、病毒寄生在活细胞中,病毒要是离开了活细胞,通常会变成结晶体。一有机会侵入活细胞,生命活动就会重新开始,B正确
C、给新冠病毒患者,注射该病痊愈者的血清进行治疗,该病痊愈者的血清中含有抗体,属于特异性免疫,C错误
D、目前我国正在加紧研制新冠病毒疫苗,一旦成功,我们接种疫苗后,人体内可以产生相应的抗体,从而提高对该病毒的抵抗力,D正确
故选:C。
【点评】解答此类题目的关键是灵活运用所学知识解释实际问题,在中考中经常出现。
5.(2020•襄阳)珍爱生命,绽放青春。下列关于青春期生理、心理和行为的描述中,错误的是( )
A.男孩出现遗精,女孩会来月经
B.积极参与爱国卫生运动,坚持体育锻炼
C.我已经长大,不需要家长监管
D.远离不良生活方式,不喝酒,拒绝毒品
【答案】C
【解答】解:A、进入青春期以后,男性的睾丸和女性的卵巢都重量增加,并能够产生生殖细胞和分泌性激素,性激素能促进第二性征的出现,男孩出现遗精,女性出现月经,正确;
B、积极参与爱国卫生运动,坚持体育锻炼,有助于提高自身免疫力,正确;
C、青春期的男孩和女孩由于生理上的变化,心理上也发生着明显的变化,生活中常常会有较多的心理矛盾。遇到一些问题要经常与家长、老师交流思想,接受指导,不能觉着自己长大了,就不想和家长交流。同时要正确处理和异性的关系,男、女同学互相帮助,集中精力学习,积极的参加各种文体活动和社会活动,健康的度过这人生的金色年华。错误;
D、学会与人相处,善于与人交流,维持良好的心态,不吸烟,不喝酒,拒绝毒品,正确。
故选:C。
【点评】处于青春期的青少年,应及时了解自身的生理和心理变化,树立正确的世界观、人生观、价值观和性道德观念。
6.(2020•烟台)东汉时期的张仲景在《金匮要略》中记载:“救自缢死……一人以手按据胸上,数动之”。其方法与现今的( )急救措施相似。
A.人工呼吸 B.按压止血
C.开放气道 D.胸外心脏按压
【答案】D
【解答】解:胸外心脏按压术:按压部位在胸骨中、下1/3交界处,以一手掌根部放在按压部位,将另一手的掌根重叠放于其手背上,两手手指交叉抬起,使手指脱离胸壁。抢救者双臂绷直,双肩在患者胸骨上方正中,利用上身重量垂直下压使胸骨下陷4﹣5厘米,然后立即放松按压,使胸骨自行复位,但手掌根部不要抬离胸壁以免移位。按压应平稳、有规律地进行,不能间断,不能冲击式的猛压。下压及向上放松的时间大致相同,按压频率成人及儿童均为100次/分。
”救自缢死……一人以手按据胸上,数动之”,实质上就是应用胸外心脏按压法。
故选:D。
【点评】知道心肺复苏的概念和措施。
7.(2019•咸宁)近年来,某校用节奏欢快的课间舞代替了传统的课间操,备受学生欢迎。愉悦身心的同时也增强了学生身体素质,提高了免疫力。从预防传染病的角度看,此举属于( )
A.特异性免疫 B.保护易感人群
C.切断传播途径 D.控制传染源
【答案】B
【解答】解:学生开展课间舞,增强了学生身体素质,提高了免疫力。在传染病的预防措施中,此举属于保护易感人群。
故选:B。
【点评】解答此类题目的关键是理解掌握预防传染病的措施。
8.(2019•恩施州)人的生命只有一次,健康和长寿是我们每个人的追求,以下对健康生活说法正确的是( )
A.致癌因素与环境因素有关,与遗传因素无关
B.胡萝卜中含有维生素A,可以预防夜盲症
C.进入青春期,脑质量和脑神经细胞数目基本上不再增加
D.生活中科学安排一日三餐,轻微变质的食物需经高温煮沸后方可食用
【答案】C
【解答】解:A、致癌因素与环境因素有关,与遗传因素也有关。A错误
B、植物性食物中不含维生素A,但胡萝卜中含的胡萝卜素可以在人体内转化成维生素A.B错误
C、人进入青春期后,脑质量和脑神经细胞数目基本上不再增加,C正确
D、变质的食物含有过多的病菌,会危害健康经高温煮过后也不可食用。D错误
故选:C。
【点评】健康的生活方式不仅有利于预防各种疾病,而且有利于提高人们的健康水平,提高生活质量。值得注意的是,尽管大多数慢性疾病是在成年期发生的,但许多与之有关的不良生活方式却是在儿童和青少年时期形成的。选择健康的生活方式,要从我做起,从现在做起。
9.(2019•咸宁)下表是某一成年男性体检时血常规化验单的部分数据。请根据所学知识分析,该男性可能存在的问题是( )
项目
结果
参考值(男)
红细胞
4.2×1012/L
(4.0~5.5)×1012/L
白细胞
6×109/L
(4~10)×109/L
血红蛋白
90g/L
120~160g/L
血小板
220×109/L
(100~300)×109/L
A.贫血 B.高血糖
C.凝血功能有障碍 D.身体某部位有炎症
【答案】A
【解答】解:根据血常规检验,血红蛋白少于正常值,因此得了贫血,应该多吃含铁和蛋白质丰富的食物预防。
故选:A。
【点评】学会查看血常规化验单各项检查数值即是解题关键。熟记血常规化验单各项检查数值出现异常所代表的症状
10.(2019•仙桃)下列有关传染病和免疫的说法,正确的是( )
A.经常抠鼻孔会损伤鼻黏膜,破坏人体的第三道防线
B.血吸虫是血吸虫病的传染源
C.人体的免疫系统可清除体内损伤的细胞
D.目前,艾滋病是通过注射疫苗来预防的
【答案】C
【解答】解:A、经常抠鼻孔会损伤鼻黏膜,破坏人体的第一道防线,A错误;
B、血吸虫属于病原体,血吸虫病的传染源是血吸虫病患者,B错误;
C、人体的免疫系统能够及时清除体内衰老、死亡和损伤细胞,维持人体内部环境的平衡和稳定,C正确;
D、当前还没有研制出预防艾滋病的疫苗,不能通过注射疫苗来预防艾滋病,D错误。
故选:C。
【点评】解答此类题目的关键是理解掌握传染病的概念和免疫的相关知识。
11.(2019•仙桃)下列有关健康与保健的说法,错误的是( )
A.健康就是肌肉发达、强健有力,没伤没病
B.药物往往具有一定的毒副作用,应合理使用
C.吸烟能诱发呼吸系统疾病,酗酒会增加患癌风险
D.及时进行心肺复苏,可有效避免脑细胞坏死
【答案】A
【解答】解:A、肌肉发达、强健有力不代表就是健康,健康是指一种身体上、心理上和社会适应方面的良好状态,而不仅仅是没伤没病,A错误。
B、“是药三分毒”,药物一般都有一定的毒副作用,没病经常服用,会危害人体健康,B正确。
C、吸烟使血液凝结加快,容易引起心肌梗塞、中风、心肌缺氧等心血管疾病,饮酒多了,酒精会使脑处于过度兴奋或麻痹状态,会造成胃、肠、肝脏和神经系统的损害,增加患癌症的危险,C正确。
D、及时进行心肺复苏,能够有效的避免脑细胞坏死,D正确。
故选:A。
【点评】只要基础扎实,熟练掌握了健康的概念,就可轻松答题。
12.(2019•武汉)1880年,巴斯德用久置的鸡霍乱病原菌对鸡群进行注射,意外地发现鸡全部存活。再次培养新鲜病原菌,并扩大鸡的注射范围,结果仅有部分鸡存活,且大部分的存活鸡接受过第一次注射处理。下列相关分析不正确的是( )
A.第一次注射时,久置的鸡霍乱病原菌毒性已减弱或消失
B.第一次注射时,久置鸡霍乱病原菌相当于是抗体
C.第一次注射后,鸡获得并保持着产生相应抗体的能力
D.第二次注射后,死亡的鸡可能也发生过特异性免疫反应
【答案】B
【解答】解:A、久置的鸡霍乱病原菌毒性已减弱或消失,具有抗原性;A正确。
B、第一次注射时,所用的鸡霍乱病原菌相当于抗原;B错误。
C、第一次注射后,鸡霍乱病原菌诱导存活鸡产生了记忆细胞和抗体;C正确。
D、第二次注射后,存活鸡体内相应记忆细胞迅速增殖分化形成浆细胞,从而产生了大量的抗体,参与特异性免疫;D正确。
故选:B。
【点评】本题考查人体免疫系统在维持稳态中的作用及探究实验,要求考生识记体液免疫和细胞免疫的具体过程,掌握免疫在实践中的应用,能结合所学的知识准确答题,属于考纲识记和理解层次的考查。
13.(2019•宜昌)关于安全用药的下列做法:①生病买药时首先明确病情、病因,②服药时可自己增加用量,③处方药可直接到药房购买,④用药前仔细阅读药品使用说明书。正确的是( )
A.①④ B.②③ C.②④ D.③④
【答案】A
【解答】解:①生病买药时首先要明确病情、病因,正确;
②服药时要严格按照说明书使用,不可以随意增加用量,错误;
③处方药不可直接到药房购买,必须有医生的处方才能购买,错误;
④用药前仔细阅读药品使用说明书,正确。
故选:A。
【点评】明确:处方药的使用要遵医嘱,非处方药的使用要认真阅读说明书,按说明书服用。
14.(2019•宜昌)宜昌市是血吸虫病的重疫区之一,预防血吸虫病的有效方法是( )
①消灭钉螺②不接触疫水③管理好血吸虫病人、病畜粪便④注射疫苗
A.①②③ B.③④ C.①② D.①②③④
【答案】A
【解答】解:①由于钉螺是血吸虫幼虫的主要寄主,积极开展查螺、灭螺工作,使人不宜接触钉螺,可以预防血吸虫病,正确。
②人下水(如在湖区捕鱼、打湖草、抗洪、救灾等)或赤脚走在乡间的田埂上,就有感染血吸虫的可能。血吸虫尾蚴主要经皮肤侵入人体,正确。
③血吸虫卵随人粪落入水后,经过一定时间,虫卵孵出毛蚴,毛蚴可以运动,当遇到水中一种叫“钉螺”的螺蛳后,毛蚴即从其向外伸出的软体部分钻入,并在钉螺体内发育繁殖为大量尾蚴。成熟尾蚴并不久留在钉螺体内,但必须在有水的情况下才能从螺体逸出,当钉螺在水中或在有水珠的植物茎叶上爬行时,尾蚴便离开螺体进入水中,因此,管理好血吸虫病人、病畜粪便,防止粪便污染水源,正确
④血吸虫疫苗已在家畜中使用,近年来开展的血吸虫疫苗研制工作有可能制备出适合于人类的有效疫苗,错误
故选:A。
【点评】解答此类题目的关键是理解掌握传染病的概念。
15.(2019•宜昌)关于艾滋病的叙述中,正确的是( )
A.该病成年人居多,与青少年无关
B.排斥和孤立患有艾滋病的人
C.HIV可通过血液制品传播
D.用接种疫苗的方法能有效预防艾滋病
【答案】C
【解答】解:A、该病属于传染病,与年龄无关,成年人、青少年均有感染,A错误;
B、我们要关爱艾滋病人,不能排斥和孤立患有艾滋病的人,B错误;
C、艾滋病病毒主要存在于感染者和病人的血液、精液、阴道分泌物、乳汁中,因此,HIV可通过血液制品传播,C正确;
D、艾滋病的病原体是人类免疫缺陷病毒,简称HIV,目前对艾滋病仍无有效的治疗药物,主要还是以预防为主,D错误。
故选:C。
【点评】熟练掌握艾滋病的概念和传播途径是解题的关键。
16.(2019•随州)生命是顽强的,也是脆弱的,需要去关爱和呵护。下列生命健康的相关知识错误的是( )
A.传染病是由病原体(如细菌、病毒、寄生虫等)引起的、能在人与人或人与动物间传播的疾病,如流感、甲肝等
B.HIV主要通过血液、不安全的性行为、母婴传播,与艾滋病患者的一般接触(如握手共餐、拥抱等)不会使人感染艾滋病
C.生活方式是指人们在日常生活中所遵循的各种行为习惯,生活方式取决于个人喜好,不影响人体的健康
D.健康的机体具有一定的抵抗病原体的能力
【答案】C
【解答】解:A、传染病指由病原体引起的,能在生物之间传播的疾病。病原体指的是能够引起患病的微生物和寄生虫的统称。按照传播途径不同传染病可以分为呼吸道传染病、消化道传染病、血液传染病和体表传染病。正确;
B、艾滋病主要通过血液传播、不安全性行为和母婴传播;与艾滋病患者的一般接触如握手、共餐和蚊虫叮咬等不会传播艾滋病。正确;
C、生活方式是指人们在日常生活中所遵循的各种行为习惯。包括饮食习惯、起居习惯、日常生活安排、娱乐方式、和参与社会活动等。生活方式不能取决于个人喜好,这样会影响身体健康,错误;
D、健康的机体具有一定的抵抗病原体的能力,正确。
故选:C。
【点评】明确健康的相关知识,灵活理解运用。
17.(2019•孝感)预防艾滋病需要公众的参与和科技的进步。下列有关艾滋病的说法错误的是( )
A.艾滋病的病原体是艾滋病毒,这种病毒营寄生生活
B.一般的生活接触如共餐、共浴、握手以及蚊叮虫咬都不会传播艾滋病
C.研制艾滋病疫苗旨在提高人体对艾滋病毒的特异性免疫能力
D.对于疑似艾滋病患者应早发现、早报告、早诊断、早隔离、早治疗
【答案】D
【解答】解:A、艾滋病的病原体是艾滋病毒,这种病毒营寄生生活,A正确;
B、艾滋病的传播途径主要有:性传播(与已感染的伴侣发生无保护的性行为)、静脉注射吸毒(与他人共用被感染者使用过的、未经消毒的注射工具,是一种非常重要的HIV传播途径)、母婴传播(在怀孕、生产和母乳喂养过程中,感染HIV的母亲可能会传播给胎儿及婴儿)、血液及血制品传播(输入被HIV污染的血液及其血液制品)等;但是一般的生活接触如共餐、共浴、握手以及蚊叮虫咬都不会传播艾滋病,B正确;
C、研制艾滋病疫苗旨在提高人体对艾滋病毒的特异性免疫能力,C正确;
D、艾滋病目前还没有很好的疫苗,所以预防艾滋病需要做到洁身自好,不要进行婚外性生活,不要共用针头,不要共用注射器,对于疑似艾滋病患者应早发现、早报告、早诊断、早治疗,不需要早隔离,D错误。
故选:D。
【点评】此题考查了艾滋病的传播途径及其预防,多以选择题的形式考查,难度一般。
18.(2019•黄冈)下列有关健康的说法,你认为正确的是( )
A.开展高危人群艾滋病免费筛查活动,这属于预防传染病措施中的保护易感人群
B.有计划的接种疫苗后,人体内可以产生相应的抗体,从而提高对所有传染病的抵抗力
C.患病时,药吃得越多,病好得越快,若同时服用几种药,则疗效更好
D.有的人对某些食物和药物会发生过敏反应,这是人体免疫功能失调引起的疾病
【答案】D
【解答】解:A、开展高危人群艾滋病免费筛查活动,这属于预防传染病措施中的控制传染源,A错误
B、注射疫苗能刺激人体淋巴细胞产生抗体,针对某种特定的病原体或异物起作用。因此属于特异性免疫。B错误
C、“是药三分毒”,药物一般都有一定的毒副作用,乱吃、多吃会危害人体健康,C错误
D、人体的免疫功能失调时,还会引发某些疾病,如当抵抗抗原入侵的功能过强时,进入人体的某些食物或药物会引起过敏,D正确
故选:D。
【点评】此题考查了免疫的概念和功能,平时要注意对一些重要概念的理解和熟记。
19.(2019•孝感)血吸虫病严重威胁着疫区人民的身体健康,预防的根本措施是不接触疫水,因为血吸虫疫水中含有( )
A.血吸虫尾蚴 B.血吸虫卵 C.血吸虫成虫 D.人畜粪便
【答案】A
【解答】解:血吸虫的虫卵在水中孵化出毛蚴,毛蚴进入钉螺体内发育为尾蚴,尾蚴从钉螺逸出漫游于湖泊、水田等水域,人或动物与有血吸虫尾蚴的水域接触,尾蚴便经皮肤钻入人或动物体内,从而感染血吸虫病。因此血吸虫“疫水”是指含有血吸虫尾蚴的水,接触“疫水”是感染血吸虫病的途径,不接触疫水是预防血吸虫病的最有效方法。
故选:A。
【点评】回答此题的关键是要明确血吸虫的生活史。
20.(2018•黄石)下列各项中,属于特异性免疫的是( )
A.溶菌酶使病菌溶解
B.呼吸道黏膜上的纤毛清除异物
C.吞噬细胞吞噬病原体
D.淋巴细胞产生抗体,与抗原结合
【答案】D
【解答】解:A、溶菌酶是第二道防线,所以溶菌酶使病菌溶解是非特异性免疫,A不符合题意。
B、呼吸道粘膜上纤毛的清扫作用都属于第一道防线,是非特异性免疫,B不符合题意。
C、吞噬细胞(白细胞的一种)吞噬病原体属于第二道防线,是非特异性免疫,C不符合题意。
D、淋巴细胞产生抗体,与抗原结合是后天获得的,只针对某一特定的病原体或异物起作用,属于特异性免疫,D符合题意。
故选:D。
【点评】解答此题的关键知道非特异性免疫是先天性的,包括人体的第一和第二道防线,而特异性免疫是后天性的,主要指人体的第三道防线。
21.(2018•黄石)下列与艾滋病患者的哪些接触行为不会使人感染艾滋病( )
①交谈②握手③共用注射器④拥抱⑤共用牙具⑥一起学习
A.①②③④ B.①②④⑤ C.①②③⑥ D.①②④⑥
【答案】D
【解答】解:HIV主要存在于感染者和病人的血液、精液、阴道分泌物、乳汁中,因此艾滋病的传播途径主要有:性传播、静脉注射吸毒、母婴传播、血液及血制品传播等。①交谈、②握手、④拥抱、⑥一起学习、共用厕所和浴室、共用办公室、公共交通工具、娱乐设施等日常生活接触不会传播HIV。
③共用注射器会接触血液、体液,可能感染上艾滋病。⑤共用牙具可能会传染艾滋病,洗漱过程中如果有牙龈出血等现象,会接触血液或唾液,有可能传染上。
故选:D。
【点评】解答此题的关键是熟练掌握艾滋病的传播途径及其预防,不歧视艾滋病患者,并做好个人防护。
22.(2018•宜昌)宜昌市是血吸虫病的重疫区之,预防血吸虫病的有效方法是( )
①消灭钉螺,②不接触疫水,③管理好血吸虫病人、病畜粪便,④注射疫苗。
A.①② B.③④ C.①②③ D.①②③④
【答案】C
【解答】解:①由于钉螺是血吸虫幼虫的主要寄主,积极开展查螺、灭螺工作,使人不宜接触钉螺,可以预防血吸虫病,正确。
②人下水(如在湖区捕鱼、打湖草、抗洪、救灾等)或赤脚走在乡间的田埂上,就有感染血吸虫的可能。血吸虫尾蚴主要经皮肤侵入人体,正确。
③血吸虫卵随人粪落入水后,经过一定时间,虫卵孵出毛蚴,毛蚴可以运动,当遇到水中一种叫“钉螺”的螺蛳后,毛蚴即从其向外伸出的软体部分钻入,并在钉螺体内发育繁殖为大量尾蚴。成熟尾蚴并不久留在钉螺体内,但必须在有水的情况下才能从螺体逸出,当钉螺在水中或在有水珠的植物茎叶上爬行时,尾蚴便离开螺体进入水中,因此,管理好血吸虫病人、病畜粪便,防止粪便污染水源,正确
④血吸虫疫苗已在家畜中使用,近年来开展的血吸虫疫苗研制工作有可能制备出适合于人类的有效疫苗,错误
故选:C。
【点评】解答此类题目的关键是理解掌握传染病的概念。
23.(2018•宜昌)下面关于艾滋病认识正确的是( )
①艾滋病是一种免疫缺陷病
②该病成年人居多,与青少年无关
③HIV 可通过血液制品传播
④排斥和孤立患有艾滋病的人
⑤拥抱和握手会传播艾滋病
⑥蚊虫叮咬不会传播艾滋病
A.①③⑥ B.①②⑤ C.③④⑥ D.②④⑤
【答案】A
【解答】解:艾滋病全称为获得性免疫缺陷病毒综合征,是由人类免疫缺陷病毒(HIV)引起的一种严重威胁人类健康的传染病。HIV主要存在于感染者和病人的血液、精液、阴道分泌物、乳汁中;因此艾滋病的传播途径主要有:性传播、静脉注射吸毒、母婴传播、血液及血制品传播等;但是,交谈、握手拥抱、礼节性亲吻、同吃同饮、共用厕所和浴室、共用办公室、公共交通工具、娱乐设施等日常生活接触不会传播HIV。
故选:A。
【点评】解答此类题目的关键是理解掌握艾滋病的传播途径。
24.(2018•咸宁)下列有关免疫的知识,说法正确的是( )
A.接种甲肝疫苗可预防乙肝
B.抗体可以将入侵的病毒、细菌全部消灭
C.疫苗能直接杀灭病原体
D.不同的抗体在体内存留的时间一般是不同的
【答案】D
【解答】解:A、由于一种抗体只能抵抗一种抗原,所以通过接种甲肝疫苗来预防乙肝,是不能起到预防作用。A错误;
B、免疫细胞产生的抗体是出生后逐渐建立起来的,只针对某一特定的病原体或异物起作用,显然该免疫细胞可以把入侵的病毒全部消灭的说法错误,B错误;
C、接种疫苗能够有效预防传染病,这是因为疫苗能促使人体产生相应抗体,不是直接杀死病原体,C错误;
D、抗体在体内存留时间可长可短,如抵抗流感病毒的抗体在体内存留几天,而抵抗天花病毒的抗体可以存留约60年。D正确;
故选:D。
【点评】解答此类题目的关键是理解掌握疫苗免疫的原理以及抗体、抗原的概念。
25.(2018•武汉)下列有关医药常识的叙述中,错误的是( )
A.非处方药不需要医生处方即可购买,按所附药品说明书服用
B.若木刺刺伤较小较浅,可用消毒的镊子将其拔出,伤口涂抹抗生素软膏
C.医生给高烧病人的额头上敷冷毛巾或冰袋来降温
D.中药材来源于大自然,因此毒副作用小
【答案】D
【解答】解:A、非处方药是不需要医师处方、即可自行判断、购买和使用的药品,A正确;
B、四肢部位较浅的刺伤一般不会危及生命,所以对于四肢部位较浅的刺伤,可用消毒过的镊子拔出刺入物,并涂抹抗生素软膏即可,B正确;
C、冰袋放在高烧的病人身上,冰吸收人身体上的热量熔化成水,熔化是吸热的使病人温度下降,C正确;
D、中药材来源于大自然,副作用小,但毒性不一定小,必须在医生的指导下根据病情需要正确选择,D错误。
故选:D。
【点评】处方药的使用要遵医嘱,非处方药的使用要认真阅读说明书,按说明书服用。
26.(2018•襄阳)亲爱的同学们,你们现在正处于青春期。下列对青春期生长发育特点和生活方式描述错误的是( )
A.身高突增
B.性意识开始萌动,对异性产生好感是不健康的心理
C.保持愉快的心情
D.选择健康的生活方式,不吸烟、拒绝毒品
【答案】B
【解答】解:A、青春期是一个生长和发育发生重要变化的时期,其中身高突增是青春期的一个显著特点,另外,体重突增,大脑功能不断完善,A正确;
B、青春期的男孩和女孩在生理上也有一定的变化,随着身体的发育,性意识也开始萌动,常表现为从初期的与异性疏远,到逐渐愿意与异性接近,或对异性产生朦胧的依恋,这些都是正常的心理变化,B错误;
C、保持愉快的心情,应当精中精力,努力学习,积极参加各种文体活动和社会活动,同学间互相帮助,跟师长密切交流,健康地度过这人生的金色年华,C正确;
D、健康的生活方式不仅有利于预防各种疾病,而且有利于提高人们的健康水平,提高生活质量,值得注意的是,尽管大多数慢性疾病是在成年期发生的,但许多与之有关的不良生活方式却是在儿童和青少年时期形成的,选择健康的生活方式,要从我做起,从现在做起,吃营养配餐;坚持体育锻炼;按时作息;不吸烟、不喝酒;拒绝毒品;积极参加集体活动,D正确。
故选:B。
【点评】心理健康也是健康的重要组成部分,青春期容易产生心理问题,所以平地应该注意心理卫生,促使身心健康发展。
27.(2018•孝感)与艾滋病病毒感染者共同生活时,如果疏于防范就可能造成感染。下列情况下会感染艾滋病的是( )
A.与感染者共用餐具,同桌进餐
B.与感染者同场次上班
C.与感染者共用注射器
D.与感染者同游泳池游泳
【答案】C
【解答】解:HIV主要存在于感染者和病人的血液、精液、阴道分泌物、乳汁中;因此艾滋病的传播途径主要有:性传播(与已感染的伴侣发生无保护的性行为)、静脉注射吸毒(与他人共用被感染者使用过的、未经消毒的注射工具,是一种非常重要的HIV传播途径)、母婴传播(在怀孕、生产和母乳喂养过程中,感染HIV的母亲可能会传播给胎儿及婴儿)、血液及血制品传播(输入被HIV污染的血液及其血液制品)等;但是,交谈、握手拥抱、礼节性亲吻、同吃同饮、共用厕所和浴室、共用办公室、公共交通工具、娱乐设施等日常生活接触不会传播HIV.可见C符合题意。
故选:C。
【点评】解答此类题目的关键是理解掌握病毒的结构特点。
28.(2018•武汉)在抵御病原体感染时,保卫人体健康的第一道防线是( )
A.免疫器官 B.皮肤和黏膜
C.体液中的杀菌物质 D.淋巴细胞
【答案】B
【解答】解:第一道防线是由皮肤和黏膜构成的,他们不仅能够阻挡病原体侵入人体,而且它们的分泌物(如乳酸、脂肪酸、胃酸和酶等)还有杀菌的作用,呼吸道黏膜上有纤毛,具有清扫异物的作用;因此,保卫人体的第一道防线是皮肤和黏膜。
组成
功能
类型
第一道
皮肤和粘膜
阻挡和杀灭病原体,清扫异物
非特异性免疫
第二道
体液中的杀菌物质(如溶酶菌)和吞噬细胞
溶解、吞噬和消灭病菌
第三道
免疫器官和免疫细胞
产生抗体,消灭病原体(抗原)
特异性免疫
故选:B。
【点评】解答此类题目的关键是熟记三道防线的组成、功能。
29.(2018•武汉)当遇到心跳骤停的患者时,应立即开始“胸外心脏按压”,下列做法中错误的是( )
A.救护者双手叠放在一起,用掌根按压病人的胸骨下段约13处
B.有节奏带有冲击力地用力向下按,使其下陷约5厘米,然后放松
C.救护者在患者的左侧,按压速度每分钟至少100次
D.每做1次胸外心脏按压,就做1次人工呼吸,如此交替反复进行
【答案】D
【解答】解:A、救护者双手叠放在一起,用掌根按压病人的胸骨下段约三分之一处,正确;
B、有节奏带有冲击力地用力向下按,使其下陷约5厘米,然后放松,正确;
C、救护者在患者的左侧,按压速度每分钟至少100次,正确;
D、每做1次胸外心脏按压,就做2次人工呼吸,如此交替反复进行,如此交替反复进行,错误;
故选:D。
【点评】明确“人工胸外心脏挤压”的操作要领是解题的关键。
二.多选题(共1小题)
30.(2019•咸宁)下列措施中,属于计划免疫的是( )
A.给小孩服用钙片
B.给婴儿接种卡介苗
C.给婴儿接种百白破疫苗
D.给小孩服用脊髓灰质炎糖丸
【答案】BCD
【解答】解:计划免疫是指根据某些传染病的发生规律,将各种安全有效的疫苗,按照科学免疫的程序,有计划地给儿童接种,以达到预防、控制和消灭相应传染病的目的,这种有计划地进行预防接种 简称计划免疫。给小孩服用钙片不属于传染病,因此选项A不属于计划免疫;选项A、B、C均属于计划免疫。
故选:BCD。
【点评】正确理解计划免疫的概念是解决本题的关键。
三.解答题(共7小题)
31.(2020•恩施州)结合资料回答问题。
资料一:2020年的春节是一个不平常的春节!新冠肺炎肆虐中国,全国人民众志成城,共克时艰。健康人尽量宅家,少出门,不聚集,出门戴口罩;轻症患者集中在方舱医院隔离治疗;重症患者集中在定点医院接受治疗,许多患者转危为安,获得重生。
资料二:1981年美国首次发现艾滋病病人后,艾滋病就在全球广泛流行。1985年,一位美籍艾滋病游客因肺炎死于中国,成为中国首例报道的艾滋病病人。中国所有省市均发现艾滋病疫情,我国已经处在由高危人群向普通人群大面积扩散的临界点。艾滋病是人类社会的浩劫,日常生活工作接触以及蚊虫叮咬都不会传播艾滋病。(桂希恩《预防艾滋病》)
(1)从资料一得知,所有确诊的新冠肺炎患者必须集中隔离治疗,从传染病预防的角度来看,这个措施属于 控制传染源 。
(2)一般来讲,患过“新型冠状病毒肺炎”的人康复后短期内不会出现二次感染,因为他的体内产生了 抗体 ,这种免疫属于 特异性 免疫。
(3)你知道艾滋病病毒入侵人体的主要途径有: 性传播、母婴传播、血液传播 。
(4)结合资料二,谈谈在生活中我们应该如何对待艾滋病病人: 不歧视艾滋病病人 。
【答案】(1)控制传染源;
(2)抗体;特异性;
(3)性传播、母婴传播、血液传播;
(4)不歧视艾滋病病人。
【解答】解:(1)传染病的预防措施包括控制传染源、切断传播途径、保护易感人群等措施。确诊的新冠肺炎患者集中隔离治疗属于控制传染源。
(2)患过新型冠状病毒肺炎的人,新型冠状病毒侵入人体后,会刺激人体的淋巴细胞产生一种特殊的蛋白质﹣﹣﹣抗体,该抗体只对新型冠状病毒有免疫作用;并在人体内存留。当再有新型冠状病毒侵入时,就会被存留在人体的抗体清除,但其他病原体侵入时,它并不起作用。因此上述免疫过程属于特异性免疫,这种免疫是后天获得的。
(3)艾滋病的医学全名是“获得性免疫缺陷综合症”(英文缩写AIDS),是由人类免疫缺陷病毒(英文缩写HIV)引起的一种严重传染病。HIV侵入人体之后寄生在人体的淋巴细胞中,会严重破坏人体的免疫系统,会失去抵抗传染病的能力,出现各种并发症,患者往往死于艾滋病的并发症。HIV主要存在于感染者和病人的血液、精液、阴道分泌物、乳汁中;因此艾滋病的传播途径主要有:性传播、母婴传播、血液传播等。
(4)同艾滋病患者交谈、握手拥抱、同吃同饮、共用厕所和浴室、共用教室、公共交通工具、娱乐设施等日常生活接触不会被感染艾滋病病毒;因此对艾滋病患者不要有惧怕心理,要不歧视、不孤立艾滋病患者;与他们和谐相处;给他们以精神和心理的支持以及力所能及的帮助。
故答案为:
(1)控制传染源;
(2)抗体;特异性;
(3)性传播、母婴传播、血液传播;
(4)不歧视艾滋病病人。
【点评】解答此类题目的关键是灵活运用所学知识解释实际问题。
32.(2020•黄陂区)2020年春,世界各地先后出现了爆发性的传染病新冠肺炎,这种疾病的病原体是一种新型冠状 病毒 (填“病毒”或“细菌”),这种病原体从外界侵入人体细胞需要突破人体的三道防线,其中 吞噬细胞和溶菌酶 (填“皮肤和黏膜”或“吞噬细胞和溶菌酶”)属于保卫人体的第二道防线。绝大多数新冠肺炎患者经过医护人员的全力救治都能康复出院,这是因为他们体内的淋巴细胞都产生了能够抵御该疾病的特殊蛋白质 抗体 (填“抗原”或“抗体”),这个过程属于人体的 特异性免疫 (填“特异性免疫”或“非特异性免疫”)。目前虽没有治疗新冠肺炎的特效药,但我们可以有多种方法预防它,请列举一种方法。 自觉隔离,避免人群聚集,锻炼身体,按时休息,提高免疫力 。
【答案】病毒;吞噬细胞和溶菌酶;抗体;特异性免疫;自觉隔离,避免人群聚集,锻炼身体,按时休息,提高免疫力。
【解答】解:新冠肺炎是由新型冠病毒引起的,没有细胞结构,只有蛋白质外壳和内部的遗传物质构成。人体具有三道防线,第一道防线是皮肤和黏膜,第二道防线是吞噬细胞和体液中的杀菌物质,第三道防线是免疫细胞和免疫器官。新冠肺炎患者经过医护人员的救治,刺激淋巴细胞产生了抵抗该病原体的特殊蛋白质﹣抗体,抗体只能消灭特定的病原体,对其它病原体无效,因此属于特异性免疫。新型冠状病毒具有潜伏期长,传染性强的特点。且病毒感染性疾病尚没有特效药,医生只能提供支持性治疗,主要依靠患者自身的免疫力战胜疾病。为早日打赢这场战役,我们要自觉隔离,避免人群聚集,锻炼身体,按时休息,提高免疫力。
故答案为:病毒;吞噬细胞和溶菌酶;抗体;特异性免疫;自觉隔离,避免人群聚集,锻炼身体,按时休息,提高免疫力。
【点评】关键是结合实际传染病的例子来理解传染病的预防措施、免疫知识和特异性免疫的特点。
33.(2020•宜昌)今年新冠肺炎疫情席卷全球,我国通过封城、停工停学等强有力的干预手段,疫情迅速得到有效控制,结合所学生物学知识回答下列问题:
(1)从传染病及其预防的角度看,新型冠状病毒是引起这次疫情的 病原体 ,新冠肺炎病人属于 传染源 ,飞沫、病人的分泌物属于 传播途径 。
(2)对患者和疑似患者“早发现、早隔离、早治疗”,属于预防传染病中的 控制传染源 措施;作为一名初中生,应如何在实际生活中预防新冠肺炎?(至少答2条) 出门带口罩,不聚会等 。
(3)培养新冠病毒时,用活的鸡胚而不用煮熟后冷却的牛肉汤,原因是 病毒营寄生生活 ;疫苗是终结新冠肺炎最有力的武器,从免疫的角度看,疫苗属于 抗原 (填“抗原”或“抗体”),疫苗能够预防疾病的原理是能刺激人体的淋巴细胞产生相应的 抗体 ,从而使其失去致病性;从免疫的类型上看,这属于 特异性 免疫。
(4)此次疫情让我们认识到健康的重要性,健康是一种身体上、 心理 上和 社会适应 方面的良好状态;健康与健康的生活方式有关,你认为健康的生活方式有哪些?(至少答2条)。
【答案】(1)病原体;传染源;传播途径;
(2)控制传染源;出门带口罩,不聚会等;
(3)病毒营寄生生活;抗原;抗体;特异性;
(4)心理;社会适应;合理安排上网、看电视的时间;积极参加集体活动等。
【解答】解:(1)病原体是指引起传染病的细菌、病毒和寄生虫等生物。新型冠状病毒从传染病的角度来说,它属于病原体。传染源是指能够散播病原体的人或动物,如患新冠肺炎的病人等。新冠肺炎病人属于传染源,飞沫、病人的分泌物属于传播途径;
(2)对新冠患者和疑似患者进行隔离、检查、治疗是属于预防传染病中的控制传染源;预防传染病的措施有控制传染源、切断传播途径、保护易感人群。为了预防新型冠状病毒肺炎,我们要养成良好的卫生习惯,勤洗手;减少外出,外出戴口罩,不聚集;
(3)病毒没有细胞结构,由蛋白质外壳和内部的遗传物质组成。病毒寄生在活细胞中。病毒要是离开了活细胞,通常会变成结晶体。一有机会侵入活细胞,生命活动就会重新开始。所以培养新冠病毒时,用活的鸡胚而不用煮熟后冷却的牛肉汤,原因是病毒营寄生生活;人们常用疫苗来预防传染病,从免疫角度讲,注射入人体的疫苗被称为抗原。侵入人体后,会刺激淋巴细胞产抗体,从而失去致病性。给健康人接种疫苗预防新冠病毒肺炎属于预防传染病措施中的保护易感人群,这种免疫方式属于特异性免疫;
(4)明确了健康的概念和今后的生活方式:健康是指一种身体上、心理上和社会适应方面的良好状态,而不仅仅是没有疾病或者不虚弱;健康的生活方式有:
合理营养,平衡膳食;坚持体育锻炼;按时作息;不吸烟不喝酒,拒绝毒品;合理安排上网、看电视的时间;积极参加集体活动等,(合理即可)。
故答案为:(1)病原体;传染源;传播途径;
(2)控制传染源;出门带口罩,不聚会等;
(3)病毒营寄生生活;抗原;抗体;特异性;
(4)心理;社会适应;合理安排上网、看电视的时间;积极参加集体活动等。
【点评】解答此题的关键是熟练掌握传染病的相关内容,结合分析表中的内容来解答本题。
34.(2019•恩施州)“关爱生命,注重健康”对每个人来说都非常重要,阅读下列材料回答问题:
材料一艾滋病,是因为感染人类免疫缺陷病毒(HIV)后导致的免疫缺陷,艾滋病患者和病毒携带者是该病的传染源,艾滋病病毒主要存在于感染者和病人的血液、精液、阴道分泌物、乳汁等体液中。
材料二 计划免疫是依据国家对消灭传染病的要求,在易感人群中,有计划地进行预防接种。实行计划免疫,能有效地增强人体的免疫力。
(1)艾滋病的传播途径主要有 性接触(性传播)、血源传播(血液传播,体液传播)、母婴传播 。
(2)HIV侵入人体后,刺激人体产生HIV抗体,这种免疫属于 特异性 (选特异性或非特异性)免疫。
(3)人们应该正确对待计划免疫并积极进行预防接种,接种的疫苗从免疫学角度来说相当于 抗原 ,这在控制传染病流行的措施上属于 保护易感人群(保护易感者) 。
【答案】见试题解答内容
【解答】解:(1)艾滋病是一种是由人类缺陷病毒(HIV)引起的一种严重威胁人类健康的传染病,HIV存在于艾滋病患者和带病毒者的血液、精液、宫颈分泌物、唾液、泪液、乳汁、尿液中。通过与艾滋病感染者进行性接触、输入含艾滋病病毒的血液制品、共用注射器静脉注射毒品、使用被艾滋病病毒污染的而未经消毒的注射器、移植带有艾滋病病毒的器官或组织等都有可能传播HIV,已感染HIV的妇女可通过胎盘、分娩、哺乳将病毒传播给胎儿或婴儿。所以,艾滋病的传播途径有三个:性传播、血液传播、母婴传播。
(2)艾滋病病毒侵入人体后,会刺激人体产生一种抵抗该病原体的特殊蛋白质抗体。这种免疫属于特异性免疫。
(3)从免疫学的角度看,接种的这种疫苗属于抗原,可以刺激人体的淋巴细胞产生抗体。在控制传染病流行的措施上属于属于传染病预防措施中的保护易感人群。
故答案为:(1)性接触(性传播)、血源传播(血液传播,体液传播)、母婴传播(顺序可以颠倒,答全给分)
(2)特异性
(3)抗原;保护易感人群(保护易感者)
【点评】熟记掌握传染病流行的三个环节是解题的关键。
35.(2019•武汉)哺乳动物进食时,食物尚未进入胃内就可以引起胃液分泌。如图是该过程的调节模式图。
(1)胃液中含有胃酸,胃酸可以杀死部分进入胃内的细菌,这属于机体的 非特异性 免疫。
(2)传出神经将神经冲动传到胃窦G细胞,促进胃窦G细胞分泌胃泌素。胃泌素作用于胃腺细胞,促进胃腺细胞分泌胃液。通过这则实例可以看出,人体的生命活动既受到 神经系统 调节,也受到 激素 调节。
(3)在胃液中的 胃蛋白酶 作用下,蛋白质被初步分解,然后继续在其他多种消化酶的作用下,最终被分解成小分子的 氨基酸 。营养物质主要被小肠绒毛壁的一层上皮细胞吸收,然后转运到小肠绒毛腔内的 毛细血管 中,随 血液循环 运往全身各处。
【答案】见试题解答内容
【解答】解:(1)胃液中含有胃酸,胃酸可以杀死部分进入胃内的细菌,这种免疫是生来就有的,对多种细菌起作用,属于非特异性免疫。
(2)在神经系统的调节控制下,激素通过血液循环也参与调节人体的生命活动。概括地说,人体的生命活动主要受神经系统的调节,但也受激素调节的影响。例如传出神经将神经冲动传到胃窦G细胞,促进胃窦G细胞分泌胃泌素。胃泌素作用于胃腺细胞,促进胃腺细胞分泌胃液。
(3)蛋白质在胃内胃蛋白酶的作用下被初步消化成多肽,在小肠内被最终消化成氨基酸。小肠是人体吸收营养物质的主要器官,各种营养物质在小肠等处被吸收后,随着小肠内壁毛细血管中的血液循环运往全身。
故答案为:(1)非特异性;(2)神经系统;激素;(3)胃蛋白酶;氨基酸;毛细血管;血液循环
【点评】解答题的关键是掌握生物学的基础知识。
36.(2019•武汉)阅读下文并回答问题。
天花是一种因天花病毒引起的传染病。患者发病后,全身或头面部迅速出现痘疹,伴随着高烧、烦躁、嗜睡等症状,病重者常因感染引起的败血症而死亡; 病轻者的痘疹溃破后结痂,会留有疤痕而毁容。
清代医学家吴谦在他的著作《种痘心法要旨》中记载有“人痘法”:“取痘粒之浆种之”、“服痘儿之衣”,“以痘痂屑干吹入鼻中”,“以痘痂屑湿纳入鼻孔”,即将症状较轻的天花病人的痘浆接种到健康人身上,以此来预防天花。
18世纪初,英国医生詹纳在给一位患牛痘疮的人看病时,得知患过牛痘疮的人,不会患天花病。詹纳由此得到了启发,发明了接种牛痘来预防天花的方法。天花病毒和牛痘病毒是两种不同的病毒,前者可以致人死亡,后者只带来轻微的感染,人接种了牛痘后产生的抗体也可以与天花病毒结合,从而有效地控制天花病毒的蔓延。因此,“牛痘法”迅速在世界范围内推广开来。1979年10月26日,世界卫生组织宣布,天花被人类彻底消灭了。
(1)从预防传染病流行的措施来看,接种疫苗属于 保护易感人群 。
(2)根据《种痘心法要旨》的记载,推测天花病毒的传播途径是 飞沫吸入 和 直接接触 。结合原文,分析“人痘法”最终被“牛痘法”取代的主要原因是什么? 天花病毒和牛痘病毒是两种不同的病毒,前者可以致人死亡,后者只带来轻微的感染 。
(3)资料表明,美国和俄罗斯的几个实验室仍保存着天花病毒。是继续保存这些天花病毒(正方),还是消灭这些天花病毒(反方)?请你为双方各阐述一条理由。正方理由 保存天花病毒,有利于保护生物多样性,一旦天花重新流行,可以利用实验室保存的天花病毒快速研制疫苗 。反方理由 假如实验室中的天花病毒被泄漏出去,将会造成严重的后果 。
【答案】见试题解答内容
【解答】解:(1)传染病流行的环节有:传染源、传播途径、易感人群,人类发现了接种牛痘可以预防天花,这种措施属于保护易感人群。
(2)天花主要通过飞沫吸入或直接接触而传染,通过呼吸道吸入是天花的主要传播途径。天花病毒和牛痘病毒是两种不同的病毒,前者可以致人死亡,后者只带来轻微的感染,人接种了牛痘后产生的抗体也可以与天花病毒结合,从而有效地控制天花病毒的蔓延,这是“人痘法”最终被“牛痘法”取代的主要原因。
(3)正方理由:保存天花病毒,有利于保护生物多样性,一旦天花重新流行,可以利用实验室保存的天花病毒快速研制疫苗。
反方理由:科学家已研究清楚天花病毒的DNA序列,一旦用之,使用、研究现有的天花病毒的DNA序列的资料即可,无需再保存天花病毒,因为假如实验室中的天花病毒被泄漏出去,将会造成严重的后果。
故答案为:(1)保护易感人群;
(2)飞沫吸入;直接接触;天花病毒和牛痘病毒是两种不同的病毒,前者可以致人死亡,后者只带来轻微的感染;
(3)保存天花病毒,有利于保护生物多样性,一旦天花重新流行,可以利用实验室保存的天花病毒快速研制疫苗;假如实验室中的天花病毒被泄漏出去,将会造成严重的后果。
【点评】掌握传染病的相关知识是解决本题的关键。
37.(2019•宜昌)生物学习让我对疾病和健康有了一定了解,为我今后提高生活质量打下了基础。
(1)了解了一点疾病诊断的常识:下表为成年男子刘某的血常规检查结果。
项目
测定值
诊断结果
正常值
RBC(红细胞)
3.0×1012/L
成年男子(4.0~5.0)×1012个/L
WBC(白细胞)
8.0×109/L
(4~10)×109个/L
PLT(血小板)
2.0×1011/L
(1~3)×1011个/L
Hb(血红蛋白)
70g/L
成年男子120~160g/L
分析:刘某可能患有 贫血 (填病症名称),理由是他的报告单中RBC和Hb值 低于正常值 。
(2)知道了传染病及预防方法:传染病的流行必须同时具备传染源、传播途径和 易感人群 三个基本环节;传染病的预防措施可以分为控制传染源、切断传播途径和 保护易感人群 三个方面。
(3)理解了自身免疫系统的重要性:人体具有保卫自身的三道防线,例如唾液中的溶菌酶能够破坏细菌的细胞壁,具有抗菌、消炎的作用,这是人体的第 二 道防线在发挥作用;移植别人的器官不易成活,从免疫的角度分析,移植的器官相当于 抗原 。
(4)明确了健康的概念和今后的生活方式:健康是指一种身体上、 心理 上和社会适应方面的良好状态,而不仅仅是没有疾病或者不虚弱;你认为健康的生活方式有哪些? 合理营养,平衡膳食;坚持体育锻炼;按时作息;不吸烟不喝酒,拒绝毒品;合理安排上网、看电视的时间;积极参加集体活动等,(合理即可); (答一条即可)
(5)关注到了“全民健康”:许多疾病都与不健康的生活方式有关,如吸毒会损害人的 神经 系统,降低人体的免疫功能等;为了“全民健康”,你有哪些良好的建议? 大力开展大病医疗互助;提倡全民运动;学校重视营养配餐,做到合理营养;建立心理咨询室,注重心理健康;个人要加大传健康生活方式的力度等。(合理即可) (答一条即可)
【答案】见试题解答内容
【解答】解:(1)从成年男子刘某的血常规检查结果可以看出,他的红细胞和血红蛋白都低于正常值,刘某可能患有贫血;
(2)知道了传染病及预防方法:传染病的流行必须同时具备传染源、传播途径和易感人群三个基本环节;传染病的预防措施可以分为控制传染源、切断传播途径和保护易感人群三个方面;
(3)理解了自身免疫系统的重要性:人体具有保卫自身的三道防线,例如唾液中的溶菌酶能够破坏细菌的细胞壁,具有抗菌、消炎的作用,这是人体的第二道防线在发挥作用;移植别人的器官不易成活,从免疫的角度分析,移植的器官相当于抗原;
(4)明确了健康的概念和今后的生活方式:健康是指一种身体上、心理上和社会适应方面的良好状态,而不仅仅是没有疾病或者不虚弱;健康的生活方式有:
合理营养,平衡膳食;坚持体育锻炼;按时作息;不吸烟不喝酒,拒绝毒品;合理安排上网、看电视的时间;积极参加集体活动等,(合理即可);
(5)关注到了“全民健康”:许多疾病都与不健康的生活方式有关,如吸毒会损害人的神经系统,降低人体的免疫功能等;为了“全民健康”,良好的建议有:大力开展大病医疗互助;提倡全民运动;学校重视营养配餐,做到合理营养;建立心理咨询室,注重心理健康;个人要加大传健康生活方式的力度等。(合理即可)
故答案为:(1)贫血;低于正常值;
(2)易感人群;保护易感人群;
(3)二;抗原;
(4)心理;合理营养,平衡膳食;坚持体育锻炼;按时作息;不吸烟不喝酒,拒绝毒品;合理安排上网、看电视的时间;积极参加集体活动等,合理即可);
(5)神经; 大力开展大病医疗互助;提倡全民运动;学校重视营养配餐,做到合理营养;建立心理咨询室,注重心理健康;个人要加大传健康生活方式的力度等。(合理即可)
【点评】此题涉及的知识面比较广,解答的关键是熟练掌握相关的基础知识,只有基础扎实才能灵活答题。
湖北省2018-2020年中考生物试题分类(6)——生物多样性(含解析): 这是一份湖北省2018-2020年中考生物试题分类(6)——生物多样性(含解析),共18页。
湖北省2018-2020年中考生物试题分类(8)——生物实验(含解析): 这是一份湖北省2018-2020年中考生物试题分类(8)——生物实验(含解析),共28页。试卷主要包含了关于实验设计的说法,关于探究过程的说法等内容,欢迎下载使用。
湖北省2018-2020年中考生物试题分类(1)——生命的结构层次(含解析): 这是一份湖北省2018-2020年中考生物试题分类(1)——生命的结构层次(含解析),共25页。

