2020年中考化学真题分项汇编--专题14 盐和化肥(全国通用)
展开2020化学中考真题分类汇编
专题 14 盐和化肥
1.(2020云南昆明)下列属于钾肥的是( )
A.KNO3 B.K
C.KOH D.KCl
【答案】D
【解析】A、KNO3中含有K和N两种元素,属于复合肥,A选项错误;B、K代表钾的单质,单质不作为化学肥料,B选项错误;C、KOH虽含K元素,但有强烈的腐蚀性,属于碱,不可用作化学肥料,C选项错误;D、KCl只含N、P、K中的K,且无腐蚀性,可用于钾肥,D选项正确;故选D。
2.(2020辽宁沈阳)下列物质能用作钾肥的是( )
A.NH4HCO3 B.Ca3(PO4)2
C.K2CO3 D.CO(NH2)2
【答案】C
【解析】A、NH4HCO3中含有氮元素,属于氮肥,故A不正确;B、Ca3(PO4)2中含有磷元素,属于磷肥,故B不正确;C、K2CO3中含有钾元素,属于钾肥,故C正确;D、CO(NH2)2中含有氮元素,属于氮肥,故D不正确。故选C。
3.(2020内蒙古呼伦贝尔)王阿姨种植的盆栽近期叶片发黄,查询后发现是缺氮所致。王阿姨可在盆栽中适量施用( )
A.Ca(H2PO4) 2 B.KH2PO4
C.NH4NO3 D.K2SO4
【答案】C
【详解】A、Ca(H2PO4)2中含有磷元素,属于磷肥,故选项错误;B、KH2PO4中含有钾元素和磷元素,属于复合肥,故选项错误;C、NH4NO3中含有氮元素,属于氮肥,故选项正确;D、K2SO4中含有钾元素,属于钾肥,故选项错误。故选C。
4.(2020甘肃天水)学校花圃所种的花卉缺乏氮元素和钾元素。如果只施用一种化肥,则应施用( )
A.硝酸钾 B.碳酸钾
C.尿素 D.碳酸氢铵
【答案】A
【解析】A、硝酸钾属于含有N、K元素的复合肥,选项A正确;B、碳酸钾中只含有营养元素钾,是钾肥,选项B错误;C、尿素属于含有N元素的氮肥,选项C错误;D、碳酸氢铵中只有营养元素氮,属于氮肥,选项D错误。故选A。
5.(2020故选北部湾)下列化肥属于氮肥的是( )
A.KCl B.CO(NH2)2
C.K2SO4 D.Ca3(PO4)2
【答案】B
【解析】A、KCl中含有钾元素,属于钾肥,不符合题意;B、CO(NH2)2中含有氮元素,属于氮肥,符合题意;C、K2SO4中含有钾元素,属于钾肥,不符合题意;D、Ca3(PO4)2含有磷元素,属于磷肥,不符合题意。故选B。
6.(2020云南省卷)磷肥可以促进作物生长,增强作物的抗寒、抗旱能力。下列化肥属于磷肥的是( )
A.K2SO4 B.NH4Cl
C.KNO3 D.Ca3 (PO4)2
【答案】D
【解析】A、K2SO4不含磷元素,不属于磷肥;B、NH4Cl不含磷元素,不属于磷肥;C、KNO3不含磷元素,不属于磷肥;D、Ca3 (PO4)2含磷元素,属于磷肥,符合题意。故选D。
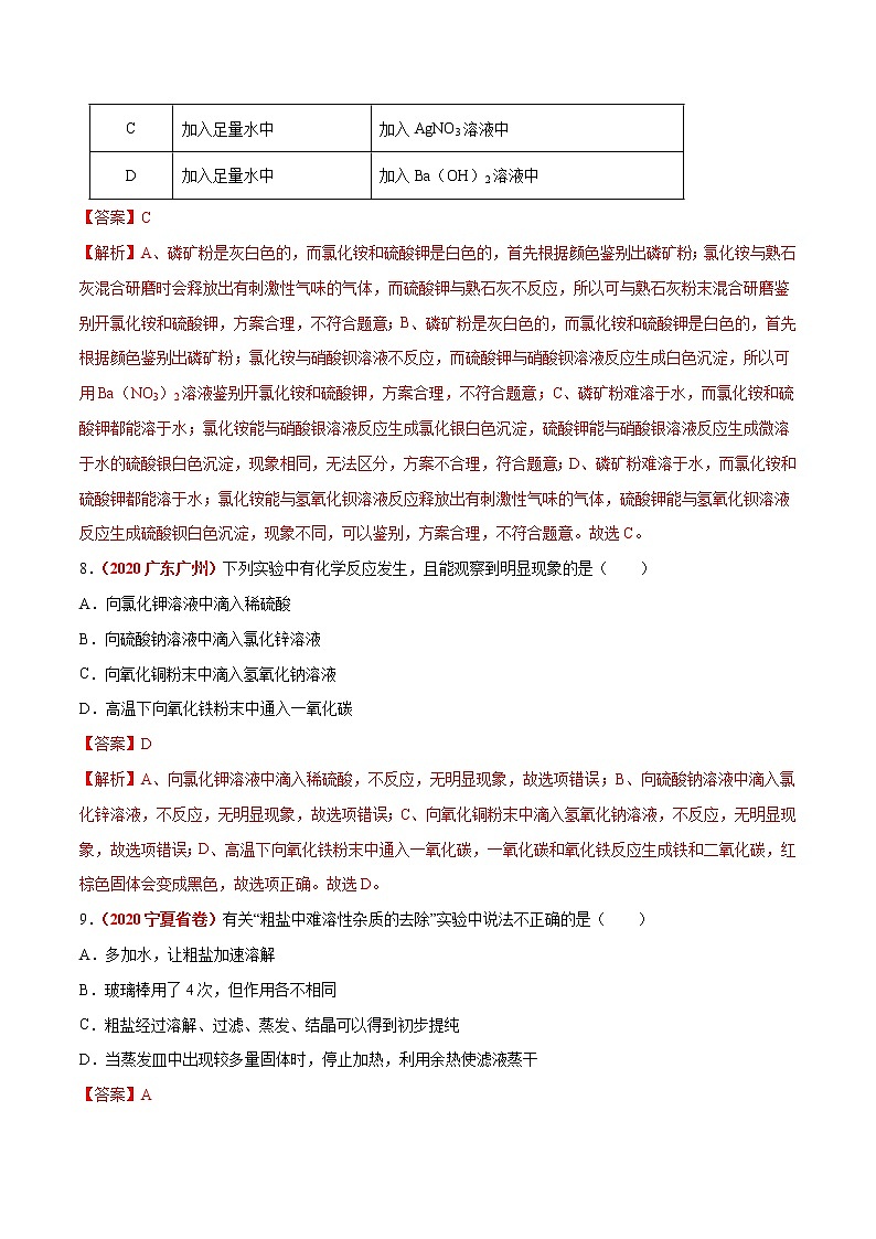
7.(2020贵州毕节)化肥对提高农作物的产量具有重要作用。某同学设计了如图实验对几种化肥进行简易鉴别:
取少量固体分别进行实验,如表方案中不合理的是( )
选项
实验①
实验②
A
观察固体颜色
与熟石灰粉末混合研磨
B
观察固体颜色
加入Ba(NO3)2溶液中
C
加入足量水中
加入AgNO3溶液中
D
加入足量水中
加入Ba(OH)2溶液中
【答案】C
【解析】A、磷矿粉是灰白色的,而氯化铵和硫酸钾是白色的,首先根据颜色鉴别出磷矿粉;氯化铵与熟石灰混合研磨时会释放出有刺激性气味的气体,而硫酸钾与熟石灰不反应,所以可与熟石灰粉末混合研磨鉴别开氯化铵和硫酸钾,方案合理,不符合题意;B、磷矿粉是灰白色的,而氯化铵和硫酸钾是白色的,首先根据颜色鉴别出磷矿粉;氯化铵与硝酸钡溶液不反应,而硫酸钾与硝酸钡溶液反应生成白色沉淀,所以可用Ba(NO3)2溶液鉴别开氯化铵和硫酸钾,方案合理,不符合题意;C、磷矿粉难溶于水,而氯化铵和硫酸钾都能溶于水;氯化铵能与硝酸银溶液反应生成氯化银白色沉淀,硫酸钾能与硝酸银溶液反应生成微溶于水的硫酸银白色沉淀,现象相同,无法区分,方案不合理,符合题意;D、磷矿粉难溶于水,而氯化铵和硫酸钾都能溶于水;氯化铵能与氢氧化钡溶液反应释放出有刺激性气味的气体,硫酸钾能与氢氧化钡溶液反应生成硫酸钡白色沉淀,现象不同,可以鉴别,方案合理,不符合题意。故选C。
8.(2020广东广州)下列实验中有化学反应发生,且能观察到明显现象的是( )
A.向氯化钾溶液中滴入稀硫酸
B.向硫酸钠溶液中滴入氯化锌溶液
C.向氧化铜粉末中滴入氢氧化钠溶液
D.高温下向氧化铁粉末中通入一氧化碳
【答案】D
【解析】A、向氯化钾溶液中滴入稀硫酸,不反应,无明显现象,故选项错误;B、向硫酸钠溶液中滴入氯化锌溶液,不反应,无明显现象,故选项错误;C、向氧化铜粉末中滴入氢氧化钠溶液,不反应,无明显现象,故选项错误;D、高温下向氧化铁粉末中通入一氧化碳,一氧化碳和氧化铁反应生成铁和二氧化碳,红棕色固体会变成黑色,故选项正确。故选D。
9.(2020宁夏省卷)有关“粗盐中难溶性杂质的去除”实验中说法不正确的是( )
A.多加水,让粗盐加速溶解
B.玻璃棒用了4次,但作用各不相同
C.粗盐经过溶解、过滤、蒸发、结晶可以得到初步提纯
D.当蒸发皿中出现较多量固体时,停止加热,利用余热使滤液蒸干
【答案】A
【解析】A、粗盐溶解,应加适量的水,并不是水越多越好,加太多的水,会导致蒸发时间较长,符合题意;
B、粗盐中难溶性杂质的去除实验中,玻璃棒共用了4次、溶解:搅拌、加速溶解;过滤:引流;蒸发:搅拌,防止局部温度过高,造成液滴飞溅,还有转移精盐,不符合题意;C、粗盐经过溶解、过滤、蒸发、结晶,只能除去不溶性杂质,可溶性杂质不能除去,故只能得到初步提纯,不符合题意;D、当蒸发皿中出现较多固体时,停止加热,利用余热使滤液蒸干,说法正确,不符合题意。故选A。
10.(2020青海省卷)下列属于复合肥料的是( )
A.KNO3 B.NH4HCO3
C.Ca( H2PO4)2 D. K2SO4
【答案】A
【解析】A、KNO3含K、N两种营养元素,属于复合肥,符合题意;B、NH4HCO3只含N一种营养元素,属于氮肥,不符合题意;C、Ca( H2PO4)2只含P一种营养元素,属于磷肥,不符合题意;D、K2SO4只含K一种营养元素,属于钾肥,不符合题意。故选A。
11.(2020甘肃金昌)农作物生长所必需的营养元素有很多,其中氮、磷、钾需要量较大。植物生长过程中若出现叶片发黄症状应施加的一种化肥是( )
A.NH4NO3 B.Ca3(PO4)2
C.KCl D.K2SO4
【答案】A
【解析】A、硝酸铵含氮一种营养元素,属于氮肥,符合题意;B、磷酸钙含磷一种营养元素,属于磷肥,不符合题意;C、氯化钾含钾一种营养元素,属于钾肥,不符合题意;D、硫酸钾含钾一种营养元素,属于钾肥,不符合题意。故选A。
12.(2020辽宁沈阳)为除去粗盐中混有的泥沙,某学习小组按以下步骤进行实验:(实验环境温度为20℃)
Ⅰ、称量与溶解Ⅱ、过滤Ⅲ、_____
请回答下列问题:
(1)将步骤Ⅲ补充完整。
(2)下图中图1为氯化钠的溶解度曲线,图2为步骤Ⅰ中的部分操作:
①由图1给出的信息可知:20℃时,NaCl的溶解度是_____g。
②从节约能源和提高产率的角度分析,图2中所需水的最佳体积是_____mL。(提示:水的密度为1g﹒mL-1;产率=×100%)
③用玻璃棒搅拌的目的是_____。
(3)过滤时,若漏斗中的液面高于滤纸的边缘,造成的后果是_____(填字母)。
a、过滤速度慢
b、滤纸破损
c、部分杂质未经过滤进入滤液
【答案】蒸发 36.0 5 加速固体溶解(其他合理答案均可) c
【解析】粗盐提纯步骤:溶解、过滤、蒸发结晶,故①答案为蒸发;(2)①由图1给出的信息可知:20℃时,NaCl的溶解度是36.0g;②1.8g的氯化钠完全溶解所需水的质量= ,水的体积为5mL。从节约能源和提高产率的角度分析,固体刚好完全溶解时为图2中所需水的最佳体积,其值为5ml;③用玻璃棒搅拌是为了加速固体的溶解;(3)如果过滤时液面高于滤纸边缘,会造成待过滤的液体从滤纸和漏斗之间的缝隙流下来,即有些混合物没有经过过滤就下来了,导致得到的滤液含有较多的杂质,故选项c正确。
13.(2020吉林省卷)结合某校师生线上“互动探究”活动,回答有关问题。
(学习目标)了解生活中常见的几种盐的化学性质。
(实验用品)教师用品:NaCl溶液、Na2CO3溶液、酚酞溶液、CaCl2溶液、KNO3溶液等。
学生用品:洁厕灵(主要成分稀盐酸,不考虑其它成分)、Ca(OH)2溶液(用生石灰干燥剂制备)、纯碱(Na2CO3)溶液、小苏打( NaHCO3)溶液、注射器、废塑料瓶、吸管等。
(互动探究)
探究目的
探究过程
主要现象
解释或结论
探究一:盐溶液是否一定显中性
教师实验:
向分别盛有NaCl溶液、Na2CO3溶液的两支试管中滴加_______溶液
所加溶液遇NaCl溶液不变色,遇Na2CO3溶液变红色
盐溶液不一定显中性
探究二:Na2CO3溶液和 NaHCO3溶液能否与某些
酸溶液反应
学生实验:
有______产生,Ca(OH)2溶液变浑浊
Na2CO3溶液和 NaHCO3溶液能与某些酸溶液反应
探究三:Na2CO3溶液能否与某些________溶液反应
学生实验:
产生白色沉淀
写出化学方程式______
探究四:Na2CO3溶液能否与某些盐溶液反应
教师实验:
(1)取少量KNO3溶液于试管中,向其中滴加Na2CO3溶液
(2)取少量CaCl2溶液于试管中,向其中滴加Na2CO3溶液
(1)无明显现象
(2)_____
Na2CO3溶液能与某些盐溶液反应
(拓展延伸)“垃圾是放错了位置的资源”,对下列物质的利用,正确的是____。
A“探究一”中剩余溶液的混合液,可用于检验“探究二”中洁厕灵是否过量
B“探究二”中生成的这种气体,可以作为气体肥料
C“探究三”中生成的这种固体,可以作食品干燥剂
D“探究四”中剩余溶液的混合液,可以除去NaNO3溶液中混入的Ca(NO3)2
【答案】酚酞 气泡(或气体) 碱 产生白色沉淀(或产生沉淀) AB
【解析】[互动探究]碳酸钠溶液显碱性,能使酚酞溶液变红色,氯化钠溶液显中性,不能使酚酞溶液变红色;稀盐酸和碳酸钠反应生成氯化钠、水和二氧化碳,稀盐酸和碳酸氢钠反应生成氯化钠、水和二氧化碳;氢氧化钙是由钙离子和氢氧根离子构成,属于碱;碳酸钠和氢氧化钙反应生成生成碳酸钙和氢氧化钠;碳酸钠和氯化钙反应生成碳酸钙和氯化钠。
探究目的
探究过程
主要现象
解释或结论
探究一:盐溶液是否一定显中性
教师实验:
向分别盛有NaCl溶液、Na2CO3溶液的两支试管中滴加酚酞溶液
所加溶液遇NaCl溶液不变色,遇Na2CO3溶液变红色
盐溶液不一定显中性
探究二:Na2CO3溶液和NaHCO3溶液能否与某些
酸溶液反应
学生实验:
有气泡产生,Ca(OH)2溶液变浑浊
Na2CO3溶液和NaHCO3溶液能与某些酸溶液反应
探究三:Na2CO3溶液能否与某些碱溶液反应
学生实验:
产生白色沉淀
化学方程式为
探究四:Na2CO3溶液能否与某些盐溶液反应
教师实验:
(1)取少量KNO3溶液于试管中,向其中滴加Na2CO3溶液
(2)取少量CaCl2溶液于试管中,向其中滴加Na2CO3溶液
(1)无明显现象
(2)产生白色沉淀(或产生沉淀)
Na2CO3溶液能与某些盐溶液反应
[拓展延伸]A、“探究一”中剩余溶液的混合液中含有碳酸钠,洁厕灵主要成分是稀盐酸,稀盐酸和碳酸钠生成氯化钠、水和二氧化碳,则可用于检验“探究二”中洁厕灵是否过量,故A正确;B、碳酸钠、碳酸氢钠均与稀盐酸反应生成二氧化碳,二氧化碳可用于植物光合作用,则“探究二”中生成的这种气体,可以作为气体肥料,故B正确;C、碳酸钠和氢氧化钙反应生成碳酸钙和氢氧化钠,碳酸钙不溶于水,不吸收水分,则“探究三”中生成的这种固体,不能作食品干燥剂,故C不正确;D、碳酸钠和氯化钙反应生成碳酸钙和氯化钠,“探究四”中剩余溶液的混合液中含有硝酸钾和生成的氯化钠,碳酸钠和硝酸钙反应生成碳酸钙和硝酸钠,可以除去NaNO3溶液中混入的Ca(NO3)2,但引入了杂质,故D不正确。故选AB。
14.(2020辽宁锦州)有一包白色粉末,可能含有氢氧化钠、碳酸钠、氯化钙、碳酸钙中的一种几种。为了确定其成分,某兴趣小组进行了如下实验(微溶性物质按可溶处理)。
(查阅资料)氯化钡溶液呈中性。
(实验探究)
实验一:取一定量白色粉末放入烧杯中,加入足量水,搅拌,静置,观察到烧杯中有白色不溶物。由此小明得出白色粉末中一定含有碳酸钙。
(讨论交流)有的同学对小明的结论提出了质疑,认为其结论不一定正确,理由是_____________(用化学方程式表示)。
实验二:为进一步确定白色粉末成分,继续进行实验。
实验步骤
实验现象
实验结论
步骤Ⅰ:取实验一中的上层清液少量于试管中,加入过量的氯化钡溶液,过滤
产生白色沉淀
白色粉末中一定含有_________
步骤Ⅱ:取步骤Ⅰ中的滤液少量于试管中,滴加酚酞溶液
__________
白色粉末中一定含有氢氧化钠
(实验结论)综合以上探究,同学们通过讨论确定了白色粉末的组成,其可能的组成有___________种情况。
(反思评价)
(1)步骤Ⅰ中加入过量的氯化钡溶液的目的是____________。
(2)下列物质能替代步骤Ⅱ中酚酞溶液达到实验目的的是_____________(填序号)。
①石蕊溶液 ②氧化铜 ③二氧化碳 ④硫酸镁溶液 ⑤稀盐酸
【答案】 碳酸钠(或Na2CO3) 酚酞溶液变红等合理表述 三(或3) 检验并除尽溶液中的碳酸钠等合理答案 ①③
【解析】实验一:讨论交流:碳酸钠能与氯化钙反应生成碳酸钙和氯化钠,产生白色沉淀,故白色粉末中不一定含有碳酸钙,该反应的化学方程式为:;实验二:步骤Ⅰ:取实验一中的上层清液少量于试管中,加入过量的氯化钡溶液,过滤,产生白色沉淀,氯化钡能与碳酸钠反应生成碳酸钡白色沉淀,故一定含碳酸钠;步骤Ⅱ:取步骤Ⅰ中的滤液少量于试管中,滴加酚酞溶液,实验结论为:白色粉末中一定含有氢氧化钠,氢氧化钠显碱性,能使无色酚酞试液变红,故实验现象为:酚酞溶液变红;实验结论:由以上分析可知,白色固体中含氢氧化钠、碳酸钠,一定含碳酸钙、氯化钙中至少一种,故可能组合为:碳酸钠、氢氧化钠、氯化钙;碳酸钠、氢氧化钠、碳酸钙;碳酸钠、氢氧化钠、氯化钙、碳酸钙共3种情况;反思评价:(1)步骤Ⅰ中加入过量的氯化钡溶液的目的是:检验并除尽溶液中的碳酸钠等;(2)①石蕊溶液遇碱变蓝,可以代替酚酞试液,符合题意;②氧化铜与氢氧化钠不反应,不符合题意;③二氧化碳能与氢氧化钠反应生成碳酸钠和水,碳酸钠与氯化钡反应生成碳酸钡白色沉淀,通入二氧化碳,产生白色沉淀,说明含氢氧化钠,符合题意;④硫酸镁溶液能与氯化钡反应生成硫酸钡沉淀,硫酸镁能与氢氧化钠反应生成氢氧化镁沉淀,无论是否含氢氧化钠,都有白色沉淀产生,不符合题意;
⑤稀盐酸与氢氧化钠反应生成氯化钠和水,无明显现象,不能代替酚酞,不符合题意。故选①③。
15.(2020吉林长春)小明想探究家中厨房用某种洗涤剂的成分,他将洗涤剂的粉末带到学校寻求老师的帮助。在老师指导下,小明进行了大胆的猜想与实验:
(提出问题)洗涤剂中主要含有哪些物质?
(做出猜想)小明根据所学酸碱盐知识做出以下猜想:
猜想一:可能含有CO,
猜想二:可能含有_________,
猜想三:可能含有CO和OH-。
(进行实验)实验一:取少量粉末,加水溶解得到无色溶液,滴加紫色石蕊溶液后,溶液变为_________色,说明洗涤剂的溶液显碱性。
实验二:取少量粉末,滴加足量的稀盐酸,有无色无味气体产生。将生成气体通入澄清石灰水,观察到__________,证实洗涤剂中含有CO。
(查阅资料)小明查阅资料得知(1)该洗涤剂中含有Na2CO3、NaOH等;
(2)Na2CO3溶液显碱性。
(小结反思)实验二中产生气体的化学方程式为____________________。
(实验验证)该洗涤剂中还含有NaOH。
实验三中可选试剂:
A. BaCl2溶液 B. Ba(OH)2溶液 C .NaCl溶液
D. 稀盐酸 E. 石蕊溶液 F .酚酞溶液
实验三:取少量粉末,加水配成溶液,加入稍过量的___________(选填字母编号,下同),产生了白色沉淀,再加几滴____________,溶液变为红色,证实洗涤剂中还含有NaOH。
(实验结论)该洗涤剂中含有Na2CO3和NaOH。
【答案】OH- 蓝 澄清石灰水变浑浊 A F
【解析】根据猜想三,可能含有CO和OH-,因此猜想二是可能含有OH-;紫色石蕊溶液遇碱性变蓝色,因此填蓝;证实洗涤剂中含有CO,而CO与盐酸反应生成二氧化碳气体,二氧化碳气体通入澄清石灰水,观察到澄清石灰水变浑浊;实验二中产生气体反应是碳酸钠与盐酸反应生成二氧化碳、氯化钠、水,其化学方程式为;为了验证洗涤剂中有氢氧化钠就要先加氯化钡除去碳酸钠的影响,再加酚酞检验是否有氢氧化钠,氯化钡和碳酸钠反应生成氯化钠和碳酸钡,再加入酚酞,酚酞溶液变红说明有氢氧化钠,因此应该选A氯化钡和F酚酞。
16.(2020贵州安顺)拥有丰厚绿色生态资源、多彩民族文化资源的贵州,正成为越来越多的国内外游客向往的心灵栖息之地。这些美不胜收的自然资源、人文资源中,蕴藏着无穷的化学奧秘。请回答下列问题。
(1)在生态理念深入人心贵阳享美食。写出保护空气的一条措施_______。卤猪脚、酸汤、鱼和丝娃娃等美食中所含的营养素有____(写一种)。
(2)丰富的水资源成就了黄果树大瀑布美丽的景观。请写出保护水资源的一条建议_______。“安顺蜡染”工序中的脱蜡,把染布放入沸水中,石蜡固体熔化为液体的过程属于________ (填“化学”或“物理”)变化。
(3)游加榜梯田,在美丽乡村感受脱贫致富奔小康的巨变。农作物生长要合理施肥。硫酸钾(K2SO4)和氯化铵(NH4Cl)是常用的化肥,其中_________是钾肥,_______是氮肥。
【答案】(1)使用清洁能源;蛋白质;(2)节约用水;(2)物理;(3)硫酸钾(或K2SO4) ;氯化铵(或NH4Cl)
【解析】(1)在生态理念深入人心的贵阳享美食。因为贵阳有很多美食餐饮店,如果大量使用煤等化石燃料,排放到空气中的有害气体和烟尘对空气会造成污染,所以为了保护空气,可采取的措施有:使用清洁能源(合理即可)。卤猪脚、鱼中富含蛋白质,丝娃娃是由面粉和蔬菜制作而成的,丝娃娃中富含糖类和维生素,故卤猪脚、酸汤、鱼和丝娃娃等美食中所含的营养素有:蛋白质、糖类、维生素等(写一种即可)。
(2)丰富的水资源成就了黄果树大瀑布美丽的景观。保护水资源可从两个角度去进行,一是节约用水,二是防止水体污染。如果没有丰富的水资源,黄果树大瀑布美丽的景观就不会存在,因此在景区保护水资源的一条建议是:节约用水(合理即可)。“安顺蜡染”工序中的脱蜡,把染布放入沸水中,石蜡固体熔化为液体,这个过程中只是石蜡的状态由固态变为液态,没有生成新物质,属于物理变化。(3)游加榜梯田,在美丽乡村感受脱贫致富奔小康的巨变。含钾的化肥属于钾肥,硫酸钾(K2SO4)中含钾,因此硫酸钾是钾肥;含氮的化肥属于氮肥,氯化铵(NH4Cl)中含氮,因此氯化铵(NH4Cl)是氮肥。
17.(2020吉林长春)粗盐中除了含有NaCl外,还含有少量Na2SO4、CaCl2、MgCl2及泥沙等杂质。下图是常用的粗盐精制操作流程:
回答下列问题:
(1)操作1相当于实验室中的____________操作;
(2)沉淀1的化学式为__________________;
(3)加入过量试剂1的目的是________________________;
(4)滤液4中含有的阴离子是___________(填离子符号)。
【答案】过滤 Mg(OH)2 除尽Na2SO4 OH- 、 CO、Cl-
【解析】(1)操作1用来分离固体泥沙和液体滤液Ⅰ,因此相当于实验室中的过滤;(2)粗盐中含有少量Na2SO4、CaCl2、MgCl2,加入氢氧化钠溶液后,只有镁离子和氢氧根结合生成氢氧化镁白色沉淀,因此沉淀1为氢氧化镁,其化学式为Mg(OH)2;(3)除去了镁离子后溶液中含有Na2SO4、CaCl2和NaCl,剩余的氢氧化钠,接下来就是用氯化钡除去硫酸根离子,因此加入过量的试剂1就是为了除尽Na2SO4。(4)滤液3中有氯化钙一种杂质,因此通过加入过量的碳酸钠除去氯化钙,滤液4中含有过量的碳酸钠溶液显碱性,因此滤液4中含有的阴离子是OH-、 CO、Cl-
18.(2020内蒙古通辽)新型洗涤剂过氧碳酸钠(Na2CO4)固体,能瞬间清除衣服上的汗渍、果汁渍等顽固污渍。它与水反应生成碳酸钠和其他化合物,某学习小组对产生的其他化合物进行探究。
实验1:溶解样品。取适量洗涤剂样品于烧杯中,加入适量蒸馏水,使之完全溶解,有气泡产生并形成无色溶液a。产生的气体能使带火星的木条复燃。
(提出问题)过氧碳酸钠与水反应生成的其他化合物是什么?
(猜想与假设)
猜想一:H2O2
猜想二:NaOH
猜想三:H2O2、NaOH
猜想一、二、三除了遵循质量守恒定律外,猜想H2O2的其他理由是_________________。
实验2:验证
实验步骤
实验现象
分析与结论
①取适量溶液a于小烧杯中,加入稍过量的氯化钙溶液,过滤,得到清液b
产生白色沉淀
加入稍过量氯化钙的目的是_______________
②取适量清液b于试管中,加入过量二氧化锰,振荡
_____________
证明过氧碳酸钠与水反应有H2O2生成
③将步骤②所得混合物静置,取少量清液于试管中,滴加氯化铁溶液
无明显现象
___________________
(实验结论)猜想__________正确。写出过氧碳酸钠与水反应的化学方程式:___________________。
(反思与评价)该洗涤剂保存时应密封、防潮。
【答案】过氧化氢是液体且能生成氧气 将溶液中的碳酸钠除尽(或完全除去碳酸钠) 产生气泡(或有气泡生成) 证明过氧碳酸钠与水反应没有NaOH生成 一
【解析】猜想与假设:猜想一、二、三除了遵循质量守恒定律外,猜想H2O2的其他理由是过氧化氢是液体,且分解能够产生能使带火星的木条复燃的氧气;实验2:①取适量溶液a于小烧杯中,加入稍过量的氯化钙溶液,过滤,得到清液b,产生白色沉淀,是因为碳酸钠和氯化钙反应生成白色沉淀碳酸钙和氯化钠,加入稍过量氯化钙的目的是将溶液中的碳酸钠除尽(或完全除去碳酸钠);②取适量清液b于试管中,加入过量二氧化锰,振荡,产生大量气泡,是因为过氧化氢在二氧化锰催化作用下分解生成水和氧气,证明过氧碳酸钠与水反应有H2O2生成;③将步骤②所得混合物静置,取少量清液于试管中,滴加氯化铁溶液,无明显现象,说明溶液中不含有氢氧化钠,证明过氧碳酸钠与水反应没有生成氢氧化钠;实验结论:过碳酸钠和水反应生成碳酸钠和过氧化氢,猜想一正确;过氧碳酸钠与水反应生成碳酸钠和过氧化氢,化学方程式:Na2CO4+H2O=H2O2+Na2CO3。
19.(2020四川内江)某化学兴趣小组同学做了实验后在整理实验室时,得到白色固体药品,查阅药品记录单可知,可能是碳酸钠、碳酸氢钠和硫酸钠中的两种物质的混合物。为探究其成分,进行如下探究活动:
(猜想与假设)针对其组成:
猜想一:含有Na2CO3和 Na2SO4;
猜想二:含有Na2SO4和 NaHCO3;
猜想三:含有______________。
(实检探究)
实验Ⅰ:取白色固体于试管中加热,将产生的无色无味气体通入澄清石灰水,澄清石灰水变浑浊。
实验Ⅱ:取加热后的白色固体于试管中加足量的盐酸后,再滴加氯化钡溶液,立即产生白色沉淀。
(实验分析及结论)
(1)实验Ⅰ中,产生无色无味气体反应的化学方程式为_________。实验Ⅱ中,滴加氯化钡溶液产生白色沉淀反应的化学方程式为___________。
(2)实验Ⅰ中可判断猜想_________不成立。
综合实验Ⅰ、Ⅱ,可判断猜想____________不成立。
(拓展延伸)
若Na2SO4溶液中混有少量的NaHCO3,提纯Na2SO4溶液的实验方案是__________。
【答案】Na2CO3和 NaHCO3 一 三 向溶液中加入稀硫酸至不再产生气泡为止
【解析】猜想与假设:白色固体药品可能是碳酸钠、碳酸氢钠和硫酸钠中的两种物质的混合物;猜想一:含有Na2CO3和Na2SO4;猜想二:含有Na2SO4和NaHCO3;故猜想三:含有Na2CO3和NaHCO3;实验分析及结论:(1)实验Ⅰ中,取白色固体于试管中加热,将产生的无色无味气体通入澄清石灰水,澄清石灰水变浑浊,是碳酸氢钠受热分解生成碳酸钠、水和二氧化碳,反应的化学方程式为 ;实验Ⅱ中,取加热后的白色固体于试管中加足量的盐酸除去碳酸根离子的干扰后,再滴加氯化钡溶液,立即产生白色沉淀,氯化钡与硫酸钠反应生成不溶于酸的硫酸钡白色沉淀和氯化钠,反应的化学方程式为。(2)实验Ⅰ中可知一定含碳酸氢钠,可判断猜想一不成立。综合实验Ⅰ、Ⅱ,一定含碳酸氢钠,又实验Ⅱ中滴加氯化钡,生成不溶于酸的白色沉淀,可知一定含硫酸钠,可判断猜想三不成立。拓展延伸:NaHCO3能与稀硫酸反应生成硫酸钠、水和二氧化碳,若Na2SO4溶液中混有少量的NaHCO3,提纯Na2SO4溶液的实验方案是向溶液中加入稀硫酸至不再产生气泡为止。
专题14 盐与化肥(第03期)-2023年中考化学真题分项汇编(全国通用): 这是一份专题14 盐与化肥(第03期)-2023年中考化学真题分项汇编(全国通用),文件包含专题14盐与化肥第03期-学易金卷2023年中考化学真题分项汇编全国通用原卷版docx、专题14盐与化肥第03期-学易金卷2023年中考化学真题分项汇编全国通用解析版docx等2份试卷配套教学资源,其中试卷共33页, 欢迎下载使用。
专题14 盐与化肥(第02期)-2023年中考化学真题分项汇编(全国通用): 这是一份专题14 盐与化肥(第02期)-2023年中考化学真题分项汇编(全国通用),文件包含专题14盐与化肥第02期-学易金卷2023年中考化学真题分项汇编全国通用原卷版docx、专题14盐与化肥第02期-学易金卷2023年中考化学真题分项汇编全国通用解析版docx等2份试卷配套教学资源,其中试卷共28页, 欢迎下载使用。
专题12 盐和化肥(第01期)-2023年中考化学真题分项汇编(全国通用): 这是一份专题12 盐和化肥(第01期)-2023年中考化学真题分项汇编(全国通用),文件包含专题12盐和化肥第01期-学易金卷2023年中考化学真题分项汇编全国通用原卷版docx、专题12盐和化肥第01期-学易金卷2023年中考化学真题分项汇编全国通用解析版docx等2份试卷配套教学资源,其中试卷共54页, 欢迎下载使用。

