四川省甘孜州2020年中考化学试题(原卷版+解析版)
展开(本试卷分试题卷和答题卡两部分。试题卷共6页,答题卡共4页。满分100分。考试时间90分钟。)
可能用到的相对原子质量:H-1 C-12 O-16
注意事项:
1.答题前,考生务必将自己的姓名、考号、座位号用0.5毫米的黑色墨水签字笔填写在答题卡上,并认真核对条形码上的姓名、考号。
2.选择题使用2B铅笔填凃在答题卡对应题目标号的位置上,非选择题用0.5毫米的黑色墨水签字笔书写在答题卡的对应框内。超出答题区域书写的答案无效;在草稿纸、试题卷上答题无效。
3.考试结束后,将试题卷和答题卡一并交回。
第Ⅰ卷(选择题,共32分)
一、选择题(本题包括16个小题,每小题2分,共32分。每小题只有一个选项符合题意。)
1.下列做法应该禁止的是
A. 露天焚烧秸秆
B. 骑车出行,低碳生活
C. 集中回收废旧电池
D. 减少使用含磷洗涤剂
2.下列变化中属于化学变化的是
A. 石墨导电B. 石蜡熔化
C. 木材燃烧D. 酒精挥发
3.空气中各成分体积分数如图所示,其中区域“a”代表的是
A. 氧气B. 氦气
C. 氮气D. 二氧化碳
4.下列关于物质类别的判断错误的是
A. 空气是混合物B. 不锈钢属于合金
C. 矿泉水是一种溶液D. 纯碱属于碱
5.下列应用只涉及物质的物理性质的是( )
A. 煤用作燃料B. 干冰用于人工降雨
C. 熟石灰用于改良酸性土壤D. 生石灰用作干燥剂
6.下列有关灭火的说法不正确的是
A. 隔绝氧气能达到灭火的目的
B. 清除可燃物能达到灭火的目的
C. 降低可燃物的着火点能达到灭火的目的
D. 图书失火可用二氧化碳灭火器扑灭
7.图甲为镁原子的结构示意图,图乙为镁元素在元素周期表中的部分信息。下列说法正确的是
A. 镁原子的质子数与核外电子数不相等
B. 镁原子在化学反应中易失去电子形成Mg2+
C. 镁原子的质量为24.31g
D. 镁是一种非金属元素
8.用“”表示X原子,“”表示Y原子。下图表示两种气体发生的化学反应。下列说法正确的是
A. 化学反应前后原子种类和数目会发生变化
B. 分子是化学变化中的最小粒子
C. 该反应可表示为
D. 生成物是混合物
9.75%的医用酒精可以有效杀灭新型冠状病毒,其主要成分是乙醇(C2H5OH)。下列说法正确的是
A. 乙醇在空气中完全燃烧只生成CO2
B. 乙醇由2个碳原子、6个氢原子、1个氧原子构成
C. 乙醇中碳、氢、氧三种元素的质量比为2:6:1
D. 若喷洒医用酒精消毒,遇明火易引发火灾
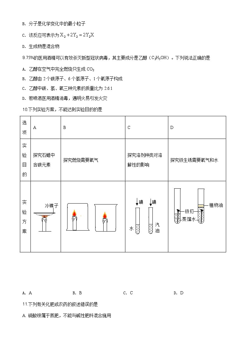
10.下列实验方案,不能达到实验目的的是
A. AB. BC. CD. D
11.下列有关化肥或农药的叙述错误的是
A. 硫酸铵属于氮肥,不能与碱性肥料混合施用
B. 硝酸钾属于复合肥
C. 农药有毒,应禁止施用
D. 农药施用后,会通过农作物、农产品等发生转移
12.下列化学事实对应化学原理错误的是
A. AB. BC. CD. D
13.如图是包含物质a、b、c、d和盐酸卡片的“化学拼图”相邻两张卡片所标的物质(或其溶液)间能发生化学反应。单质a不可能是
A. MgB. FeC. AgD. Zn
14.下列化学方程式正确的是
A.
B.
C.
D.
15.下列各组物质的鉴别方法错误的是
A. CaCl2、CaCO3:加水,观察能否被水溶解
B. CaO、NH4NO3:向分别装有两种药品的烧杯中加水,用手感知烧杯外壁的温度
C. 浓H2SO4、稀H2SO4:打开瓶盖,观察是否有白雾
D. CO2、O2:用燃着的木条检验,观察木条的燃烧情况
16.CO、CO2和CaCO3的转化关系如图所示。下列说法错误的是
A. ①可通过物质的还原性实现
B. ②可通过物质的可燃性实现
C. ③可通过与澄清石灰水反应实现
D. ④可通过分解反应实现
第Ⅱ卷(非选择题,共68分)
二、填空题(本题包括5个小题,共26分)
17.日常生活、社会发展都与化学密切相关。回答下列问题:
(1)根据不同需求,3D打印机可使用不同材料制造物品,如使用铝合金、聚乙烯、碳纤维等材料。上述材料属于合成材料的是___,属于金属材料的是_________。
(2)人们穿的衣服通常是由纤维织成的。下列属于天然纤维的是____(填字母序号)。
A 棉花 B 尼龙 C 涤纶
(3)塑料制品的使用方便了人类的生活,但废弃塑料带来“白色污染”。要解决“白色污染”问题可以采取的措施是________(填字母序号)。
A 减少使用不必要的塑料制品
B 重复使用某些塑料制品
C 回收各种废弃塑料
18.《本草纲目》记载,杨桃具有去风热、生津止渴等功效。回答下列问题:
(1)杨桃的主要成分是水,还含有糖类和蛋白质等。糖类的主要功能是为人体___。
(2)经测定杨桃A的pH=1.35,杨桃B的pH=1.81,其中酸性较强的是杨桃_______(填“A”或“B”)。
(3)杨桃中部分元素含量如下表:
每克杨桃中部分元素的质量
给人体补充________元素可预防佝偻病,补充________元素可预防贫血病(填元素名称)
19.水是一种宝贵的自然资源,自来水厂的净水流程如下:
回答下列问题:
(1)吸附池内常用__吸附色素和异味。
(2)自来水厂常用氯气杀菌消毒,在此过程中发生了反应,HClO中氯元素的化合价为___。
(3)某同学取自来水于试管中,加入适量___,振荡,发现有较多浮渣产生,说明该自来水属于硬水。
(4)在日常生活中,常采用_____的方法降低水的硬度。
(5)下列实验能证明水是由氢元素和氧元素组成的是______(填字母序号)。
A 氢气在氧气中燃烧 B 水的蒸发
C 水的电解 D 水的净化
20.根据如下纯净物的分类图,回答列问题:
(1)如图中的空白方框内应填____。
(2)用下列物质的化学式填空:氢氧化钙、金刚石、汞、维生素C(化学式为C6H8O6)、三氧化硫、碳酸钾。
①属于有机物的是_______。
②属于氧化物的是______。
③属于金属单质的是_______,属于非金属单质的是_____。
④属于盐是______。
21.A是目前世界年产量最高的金属,根据下图回答下列问题:
(1)B的名称是_____。
(2)溶液C中溶质的化学式为______。
(3)D可用于制_______,③可证明铁的金属活动性比铜____(填“强”或“弱”)。
(4)②的基本反应类型是____。
(5)④的化学方程式为_______。
三、计算题(本题包括2个小题,共12分)
22.硝酸钾的溶解度曲线如图所示。回答下列问题:
(1)30℃时,硝酸钾的溶解度是_______g。
(2)60℃时,在100g水中加入60g硝酸钾固体,充分搅拌,所得溶液是________(填“饱和”或“不饱和”)溶液。
(3)将(2)中所得的溶液从60℃降温至30℃,可析出硝酸钾晶体_______g,此时溶液的溶质质量分数___45.8%(填“>”“<”或“=”)。
23.天然气是常见的化石燃料。
(1)做饭时,若燃气灶的火焰呈现黄色或橙色,锅底出现黑色,应将炉具的进风口调__(填“大”或“小”)。
(2)含160g甲烷的天然气充分燃烧,生成二氧化碳的质量是多少克?(根据化学方程式进行计算)
四、实验与探究题(本题包括3个小题,共30分)
24.科学兴趣小组的同学做粗盐(只含有难溶性杂质)提纯实验,并用所得的精盐配制50g6%的氯化钠溶液。回答下列问题:
实验一:粗盐提纯
(1)上图中操作有错误的是______(填数字序号)。
(2)操作⑥中,当观察到蒸发皿中_____时,停止加热。
(3)海水晒盐采用上图操作⑥的原理,不采用冷却氯化钠浓溶液的方法,原因是氯化钠的溶解度_____。
实验二:用提纯得到的精盐配制50g6%的氯化钠溶液
(1)计算。需要氯化钠_____g,蒸馏水______mL。
(2)称量、量取。量取水的体积时,若仰视读数,所配溶液的溶质质量分数会______6%(填“>”“<”或“=”)。
(3)溶解。用玻璃棒搅拌的目的是_______。
(4)装瓶、贴标签。
25.实验室制取和收集气体的装置如下图所示。回答下列问题:
(1)写出图中仪器X的名称:__________。
(2)用下列原理制取气体可选用装置A的是______(填数字序号)。
①用氯酸钾和二氧化锰的混合物制取氧气
②用锌和稀硫酸反应制取氢气
(3)实验室用B装置制取二氧化碳,反应的化学方程式为_____。连接仪器后,先________,再加药品。
(4)实验室用过氧化氢溶液和二氧化锰混合制取氧气的化学方程式为__________。若用E装置收集氧气,验满的方法是__________。
(5)若改用图F所示充满空气医用塑料袋收集二氧化碳,则二氧化碳的导入端为_____(填“a”或“b”)。
26.某化学兴趣小组开展的氢氧化钠性质系列探究活动如下图所示。
回答下列问题:
(1)实验①观察到氢氧化钠表面变______。
(2)实验②观察到紫色石蕊溶液变成______色,实验③观察到无色酚酞溶液变成____色。由此得出:碱溶液能使指示剂变色。
(3)实验④: I.当滴加稀盐酸至溶液呈中性时,溶液显________色;继续滴加稀盐酸并用玻璃棒不断搅拌,此时溶液中溶质除酚酞外还有____(填化学式)。
Ⅱ.如图是氢氧化钠与盐酸反应的微观模拟示意图:
从微观的角度分析,甲、乙两处应填入的离子符号分别为____、______。
(4)实验⑤观察到的现象是_________,说明碱溶液能与某些盐反应。该反应的化学方程式为______。
(5)实验④⑤对应的化学反应,属于中和反应的是____(填数字序号)。
(6)实验⑥⑦为用软矿泉水瓶所做的对比实验,装__的软矿泉水瓶变瘪更明显,原因是______(用化学方程式表示)。
选项
A
B
C
D
实验目的
探究石蜡中含碳元素
探究燃烧需要氧气
探究溶剂种类对溶解性的影响
探究铁生锈需要氧气和水
实验方案
选项
化学事实
化学原理
A
小苏打能消除发酵面团中的酸味
小苏打能与酸反应
B
打开汽水瓶盖时,汽水会自动喷出
气体的溶解度随温度升高而降低
C
洗涤剂能除去衣服上的油污
洗涤剂有乳化作用
D
不能经常用钢刷擦洗铝制品
擦洗会破坏铝制品表面的氧化膜
元素
K
Ca
Zn
Fe
质量/mg
0.389
0.587
0.049
0.070
四川省甘孜州2020年中考化学试题(含解析): 这是一份四川省甘孜州2020年中考化学试题(含解析),共18页。试卷主要包含了94%、二氧化碳占0,下列关于物质类别的判断错误的是,下列有关灭火的说法不正确的是, 聚乙烯 等内容,欢迎下载使用。
2021年四川省甘孜州中考化学真题(原卷版): 这是一份2021年四川省甘孜州中考化学真题(原卷版),共8页。
四川省甘孜州2020年中考化学试题(图片版,无答案): 这是一份四川省甘孜州2020年中考化学试题(图片版,无答案),共6页。

