浙江省绍兴一中、效实中学、杭州高级中学等五校2021届高三下学期5月联考生物试题+答案(pdf版)
展开命题:杭州学军中学
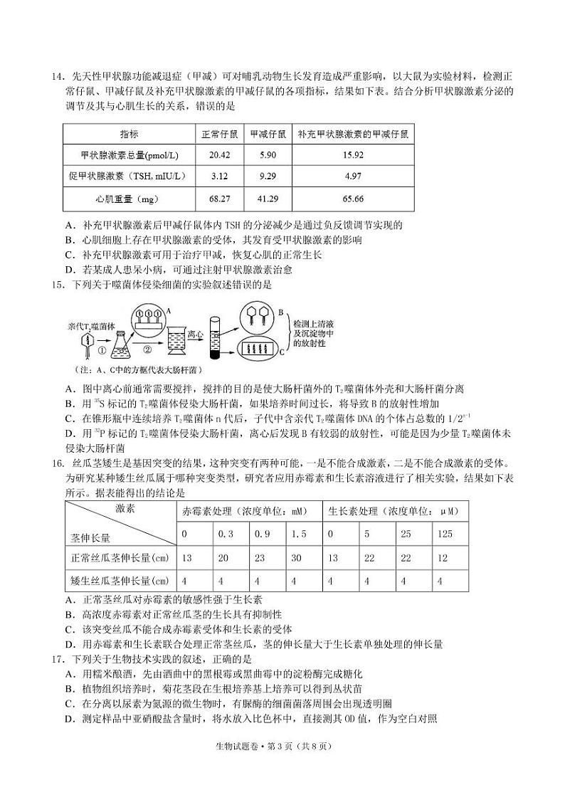
答案:1-5 CBCAB 6-10 BABBA 11-15 DDCDB 16-20 CABCD 21-25 DDBBB
26.(7分)(1)食草昆虫、鼠、青蛙、蜘蛛、食虫鸟、蛇 减少、增加
(2)生长发育和繁殖 以热能形式散失 流入下一营养级(流入肉食动物)的能量(及未利用)
增加老鼠生存环境阻力(可从食物来源、生活场所、天敌等方面考虑),使其环境容纳量降低
(3)恢复或提高土壤肥力
27. (8分)(1)液泡 质壁分离 缩小 (2)过滤 氢受体 放氧速率
(3)在黑暗条件下,叶绿体活性下降速度相对较缓慢,而在光照条件下,叶绿体活性下降很快,16h后叶绿体活性基本丧失(答到黑暗和光照条件下叶绿体活性下降,同时光照条件下下降更快就给分)。
在光照条件下,酶被激活,活性丧失较快;而在黑暗条件下酶未被激活,有利于酶活性的保持(答到光照条件下酶发挥作用或酶激活,活性丧失快给分,或者是黑暗条件下酶未被激活,酶活性丧失慢也给分)。
28. (9分)(1)分离 完全显性 伴X染色体隐性遗传
(2)aaXBXb 6 16/27 (3)XbXb XbXb、Y、Xb、XbY 红眼雄性
29. (16分)(一)
(1)单菌落 接种环 (富集培养基)固体斜面
(2)蔗糖 果胶酶和果胶甲酯酶(或果胶酶) 粘度(浑浊度)
(3)酒精标准溶液(一系列浓度梯度的酒精溶液) 等量显色剂(等量不写不给分)
(二)
(1)溶菌(或肽聚糖水解) 球形 (2)PEG(聚乙二醇)
(3)PCR 核酸分子杂交 抗原-抗体杂交 c
(4)细菌素的化学本质是蛋白质,被人体食用后可被胃蛋白酶等消化酶降解,不会被吸收进入人体内,也不会破坏人体肠道益生菌,排放入环境中的量少,因此一般情况下,具有无毒、无副作用、无残留、少污染的优点
30. (10分)(1)②将A组狗的胰管结扎,待胰腺萎缩;③检测血糖或进行血糖的前测;④从A组狗取出萎缩后的胰腺制成提取液持续注入B组狗;⑤停止对B组狗注射A组狗萎缩胰腺制成的提取液;
(2)
图题1分;坐标包含处理的标注1分;柱形画对1分
(3)正常胰腺还分泌胰蛋白酶,催化胰岛素分解失效
(4)胰岛素促进肝细胞、肌肉细胞、脂肪细胞摄取、贮存和利用葡萄糖;胰岛素还抑制氨基酸转化成葡萄糖(2分)
2022届浙江省杭州高级中学等五校高三下学期5月联考生物试题 PDF版: 这是一份2022届浙江省杭州高级中学等五校高三下学期5月联考生物试题 PDF版,文件包含五校生物pdf、生物答案pdf等2份试卷配套教学资源,其中试卷共12页, 欢迎下载使用。
2020届浙江省杭州市学军中学等五校高三下学期联考生物试题 PDF版: 这是一份2020届浙江省杭州市学军中学等五校高三下学期联考生物试题 PDF版,共10页。
2021绍兴一中、效实中学、杭州高级中学等五校高三下学期5月联考生物试题PDF版含答案: 这是一份2021绍兴一中、效实中学、杭州高级中学等五校高三下学期5月联考生物试题PDF版含答案

