湖南省娄底市2021届高三下学期4月高考仿真模拟生物(含答案)
展开娄底市2021届高三4月高考仿真模拟
生物试题
注意事项;
1.答卷前,考生务必将自己的姓名、准考证野填写在答题卡上。
2.回答选择题时,选出每小题答案后、用铅笔把答题卡上对应题目的答案标号涂黑。如需改动,用橡皮擦干净后,再选涂其他答案标号。回答非选择题时,将答案写在答题卡上。写在本试卷上无效。
3.考试结束后,将本试卷和答题卡一并交回。
一、选择题:本题共12小题,每小题2分,共24分。在每小题给出的四个选项中,只有一项是符合题目要求的。
1.组成细胞的元素大多以化合物的形式存在。下列有关组成细胞的元素和化合物的叙述,错误的是
A.磷脂、DNA、ATP的组成元素相同
B.糖类是主要的能源物质,也可构成细胞的结构成分
C.自由水与结合水的比值越大细胞代谢越旺盛,抗逆性越强
D.氨基酸是蛋白质的基本单位.进出细胞可能不需要载体蛋白的协助
2.TRPs通道是主要位于神经细胞膜上的离子通道蛋白,如图所示,其开放后会引起Ca2+内流。下列有关叙述,错误的是
A.Ca2+通过TRPs通道跨膜运输不需要消耗能量
B.不同神经细胞的TRPs通道数量和活性相同
C.TRPs通道的形成需要核糖体和线粒体的参与
D.通道蛋白和载体蛋白都具有专一性
3.细胞中的过氧化氢酶可将细胞代谢过程中产生的过氧化氢分解,避免毒害细胞。下列有关过氧化氢酶的叙述,正确的是
A.过氧化氢酶的活性可用过氧化氢分解时产生的氧气多少表示
B.过氧化氢酶能升高过氧化氢分解时所需的活化能
C.过氧化氢酶在最适温度和最适pH下保存
D.过氧化氢酶既可以作催化剂,又可以作另一个反应的底物
4.甲、乙两图为处于不同分裂时期的某动物细胞示意图;丙为细胞分裂过程中每条染色体上DNA含量变化曲线。下列相关叙述不正确的是
A.该动物一定为雌性,乙图为次级卵母细胞,处于减数第二次分裂后期
B.甲、乙两图细胞所处分裂时期可分别位于丙图的BC段、DE段
C.甲、乙两图细胞中的变异都发生于丙图中的BC段对应时期
D.甲的子细胞可能进行乙对应的分裂方式,乙的子细胞一般不能进行甲对应的分裂方式
5.已知某种植物的花色由两对等位基因A/a和B/b控制,花色有紫花(A_bb)、红花(A_Bb)、白花(A_BB、aa__)三种。某研究小组成员让红花植株(AaBb)自交,观察并统计子代的花色及比例(不考虑交叉互换)。下列说法不正确的是
A.若子代的花色及比例为3紫花:6红花:7白花,则两对等位基因分别位于两对同源染色体上
B.若子代的花色及比例为1紫花:2红花:1白花.则A和b在同一条染色体上,a和B在同一条染色体上
C.若子代的花色及比例为1红花:1白花,则A和B在同一条染色体上,a和b在同一条染色体上
D.若两对等位基因独立遗传,则子代中稳定遗传的白花植株所占的比例为1/2
6.从格里菲思到艾弗里再到赫尔希和蔡斯,前后历经24年,人们才确信DNA是遗传物质。下列有关叙述中,不正确的是
A.格里菲思认为加热杀死的S型细菌的DNA将R型活细菌转化为S型细菌
B.若将S型细菌的蛋白质与R型活细菌混合培养,只能得到一种菌落
C.艾弗里的实验思路和T2噬菌体侵染大肠杆菌的实验思路相同
D.32P标记的T2噬菌体侵染未标记的大肠杆菌时,检测到沉淀物中具有较高的放射性不能说明DNA是遗传物质
7.某二倍体雌雄异花植物的花色由4个复等位基因(A、a1、a2、a3)控制。该植物能产生正常的雌,雄配子,但当花粉与卵细胞的基因型相同时,该花粉就不能完成受精作用。下列有关叙述正确的是
A.该种植物没有纯合个体
B.该种植物有10种基因型
C.复等位基因说明突变具有随机性和不定向性的特点
D.可通过杂交育种的方法获得基因型为Aa1、a2a2、a2a3的植株
8.种群是生物进化的基本单位,生物进化的实质是种群基因频率的改变。下列有关生物进化的叙述,错误的是
A.狮子和老虎交配产生的狮虎兽不育,说明两种生物之间存在生殖隔离
B.地理隔离是物种形成的必要条件,生殖隔离是物种形成的标志
C.共同进化既存在于植食动物和肉食动物之问,也存在于植物和植食动物之间
D.自然选择决定生物进化的方向·使种群的基因频率定向改变
9.脑室内的脑脊液可向脑细胞供应一定的营养物质.并运走脑组织细胞产生的代谢废物,它还可以调节着中枢神经系统的酸碱平衡。下列有关叙述不正确的是
A.脑脊液也属于人体的内环境
B.检查脑脊液有助于诊断神经系统疾病
C.大脑深度思考时呼吸作用释放的CO2能使脑脊液pH明显降低
D.脑脊液可能含有葡萄糖、氮基酸和激素等物质
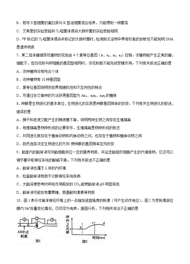
10.图1表示对离体神经纤维上的一点施加适宜强度的刺激(可产生动作电位),图2为受刺激部位膜内Na+含量变化情况,①②③为电表。据图分析,下列相关说法不正确的是
A.①电表可能不发生偏转,②、③两个电表可能都发生两次方向相反的偏转
B.图2中的bc段可表示神经纤维产生动作电位的过程,与Na+逆浓度进入细胞有关
C.图2中的ab段可表示神经纤维的静息状态,与K+顺浓度流出细胞有关
D.若增大外界溶液中Na+浓度,则图2中的。点可能上移
11.研究发现,高浓度的生长素(IAA)和脱落酸(ABA)都具有抑制种子萌发的作用,且两者共同施用时的抑制作用比单独施用时更明显。下列叙述不正确的是
A.在抑制种子萌发的过程中,有多种激素的影响,与环境因素无关
B.在抑制种子萌发方面,高浓度IAA和脱落酸具有协同关系
C.高浓度IAA可能促进ABA的合成,增加ABA含量,从而使抑制作用更明显
D.高浓度IAA可能增强了植物细胞对ABA的敏感性,从而使抑制作用更明显
12.1L-12的分泌可促进T细胞增殖分化,增强细胞免疫对肿瘤抗原的识别和杀伤能力,下列说法不正确的是
A.对肿瘤抗原的识别和杀伤属于免疫系统的防卫功能
B.1L-12分泌增加的机体.抗体浓度也会增加
C.1L-12分泌过多的机体可能患自身纪免疫病
D.肿瘤周围的1L-12浓度可能高于其它部位
二、选择题:本题共1小题,每小题1分,共16分。每小题给出的4个选项中,有的只有一项符合题目要求,有的有多项符合题目要求。全部选对的得分.选对但不全的得2分,有选错的得0分。
13.结构决定功能,细胞内有复杂的结构。下列关于真核细胞结构和功能的叙述中,正确的是
A.细胞间的信息交流往往需要信号分子,有些信号分子的合成与内质网有关
B.细胞核是遗传信息库,能进行遗传信息的传递,是细胞代谢的主要场所
C.有些物质通过囊泡进行运输,这些囊泡不一定来自内质网或高尔基体
D.在蛋白质合成旺盛的细胞中,核糖体的数目较多,核仁较小
14.在生物学实验中,选择合适的实验材料等对实验结果至关重要。下列有关叙述不正确的是
A.检测生物组织中的还原糖,可选择颜色较浅的苹果或梨的匀浆
B.观察DNA 和 RNA在细胞中的分布,可选择洋葱鳞片叶的无色内表皮细胞
C.观察植物细胞的减数分裂过程,一般选择开花期的豌豆的花药
D.选择洋葱根尖分生区细胞,可用于低温诱导染色体数目变化的实验观察
15.野生猕猴桃是一种多年生的富含维生素C的二倍体(2N=58)小野果。如图是某科研小组利用野生猕猴桃种子(aa,2N=58)为材料培育无子猕猴桃新品种(AAA)的过程,下列关于育种叙述错误的是
A.①为诱变育种,优点是可提高突变率,在较短时间内获得更多的优良变异类型
B.③、⑥都可表示用秋水仙素或低温处理萌发的种子或幼苗,以获得多倍体
C.②可用单倍体育种,先进行花药离体培养,后经秋水仙素处理后再筛选所需植株
D.若④是自交,则其产生AAAA的概率为1/4
16.下图为某湖泊生态系统的食物网简图。下列叙述正确的是
A.该食物网中的全部生物构成了该湖泊生态系统的群落
B.该食物网有5条食物链,其中绿头鸭占第三,四共两个营养级
C.浮游藻类属于生产者
D.若水生昆虫数量减少,则裸鲤的数量也会下降
三、非选择题:包括必考题和选考题两部分。第17题~第20题为必考题,每个试题考生都必须作答。第21题~第22题为选考题,考生根据要求作答。
(一)必考题(共4题,计45分)
17.(11分)土壤酸化是生态难题,种植合适的树木对其修复改造是一种较合理的手段,罗拉多蓝杉具有一定的耐酸性,为探讨pH对其净光合速率的影响,某研究小组进行了有关实验,结果如图所示(pH=7为对照组)。回答下列问题。
(1)罗拉多蓝杉光合作用产生氧气的场所是叶绿体的__________________,该部位还产生了_________________。除测定氧气释放速率,还可以通过测定_________________吸收速率来表示净光合速率。
(2)若罗拉多蓝杉长期处于pH=4的环境中,其能否生长?________________。理由是:_________________________________________________________________________________。
(3)进一步研究发现,在植物衰老或逆境下,植物细胞会累积大量活性氧使细胞膜发生过氧化作用,丙二醛(MDA)是细胞膜过氧化的最终产物。据此推测,随pH的降低,罗拉多蓝杉体内的丙二醛(MDA)含量变化趋势是________________。
18.(12分)研究发现,迷走神经和抗利尿激素均参与了大鼠尿量的调节,如刺激大鼠的迷走神经会导致其尿量增多,下图为抗利尿激素对集合管上皮细胞重吸收水分的部分调节机制。回答下列问题。
(1)抗利尿激素在_______________合成,并运输到垂体储存。一般情况下,促进其合成和释放增多的因素是______________________________升高,此时大脑皮层会产生_______________,机体主动饮水补充水分。
(2)据图分析,当抗利尿激素减少时,尿量增多的原因是:________________________________________
_________________________________________________________________________________________。
(3)参与大鼠尿量调节过程中的信息分子有________________。
(4)与抗利尿激素相比,迷走神经参与大鼠尿量调节过程的特点有________________________(答出2点)。
19.(12分)积极推进生态文明建设、完善生态保护和修复制度是实现人与自然和谐共生的重要举措。由于人类活动,福建某湿地自然保护区在2014~2017年间出现水质变差、生物种类减少,鸟类生存受到影响的现象。下图为2006~2019年间科研人员对该地某种珍稀候鸟的数量变化的调查。回答下列问题。
(1)直接决定种群密度的数量特征有______________________________;调查该种候鸟种群密度的方法是____________________。由图可知,在2006~2014年间,该种候鸟的种内斗争逐渐__________(填“增强”或“减弱”)。
(2)K值是指在环境条件不受破坏的情况下,_______________________________种群最大数量;在2014-2017年间,该种候鸟种群的K值下降,可能是由于____________________等原因导致环境阻力增大。
(3)从2006-2014年问,该生态系统抵抗力稳定性如何变化?____________(填“上升”“下降”或“无法判断”)。理由是:_________________________________________________________________________________
__________________________________________________________________________________________。
20.(10分)人类的X和Y染色体上均有与性别决定有关的基因,如SRY基因是Y染色体上编码睾丸决定因子的基因,该基因可通过引导原始性腺细胞发育成睾丸从而决定男性性别。现有一对夫妇,妻子患红绿色盲(XbXb),丈夫正常,该夫妇生了一个色觉正常的男孩(睾丸等男性特征正常)。已知没有X染色体的胚胎不能发育,不考虑基因突变,回答下列问题:
(1)该男孩色觉正常的原因可能有3种情况:
情况一:父亲的一个精原细胞减数分裂异常,________________________________,与卵细胞结合后形成了XBXbY的受精卵.进而发育成不患色盲的男孩。
情况二:父亲的一个精原细胞减数分裂异常,________________________________,与卵细胞结合后形成了XBXb的受精卵.进而发育成不患色盲的男孩。
情况三:父亲的一个精原细胞减数分裂异常,________________________________,与卵细胞结合后形成了XbYB的受精卵.进而发育成不患色盲的男孩。
(2)为确定是第(1)题中的哪种情况,可取该男孩分裂期细胞,制成临时装片,统计有丝分裂中期染色体的数目。若为情况一,则染色体数目为_____________条。
(3)若妻子再次怀孕,则可通过__________________________(至少答2点)手段确定胎儿是否患红绿色盲。
(二)选考题:共15分。考生从给出的两道题中任选一题作答。如果多做,则按所做的第一题计分。
21.(15分)【选修1—生物技术实践】
石油对土壤的污染不仅给周边生态环境带来严重的损害,还严重影响居民的健康生活,且污染物含量越多;降解难度越大。为解决石油污染问题.某科研小组用了将近1年的时间,从长庆油田中被石油污染最严重的土壤中分离出了高效分解石油的细菌,如图所示。回答下列问题。
(1)配制好的培养基通常可以使用____________法灭菌,步骤③的培养基成分与普通液体培养基相比,最大的区别是步骤③培养基中以___________为唯一碳源。过程④所用的培养基通常添加_______作为凝固剂。
(2)倒平板冷却后,需要将平板倒置,目的是________________________________________________
__________________________________________________________________________________________。
(3)进行过程④之前,常需要检验培养基平板灭菌是否合格,方法是_____________________。
(4)常采用_______________法对石油分解菌进行分离和计数。某同学用该法进行了过程④的操作;将1mL样品稀释100倍,在3个平板上分别接种0.1mL稀释液;经适当培养后,3个平板上的菌落数分别为46、58和52。据此可得出每升该样品中的活菌数为_______________。
(5)对于筛选出的细菌,可接种到试管的______________上临时保藏。
22.(15分【选修3——现代生物科技专题】
下图为培育铁含量较高的转基因水稻过程示意图,其中①~⑥为过程,EeoRI、HindⅢ、BamHI为限制酶,回答下列问题。
(1)获取铁合蛋白基因常用的方法有______________________________(答出2种)和PCR技术。利用PCR技术扩增目的基因时,需要在反应体系中加入铁合蛋白基因,dNTP以及______________________________(答出2点)等。
(2)基因表达载体包括铁合蛋白基因、潮霉素抗性基因、复制原点以及_______________(答出2点),其中潮霉素抗性基因的作用是_______________________________。构建基因表达载体时,先需要选用_______________________________限制酶分别处理Ti质粒和铁合蛋白基因。
(3)该研究过程中,采用农杆菌转化法将铁合蛋白基因导入水稻细胞,其利用的农杆菌的特点是___________________________________________________________________________。
(4)图中④⑤⑥过程,属于________________技术,该技术依据的基本原理(理论基础)是_____________________________________________。
篓底市2021届高考仿真模拟考试
生物参考答案
一、选择题:本题共12小题,每小题2分,共24分。在每小题给出的四个选项中,只有一项是符合题目要求的。
1.C【解析】磷脂,DNA、ATP的组成光素都是C、H、O、N、P,A正确;糖类是主要的能源物质,也可构成细胞的结构成分,如纤维素是细胞壁的成分,五碳糖是核酸的成分等;自由水与结合水的比值越大,细胞代谢越旺盛。抗逆性越弱,C错误;氨基酸是蛋白质的基本单位,进出细胞一般需要载体蛋白的协助,但也可能不需要载体蛋白的协助,如甘氨酸作为神经递质胞吐出细胞,D正确。
2.B【解析】据图可知,Ca2+通过TRPs通道跨膜运输是协助扩散,不需要消耗能量,A正确;细胞膜的功能主要由蛋白质承担,不同神经细胞的TRPs通道数量和活性不同,B错误;TRPs通道是蛋白质,在核糖体合成,需要线粒体提供能量,TRPs通道的形成需要核糖体和线粒体的参与,C正确;转运蛋白包括载体蛋白和通道蛋白,都具有专一性,D正确。
3.D【解析】过氧化氢酶的活性可用单位时间内过氧化氢分解时产生的气泡(氧气)多少表示,A错误;酶具有催化作用,原理是降低化学反应的活化能,B错误;酶的保存条件是低温(0到4℃)和最适pH,C错误;过氧化氢酶既可以作分解过氧化氢时的催化剂,又可以被蛋白酶水解、D正确。
4.C【解析】根据图中染色体判断,甲图细胞处于有丝分裂中期,乙图细胞处于减数第二次分裂后期,且乙细胞质不均等分裂,可知该动物为雌性,乙图为次级卵母细胞,处于减数第二次分裂后期,A正确;丙图中AB段可表示有丝分裂或减I前的间期,BC段可表示有丝分裂的前中期、减I和减Ⅱ的前中期,CD段可表示有丝分裂后期、减Ⅱ的后期,DE段可表示有丝分裂后、末期,减Ⅱ的后、末期,故甲、乙两图细胞所处分裂时期可分别位于丙图的BC段、DE段,B正确;甲细胞进行有丝分裂,发生了基因突变,则可发生于丙图AB段,乙细胞进行减数分裂,细胞内的基因重组发生在减数第一次分裂中,而丙图BC段可对应乙细胞减数第一次分裂,C错误;原始生殖细胞也进行有丝分裂,其子细胞部分可进行减数分裂,所以甲的子细胞可能进行乙对应的分裂,但减数分裂产生的子细胞为生殖细胞,一般不能进行有丝分裂,D正确。
5.D【解析】若两对等位基因分别位于两对同源染色体上,则白交后代出现9种基因型,3种表现型,其比例为紫花:红花:白花=3:6:7,A正确;若两对等位基因位于一对同源染色体上,且A和b在同一条染色体上、a和B在同一条染色体上,则自交后代的基因型为1/4AAbb,1/2AaBb、1/4aaBB,表现型及比例为紫花:红花:白花=1:2:1,B正确;若两对等位基因位于一对同源染色体上,且A和B在同一条染色体上,a和b在同一条染色体上,则自交后代的基因型为1/4AABB、1/2AaBb,1/4aabb,表现型及比例为红花:白花=1:1,C正确:若两对等位基因独立遗传,则遵循自由组合定律,子代的花色及比例为3紫花:6红花:7白花,其中白花的基因型为A_BB或aa__,自交后代均为白花,即子代中稳定遗传的植株所占的比例为7/16,D错误。
6.A【解析】格里菲斯认为加热杀死的S型细菌存在一种转化因子,可将R型活细菌转化成S型活细菌,A错误;若将S型细菌的蛋白质与R型活细菌混合培养,不能发生转化,只能得到R型细菌,即一种菌落,B正确;艾弗里的肺炎双球菌实验和赫尔希,慕斯的T2噬菌体侵染大肠杆菌实验的思路都是将DNA与蛋白质分开,分别单独、直接地观察各自的作用,C正确;32P标记的T2噬菌体侵染未标记的大肠杆菌时,检测到沉淀物中具有较高的放射性只能说明32P进入大肠杆菌中,还需要检测子代噬菌体中是否有放射性才能说明DNA是遗传物质。D正确。
7.A【解析】当花粉与卵细胞的基因型相同时,该花粉就不能完成受精作用,故该植物没有纯合个体,A正确,D错误;该种植物只有6种杂合子,即6种基因型,B错误;基因突变的随机性表现在基因突变可发生在个体发育的任何时期、细胞内的不同DNA分子上,复等位基因的出现体现了基因突变的不定向性,C错误。
8.B【解析】隔离是物中形成的必要条件,B错误。
9.C【解析】内环境中有缓冲对物质,大脑深度思考时呼吸作用释放的CO2不会使脑脊液pH明显降低,C错误。
10.B【解析】刺激点在AB段中点,刺激后,①电表可能不发生偏转,突触前膜释放的神经递质可能是兴奋性,也可能是抑制性,若是兴奋性神经递质,则②、③两个电表都可发生两次方向相反的偏转,A正确;图2中的bc段可表示神经纤维产生动作电位的过程与Na+内流有关,Na+内流是通过通道蛋白,顺浓度进入细胞,B错误;图2中的ab段可表示神经纤维的静息状态,与K+外流有关,K+外流通过通道蛋白,顺浓度流出细胞,C正确;若增大外界溶液中Na+浓度,则Na+内流可能增大,即图2中的c点可能上移,D正确。11.A【解析】种子的萌发和休眠,受到多种激素的影响,也受环境因素的影响,A错误。
12.A【解析】免疫系统有防卫、监控和清除功能,防卫主要是阻止和清除入侵的病原体及其毒素,监控和清除主要是识别、杀伤并及时清除体内突变细胞,防止肿瘤发生,A项错误;1L-12的分泌可促进T细胞增殖、淋巴因子分泌增加,从而促进B细胞增殖、分化为浆细胞的能力增强,产生更多的抗体,B项正确;1L-12分泌过多的机体可能导致防卫功能过强,使机体患自身免疫病,C项正确;机体出现肿瘤时,会被畑胞免疫识别和杀伤。即依靠T细胞增殖分化发挥作用,肿瘤周围T细胞数量会增多,1L-12的分泌可促进T细胞增殖分化,因此肿瘤周围的1L-12浓度可能高于其它部位,D正确。
二、选择题:本题共4小题。每小题4分,共16分。每小题给出的4个选项中,有的只有一项符合题目要求,有的有多项符合题目要求。全部选对的得4分,选对但不全的得2分,有选错的得0分。
13.BD【解析】信号分子有神经递质、激素等,性激素也是一种信号分子,合成场所在内质网,A正确;细胞核是遗传信息库,能进行遗传信息的传递,控制着细胞的代谢和遗传。但细胞代谢的主要场所在细胞质,B错误;有些物质通过囊泡进行运输,但囊泡可来自内质网或高尔基体或细胞膜等,C正确;在蛋白质合成旺盛的细胞中。核糖体的数目较多,核仁较大,D错误。
14.ABCD
15.D【解析】由于AAaa经减数分裂产生的配子有AA、Aa、aa,比例为1:4:1,所以若④是自交,则产生AAAA的概率为1/6×1/6=1/36,D错误。
16.BCD【解析】群落包括生产者、消费者、分解者,上述食物网中不包括分解者和非生物的物质和能量,A错误。
三、非选择题:包括必考题和选考题两部分。第17题~第20题为必考题,每个试题考生都必须作答。第21题~第22题为迭考题,考生根据要求作答。
(一)必考题(共4题,计45分)
17.(11分,除标注外每空2分)
(1)类囊体薄膜 [H]和ATP CO2
(2)能(l分) 净光合速率大于0,说明可以积累有机物,故植物可以生长
(3)先降低再升高
18.(12分,每空2分)
(1)下丘脑 细胞外液渗透压 渴觉
(2)细胞膜上的水通道蛋白减少,肾小管上皮细胞对水分子的重吸收减弱
(3)抗利尿激素和神经递质
(4)反应速度迅速:作用范围准确、比较局限;作用时间短暂(答出2点即可)
【解析】(1)抗利尿激素在下丘脑合成,运输到垂体储存,当细胞外液渗透压升高时,促进下丘脑合成并通过垂体释放抗利尿激素,同时,大脑皮层会产生渴觉,机体主动饮水补充水分。
(2)当抗利尿激素分泌减少时,管腔侧细胞壁上的水通道蛋白在细胞膜的凹陷处集中,然后形成内陷囊泡,b过程增强。最终导致管腔侧细胞膜水通道蛋白数量减少,降低了管腔侧细胞膜对水的通透性,尿量增加。
(3)刺激大鼠的迷走神经后,发现其尿量明显增知,说明该过程存在神经调节,因此信息分子还有神经递质,因此参与大鼠尿量调节过程中的信息分子有抗利尿激素和神经递质。
(4)该题题意为比较神经调节和体液调节的特点,可以从作用途径,反应速度、作用范围、作用时间角度比较神经调节与体液调节,例如神经调节的作用途径是反射弧,体液调节是体液运输;神经调节的反应速度迅速,体液调节较缓慢等。
19.(12分,除标注外每空2分)
(1)出生率和死亡率、迁入率和迁出率 标志重捕法 增强(l分)
(2)一定空间中所能维持的 可利用的资源和空间减少、捕食者地多
(3)无法判断(1分) 因为抵抗力稳定性与生物的种类和数量有关,而图中曲线表示的是该候鸟种群数量的变化
【解析】(3)生态系统抵抗力稳定性与生态系统中生物的种类和数量有关,从2006~2014年间,该种候鸟的种群密度增大,并不能说明群落的物种数目增加,故无法判断该生态系统抵抗力稳定性的变化。
20.(10分、每空2分)
(1)产生了一个含XBY的精子
(Y染色体与X染色体交换片段,)产生了一个性染色体是X但含SRY基因的精子
(Y染色体与X染色体交换片段,)产生了一个性染色体是Y但含B基因的精子
(2)47
(3)羊水检查、孕妇血细胞检查、基因诊断等(遗传咨询不给分。答2点即可,答案合型即可)
(二)选考题:共15分。考生从给出的两道题中任选一题作答。如果多做,则按所做的第一题计分。
21.(15分,除标注外每空2分)
(1)高压蒸汽灭菌 石油 琼脂(1分)
(2)防止皿盖上的水珠落回培养基造成污染
(3)随机取若干灭菌后的平板倒置于恒温箱中培养24h,观察是否有菌落出现
(4)稀释涂布平板 5.2×107
(5)固体斜面培养基
【解析】每升样品中的活菌数为(46+58+52)÷3÷0.1×1000×100=5.2×107个。
22.(15分、除标法外每空2分)
(1)从基因文库中获取、化学法人工合成 引物、Taq酶
(2)启动子、终止子 鉴别受体细胞中是否含有目的基因 BanHⅠ和HindⅢ
(3)农杆菌中的Ti质粒上的T-DNA可将目的基因整合到受体细胞的染色体DNA上
(4)植物组织培养 植物细胞的全能性(1分)
【解析】(1)据图分析,目的基因为铁合蛋白基因。获取铁合蛋白基因常用的方法有从基因文库中获取、化学法人工合成和PCR技术。利用PCR技术扩增目的基因时,需要在反应体系中加入铁合蛋白基因、dNTP版及引物、Taq酶等。
(2)基因表达载体包括铁合蛋白基因、潮霉素抗性基因、复制原点以及启动子、终止子,其中潮霉素抗性基因的作用是鉴别受体细胞中是否含有目的基因、构建基因表达载体时,需要选用BamHⅠ和HindⅢ两种限制酶分别处理Ti质粒和铁合蛋白基因。
(3)该研究过程中,是采用农杆菌转化法将铁合蛋白基因导入水稻细胞,其利用的农杆菌的特点是农杆菌中的Ti质粒上的T-DNA可将目的基因整合到受体细胞的染色体DNA上。
(4)图中④⑤⑥过程,属于植物组织培养技术,该技术依据的基本原理(理论基础)是植物细胞的全能性。
湖北省2023年高三生物下学期高考仿真模拟试卷及答案: 这是一份湖北省2023年高三生物下学期高考仿真模拟试卷及答案,共16页。
2023届湖南省娄底市高三下学期高考仿真模拟(四模)生物含解析: 这是一份2023届湖南省娄底市高三下学期高考仿真模拟(四模)生物含解析,共18页。试卷主要包含了“凌风知劲节,负雪见贞心等内容,欢迎下载使用。
2023届湖南省娄底市高三下学期高考仿真模拟(四模)生物含答案: 这是一份2023届湖南省娄底市高三下学期高考仿真模拟(四模)生物含答案,共11页。试卷主要包含了“凌风知劲节,负雪见贞心等内容,欢迎下载使用。

