课时跟踪检测(三十四) 溶液的酸碱性及酸碱中和滴定(基础课)
展开1.(2021·海淀模拟)下列溶液一定呈中性的是( )
A.使甲基橙试液呈黄色的溶液
B.c(H+)=c(OH-)=10-6 ml·L-1溶液
C.pH=7的溶液
D.酸与碱恰好完全反应生成正盐的溶液
解析:选B 常温下使甲基橙试液呈黄色的溶液,为pH>4.4的溶液,溶液呈酸性、碱性或中性,故A错误;c(H+)=c(OH-)的溶液一定是中性溶液,故B正确;pH=7的溶液不一定为中性溶液,如100 ℃的水pH=6,那么pH=7的溶液就显碱性,故C错误;CH3COOH与NaOH恰好完全反应生成正盐CH3COONa的溶液,因CH3COO-的水解而显碱性,故D错误。
2.下列关于酸碱中和滴定实验的说法正确的是( )
A.用图B的滴定管可准确量取25.00 mL的酸性KMnO4溶液
B.滴定过程中,眼睛要时刻注视滴定管中液面的变化
C.滴定管装入液体前不需用待装液润洗
D.滴定前平视,滴定结束后仰视读数,会使测定结果偏大
解析:选D A项,酸性高锰酸钾溶液具有酸性和强氧化性,应该选用酸式滴定管(A)盛放,B为碱式滴定管,错误;B项,滴定过程中,眼睛要时刻注视锥形瓶中溶液颜色的变化,错误;C项,为了避免待装液被稀释,滴定管装入液体前必须用待装液润洗,错误;D项,滴定前平视,滴定结束后仰视读数,读出的标准液体积偏大,会使测定结果偏大,正确。
3.用标准盐酸溶液滴定未知浓度的氢氧化钠溶液,用甲基橙作指示剂,下列说法正确的是( )
A.可以用石蕊代替指示剂
B.滴定前用待测液润洗锥形瓶
C.若氢氧化钠溶液吸收少量CO2,不影响滴定结果
D.当锥形瓶内溶液由橙色变为红色,且半分钟内不褪色,即达到滴定终点
解析:选C A项,石蕊颜色变化不明显,不符合要求,错误;B项,滴定前用待测液洗涤锥形瓶,导致n(NaOH)增大,盐酸消耗的量偏大,滴定结果偏大,错误;C项,若NaOH溶液吸收少量CO2,发生的反应为CO2+2NaOH===Na2CO3+H2O,再滴入盐酸,盐酸先和剩余的OH-反应,H++OH-===H2O,再与CO eq \\al(\s\up1(2-),\s\d1(3)) 反应,CO eq \\al(\s\up1(2-),\s\d1(3)) +2H+===H2O+CO2↑,存在关系:2OH-~CO eq \\al(\s\up1(2-),\s\d1(3)) ~2H+,因此消耗HCl的物质的量始终等于NaOH的物质的量,故氢氧化钠溶液吸收少量CO2,不影响测定结果,正确;D项,该实验滴定终点为锥形瓶内溶液颜色由黄色变为橙色,且半分钟内不褪色,即为滴定终点,如果变为红色说明盐酸已经过量,错误。
4.室温下,下列叙述正确的是( )
A.pH=2的盐酸与pH=12的氨水等体积混合后pH>7
B.pH=4的盐酸稀释至10倍后pH>5
C.0.2 ml·L-1的醋酸与等体积水混合后pH=1
D.100 ℃纯水的pH=6,所以水在100 ℃时呈酸性
解析:选A pH=2的盐酸与pH=12的氨水,氨水的物质的量浓度大于盐酸的物质的量浓度,所以两种溶液等体积混合后所得溶液显碱性,故A正确;pH=4的盐酸,c(H+)=1×10-4 ml·L-1,稀释10倍,c(H+)=1×10-5 ml·L-1,溶液pH=5,故B错误;醋酸溶液中存在电离平衡,加水稀释促进其电离,与等体积水混合后pH>1,故C错误;加热促进水的电离,氢离子和氢氧根离子浓度都同等程度增大,纯水始终显中性,故D错误。
5.(2021·江阴模拟)下列与滴定实验有关的说法中正确的是( )
A.用NaOH溶液滴定盐酸时,只能用酚酞作指示剂
B.锥形瓶用蒸馏水洗干净后,直接加入一定体积的待测液,进行中和滴定
C.用滴定管准确量取20.0 mL盐酸
D.用NaOH溶液滴定盐酸时,若滴定结束时俯视刻度,会导致测定结果偏高
解析:选B 用NaOH溶液滴定盐酸时,变色范围内合适的指示剂除了酚酞,还可以用甲基橙,故A错误;滴定管中溶液体积应该读到0.01 mL,所以用滴定管准确量取的盐酸体积应该为20.00 mL,故C错误;用NaOH溶液滴定盐酸时,若滴定结束时俯视刻度,导致读出的标准液体积偏小,测定结果偏低,故D错误。
6.(2021·温州模拟)常温下,下列说法不正确的是( )
A.pH=11的氨水、NaOH溶液中,水电离产生的c(H+)相同
B.pH=3的HCl溶液与pH=11的氨水等体积混合,混合后溶液的pH小于7
C.pH=3的盐酸、CH3COOH溶液中,c(Cl-)=c(CH3COO-)
D.往10 mL pH=3的盐酸中分别加入pH=11的氨水、NaOH溶液至中性,消耗氨水的体积小
解析:选B 碱抑制水的电离,pH=11的氨水、NaOH溶液中氢氧根离子浓度相等,则二者抑制水电离的程度相等,故A正确;pH=3的HCl溶液与pH=11的氨水等体积混合,氨水过量,溶液显碱性,混合后溶液的pH大于7,故B错误;盐酸、CH3COOH溶液中,分别存在电荷守恒:c(H+)=c(Cl-)+c(OH-)、c(H+)=c(CH3COO-)+c(OH-),都是pH=3的溶液,则c(H+)相等,c(OH-)也是相等的,所以c(Cl-)=c(CH3COO-),故C正确;pH=11的氨水、NaOH溶液,c(NH3·H2O)>10-3 ml·L-1,c(NaOH)=10-3 ml·L-1,中和等量的盐酸,消耗氨水的体积小,故D正确。
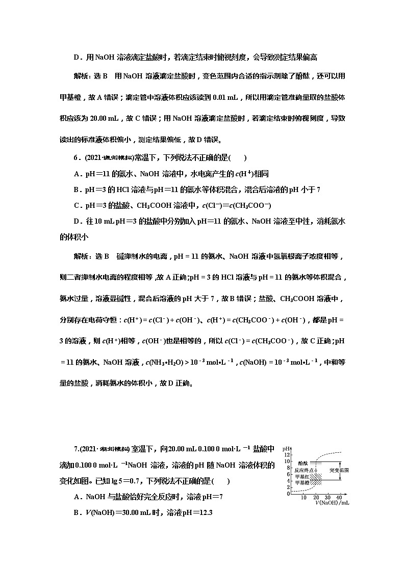
7.(2021·湖州模拟)室温下,向20.00 mL 0.100 0 ml·L-1盐酸中滴加0.100 0 ml·L-1NaOH溶液,溶液的pH随NaOH溶液体积的变化如图。已知lg 5=0.7,下列说法不正确的是( )
A.NaOH与盐酸恰好完全反应时,溶液pH=7
B.V(NaOH)=30.00 mL时,溶液pH=12.3
C.NaOH标准溶液浓度的准确性直接影响分析结果的可靠性,因此需用邻苯二甲酸氢钾标定NaOH溶液的浓度,标定时可采用甲基橙为指示剂
D.选择甲基红指示反应终点,误差比甲基橙的小
解析:选C 盐酸与NaOH溶液浓度相同,加入30.00 mL NaOH溶液时,NaOH过量,则反应后溶液中NaOH的浓度为c(NaOH)= eq \f(0.100 0×(30.00-20.00),30.00+20.00) ml·L-1=0.02 ml·L-1,c(H+)= eq \f(10-14,0.02) ml·L-1=5×10-13 ml·L-1,pH=-lg(5×10-13)=12.3,用邻苯二甲酸氢钾标定NaOH溶液的浓度,滴定终点溶液呈碱性,应该选用酚酞作指示剂,指示剂的变色范围与pH突变范围越靠近,误差越小,故甲基红指示反应终点,误差比甲基橙的小。
8.下列酸碱溶液恰好完全中和,如图所示。则下列叙述正确的是( )
A.因为两种酸溶液的pH相等,故V1一定等于V2
B.若V1>V2,则说明HA为强酸,HB为弱酸
C.若实验①中,V=V1,则混合液中c(Na+)=c(A-)
D.实验②的混合溶液,可能溶液呈酸性
解析:选C 若HA和HB均为强酸或电离程度相当的弱酸时,恰好完全中和NaOH溶液时,V1一定等于V2,但若HA和HB中有一弱酸,则酸的浓度不同,V1一定不等于V2,故A错误;若V1>V2,则酸的浓度:HA<HB,电离程度:HA>HB,所以酸性:HA>HB,即HB一定为弱酸,HA可能为酸性略强于HB的弱酸,也可能为强酸,故B错误;若实验①中V=V1,则HA的浓度为0.01 ml·L-1,完全电离使溶液的pH=2,所以HA为强酸,反应后溶液呈中性,c(H+)=c(OH-),结合电荷守恒系有c(Na+)=c(A-),故C正确;HB可能为强酸或弱酸,恰好完全中和时生成的NaB可能为强酸强碱盐或弱酸强碱盐,所以实验②的混合溶液的pH等于7或大于7,溶液不可能呈酸性,故D错误。
9.(2021·东城模拟)pH=13的强碱溶液与pH=2的强酸溶液混合,所得混合液的pH=11,则强碱与强酸的体积比是( )
A.11∶1 B.9∶1
C.1∶9 D.1∶11
解析:选C 所得混合液的pH=11,则碱过量,混合溶液中c(OH-)= eq \f(0.1×V(碱)-0.01V(酸),V(碱)+V(酸)) ml·L-1=0.001 ml·L-1,解之得强碱与强酸的体积比是1∶9。
10.(2021·河南模拟)等体积的两种一元酸“酸1” 和“酸2”分别用等浓度的KOH溶液滴定,滴定曲线如图所示。下列说法错误的是( )
A.“酸1”比“酸2”的酸性强
B.“酸2”的浓度为0.01 ml·L-1
C.“酸2”的Ka的数量级约为10-5
D.滴定“酸1”和“酸2”均可用酚酞作指示剂
解析:选B 由图示可知,滴定达终点时,酸2消耗KOH溶液的体积大,说明c(酸2)>c(酸1),而起始时的pH:酸2>酸1,则“酸1”比“酸2”的酸性强,故A正确;酸2为弱酸,起始时c(H+)=0.01 ml·L-1,则酸2的起始浓度大于0.01 ml·L-1,故B错误;酸2滴定一半时,c(酸2)≈c(酸2的酸根离子),此时溶液pH介于4~5之间,则酸2的Ka≈c(H+),其数量级约为10-5,C正确;滴定终点时,酸1和酸2的pH与酚酞的变色范围接近或重叠,所以二者均可用酚酞作指示剂,故D正确。
11.(2021·枣庄模拟)某学生欲用已知浓度的氢氧化钠溶液来滴定未知浓度的盐酸溶液,以酚酞试液为滴定指示剂。请填写下列空白:
(1)对于一支洁净的滴定管,使用前两步操作为______、________。
(2)排除碱式滴定管中气泡的方法应采用如图所示操作中的________(填序号),然后小心操作使尖嘴部分充满碱液。
(3)用标准的氢氧化钠溶液滴定待测的盐酸溶液时,眼睛应注视锥形瓶中溶液颜色的变化。
(4)下列操作中可能使所测盐酸溶液的浓度偏低的是________(填字母)。
A.量取一定体积的待测液最后读数时滴定管尖嘴处悬挂一滴溶液
B.滴定前盛放盐酸溶液的锥形瓶用蒸馏水洗净后没有干燥
C.碱式滴定管在滴定前有气泡,滴定后气泡消失
D.读取氢氧化钠溶液体积时,开始仰视读数,滴定结束时俯视读数
(5)若第一次滴定开始和结束时,碱式滴定管中的液面如图所示,请将数据填入下面表格的横线处。
(6)请根据上表中数据计算该盐酸溶液的物质的量浓度c(HCl)=________。
(7)请简述滴定终点的判定______________________。
解析:(1)中和滴定按照检漏、洗涤、润洗、装液、取待测液并加指示剂、滴定等顺序操作,所以滴定管使用前两步操作为检查是否漏水、润洗。(2)碱式滴定管中排气泡的方法:把滴定管的胶头部分稍微向上弯曲,再排气泡,所以③正确。(4)A.导致待测液的体积偏大,测定结果偏低;B.对待测液的物质的量没有影响,不影响滴定结果;C.导致消耗的标准液体积偏大,测定结果偏高;D.导致消耗的标准液体积偏小,测定结果偏低,故答案为A、D。(5)根据题中图上的刻度可知,滴定前数值为0.00 mL,滴定后数值为26.10 mL,所以KOH标准溶液的体积为26.10 mL。(6)四次消耗的NaOH溶液的体积分别为26.10 mL,26.30 mL,26.08 mL,26.12 mL,第二次数据舍去,三次滴定盐酸溶液的平均体积为26.10 mL,由关系式HCl~NaOH可知,c(HCl)= eq \f(c(NaOH)·V(NaOH),V(HCl)) = eq \f(0.100 0 ml·L-1×0.026 1 L,0.025 L) =0.104 4 ml·L-1
答案:(1)检查是否漏水 润洗 (2)③ (4)AD (5)26.10 (6)0.104 4 ml·L-1 (7)当滴入最后一滴NaOH溶液时,溶液颜色由无色变为粉红色,且半分钟内不变色
12.水是最常用的溶剂,许多化学反应都需要在水溶液中进行。请仔细分析并回答下列各题。用0.1 ml·L-1NaOH溶液滴定体积均为20.00 mL、浓度均为0.1 ml·L-1盐酸和醋酸溶液得到如图所示的滴定曲线:
(1)用NaOH溶液滴定醋酸溶液通常所选择的指示剂为________,符合其滴定曲线的是________(填“Ⅰ”或“Ⅱ”)。
(2)滴定前的上述三种溶液中,由水电离出的c(H+)最大的是________溶液(填化学式)。
(3)图中V1和V2大小的比较:V1________(填“<”或“=”)V2。
(4)在25 ℃时,有pH为a的盐酸和pH为b的NaOH溶液,取Va L该盐酸,同该NaOH溶液中和,需Vb L NaOH溶液。填空:①若a+b=14,则Va∶Vb=________(填数字)。
②若a+b=13,则Va∶Vb=________(填数字)。
③若a+b>14,则Va∶Vb=________(填表达式)。
解析:(1)NaOH溶液滴定醋酸溶液,滴定终点时溶液呈碱性,选择酚酞为指示剂;由图中未加NaOH溶液时的pH可知,图Ⅰ中酸的pH大于1,图Ⅱ中酸的pH=1,说明Ⅱ为滴定0.1 ml·L-1的盐酸溶液的曲线,所以滴定醋酸的曲线是Ⅰ。(2)0.1 ml·L-1 NaOH溶液和0.1 ml·L-1盐酸对水的抑制作用一样,但是0.1 ml·L-1醋酸溶液中氢离子浓度小于0.1 ml·L-1,对水的电离抑制作用较小,即三种溶液中由水电离出的c(H+)最大的是0.1 ml·L-1醋酸溶液。(3)醋酸和氢氧化钠反应,当恰好完全反应时,得到的醋酸钠溶液显碱性,要使溶液显中性,pH=7,需要醋酸稍过量,盐酸和氢氧化钠恰好完全反应时,得到的氯化钠溶液显中性,所以V1<V2。(4)25 ℃时,HCl溶液和NaOH溶液,恰好中和,则有Va L×10-a ml·L-1=Vb L×10b-14 ml·L-1,即Va∶Vb=10a+b-14,①若a+b=14,则Va∶Vb=10a+b-14=1;②若a+b=13,则Va∶Vb=10a+b-14=1∶10=0.1;③若a+b>14,则Va∶Vb=10a+b-14>1,即Va>Vb。
答案:(1)酚酞 Ⅰ (2)CH3COOH (3)< (4)①1 ②0.1 ③10a+b-14
13.某温度(T)下的溶液中,c(H+)=1.0×10-x ml·L-1,c(OH-)=1.0×10-y ml·L-1,x与y的关系如图所示,请回答下列问题:
(1)此温度下,水的离子积KW为________,则该温度T____25 ℃(填“>”“<”或“=”)。
(2)在此温度下,向Ba(OH)2溶液中逐滴加入pH=a的盐酸,测得混合溶液的部分pH如表所示:
假设溶液混合前后的体积不变,则a=________,实验②所得溶液中由水电离产生的c(OH-)=________ml·L-1。
(3)在此温度下,将0.1 ml·L-1NaHSO4溶液与0.1 ml·L-1 Ba(OH)2溶液按下表中甲、乙、丙、丁不同方式混合:
①按丁方式混合后,所得溶液显________(填“酸”“碱”或“中”)性。
②写出按乙方式混合后,反应的离子方程式:__________________________。
③按甲方式混合后,所得溶液的pH为________(混合时,忽略溶液体积的变化)。
解析:(1)KW=c(H+)·c(OH-)=1.0×10-(x+y),根据图像可知,x+y=12,故KW=1.0×10-12。根据温度越高,H2O的电离程度越大,KW也越大可知,此时T>25 ℃。(2)此条件下,pH=6时溶液呈中性。根据表中实验①的数据可得c(OH-)=1.0×10-4 ml·L-1,根据表中实验③的数据有22.00×10-3 L×1.0×10-4 ml·L-1=22.00×10-3 L×1.0×10-a ml·L-1,可得a=4,即pH=4。实验②中,所得溶液pH=7,Ba(OH)2过量,溶液呈碱性,由H2O电离产生的c(OH-)等于由水电离产生的c(H+),即由水电离产生的c(OH-)=1.0×10-7 ml·L-1。(3)①按丁方式混合时,Ba(OH)2提供的OH-与NaHSO4提供的H+数量相等,混合后溶液呈中性。②按乙方式混合时,反应前:n(Ba2+)=1.0×10-3 ml,n(OH-)=2.0×10-3 ml,n(H+)=n(SO eq \\al(\s\up1(2-),\s\d1(4)) )=1.0×10-3 ml,实际反应的Ba2+、OH-、H+、SO eq \\al(\s\up1(2-),\s\d1(4)) 均为1.0×10-3 ml,故反应的离子方程式为Ba2++OH-+H++SO eq \\al(\s\up1(2-),\s\d1(4)) ===BaSO4↓+H2O。③按甲方式混合时,OH-过量,反应后溶液中c(OH-)= eq \f(2×0.1×10-0.1×5,15) ml·L-1=0.1 ml·L-1,c(H+)=1.0×10-11 ml·L-1,pH=11。
答案:(1)1.0×10-12 > (2)4 1.0×10-7
(3)①中 ②Ba2++OH-+H++SO eq \\al(\s\up1(2-),\s\d1(4)) ===BaSO4↓+H2O ③11
滴定次数
待测盐酸溶液的体积/mL
0.100 0 ml·L-1氢氧化钠的体积/mL
滴定前刻度
滴定后刻度
溶液体积/mL
第一次
25.00
/
/
______
第二次
25.00
1.00
27.30
26.30
第三次
25.00
2.00
28.08
26.08
第四次
25.00
0.22
26.34
26.12
实验序号
Ba(OH)2溶液的体积/mL
盐酸的体积/mL
溶液的pH
①
22.00
0.00
8
②
22.00
18.00
7
③
22.00
22.00
6
甲
乙
丙
丁
0.1 ml·L-1Ba(OH)2溶液体积/mL
10
10
10
10
0.1 ml·L-1NaHSO4溶液体积/mL
5
10
15
20
2024届高考化学一轮复习 课时跟踪检测(四十一) 酸碱中和滴定及拓展应用 (含答案): 这是一份2024届高考化学一轮复习 课时跟踪检测(四十一) 酸碱中和滴定及拓展应用 (含答案),共11页。试卷主要包含了选择题,非选择题等内容,欢迎下载使用。
高二化学上册酸碱中和滴定课时训练专题: 这是一份高二化学上册酸碱中和滴定课时训练专题,共5页。试卷主要包含了 室温下0,la/ B, 用0等内容,欢迎下载使用。
2020-2021学年第二单元 溶液的酸碱性达标测试: 这是一份2020-2021学年第二单元 溶液的酸碱性达标测试,共8页。

