2021年山东省菏泽市东明县中考一模道德与法治试题(word版 含答案) (2)
展开2023年山东省菏泽市东明县中考道德与法治二模试卷(含解析): 这是一份2023年山东省菏泽市东明县中考道德与法治二模试卷(含解析),共16页。试卷主要包含了单项选择题,判断题,分析说明题等内容,欢迎下载使用。
2023年山东省菏泽市东明县中考三模道德与法治试题(含答案): 这是一份2023年山东省菏泽市东明县中考三模道德与法治试题(含答案),共7页。
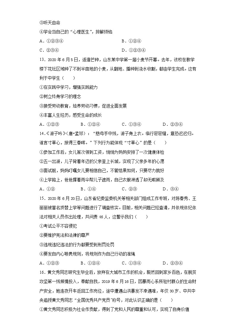
2023年山东省菏泽市东明县中考二模道德与法治试题(含答案): 这是一份2023年山东省菏泽市东明县中考二模道德与法治试题(含答案),共11页。试卷主要包含了2023年《政府工作报告》显示,下列点评中正确的一项是,下边漫画警示我们公民应该,台湾作家林清玄说,小美收到异性同学的玫瑰花等内容,欢迎下载使用。

