黑龙江省齐齐哈尔市、黑河市、大兴安岭地区2020年中考生物试卷[解析版]
展开2020年黑龙江省齐齐哈尔市、黑河市、大兴安岭地区中考生物试卷
一、精心筛选(每小题只有一个正确选项,每小题2分,共50分)
1.现代类人猿和人类的共同祖先是( )
A.森林古猿 B.狒狒 C.猕猴 D.长臂猿
2.下列生物没有细胞结构的是( )
A.新型冠状病毒 B.酵母菌
C.鲫鱼 D.玉米
3.“人间四月芳菲尽,山寺桃花始盛开。”这体现了哪种非生物因素对生物的影响( )
A.阳光 B.水分 C.温度 D.空气
4.下列四个选项中,正确表示食物链的是( )
A.阳光→草→昆虫→青蛙→蛇 B.昆虫→青蛙→蛇
C.草→昆虫→青蛙→蛇 D.蛇→青蛙→昆虫→草
5.下列生态系统有“地球之肾”之称的是( )
A.草原生态系统 B.湿地生态系统
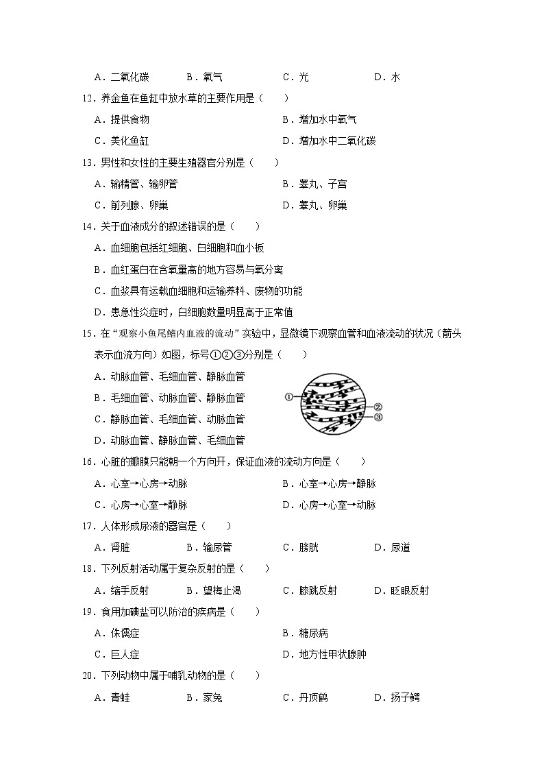
C.农田生态系统 D.森林生态系统
6.黑龙江省煤炭资源丰富,煤主要是由古代的 形成的。( )
A.藻类植物 B.苔藓植物 C.蕨类植物 D.裸子植物
7.植物生长需要量最多的无机盐是( )
A.含氮、含磷、含锌的无机盐 B.含氮、含铁、含钾的无机盐
C.含氮、含硼、含钾的无机盐 D.含氮、含磷、含钾的无机盐
8.在果树开花季节,如果遇到阴雨连绵的天气,常常会造成果树减产,这主要是阴雨天气影响了植物的( )
A.开花 B.传粉 C.受精 D.结果
9.绿色开花植物完成受精作用后,子房继续发育成( )
A.果实 B.果皮 C.种子 D.受精卵
10.春季植树时,为了利于成活,移栽的树苗常剪去大量枝叶,这样做的目的是( )
A.降低光合作用 B.降低呼吸作用
C.降低蒸腾作用 D.为了移栽方便
11.绿色植物制造有机物不可缺少的条件是( )
A.二氧化碳 B.氧气 C.光 D.水
12.养金鱼在鱼缸中放水草的主要作用是( )
A.提供食物 B.增加水中氧气
C.美化鱼缸 D.增加水中二氧化碳
13.男性和女性的主要生殖器官分别是( )
A.输精管、输卵管 B.睾丸、子宫
C.前列腺、卵巢 D.睾丸、卵巢
14.关于血液成分的叙述错误的是( )
A.血细胞包括红细胞、白细胞和血小板
B.血红蛋白在含氧量高的地方容易与氧分离
C.血浆具有运载血细胞和运输养料、废物的功能
D.患急性炎症时,白细胞数量明显高于正常值
15.在“观察小鱼尾鳍内血液的流动”实验中,显微镜下观察血管和血液流动的状况(箭头表示血流方向)如图,标号①②③分别是( )
A.动脉血管、毛细血管、静脉血管
B.毛细血管、动脉血管、静脉血管
C.静脉血管、毛细血管、动脉血管
D.动脉血管、静脉血管、毛细血管
16.心脏的瓣膜只能朝一个方向开,保证血液的流动方向是( )
A.心室→心房→动脉 B.心室→心房→静脉
C.心房→心室→静脉 D.心房→心室→动脉
17.人体形成尿液的器官是( )
A.肾脏 B.输尿管 C.膀胱 D.尿道
18.下列反射活动属于复杂反射的是( )
A.缩手反射 B.望梅止渴 C.膝跳反射 D.眨眼反射
19.食用加碘盐可以防治的疾病是( )
A.侏儒症 B.糖尿病
C.巨人症 D.地方性甲状腺肿
20.下列动物中属于哺乳动物的是( )
A.青蛙 B.家兔 C.丹顶鹤 D.扬子鳄
21.下列动物的行为中,属于先天性行为的是( )
A.蚯蚓走迷宫 B.黑猩猩钓取白蚁
C.刚出生的婴儿就会吃奶 D.大山雀偷喝牛奶
22.目前很多家庭喜欢自制酸奶,在制作酸奶的过程中需要用到的微生物是( )
A.乳酸菌 B.甲烷菌 C.霉菌 D.酵母菌
23.每年的5月22日是“国际生物多样性日”,生物多样性的内涵不包括( )
A.基因的多样性 B.数量的多样性
C.生态系统的多样性 D.生物种类的多样性
24.下列各组性状中,属于相对性状的是( )
A.绵羊的卷毛和山羊的直毛 B.人的身高和体重
C.豌豆的高茎和矮茎 D.番茄的红果和辣椒的红果
25.关于生物进化总体趋势的叙述,错误的是( )
A.由简单到复杂 B.由低等到高等
C.由水生到陆生 D.由体型小到体型大
二、对号入座(每连对一组得1分,共10分)
26.(4分)请将鸟卵的部分结构与其相对应的功能连接起来。
(1)卵壳
A.能为胚胎发育提供养料和水分
(2)卵白
B.保护卵的内部结构
(3)卵黄
C.含细胞核,是将来孵化成雏鸟的重要结构
(4)胚盘
D.胚胎发育的主要营养来源
27.(3分)请将传染病预防措施的相关知识连接起来。
(1)控制传染源
A.加强体育锻炼,提高免疫力
(2)切断传播途径
B.对新型冠状肺炎患者进行隔离治疗
(3)保护易感人群
C.居室环境通风消毒
28.(3分)请将免疫的三道防线与其相关内容连接起来。
(1)人体的第一道防线
A.体液中的杀菌物质和吞噬细胞
(2)人体的第二道防线
B.免疫器官和免疫细胞
(3)人体的第三道防线
C.皮肤和黏膜
三、实验探究(每空2分,共20分)
29.(8分)如图是“制作并观察洋葱鳞片叶内表皮细胞临时装片”实验的部分图示,请分析并回答问题:
(1)图1中,用镊子夹起盖玻片,使它的一边先接触载玻片上的水滴,然后缓缓地放下,避免盖玻片下出现 。
(2)图2中,对细胞进行染色,所用的染液是 (填“碘液”或“酒精”)。
(3)用显微镜观察制成的临时装片,应先用 倍镜观察。
(4)图3中,显微镜下观察到的物像不够清晰,应转动 (填“粗”或“细”)准焦螺旋,使物像更加清晰。
30.(6分)某生物小组探究植物呼吸作用的实验如图所示,请分析并回答问题:
(1)如图1,瓶中装的是萌发的种子。实验开始时阀门是关闭的。过一段时间以后,往瓶子里注入清水,打开阀门,使瓶内的气体进入试管。观察到澄清的石灰水变浑浊,这说明种子在萌发过程中进行呼吸作用释放出 (填“氧气”或“二氧化碳”)。
(2)如图2,甲瓶中装的是萌发的种子,乙瓶中装的是煮熟的种子。把甲、乙两瓶同时放到温暖的地方,24小时后,将燃烧的蜡烛分别放入甲、乙两瓶中,甲瓶中蜡烛熄灭,乙瓶中蜡烛照常燃烧,说明种子在萌发过程中进行呼吸作用吸收了 (填“氧气”或“二氧化碳”)。
(3)呼吸作用是生物的共同特征,主要在细胞的 (填“叶绿体”或“线粒体”)中进行。
31.(6分)下表是探究“馒头在口腔中的变化”时设计的实验,请你分析并回答问题:
试管编号
甲
乙
馒头的处理
等量馒头碎屑
等量馒头碎屑
加入的液体
2毫升清水
2毫升A
是否搅拌
搅拌
搅拌
水浴温度
37℃
5﹣10分钟后取出,滴加两滴碘液,摇匀,观察颜色的变化
(1)若甲乙两组试管形成对照实验,则乙试管中应加入的液体A是 。
(2)“搅拌”是模拟口腔中 (填“牙齿”或“舌”)的作用。
(3)滴加碘液后,乙试管中颜色不变蓝,原因是馒头中的 被分解成了麦芽糖。
四、识图作答(每空1分,共20分)
32.(6分)如图是菜豆种子的基本结构图,请据图回答问题:
(1)菜豆种子由[⑤] 和[⑥] 组成。
(2)菜豆种子结构中营养物质储存在④里,其数量是 (填“一”或“两”)片。
(3)种子萌发时最先突破种皮的结构是[③] ;将来发育成茎和叶的是[②] 。
(4)菜豆种子萌发所需的环境条件不包括
A.一定的水分 B.适宜的温度 C.充足的空气 D.充足的光照
33.(5分)如图是人体呼吸系统组成示意图,请据图回答问题:
(1)人体呼吸系统由呼吸道和[⑥] 组成。
(2)[②] 是呼吸道与消化道的共同通道。
(3)图中数字④所示的结构名称是 。
(4)呼吸道不仅能保证气体顺畅通过,而且还能对吸入的气体进行处理,使到达肺部的气体温暖、湿润、 。
(5)血液流经肺部毛细血管网后,变成了含氧丰富、颜色鲜红的 血。
34.(4分)如图是关节示意图,请据图回答问题:
(1)请写出图中序号所示的结构名称:[①] ;[②] 。
(2)哺乳动物的运动系统主要是由 、关节和肌肉组成的。
(3)人体有关节的部位很多,主要分布在四肢上,请写出任意一个关节的名称 。
35.(5分)如图是细菌结构示意图,请据图回答问题:
(1)请写出图中序号所示的结构名称:[②] ;[③] 。
(2)细菌与动植物细胞的主要区别是,细菌虽有[①] 集中区域,却没有成形的细胞核。
(3)细菌的生殖方式是 生殖。
(4)细菌没有叶绿体,大多数细菌只能利用现成的有机物生活,它们是生态系统中的 (填“生产者”或“消费者”或“分解者”)。
2020年黑龙江省齐齐哈尔市、黑河市、大兴安岭地区中考生物试卷
参考答案与试题解析
一、精心筛选(每小题只有一个正确选项,每小题2分,共50分)
1.(2分)现代类人猿和人类的共同祖先是( )
A.森林古猿 B.狒狒 C.猕猴 D.长臂猿
【分析】人类和类人猿是近亲,它们有共同的原始祖先是森林古猿。
【解答】解:在距今1200多万年前,森林古猿广泛分布于非、亚、欧地区,尤其是非洲的热带丛林,森林古猿的一支是现代类人猿,以树栖生活为主,另一支却由于环境的改变慢慢的进化成了人类,可见人类和类人猿的关系最近,是近亲,它们有共同的原始祖先是森林古猿。
故选:A。
【点评】关键点:人类和类人猿的共同祖先是森林古猿。
2.(2分)下列生物没有细胞结构的是( )
A.新型冠状病毒 B.酵母菌
C.鲫鱼 D.玉米
【分析】病毒是一种结构简单的微生物。细胞是生物体结构和功能的基本单位,并不是所有的生物都有细胞。
【解答】解:细胞是构成生物体的结构和功能的基本单位。除病毒外,生物都是由细胞构成。选项中新型冠状病毒不具有细胞结构,只有蛋白质的外壳和内部的遗传物质组成。而酵母菌、鲫鱼、玉米 等都具有细胞结构。
故选:A。
【点评】大多数的生物都是由细胞构成的,只有病毒是个例外,单独记住就可以。
3.(2分)“人间四月芳菲尽,山寺桃花始盛开。”这体现了哪种非生物因素对生物的影响( )
A.阳光 B.水分 C.温度 D.空气
【分析】环境中影响生物生活的各种因素叫环境因素,分为非生物因素和生物因素。非生物因素包括:光、温度、水、空气、土壤等。生物因素是指环境中影响某种生物个体生活的其他所生物。
【解答】解:“人间四月芳菲尽,山寺桃花始盛开”,表明环境影响生物的生长开花等,海拔每升高1千米气温下降6℃左右,因此山上的温度比山下低,山上的桃花比山下的开的晚。才有了“人间四月芳菲尽,山寺桃花始盛开”的自然现象,造成这一差异的环境因素是温度。
故选:C。
【点评】解答此类题目的关键是运用所学知识对某些自然现象做出科学的解释。
4.(2分)下列四个选项中,正确表示食物链的是( )
A.阳光→草→昆虫→青蛙→蛇 B.昆虫→青蛙→蛇
C.草→昆虫→青蛙→蛇 D.蛇→青蛙→昆虫→草
【分析】生态系统中,生产者和消费者之间吃与被吃的关系构成食物链,所以食物链只包含生产者和消费者。
【解答】解:A、食物链中只包含生产者和消费者,不包括分解者和非生物部分,阳光属于非生物部分。A错误;
B、食物链以生产者开始,以最高营养级结束;该链状结构没有生产者。B错误;
C、该链状结构正确的表示了生产者草与消费者昆虫、青蛙、蛇它们四者之间吃与被吃的关系。C正确;
D、食物链中的箭头由被捕食者指向捕食者,该链状结构箭头指向错误。D错误。
故选:C。
【点评】理解掌握食物链的概念及正确的书写原则是解题的关键。
5.(2分)下列生态系统有“地球之肾”之称的是( )
A.草原生态系统 B.湿地生态系统
C.农田生态系统 D.森林生态系统
【分析】此题考查的是生态系统的类型、结构和功能。生态系统的类型有森林生态系统、草原生态系统、海洋生态系统、淡水生态系统、湿地生态系统、农田生态系统、城市生态系统。不同的生态系统功能不同,解答即可。
【解答】解:A、草原生态系统分布在半干旱地区,年降雨量少很。缺乏高大的植物,动植物种类虽然比森林生态系统少,但依然是非常丰富的。草原在水土保持和防风固沙等方面起着重要作用。A不符合题意;
B、湿地生态系统是在多水和过湿条件下形成的生态系统。沼泽是典型的湿地生态系统,以沼泽植物占优势,动物的种类也很多。湿地具有净化水源、蓄洪抗旱的作用,因此被称为“地球之肾”,B符合题意;
C、农田生态系统是人工的生态系统,以农作物为主体,动植物种类相对较少。同野生植物相比,农作物抵抗旱、涝或病虫害的能力差,因此,需要在栽培和管理中投入大量的人力物力,C不符合题意;
D、森林生态系统分布在较湿润的地区,动植物种类繁多,营养结构复杂。森林在涵养水源、保持水土、防风固沙、调节气候、净化空气、消除污染等方面起着重要作用,有“绿色水库”、“地球之肺”之称。D不符合题意。
故选:B。
【点评】解此题的关键是理解掌握生态系统的类型、结构和功能。
6.(2分)黑龙江省煤炭资源丰富,煤主要是由古代的 形成的。( )
A.藻类植物 B.苔藓植物 C.蕨类植物 D.裸子植物
【分析】蕨类植物有了根、茎、叶的分化,根能吸收大量的水和无机盐,并且体内有输导组织,能为植株输送大量的营养物质供植物生长利用,因此蕨类植物一般长的比较高大。
【解答】解:在距今2亿年以前,地球上曾经茂盛的生长着高达数十米的蕨类植物,它们构成了大片大片的森林,后来,这些蕨类植物灭绝了,它们的遗体埋藏在地下,经过漫长的年代,变成了煤炭。
故选:C。
【点评】蕨类植物与人类的关系是重点,其他植物与人类的关系也要注意掌握。
7.(2分)植物生长需要量最多的无机盐是( )
A.含氮、含磷、含锌的无机盐
B.含氮、含铁、含钾的无机盐
C.含氮、含硼、含钾的无机盐
D.含氮、含磷、含钾的无机盐
【分析】植物生长需要多种无机盐,无机盐对植物的生长发育起着重要的作用,分析解答。
【解答】解:无机盐对植物的生长发育起着重要的作用,这些无机盐包括含氮、磷、钾、钙、镁、硫、硼、锰、锌、钼等的多种无机盐,其中植物生活中最多的无机盐是含氮、磷、钾的无机盐。含氮的无机盐能促进细胞的分裂和生长,使枝繁叶茂;含磷的无机盐可以促进幼苗的发育和花的开放,使果实、种子提早成熟;含钾的无机盐使植物茎秆健壮,促进淀粉的形成与运输。
故选:D。
【点评】明确植物生长需要含氮、磷、钾无机盐,了解含氮磷钾的无机盐对植物生活的意义,可结合着具体的实例掌握。
8.(2分)在果树开花季节,如果遇到阴雨连绵的天气,常常会造成果树减产,这主要是阴雨天气影响了植物的( )
A.开花 B.传粉 C.受精 D.结果
【分析】植物开花后,花粉从花药里散发出来,通过一定的方式,落到雌蕊的柱头上,这个过程叫传粉。一朵花必须经过传粉、受精过程完成后才能结出果实,风力不足或昆虫缺乏,作物得不到充足数量的花粉就会导致减产。
【解答】解:许多植物具有艳丽的花冠、芬芳的花香和甜美的花蜜,借此招引昆虫或其他小动物,帮助它们传粉,也有的花没有艳丽的色彩和芳香的气味,需要借助风力等的协助才能传粉,传粉、受精过程完成后才能结出果实,如果遇到阴雨连绵的天气,因风力不足或昆虫缺乏,作物得不到充足数量的花粉而导致减产。因此B符合题意。
故选:B。
【点评】风力不足或昆虫缺乏,作物得不到充足数量的花粉就会导致减产。
9.(2分)绿色开花植物完成受精作用后,子房继续发育成( )
A.果实 B.果皮 C.种子 D.受精卵
【分析】一朵完整的花包括花柄、花托、花萼、花冠、雄蕊和雌蕊,花蕊(即雄蕊和雌蕊)是花的主要结构,与果实和种子的形成有直接关系。
【解答】解:当一株绿色开花植物完成开花、传粉、受精后,只有雌蕊的子房继续发育,发育情况为:
可见,子房将发育成果实,位于子房内的胚珠将来发育成种子。
故选:A。
【点评】掌握果实和种子的形成过程是解题的关键。
10.(2分)春季植树时,为了利于成活,移栽的树苗常剪去大量枝叶,这样做的目的是( )
A.降低光合作用 B.降低呼吸作用
C.降低蒸腾作用 D.为了移栽方便
【分析】水分以气体状态从植物体内散发到植物体外的过程叫做蒸腾作用;植物的蒸腾作用主要在叶片进行,叶柄和幼嫩的茎也能少量的进行。据此解答。
【解答】解:植物体通过根从土壤中吸水的水分大部分通过蒸腾作用散失了,蒸腾作用的主要部位是叶片;刚刚移栽的植物,幼根和根毛会受到一定程度的损伤,根的吸水能力很弱,去掉部分枝叶,可以降低植物的蒸腾作用,减少水分的散失,有利于移栽植物的成活。
故选:C。
【点评】此题主要考查对绿色植物的蒸腾作用认识,知识点涉及广,综合性较强,常见题型为选择。
11.(2分)绿色植物制造有机物不可缺少的条件是( )
A.二氧化碳 B.氧气 C.光 D.水
【分析】光合作用是指植绿色植物通过叶绿体,利用光能,把二氧化碳和水转化成储存能量的有机物,并且释放出氧气的过程。
【解答】解:光合作用的表达式:二氧化碳+水有机物(储存能量)+氧气。从光合作用表达式看出,光合作用必须在光下才能进行,因此,绿色植物制造有机物不可缺少的条件是光。
故选:C。
【点评】解答此类题目的关键是理解掌握光合作用的概念和特点。
12.(2分)养金鱼在鱼缸中放水草的主要作用是( )
A.提供食物 B.增加水中氧气
C.美化鱼缸 D.增加水中二氧化碳
【分析】光合作用是绿色植物在叶绿体里利用光能把二氧化碳和水合成有机物,释放氧气,同时把光能转变成化学能储存在合成的有机物中的过程。分析答题。
【解答】解:光合作用的公式:二氧化碳+水有机物(贮存能量)+氧气,
把金鱼藻放在金鱼缸里可以进行光合作用,光合作用能够产生氧气,因此能增加鱼缸中氧气的含量,为金鱼提供充足的氧气以促进其长时间的存活。故B正确。
故选:B。
【点评】熟练掌握光合作用的知识,在完成题目的同时,最好还能把学到的知识应用的我们的生活中。金鱼缸要放置在温暖向阳的环境中。
13.(2分)男性和女性的主要生殖器官分别是( )
A.输精管、输卵管 B.睾丸、子宫
C.前列腺、卵巢 D.睾丸、卵巢
【分析】男性的生殖系统包括精囊、输精管、睾丸、阴茎等,女性的生殖系统包括卵巢、输卵管、子宫、阴道等。
【解答】解:男性产生生殖细胞﹣﹣精子的器官是睾丸,同时睾丸也可以分泌雄性激素,又属于内分泌器官;女性产生生殖细胞﹣﹣卵细胞的器官是卵巢,同时卵巢也可以分泌雌性激素,又属于内分泌器官。
故选:D。
【点评】注意人体的主要生殖器官又是内分泌器官。
14.(2分)关于血液成分的叙述错误的是( )
A.血细胞包括红细胞、白细胞和血小板
B.血红蛋白在含氧量高的地方容易与氧分离
C.血浆具有运载血细胞和运输养料、废物的功能
D.患急性炎症时,白细胞数量明显高于正常值
【分析】血液的成分包括血浆和血细胞,血细胞包括红细胞、白细胞和血小板,其中红细胞中富含血红蛋白,血红蛋白在用浓度高的地方与氧结合,在氧浓度低的地方与氧分离,所以红细胞能运输氧;白细胞能吞噬病菌,防御疾病;血小板的主要功能是止血和加速凝血;血浆的主要功能是运输养料和废物,运载血细胞。
【解答】解:A、血液的成分包括血浆和血细胞,血细胞包括红细胞、白细胞和血小板,A正确;
B、血红蛋白在用浓度高的地方与氧结合,在氧浓度低的地方与氧分离,B错误;
C、血浆的主要功能是运载血细胞和运输养料、废物的功能,C正确;
D、白细胞具有保护和防御、吞噬病菌的作用。当人体内出现炎症时,白细胞的数目就会增多,来吞噬一些危害人体健康的病菌。D正确。
故选:B。
【点评】解题的关键是知道血液的组成以及功能等。
15.(2分)在“观察小鱼尾鳍内血液的流动”实验中,显微镜下观察血管和血液流动的状况(箭头表示血流方向)如图,标号①②③分别是( )
A.动脉血管、毛细血管、静脉血管
B.毛细血管、动脉血管、静脉血管
C.静脉血管、毛细血管、动脉血管
D.动脉血管、静脉血管、毛细血管
【分析】(1)用显微镜观察小鱼尾鳍时,判断动脉、静脉和毛细血管的依据是:从主干流向分支的血管是动脉,由分支流向主干的血管是静脉,红细胞单行通过的是毛细血管。
(2)动脉:将血液从心脏运到全身各处的血管。管壁厚,弹性大,血流速度快。动脉多分布在身体较深处。
静脉:将身体各部分血液送回心脏的血管。管壁薄,弹性小,管腔大,血流速度很慢。静脉中有瓣膜,防止血液倒流。静脉多分布在身体浅处。
毛细血管:是连通微最小动脉和静脉之间的血管。毛细血管数量最多,分布最广,它的管壁极薄,只由一层上皮细胞构成,管内径仅有8~10微米,只能允许红细胞(直径7.7微米)单行通过,管内血流速度也最慢,毛细血管的这些得血液与细胞充分进行物质交换。
(3)①是动脉,②是毛细血管,③是静脉。
【解答】解:①是血液主干流向分支的血管,因此①是动脉;②是红细胞单行通过的血管,因此②是毛细血管;③是血液由分支到主干,属于静脉血管。
故选:A。
【点评】解答此类题目的关键是理解掌握动脉、静脉、毛细血管的特点。
16.(2分)心脏的瓣膜只能朝一个方向开,保证血液的流动方向是( )
A.心室→心房→动脉 B.心室→心房→静脉
C.心房→心室→静脉 D.心房→心室→动脉
【分析】心脏主要由心肌构成,是血液循环的动力器官,心脏有四个空腔,分别是左心房、左心室、右心房、右心室。心房在上,心室在下,而且左心房只和左心室相通,右心房只和右心室相通,左右心房和左右心室之间都是不相通的。但同侧的心房与心室相通,之间有房室瓣,心室与动脉之间有动脉瓣。据此解答。
【解答】解:心脏内有两种瓣膜,保证了血液只能按照一定的方向流动,防止血液倒流。如在心房和心室之间有房室瓣,房室瓣的开口向心室,血液就只能从心房流向心室,而不能倒流;在心室和动脉之间有动脉瓣,动脉瓣的瓣膜开口向动脉,保证了血液只能从心室流向动脉。所以心脏内因有房室瓣和动脉瓣的存在,血液流动的方向只能从心房→心室→动脉。可见选项D正确。
故选:D。
【点评】知道心脏内的两种瓣膜,房室瓣和动脉瓣,理解瓣膜的开口方向与血流方向是一致的道理可解答。
17.(2分)人体形成尿液的器官是( )
A.肾脏 B.输尿管 C.膀胱 D.尿道
【分析】此题考查泌尿系统的组成和功能以及尿液的形成:肾小球的过滤作用(形成原尿),肾小管的重吸收作用(形成尿液)。
【解答】解:泌尿系统的组成和功能:肾脏﹣形成尿液;输尿管﹣输送尿液;膀胱﹣暂时贮存尿液;尿道﹣排出尿液。
肾单位是肾脏的结构和功能的基本单位,由肾小球、肾小囊和肾小管组成。尿液的形成主要经过滤过和重吸收两个连续过程。当血液流经肾小球和肾小囊壁时,除血细胞和大分子的蛋白质外,血浆中的一部分水、无机盐、葡萄糖和尿素等物质都可以经肾小球过滤到肾小囊中。肾小囊中的液体称为原尿。人体每天形成的原尿大约150升。当原尿流经肾小管时,全部葡萄糖、大部分的水和部分无机盐等被肾小管重新吸收,并且进入包绕在肾小管外面的毛细血管中,送回到血液里,而剩下的水和无机盐、尿素等就形成了尿液。人体每天排出的尿液约为1.5升。因此,泌尿系统中形成尿液的器官是肾脏。
故选:A。
【点评】泌尿系统的主要器官是肾脏,构成肾脏结构和功能的基本单位是肾单位。
18.(2分)下列反射活动属于复杂反射的是( )
A.缩手反射 B.望梅止渴 C.膝跳反射 D.眨眼反射
【分析】(1)简单反射是指人生来就有的先天性反射。是一种比较低级的神经活动,由大脑皮层以下的神经中枢(如脑干、脊髓)参与即可完成。
(2)复杂反射是人出生以后在生活过程中逐渐形成的后天性反射,是在简单反射的基础上,经过一定的过程,在大脑皮层参与下完成的,是一种高级的神经活动,是高级神经活动的基本方式。
【解答】解:ACD、缩手反射、膝跳反射、眨眼反射都是人生来就有的简单反射,ACD不符合题意;
B、望梅止渴是在简单反射的基础上,在大脑皮层参与下完成的复杂反射,B符合题意;。
故选:B。
【点评】解答此类题目的关键是理解复杂反射与简单反射的区别。
19.(2分)食用加碘盐可以防治的疾病是( )
A.侏儒症 B.糖尿病
C.巨人症 D.地方性甲状腺肿
【分析】激素是由内分泌腺的腺细胞所分泌的、对人体有特殊作用的化学物质。它在血液中含量极少,但是对人体的新陈代谢、生长发育和生殖等生理活动,却起着重要的调节作用。激素分泌异常时会导致人体患相应的疾病。
【解答】解:碘是合成甲状腺激素的重要物质,体内长期缺碘就会影响甲状腺激素的合成和甲状腺的发育,就会得地方性甲状腺肿,即大脖子病。海带、紫菜等海产藻类中含碘丰富,常吃可预防大脖子病。目前国家为了预防大脖子病,在缺碘地区强制推广加碘食盐,能方便而有效的防治地方性甲状腺肿(即大脖子病)。
故选:D。
【点评】关键点:碘是合成甲状腺激素的重要物质,缺碘易得大脖子病。
20.(2分)下列动物中属于哺乳动物的是( )
A.青蛙 B.家兔 C.丹顶鹤 D.扬子鳄
【分析】哺乳动物的特征有体表被毛,牙齿有门齿、臼齿和犬齿的分化,体腔内有膈,用肺呼吸,心脏四腔,体温恒定,胎生哺乳等。
【解答】解:ACD、青蛙是两栖动物,丹顶鹤是鸟类,扬子鳄是爬行动物,ACD不正确;
B、家兔胎生哺乳,体温恒定,属于哺乳动物,B正确。
故选:B。
【点评】解答此类题目的关键是理解掌握哺乳动物的特征。
21.(2分)下列动物的行为中,属于先天性行为的是( )
A.蚯蚓走迷宫 B.黑猩猩钓取白蚁
C.刚出生的婴儿就会吃奶 D.大山雀偷喝牛奶
【分析】(1)先天性行为是动物生来就有的,由动物体内的遗传物质决定的行为,是动物的一种本能,不会丧失。
(2)学习行为是动物出生后在动物在成长过程中,通过生活经验和学习逐渐建立起来的新的行为。
【解答】解:蚯蚓走迷宫、黑猩猩钓取白蚁、大山雀喝牛奶都是通过生活经验和学习逐渐建立起来的新的行为,属于学习行为,而刚出生的婴儿就会吃奶是由动物体内的遗传物质决定的行为,是动物的一种本能,属于先天性行为。
故选:C。
【点评】解答此类题目的关键是理解掌握先天性行为和学习行为的特点。
22.(2分)目前很多家庭喜欢自制酸奶,在制作酸奶的过程中需要用到的微生物是( )
A.乳酸菌 B.甲烷菌 C.霉菌 D.酵母菌
【分析】此题考查的是微生物的发酵在食品制作中的应用,据此作答。
【解答】解:微生物的发酵技术在食品的制作中具有重要意义,如制馒头或面包和酿酒要用到酵母菌,制酸奶和泡菜要用到乳酸菌,制醋要用到醋酸杆菌等。乳酸菌在无氧的条件下分解葡萄糖产生乳酸,可见A符合题意。
故选:A。
【点评】注意掌握发酵技术在食品制作中的应用,平时注意积累相关的例子。
23.(2分)每年的5月22日是“国际生物多样性日”,生物多样性的内涵不包括( )
A.基因的多样性 B.数量的多样性
C.生态系统的多样性 D.生物种类的多样性
【分析】生物的多样性包括基因的多样性,种类的多样性和生态系统的多样性。
【解答】解:生物多样性通常有三个层次的含义,即生物种类的多样性、基因(遗传)的多样性和生态系统的多样性。生物种类的多样性是指一定区域内生物钟类(包括动物、植物、微生物)的丰富性,如人类已鉴定出的物种,大约有170多万个,我国已知鸟类就有1244种之多,被子植物有3000种,即物种水平的生物多样性及其变化。基因的多样性是指物种的种内个体或种群间的基因变化,不同物种(兔和小麦)之间基因组成差别很大,生物的性状是由基因决定的,生物的性状千差万别,表明组成生物的基因也成千上万,同种生物如兔之间(有白的、黑的、灰的等)基因也有差别,每个物种都是一个独特的基因库。
基因的多样性决定了生物种类的多样性;
生物种类的多样性和生活环境的多样性组成了生态系统的多样性;
生态系统的多样性是指生物群落及其生态过程的多样性,由此可见生物多样性不包括生物个体数量的多样性。
故选:B。
【点评】解答此类题目的关键是理解生物多样性的内涵
24.(2分)下列各组性状中,属于相对性状的是( )
A.绵羊的卷毛和山羊的直毛
B.人的身高和体重
C.豌豆的高茎和矮茎
D.番茄的红果和辣椒的红果
【分析】生物体的形态特征、生理特征和行为方式叫做性状,同种生物同一性状的不同表现形式称为相对性状。如人的单眼皮和双眼皮。
【解答】解:A、绵羊的卷毛和山羊的直毛,绵羊和山羊是两种生物,因此不是相对性状,A错误;
B、人的身高和体重是两种性状,因此不是相对性状,B错误;
C、豌豆的高茎和矮茎是同种生物同一性状的不同表现形式,因此是相对性状,C正确;
D、番茄的红果和辣椒的红果,番茄和辣椒是两种生物,因此不是相对性状,D错误。
故选:C。
【点评】解答此类题目的关键是理解掌握相对性状的概念。
25.(2分)关于生物进化总体趋势的叙述,错误的是( )
A.由简单到复杂 B.由低等到高等
C.由水生到陆生 D.由体型小到体型大
【分析】生物进化的总体趋势是从简单到复杂,从低等到高等,从水生到陆生。
【解答】解:在研究生物的进化的过程中,化石是重要的证据,越古老的地层中,形成化石的生物越简单、低等、水生生物较多。越晚近的地层中,形成化石的生物越复杂、高等、陆生生物较多,因此证明生物进化的总体趋势是从简单到复杂,从低等到高等,从水生到陆生。可见D错误。
故选:D。
【点评】掌握生物进化的总体趋势即可解答。
二、对号入座(每连对一组得1分,共10分)
26.(4分)请将鸟卵的部分结构与其相对应的功能连接起来。
(1)卵壳
A.能为胚胎发育提供养料和水分
(2)卵白
B.保护卵的内部结构
(3)卵黄
C.含细胞核,是将来孵化成雏鸟的重要结构
(4)胚盘
D.胚胎发育的主要营养来源
【分析】鸟卵的结构有卵白、卵黄、胚盘、气室、系带、卵黄膜、卵壳等。其中胚盘含有遗传物质,卵黄含有胚胎发育的主要物质,卵白为胚胎发育提供水分和养料,卵壳、壳膜具有保护作用。
【解答】解:鸟卵各部分的作用是:卵壳、外层卵壳膜、内层卵壳膜的作用是保护卵细胞;
卵白能够保护卵细胞,还能为胚胎发育提供水分和养料;
气室为胚胎发育提供氧气;
系带能够固定卵细胞,还能减轻震动;
胚盘、卵黄、卵黄膜构成卵细胞。其中胚盘中含有细胞核,是胚胎发育的场所,将来可孵化成雏鸟;卵黄为胚胎发育提供养料;卵黄膜起保护作用。
气孔分布在卵壳上,可以进行气体交换。
故答案为:(1)﹣﹣﹣﹣﹣B;(2)﹣﹣﹣﹣﹣﹣﹣﹣﹣﹣A;(3)﹣﹣﹣﹣﹣﹣﹣﹣C;(4)﹣﹣﹣﹣﹣﹣﹣﹣﹣﹣C。
【点评】解答此题的关键是明确鸟卵的结构和各结构的功能。
27.(3分)请将传染病预防措施的相关知识连接起来。
(1)控制传染源
A.加强体育锻炼,提高免疫力
(2)切断传播途径
B.对新型冠状肺炎患者进行隔离治疗
(3)保护易感人群
C.居室环境通风消毒
【分析】传染病是有病原体引起的,能在生物之间传播的疾病,传染病的特点是传染性和流行性。传染病一般有传染源、传播途径和易感人群,这三个基本环节同时具备了以上三个环节,就可以传染和流行。所以预防传染病要控制传染源、切断传播途径和保护易感人群。
【解答】解:传染病是有病原体引起的,能在生物之间传播的疾病,传染病的特点是传染性和流行性。传染病一般有传染源、传播途径和易感人群,这三个基本环节同时具备了以上三个环节,就可以传染和流行。所以预防传染病要控制传染源、切断传播途径和保护易感人群。
隔离传染病人,严格、严密、规范处理传染病人的衣物、粪便;属于控制传染源; 切断传播途径的目的是使病原体丧失感染健康人的机会,在教室内预防传染病,从切断传播途径的角度来说,教室应勤开门、窗通风换气,教室内定期喷洒消毒液进行消毒,经常打扫教室卫生,保持清洁等;加强体育锻炼,提高自身的免疫力,注射疫苗等都属于保护易感人群。
故答案为:
【点评】熟练掌握预防传染病的措施有三个:控制传染源、切断传播途径、保护易感人群即是解题关键。
28.(3分)请将免疫的三道防线与其相关内容连接起来。
(1)人体的第一道防线
A.体液中的杀菌物质和吞噬细胞
(2)人体的第二道防线
B.免疫器官和免疫细胞
(3)人体的第三道防线
C.皮肤和黏膜
【分析】根据皮肤和黏膜构成了保卫人体的第一道防线;体液中的杀菌物质和吞噬细胞构成了保卫人体的第二道防线;免疫细胞和免疫器官组成了人体的第三道防线进行分析回答。
【解答】解:人的免疫分为非特异性免疫和特异性免疫,非特异性免疫包括:皮肤和黏膜不仅能阻挡病原体侵入人体,而且它们的分泌物还有杀菌作用,它们构成了保卫人体的第一道防线。体液中的杀菌物质能破坏多种病菌的细胞壁,使病菌溶解而死亡,有些组织和器官中含有的吞噬细胞能吞噬和消灭侵入人体的各种病原体,它们构成了保卫人体的第二道防线。特异性免疫是由免疫细胞和免疫器官共同组成的人体的第三道防线共同完成的。
故答案为:
【点评】明白人体三道防线的组成及功能。
三、实验探究(每空2分,共20分)
29.(8分)如图是“制作并观察洋葱鳞片叶内表皮细胞临时装片”实验的部分图示,请分析并回答问题:
(1)图1中,用镊子夹起盖玻片,使它的一边先接触载玻片上的水滴,然后缓缓地放下,避免盖玻片下出现 气泡 。
(2)图2中,对细胞进行染色,所用的染液是 碘液 (填“碘液”或“酒精”)。
(3)用显微镜观察制成的临时装片,应先用 低 倍镜观察。
(4)图3中,显微镜下观察到的物像不够清晰,应转动 细 (填“粗”或“细”)准焦螺旋,使物像更加清晰。
【分析】(1)制作洋葱表皮细胞临时装片的实验步骤简单的总结为:擦、滴、撕、展、盖、染。
“擦”,用干净的纱布把载玻片和盖玻片擦拭干净;
“滴”,把载玻片放在实验台上,用滴管在载玻片的中央滴一滴清水;
“撕”,把洋葱鳞片叶向外折断,用镊子从洋葱鳞片叶的内表面撕取一块薄膜;
“展”,把撕取的薄膜放在载玻片中央的水滴中,用解剖针轻轻的把水滴中的薄膜展开;
“盖:,用镊子夹起盖玻片,使它的一端先接触载玻片上的液滴,然后缓缓放平;
“染”,在盖玻片的一侧滴加碘液,另一侧用吸水纸吸引,重复2~3次,使染液浸润到标本的全部。
(2)图1示盖盖玻片,图2示染色步骤,图3示观察到的洋葱鳞片叶表皮细胞。
【解答】解:(1)图1示盖盖玻片的步骤:用镊子夹起盖玻片,使它的一端先接触载玻片上的液滴,然后缓缓放平,这样清水从一侧均匀地赶向另一侧,避免盖玻片下产生气泡影响观察。
(2)图2示染色步骤,在盖玻片的一侧滴加碘液,另一侧用吸水纸吸引,重复2~3次,使染液浸润到标本的全部。因此所用的染液是碘液。
(3)用显微镜观察制成的临时装片,由于低倍镜视野较宽,比较容易找到物像,因此应先使用低倍镜观察,找到物像后,再换用高倍镜观察。
(4)细准焦螺旋可以小幅度地升降镜筒,显微镜下观察到的物像不够清晰,应转动细准焦螺旋使物像变得更加清晰。
故答案为:(1)气泡;
(2)碘液;
(3)低;
(4)细。
【点评】此题不只考查洋葱表皮细胞临时装片的制作,还考查了显微镜的使用及细胞的结构知识,是一道综合性的题。
30.(6分)某生物小组探究植物呼吸作用的实验如图所示,请分析并回答问题:
(1)如图1,瓶中装的是萌发的种子。实验开始时阀门是关闭的。过一段时间以后,往瓶子里注入清水,打开阀门,使瓶内的气体进入试管。观察到澄清的石灰水变浑浊,这说明种子在萌发过程中进行呼吸作用释放出 二氧化碳 (填“氧气”或“二氧化碳”)。
(2)如图2,甲瓶中装的是萌发的种子,乙瓶中装的是煮熟的种子。把甲、乙两瓶同时放到温暖的地方,24小时后,将燃烧的蜡烛分别放入甲、乙两瓶中,甲瓶中蜡烛熄灭,乙瓶中蜡烛照常燃烧,说明种子在萌发过程中进行呼吸作用吸收了 氧气 (填“氧气”或“二氧化碳”)。
(3)呼吸作用是生物的共同特征,主要在细胞的 线粒体 (填“叶绿体”或“线粒体”)中进行。
【分析】发育成熟的种子,在适宜的环境条件下开始萌发,种子在萌发过程中所进行的一系列复杂的生命活动,只有种子不断地进行呼吸,得到能量,才能保证生命活动的正常进行,储存在种子内的有机物开始分解,释放能量,并产生二氧化碳等废物,二氧化碳能使澄清的石灰水变浑浊,这是二氧化碳的特性。
【解答】解:(1)瓶中是萌发的种子,萌发的种子进行呼吸作用,消耗瓶中的氧气,释放二氧化碳,过一段时间后,往瓶子里注入清水,打开阀门,使瓶子内的二氧化碳会进入试管使澄清的石灰水变得浑浊。 二氧化碳能使澄清的石灰水变浑浊,这是二氧化碳的特性。
(2)只有活的细胞才能进行呼吸作用。煮熟的种子没有生命了不能进行呼吸作用;萌发的种子呼吸作用旺盛。甲瓶中装的是萌发的种子,乙瓶中装的是煮熟的种子。把甲、乙两瓶同时放到温暖的地方,24小时后,将燃烧的蜡烛分别放入甲、乙两瓶中,甲瓶现象是蜡烛熄灭,因为里面的氧气被种子呼吸作用消耗了,而且产生了大量的二氧化碳。而乙瓶中煮熟的种子不能呼吸,里面的氧气比甲的多,因此蜡烛会燃烧。通过这个实验验证了萌发的种子进行呼吸时消耗氧气。
(3)叶绿体和线粒体是细胞内的能量转换器,叶绿体通过光合作用将光能转变成储存在有机物中的化学能;线粒体通过呼吸作用将储存在有机物种的能量释放出来供细胞利用,呼吸作用主要是在活细胞的线粒体内进行的。
故答案为:(1)二氧化碳
(2)氧气
(3)线粒体
【点评】本题要明确是萌发的种子才具有呼吸作用,植物的呼吸作用产物是二氧化碳和水,并且释放出能量。
31.(6分)下表是探究“馒头在口腔中的变化”时设计的实验,请你分析并回答问题:
试管编号
甲
乙
馒头的处理
等量馒头碎屑
等量馒头碎屑
加入的液体
2毫升清水
2毫升A
是否搅拌
搅拌
搅拌
水浴温度
37℃
5﹣10分钟后取出,滴加两滴碘液,摇匀,观察颜色的变化
(1)若甲乙两组试管形成对照实验,则乙试管中应加入的液体A是 唾液 。
(2)“搅拌”是模拟口腔中 舌 (填“牙齿”或“舌”)的作用。
(3)滴加碘液后,乙试管中颜色不变蓝,原因是馒头中的 淀粉 被分解成了麦芽糖。
【分析】在研究一种条件对研究对象的影响时,所进行的除了这种条件不同以外,其它条件都相同的实验,叫对照实验;分析表中数据可知,该同学设置了一组对照实验:甲试管和乙试管以唾液为变量形成一组对照实验。
【解答】解:(1)在研究一种条件对研究对象的影响时,所进行的除了这种条件不同以外,其它条件都相同的实验,叫对照实验,在对照实验中,变量是指可被操纵的特定因素或条件;该小组设计的实验方案中,甲试管与乙试管这组对照实验的实验变量是唾液,所以A处应加入2ml唾液。
(2)模拟实验是科学研究中常用的一种方法,实验中“搅拌”是模拟口腔中舌的搅拌作用。
(3)滴加碘液后,乙试管中颜色不变蓝,原因是馒头中的淀粉被唾液中的唾液淀粉酶解转变成了麦芽糖。
故答案为:(1)唾液;
(2)舌;
(3)淀粉。
【点评】实验中,控制变量和设置对照实验是设计实验方案必须处理好的两个关键问题。
四、识图作答(每空1分,共20分)
32.(6分)如图是菜豆种子的基本结构图,请据图回答问题:
(1)菜豆种子由[⑤] 种皮 和[⑥] 胚 组成。
(2)菜豆种子结构中营养物质储存在④里,其数量是 两 (填“一”或“两”)片。
(3)种子萌发时最先突破种皮的结构是[③] 胚根 ;将来发育成茎和叶的是[②] 胚芽 。
(4)菜豆种子萌发所需的环境条件不包括 D
A.一定的水分 B.适宜的温度 C.充足的空气 D.充足的光照
【分析】菜豆种子由种皮和胚组成,胚由胚芽、胚轴、胚根、主要组成,是种子的主要结构。
图中①胚轴、②胚芽、③胚根、④子叶、⑤种皮、⑥胚。
【解答】解:(1)菜豆种子由⑤种皮和⑥胚组成,胚由①胚轴、②胚芽、③胚根、④子叶组成,是种子的主要结构。
(2)菜豆的子叶有两片,属于双子叶植物,菜豆种子的营养物质储存在④子叶里。
(3)在种子萌发的过程中,③胚根生长最快,发育成根,②胚芽发育成茎和叶,①胚轴发育成连接茎和根的部分。
(4)种子萌发的外界环境条件是充足的空气、适宜的温度和适量的水分,与光照无关。
故答案为:(1)种皮;胚;(2)两;(3)胚根;胚芽;(4)D。
【点评】重点掌握种子结构、萌发的条件和过程。
33.(5分)如图是人体呼吸系统组成示意图,请据图回答问题:
(1)人体呼吸系统由呼吸道和[⑥] 肺 组成。
(2)[②] 咽 是呼吸道与消化道的共同通道。
(3)图中数字④所示的结构名称是 气管 。
(4)呼吸道不仅能保证气体顺畅通过,而且还能对吸入的气体进行处理,使到达肺部的气体温暖、湿润、 清洁 。
(5)血液流经肺部毛细血管网后,变成了含氧丰富、颜色鲜红的 动脉 血。
【分析】人体呼吸系统由呼吸道和肺组成,呼吸道由①鼻腔,②咽,③喉,④气管,⑤支气管组成,⑥是肺,据此分析解答。
【解答】解:(1)呼吸系统由呼吸道和⑥肺组成,呼吸道是气体进出的通道,⑥肺是进行气体交换的场所。
(2)②咽是食物和空气的共同通道,同属于呼吸系统和消化系统两个系统。
(3)由分析可知④是气管。
(4)鼻腔内鼻粘膜分泌的黏液可以湿润空气;鼻腔中有丰富的毛细血管,可以温暖空气;鼻腔中有鼻毛可以阻挡灰尘,黏液可以粘住灰尘,对空气有清洁作用。因此,呼吸道不仅保证了气体的畅通,而且还能对吸入的气体进行处理,使到达肺部的气体温暖、湿润、清洁。
(5)当血液流经肺泡外的毛细血管时,由于吸入肺泡内的空气中氧的含量比血液中的多,二氧化碳的含量比血液中的少,因此氧便由肺泡扩散到血液里并与血红蛋白结合,血液里的二氧化碳扩散到肺泡中,这样,血液流经肺后,血液就由含氧较少、颜色暗红的静脉血,变成了含氧丰富、颜色鲜红的动脉血。
故答案为:(1)肺;(2)咽;(3)气管;(4)清洁;(5)动脉。
【点评】明白呼吸系统的组成及各部分的作用。
34.(4分)如图是关节示意图,请据图回答问题:
(1)请写出图中序号所示的结构名称:[①] 关节头 ;[②] 关节腔 。
(2)哺乳动物的运动系统主要是由 骨 、关节和肌肉组成的。
(3)人体有关节的部位很多,主要分布在四肢上,请写出任意一个关节的名称 肘关节 。
【分析】关节是指骨与骨之间能够活动的连接,一般由关节面、关节囊和关节腔三部分组成。关节既具有牢固性又有灵活性。图中①关节头,②关节腔。
【解答】解:(1)图中①关节头,②关节腔。
(2)哺乳动物的运动系统包括骨、关节和骨骼肌三部分组成,骨起杠杆作用,关节起支点作用,骨骼肌起动力作用,骨、关节和骨骼肌在神经系统的支配下以及其他系统的协调下共同完成的。
(3)人体有关节的部位很多,主要分布在四肢上,如肘关节、腕关节等。
故答案为:(1)关节头;关节腔
(2)骨
(3)肘关节
【点评】人体完成一个运动都要有神经系统的调节,有骨、骨骼肌、关节的共同参与,多组肌肉的协调作用,才能完成。
35.(5分)如图是细菌结构示意图,请据图回答问题:
(1)请写出图中序号所示的结构名称:[②] 细胞膜 ;[③] 细胞质 。
(2)细菌与动植物细胞的主要区别是,细菌虽有[①] DNA 集中区域,却没有成形的细胞核。
(3)细菌的生殖方式是 分裂 生殖。
(4)细菌没有叶绿体,大多数细菌只能利用现成的有机物生活,它们是生态系统中的 分解者 (填“生产者”或“消费者”或“分解者”)。
【分析】细菌都是单细胞生物,具有细胞壁、细胞膜、细胞质、DNA等结构,图中①是DNA,②是细胞膜,③是细胞质,据此分析解答。
【解答】解:(1)由分析可知:②是细胞膜,③是细胞质。
(2)细菌具有细胞壁、细胞膜、细胞质、DNA等结构,没有成形的细胞核,动植物细胞都具有成形的细胞核。
(3)细菌依靠分裂方式进行繁殖。
(4)细菌没有叶绿体,大多数细菌只能利用现成的有机物生活,并把它分解为简单的无机物,它们是生态系统中的分解者。
故答案为:(1)细胞膜;细胞质;
(2)DNA;
(3)分裂;
(4)分解者。
【点评】解答此类题目点关键是熟记细菌的结构和营养特点。
黑龙江省齐齐哈尔市、黑河市、大兴安岭地区2020年中考生物试题(含解析): 这是一份黑龙江省齐齐哈尔市、黑河市、大兴安岭地区2020年中考生物试题(含解析),共22页。试卷主要包含了 现代类人猿和人类的共同祖先是,下列生物没有细胞结构的是,植物生长需要量最多的无机盐是, C 等内容,欢迎下载使用。
黑龙江省齐齐哈尔市、黑河市、大兴安岭地区2020年中考生物试题(教师版): 这是一份黑龙江省齐齐哈尔市、黑河市、大兴安岭地区2020年中考生物试题(教师版),共22页。试卷主要包含了 现代类人猿和人类的共同祖先是,下列生物没有细胞结构的是,植物生长需要量最多的无机盐是, C 等内容,欢迎下载使用。
初中生物中考复习 精品解析:黑龙江省齐齐哈尔市、黑河市、大兴安岭地区2020年中考生物试题(解析版): 这是一份初中生物中考复习 精品解析:黑龙江省齐齐哈尔市、黑河市、大兴安岭地区2020年中考生物试题(解析版),共22页。试卷主要包含了 现代类人猿和人类的共同祖先是,下列生物没有细胞结构的是,植物生长需要量最多的无机盐是, C 等内容,欢迎下载使用。

