2021届四川省天府名校4月高三诊断性考试理综生物试题(word含答案)
展开理综
本试卷共16页,38题(含选考题)。全卷满分300分。考试用时150分钟。
注意事项:
1.答题前,先将自己的姓名、考号等填写在试题卷和答题卡上,并将准考证号条形码粘贴在答题卡上的指定位置。
2.选择题的作答:选出每小题答案后,用2B铅笔把答题卡上对应题目的答案标号涂黑。写在试题卷、草稿纸和答题卡上的非答题区域均无效。
3.填空题和解答题的作答:用签字笔直接写在答题卡上对应的答题区域内。写在试题卷、草稿纸和答题卡上的非答题区域均无效。
4.选考题的作答:先把所选题目的题号在答题卡上指定的位置用2B铅笔涂黑。答案写在答题卡上对应的答题区域内,写在试题卷、草稿纸和答题卡上的非答题区域均无效。
5.考试结束后,请将本试题卷和答题卡一并上交。
可能用到的相对原子质量:H1 O16 Na 23 P 31 Cu 64 La 139
第I卷
一、选择题:本题共13小题,每小题6分。在每小题给出的四个选项中,只有一项符合题目要求。
1.肺炎双球菌是一种成双排列的球菌。下列有关叙述正确的是
A.核质间频繁的信息交流通过核孔来实现
B.细胞膜参与细胞间的信息交流、物质运输
C.由蛋白质纤维构成的细胞骨架参与细胞内信息传递
D.成双的细胞间通过胞间连丝实现信息交流
2.萨姆纳用丙酮作溶剂从刀豆提取液中得到了脲酶的结晶;其他科学家将脲酶中的镍去除后,
脲酶失去催化功能。下列有关叙述正确的是
A.用丙酮提取的脲酶结晶溶于水后仍具有催化尿素分解的作用
B.滑面型内质网和高尔基体参与了脲酶的合成与加工
C.参与构成脲酶的镍元素位于蛋白质的肽键中
D.镍具有降低尿素分解所需活化能的功能
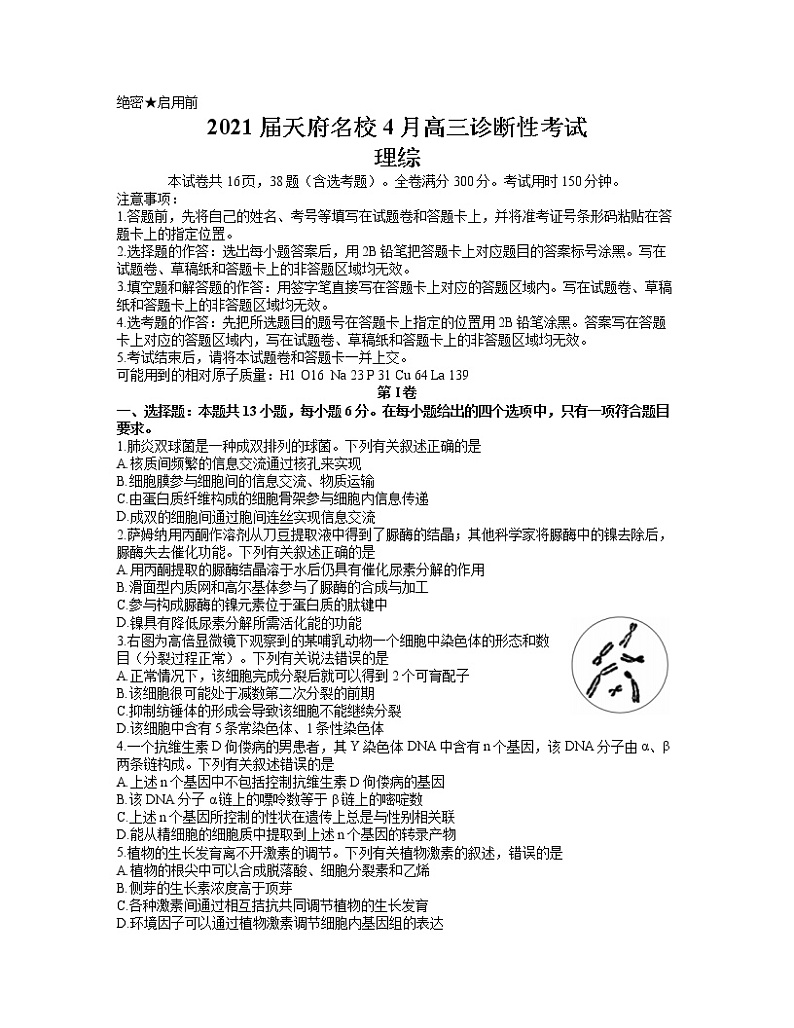
3.右图为高倍显微镜下观察到的某哺乳动物一个细胞中染色体的形态和数目(分裂过程正常)。下列有关说法错误的是
A.正常情况下,该细胞完成分裂后就可以得到2个可育配子
B.该细胞很可能处于减数第二次分裂的前期
C.抑制纺锤体的形成会导致该细胞不能继续分裂
D.该细胞中含有5条常染色体、1条性染色体
4.一个抗维生素D佝偻病的男患者,其Y染色体DNA中含有n个基因,该DNA分子由α、β两条链构成。下列有关叙述错误的是
A.上述n个基因中不包括控制抗维生素D佝偻病的基因
B.该DNA分子α链上的嘌呤数等于β链上的嘧啶数
C.上述n个基因所控制的性状在遗传上总是与性别相关联
D.能从精细胞的细胞质中提取到上述n个基因的转录产物
5.植物的生长发育离不开激素的调节。下列有关植物激素的叙述,错误的是
A.植物的根尖中可以合成脱落酸、细胞分裂素和乙烯
B.侧芽的生长素浓度高于顶芽
C.各种激素间通过相互拮抗共同调节植物的生长发育
D.环境因子可以通过植物激素调节细胞内基因组的表达
6.将少量的酵母菌接种到100mL的培养液中,置于适宜的条件下持续培养,测定培养液中酵
母菌种群数量,然后取种群数量的对数绘制如图所示曲线。下列有关叙述错误的是
A.本实验采用定期抽样检测的方法调查酵母菌的种群
数量
B.b点前酵母菌所处生存环境较理想,种群数量快速增长
C.若培养初期培养液中混入了杂菌,则e对应的数值会
减少
D.c点后酵母菌数量明显减少是氧气匮乏、酒精积累所致
29.(9分)
马铃薯叶片合成的有机物可通过叶柄和茎输送到地下,地下茎积累有机物形成球状的块茎(如图所示)。回答下列问题:
(1)适宜的光照条件下,马铃薯叶肉细胞中[H]参与的化学反应有 。
(2)用富含H218O的水浇灌马铃薯植株, (填“能”或“不能”)在产生的CO2中检测到18O,原因是 。
(3)光合作用的光反应阶段和暗反应阶段之间在能量方面的联系是 。
(4)研究发现,将生长状况相同的马铃薯幼苗均分为两组,分别种植在缺钾地块、正常地块中,收获时发现:缺钾的地块中马铃薯的产量明显低于正常地块,但是地上茎叶部分的干重明显高于正常地块。据此分析钾的作用是 。
30.(10分)
神经-体液-免疫调节网络是人体维持稳态的主要调节机制,机体内各个器官、系统在该调节机制下保持协调一致。回答下列问题:
(1)下丘脑分泌的促甲状腺激素释放激素能调控垂体的分泌活动,而对其他腺体没有调控作用,原因是 。
(2)下丘脑病变会影响垂体的分泌活动,还会影响体温调节、血糖调节以及 (答出两点)等调节活动。
(3)饥饿状态下,流出肝脏的血液中胰高血糖素的含量比流入肝脏的含量 (填“高”或“低”),原因是 。
(4)研究发现,精神紧张、过度悲伤等条件下机体的抵抗力降低,容易诱发很多疾病;愉快的情绪能使免疫功能增强。结合所学知识可以推测:免疫细胞发挥作用一方面需受到抗原的刺激;另一方面还受 三种信号分子的调节。
31.(8分)
青鱼、草鱼、鳙鱼和鲢鱼是我国传统的四大家鱼,青鱼栖息在水体的中下层,以水底的螺、蚌
及水生植食性昆虫等为食;草鱼栖息于水体的中下层或水草多的地方,以水草为食;鳙鱼生活在水体的中上层,以浮游动物为食,也食用部分浮游植物;鲢鱼以浮游植物为食,生活在水体的上层。养殖人员将四种鱼混合放养于一个鱼塘中,并适当地投入饵料。回答下列相关问题:
(1)四大家鱼中可属于次级消费者的有 。在上述池塘内的食物链中,存在竞争关系的家鱼有 。
(2)四种鱼均将精子和卵细胞排到水体中,但是不同种鱼的精子与卵细胞很难结合形成受精卵,我们把这种现象称之为生殖隔离,生殖隔离是指 的现象。
(3)草鱼同化的能量中,大部分的能量去路是 。四大家鱼在池塘水体中分层现象的意义是 。
32.(12分)
自从人类开始种植作物和饲养动物以来,就从没停止过对品种的改良。缩短育种时间,加快育种进程,一直是育种人员研究的目标之一。回答下列有关问题:
(1)某闭花传粉的二倍体植株,抗病对感病、易倒伏对抗倒伏均表现为完全显性。该植物仅有抗病易倒伏、感病抗倒伏两种纯合品系,欲尽快得到抗病抗倒伏的纯合子,可采用“单株收获、
单独种植”的方法:让抗病易倒伏、感病抗倒伏两种纯合品系杂交,得到F1,F1自交得到F2,单
独收集F2中表现型为 的植株上的种子,分别单独种植在多个地块中得到多个“株系”,观察所有的株系, 的地块中的全部植株均为符合要求的目标植株,这样的株系占整个株系的比例是 。
(2)能显著缩短育种年限的育种方法是 ,其操作流程是 。
(3)诱变育种能否缩短育种时间,为什么? 。
(二)选考题:共45分。请考生从给出的2道物理题、2道化学题、2道生物题中每科任选一题作答。如果多做,则每科按所做的第一题计分。
37.[生物-选修1:生物技术实践](15分)
诺氟沙星(分子式为C16H18FN3O3)能阻碍消化道内致病细菌的DNA复制,从而对细菌有抑制作用,是治疗肠炎痢疾的常用药。但此药对未成年人骨骼形成有延缓作用,会影响到发育。
为清除制药厂废弃物中的诺氟沙星,研究人员进行了诺氟沙星分解菌的筛选工作。回答下列
问题:
(1)若想尽快找到诺氟沙星分解菌,应从 中进行取样。
(2)配制培养基时,研究人员认为培养基中的碳源和氮源均应来自于 。但经过多次实验发现,在该培养基上并没有诺氟沙星分解菌生长,而添加适量的蛋白胨后,发现有诺氟沙星分解菌生长。添加的蛋白胨为诺氟沙星分解菌提供的营养成分是 。如何判断液体培养基中有诺氟沙星分解菌呢?写出检测思路: .
(3)培养过程必须严格进行无菌操作,需进行消毒处理的有 (至少说出2种)。
(4)在将样品稀释涂布到选择培养基之前,研究人员将其与富含诺氟沙星的液体培养基混合,并将其固定在摇床上振荡培养2天。这样做的目的是 ,由此可以推断诺氟沙星分解菌的细胞呼吸方式为 。
38.[生物-选修3:现代生物科技专题](15分)
自新型肺炎爆发以来,我国在新型冠状病毒疫苗的研究上走在了世界的前列。常见的疫苗有灭活疫苗、核酸疫苗等多种。回答下列问题:
(1)灭活疫苗是指用 手段使新型冠状病毒 ,但是不破坏其抗原结构,从而能够刺激机体产生免疫应答。
(2)我国科学家陈薇教授将编码新型冠状病毒(RNA病毒)表面抗原的核苷酸序列,与腺病毒(DNA病毒)的核苷酸序列“拼接”在一起,研制出了核酸疫苗。此过程必不可少的酶有 ,腺病毒的作用是 。
(3)若想在短时间内获得大量的核酸疫苗,常用到 反应,其扩增的过程是 (用简练文字和“→”表示)。
(4)若在分子水平上检测该疫苗是否发挥了作用,应该用 对接种者的血清进行检测,若出现了杂交带,说明该疫苗研制成功。
2023届四川省眉山市高三第二次诊断性考试理综生物试题(含答案): 这是一份2023届四川省眉山市高三第二次诊断性考试理综生物试题(含答案),共11页。试卷主要包含了单选题,读图填空题,填空题,实验探究题等内容,欢迎下载使用。
2023届天府名校全国高考诊断性模拟卷(九)理综生物试题(含解析): 这是一份2023届天府名校全国高考诊断性模拟卷(九)理综生物试题(含解析),共13页。试卷主要包含了单选题,综合题等内容,欢迎下载使用。
2023届四川省成都市高三第三次诊断考试理综生物试题(含答案): 这是一份2023届四川省成都市高三第三次诊断考试理综生物试题(含答案),共8页。试卷主要包含了单选题,综合题等内容,欢迎下载使用。

