2021届四川省天府名校4月高三诊断性考试理科综合试题(word含答案)
展开理综
本试卷共16页,38题(含选考题)。全卷满分300分。考试用时150分钟。
注意事项:
1.答题前,先将自己的姓名、考号等填写在试题卷和答题卡上,并将准考证号条形码粘贴在答题卡上的指定位置。
2.选择题的作答:选出每小题答案后,用2B铅笔把答题卡上对应题目的答案标号涂黑。写在试题卷、草稿纸和答题卡上的非答题区域均无效。
3.填空题和解答题的作答:用签字笔直接写在答题卡上对应的答题区域内。写在试题卷、草稿纸和答题卡上的非答题区域均无效。
4.选考题的作答:先把所选题目的题号在答题卡上指定的位置用2B铅笔涂黑。答案写在答题卡上对应的答题区域内,写在试题卷、草稿纸和答题卡上的非答题区域均无效。
5.考试结束后,请将本试题卷和答题卡一并上交。
可能用到的相对原子质量:H1 O16 Na 23 P 31 Cu 64 La 139
第I卷
一、选择题:本题共13小题,每小题6分。在每小题给出的四个选项中,只有一项符合题目要求。
1.肺炎双球菌是一种成双排列的球菌。下列有关叙述正确的是
A.核质间频繁的信息交流通过核孔来实现
B.细胞膜参与细胞间的信息交流、物质运输
C.由蛋白质纤维构成的细胞骨架参与细胞内信息传递
D.成双的细胞间通过胞间连丝实现信息交流
2.萨姆纳用丙酮作溶剂从刀豆提取液中得到了脲酶的结晶;其他科学家将脲酶中的镍去除后,
脲酶失去催化功能。下列有关叙述正确的是
A.用丙酮提取的脲酶结晶溶于水后仍具有催化尿素分解的作用
B.滑面型内质网和高尔基体参与了脲酶的合成与加工
C.参与构成脲酶的镍元素位于蛋白质的肽键中
D.镍具有降低尿素分解所需活化能的功能
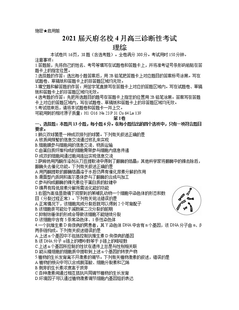
3.右图为高倍显微镜下观察到的某哺乳动物一个细胞中染色体的形态和数目(分裂过程正常)。下列有关说法错误的是
A.正常情况下,该细胞完成分裂后就可以得到2个可育配子
B.该细胞很可能处于减数第二次分裂的前期
C.抑制纺锤体的形成会导致该细胞不能继续分裂
D.该细胞中含有5条常染色体、1条性染色体
4.一个抗维生素D佝偻病的男患者,其Y染色体DNA中含有n个基因,该DNA分子由α、β两条链构成。下列有关叙述错误的是
A.上述n个基因中不包括控制抗维生素D佝偻病的基因
B.该DNA分子α链上的嘌呤数等于β链上的嘧啶数
C.上述n个基因所控制的性状在遗传上总是与性别相关联
D.能从精细胞的细胞质中提取到上述n个基因的转录产物
5.植物的生长发育离不开激素的调节。下列有关植物激素的叙述,错误的是
A.植物的根尖中可以合成脱落酸、细胞分裂素和乙烯
B.侧芽的生长素浓度高于顶芽
C.各种激素间通过相互拮抗共同调节植物的生长发育
D.环境因子可以通过植物激素调节细胞内基因组的表达
6.将少量的酵母菌接种到100mL的培养液中,置于适宜的条件下持续培养,测定培养液中酵
母菌种群数量,然后取种群数量的对数绘制如图所示曲线。下列有关叙述错误的是
A.本实验采用定期抽样检测的方法调查酵母菌的种群
数量
B.b点前酵母菌所处生存环境较理想,种群数量快速增长
C.若培养初期培养液中混入了杂菌,则e对应的数值会
减少
D.c点后酵母菌数量明显减少是氧气匮乏、酒精积累所致
7.化学与生活、生产密切相关。下列说法正确的是
A.稀豆浆可产生丁达尔效应
B.灼烧火焰呈黄色的食盐不属于加碘盐
C.含HCO3-的硬水常用加烧碱的方法软化
D.无水酒精比75%酒精的氧化性强、灭菌效果好
8.设NA为阿伏加德罗常数的值,下列说法错误的是
A.25℃时,1LpH=4的NH4Cl溶液中含有的H+数目为10-4NA
B.1 ml H2与1mlI2(g)充分反应转移的电子数目为2NA
C.标准状况下,22.4LN2中含有的共用电子对数目为3NA
D.12 g熔融 NaH2PO4中含有的离子数目为0.2NA
9.下列实验操作和现象所得结论错误的是
10.主族元素W、X、Y、Z的原子序数依次增大,且均不大于20.X、Y、Z处于三个不同的周期,Y处于周期表第17列。W的一种核素常用于测定部分文物的年代,W、X、Z三种元素形成的一种化合物既是制造玻璃的原料又是制造水泥的原料。下列说法正确的是
A.简单氢化物的沸点:W
C.简单离子半径:Y
11.镁-空气中性燃料电池比能量大,成本低。实验小组以该燃料电池为电源制备PbO2,工作原
理示意图如图所示。下列说法错误的是
A.采用多孔电极有利于增大接触面积和氧气扩散
B.工作时,电源的正极反应式为O2+2H2O+4e-=4OH-
C.工作时,Pb2+在石墨II电极上失去电子
D.外电路中流过1ml e-,理论上生成0.5ml PbO2
12.如图所示的转化是合成抗组胺药物的中间过程之一,下列说法正确的是
A.L的分子式为C13H11O
B.M能发生消去反应
C.N中所有原子可能处于同一平面
D.L、M、N均能与Na反应生成H2
13.25℃时,将稀硫酸滴入Na2R溶液中,混合溶液中
离子浓度变化与pH的关系如图所示。下列说法
正确的是
A.L1表示与pH的关系曲线
B.H2R的第二步电离常数K2的数量级为10-4
C.NaHR溶液能使酚酞溶液变红
D.M点对应溶液中存在c(Na+)>3c(R2-)
二、选择题:本题共8小题,每小题6分。在每小题给出的四个选项中,第14~18题只有一项符合题目要求,第19~21题有多项符合题目要求。全部选对的得6分,选对但不全的得3分,
有选错的得0分。
14.科学家发现太阳的核聚变反应区只是中心很小的一部分,由于太阳强大的引力和磁场的束缚,使太阳内部的能量可以向外持续稳定地释放,而不会像氢弹那样瞬间爆炸,这就是可控
核聚变技术的由来。太阳内部核聚变反应的一种可能形式为,
设、X和的质量分别为m1、m2、m3和m4,光速为c,则下列说法正确的是
A.X是
B.该核反应释放的核能为(m3+m4-m1-m2)c2
C.核反应中比结合能较小的原子核变成了比结合能较大的原子核
D.核反应中核子平均质量较小的原子核变成了核子平均质量较大的原子核
15.一条平直小河的河水由西向东流,水流速度的大小为v水=4m/s,让小船船头垂直河岸由南向北渡河,已知小船在垂直河岸方向运动的规律满足x=6t-0.05t2,且小船刚好到达河对岸,则小船在渡河的这段时间内的运动情况,下列说法正确的是
A.小船渡河的轨迹为直线
B.小船在河水中40s时的速度为m/s
C.小船在河水中40s时的位移为160m
D.小船到达河对岸时沿河岸方向运动的位移为240m
16.如图所示,把质量为0.2kg的小球放在竖直放置的弹簧上,并将小球缓慢向下按至图甲所示的位置,松手后弹簧将小球弹起,小球上升至最高位置的过程中其速度的平方随位移的变化图象如图乙所示,其中0.1~0.3m的图象为直线,弹簧的质量和空气的阻力均忽略不计,重力加速度g=10m/s2,则下列说法正确的是
A.小球与弹簧分离时对应的位移小于0.1m
B.小球的v2-x图象中最大的速度为v1=2m/s
C.弹簧弹性势能的最大值为Ep=0.6J
D.压缩小的过程中外力F对小球所做的功为WF=0.6J
17.如图所示,空间存在水平向右的匀强电场E,均带正电的A、B两物体通过不可伸长的细绳悬挂在光滑定滑轮上,两物体恰好静止在同一高度,此时与A物体相连的绳子处于竖直状态,与B物体相连的绳子偏离竖直方向一定的角度。现剪断细绳,不计空气阻力,则下列说法不正确的是
A.mA>mB
B.两物体落地之前,两物体始终在同一高度
C.两物体落地之前,A物体在水平方向上的位移为零
D.两物体落地之前,两物体的电势能均减小
18.如图所示,理想变压器的副线圈上接有一个灯泡L和一个滑动变阻器R,原线圈输入电压的有效值恒定,现将滑动变阻器R的滑片向右滑动,则下列说法正确的是
A.副线圈M、N两端的输出电压增大
B.原线圈的输入功率增大
C.灯泡L两端的电压减小
D.原线圈中的电流增大
19.某次发射火箭的过程中,当火箭距地面的高度恰好为地球半径的3倍时,火箭的加速度为a,方向竖直向上,火箭内有一电子台秤,物体在该台秤上显示的示数为发射前在地面上静止时示数的一半。已知地球的第一宇宙速度为v,引力常量为G,则下列说法正确的是
A.距地面高度恰好为地球半径的3倍处的重力加速度为地球表面重力加速度的
B.地球表面的重力加速度约为16a
C.地球的半径为
D.地球的质量为
20.如图所示,空间有两个区域,分别以水平线aa'、bb'、cc'为界,两个区域的高度均为h,其中区域I存在垂直于纸面向外、磁感应强度大小为B的匀强磁场,区域II存在垂直于纸面向里且与区域I的磁感应强度大小相等的匀强磁场。有一边长为h、质量为m、电阻为R的单匝正方形导体框,将导体框下边框与aa'重合并由静止释放,当导体框的下边框到达区域II的某一位置时开始做匀速直线运动,从开始释放导体框到导体框下边框到达bb'过程中通过导体框任意横截面的电荷量均为q1,从导体框下边框到达bb'到导体框恰开始匀速运动的过程中通过导体框任意横截面的电荷量均为q2,且q1=q2,已知重力加速度为g,导体框始终在竖直面内运动且下边框始终水平,q1、q2未知,则下列说法正确的是
A.导体框匀速运动时受到的安培力大小为mg
B.导体框匀速运动时的速度为
C.导体框开始匀速运动时下边框在区域II中的位移为x
D.导体框从开始匀速运动至下边框到达cc'的过程中,导体框产生的热量为
21.如图所示,在半径为R的圆形区域内存在着垂直于纸面向里、磁感应强度大小为B的匀强磁场,甲、乙两个相同的负电荷分别从图中A点和O点以方向相同、大小不同的速度垂直于磁场的方向射入,两电荷的速度方向与AO的夹角均为30°.已知甲电荷速度大小为v1,从磁场边缘的C点离开磁场(C点未画出),速度方向偏转了120°,若乙电荷也从C点离开磁场,不计电荷的重力及电荷间的相互作用力,则下列说法正确的是
A.甲、乙两电荷的比荷均为
B.甲、乙两电荷的比荷均为
C.甲、乙两电荷的速度之比为2:3
D.甲、乙两电荷在磁场中运动的时间之比为2:3
第II卷
三、非选择题:本卷包括必考题和选考题两部分。第22~32题为必考题,每个试题考生都必须
作答。第33~38题为选考题,考生根据要求作答。
(一)必考题(共129分)
22.(6分)
某实验小组利用如图甲所示的装置验证小球在斜槽上运动过程中机械能是否守恒,具体操作如下:让小球多次从斜槽上距离桌面h高处由静止释放,小球沿斜面下滑,记录小球的平抛轨迹,如图乙所示为平抛运动的部分轨迹。已知重力加速度为g,则小球的初速度的表达式为 ,验证机械能守恒的表达式为 (用已知量和图中测出的量表示),请写出至少两条减少实验误差的办法: .
23.(9分)
某同学要测量一电池的电动势E和内阻r.已知电池的电动势约为6V,电池内阻为几十欧。可用的实验器材有:
A.电流表A(量程为100mA)
B.电压表V(量程为3V,Rv=3000 Ω)
C.滑动变阻器R(阻值范围为0~300 Ω)
D.定值电阻R1(阻值为3000Ω)
E.定值电阻R2(阻值为300Ω)
F.开关S一个,导线若干
(1)由于电压表量程过小,为完成实验需将电压表 (填“串联”或“并联”)定值电阻
(填“R1”或“R2”)使用,改装后的电压表量程为 V.
(2)根据所给器材设计测量该电池的电动势和内阻的电路图。
(3)正确连接实验电路后,将滑动变阻器R连入电路的阻值调到最大,闭合开关,调节滑动
变阻器R的滑片,测量并记录多组电压表和电流表的数据U、I,作U-I图象;由图象可知该电
池的内阻r= Ω,电动势E= V
24.(12分)
如图所示的矩形PQNM区域内存在竖直向上、电场强度为E的匀强电场,ΔAPQ区域内存在垂直纸面向外的匀强磁场,已知边长PM=d,边长PQ=L, θ=30°,在M点有一粒子发射器,能释放大量比荷为、速度忽略不计的带正电的粒子,结果粒子恰好能从AQ边界离开磁场,若不计粒子重力及粒子间的相互作用力,求:
(1)磁感应强度的大小可能为多少;
(2)粒子在组合场中运动的最短时间。
25.(20分)
如图所示,半径为R的四分之一光滑圆弧槽B与长木板C平滑相接(不粘连),圆弧槽B固定在水平面上,长木板C的长度也为R,一个小物块A从圆弧槽B的顶端由静止释放,小物块
A与长木板C的上表面有摩擦,小物块A刚好未从长木板C上滑下。已知A、B、C的质量均相等。
(1)若水平面光滑,求小物块A与长木板C上表面间的动摩擦因数μ1;
(2)若水平面光滑并将圆弧槽B的固定解除,让圆弧槽B和长木板C粘连在一起,其余条
件不变,然后将小物块A从圆弧槽B顶端沿圆弧面下移一段高度后由静止释放,结果小物块A也恰未滑离长木板C,求小物块A下移的高度x1;
(3)若长木板C与水平面间的动摩擦因数μ2=,其余条件不变,然后将小物块A从圆弧槽B顶端沿圆弧面下移一段高度后由静止释放,结果小物块A也恰未滑离长木板C,求小物块A下移的高度x2.
26.(15分)
碳粉、CO、H2均可作为实验室还原CuO的还原剂,实验小组对CuO的还原反应及还原产物组成进行探究。
查阅资料:
I.CuO还原反应中相关信息如下表所示:
II.CuO高温分解生成Cu2O,Cu2O+2H+==Cu+Cu2++H2O;
II.PdCl2溶液能吸收CO,生成黑色Pd沉淀和一种氢化物、一种氧化物。
回答下列问题:
(1)实验室还原CuO适宜选用的还原剂为 ,理由为 .
(2)小组同学用如图所示装置探究碳粉与CuO反应的产物。
①仪器a的名称为 .
②试剂X的作用为 .
③若气体产物中含有CO,则观察到的现象为 ;其中反应的化学方程式为 .
(3)某小组同学为测定碳粉还原CuO后固体混合物中单质Cu的质量分数,设计如下实验:准确称取反应管中残留固体8.000g,溶于足量稀硝酸,过滤、洗涤、干燥,所得沉淀的质量为0.160 g;将洗涤液与滤液合并,配成500mL溶液;量取所配溶液25.00mL,加入适当过量的KI溶液;以淀粉为指示剂,用0.500 0 ml·L-1 Na2S2O3标准溶液滴定,达到滴定终点时,消耗标准溶液的体积为12.00mL.已知:2Cu2++5I-=2CuI↓+ I3-, I3-+2S2O32-=-S4O62-+3I-.
①溶解样品时,不能用稀硫酸代替稀硝酸的原因为 .。
②通过计算说明还原产物中是否含有Cu2O: .
③若CuI吸附部分I3-,会导致所测Cu单质的质量分数 .(填“偏大”“偏小”或“无影响”)。
27.(14分)
合成氨反应的条件和历程优化一直是科研热点。
已知:I.2NO(g)=N2(g)+O2(g) ΔH= -180 kJ·ml-1;
II.5N2(g)+6H2O(g)=6NO(g)+4NH3(g) ΔH= +1808 kJ·ml-1;
III.2H2(g)+O2(g)-2H2O(g) ΔH= -483.6kJ·ml-1.
回答下列问题:
(1)合成氨反应N2(g)+3H2(g)→2NH3(g) ΔH= 。
(2)一定温度下,将等物质的量的N2(g)和H2O(g)充入恒容密闭容器中,发生反应I和反应II.实验测得反应前H2O(g)的分压为p.Pa,平衡时NO和O2的分压分别为p1Pa、p2Pa.
①反应I的平衡常数Kp= (用含p、p1、P2的代数式表示,下同,K,是用分压表示的平衡常数,分压=总压x物质的量分数)。
②H2O(g)的平衡转化率α= 。
(3)若在绝热容器中进行反应I和反应II,反应I能使H2O(g)的平衡转化率 (填“增大”“减小”或“无影响”),原因为 。
(4)科学工作者研究出通过锂单质循环完成合成氨反应的方法,反应过程如图1所示。
①步骤ii的化学方程式为 。
②步骤iii可通过图2所示装置实现,两极区分别加入聚合物电解质和LiOH水溶液。
LiOH 水溶液适合加入 (填“阳极区”或“阴极区”);阳极的电极反应式为 。
28.(14分)
二氧化钛(TiO2)可用作颜料、催化剂和食品添加剂等。实验室以假金红石(主要成分Fe2Ti3O9,含有少量MgO、SiO2杂质)为原料制备TiO2的一种工艺流程如图所示。
回答下列问题:
(1)“粉碎”的目的为 。
(2)Fe2Ti3O9中Ti为+4价,若石油焦记作碳单质,则“煅烧”反应中氧化剂与还原剂的物质的量之比为 。
(3)MgCl2的电子式为 。
(4)甲苯可作为上述流程中“萃取”工序的萃取剂的原因为 。
(5)实验室进行“蒸馏”操作时,所需主要玻璃仪器有酒精灯、蒸馏烧瓶、温度计、锥形瓶、牛
角管和 。从SiCl4的有机液中提取出的溶剂可返回 工序循环利用。
(6)“水解”反应的化学方程式为 ;“水解”反应后,过滤、洗涤得TiO2·xH2O,其中检验TiO2·xH2O已洗涤干净的方法为 。
29.(9分)
马铃薯叶片合成的有机物可通过叶柄和茎输送到地下,地下茎积累有机物形成球状的块茎(如图所示)。回答下列问题:
(1)适宜的光照条件下,马铃薯叶肉细胞中[H]参与的化学反应有 。
(2)用富含H218O的水浇灌马铃薯植株, (填“能”或“不能”)在产生的CO2中检测到18O,原因是 。
(3)光合作用的光反应阶段和暗反应阶段之间在能量方面的联系是 。
(4)研究发现,将生长状况相同的马铃薯幼苗均分为两组,分别种植在缺钾地块、正常地块中,收获时发现:缺钾的地块中马铃薯的产量明显低于正常地块,但是地上茎叶部分的干重明显高于正常地块。据此分析钾的作用是 。
30.(10分)
神经-体液-免疫调节网络是人体维持稳态的主要调节机制,机体内各个器官、系统在该调节机制下保持协调一致。回答下列问题:
(1)下丘脑分泌的促甲状腺激素释放激素能调控垂体的分泌活动,而对其他腺体没有调控作用,原因是 。
(2)下丘脑病变会影响垂体的分泌活动,还会影响体温调节、血糖调节以及 (答出两点)等调节活动。
(3)饥饿状态下,流出肝脏的血液中胰高血糖素的含量比流入肝脏的含量 (填“高”或“低”),原因是 。
(4)研究发现,精神紧张、过度悲伤等条件下机体的抵抗力降低,容易诱发很多疾病;愉快的情绪能使免疫功能增强。结合所学知识可以推测:免疫细胞发挥作用一方面需受到抗原的刺激;另一方面还受 三种信号分子的调节。
31.(8分)
青鱼、草鱼、鳙鱼和鲢鱼是我国传统的四大家鱼,青鱼栖息在水体的中下层,以水底的螺、蚌
及水生植食性昆虫等为食;草鱼栖息于水体的中下层或水草多的地方,以水草为食;鳙鱼生活在水体的中上层,以浮游动物为食,也食用部分浮游植物;鲢鱼以浮游植物为食,生活在水体的上层。养殖人员将四种鱼混合放养于一个鱼塘中,并适当地投入饵料。回答下列相关问题:
(1)四大家鱼中可属于次级消费者的有 。在上述池塘内的食物链中,存在竞争关系的家鱼有 。
(2)四种鱼均将精子和卵细胞排到水体中,但是不同种鱼的精子与卵细胞很难结合形成受精卵,我们把这种现象称之为生殖隔离,生殖隔离是指 的现象。
(3)草鱼同化的能量中,大部分的能量去路是 。四大家鱼在池塘水体中分层现象的意义是 。
32.(12分)
自从人类开始种植作物和饲养动物以来,就从没停止过对品种的改良。缩短育种时间,加快育种进程,一直是育种人员研究的目标之一。回答下列有关问题:
(1)某闭花传粉的二倍体植株,抗病对感病、易倒伏对抗倒伏均表现为完全显性。该植物仅有抗病易倒伏、感病抗倒伏两种纯合品系,欲尽快得到抗病抗倒伏的纯合子,可采用“单株收获、
单独种植”的方法:让抗病易倒伏、感病抗倒伏两种纯合品系杂交,得到F1,F1自交得到F2,单
独收集F2中表现型为 的植株上的种子,分别单独种植在多个地块中得到多个“株系”,观察所有的株系, 的地块中的全部植株均为符合要求的目标植株,这样的株系占整个株系的比例是 。
(2)能显著缩短育种年限的育种方法是 ,其操作流程是 。
(3)诱变育种能否缩短育种时间,为什么? 。
(二)选考题:共45分。请考生从给出的2道物理题、2道化学题、2道生物题中每科任选一题作答。如果多做,则每科按所做的第一题计分。
33.[物理-选修3-3](15分)
(1)(5分)一定质量的理想气体从状态A经过B、C、D等状态回到状态A的p-V图象如图所示,其中状态变化过程A→B、B→C、C→D、D→A分别简称为①、②、③、④过程,且②、④过程为等温过程,温度分别为T2和T4,则T2 (填“大于”“小于”或“等于”)T4,下列说法正确的是 (填正确答案标号)。
A.①过程中气体从外界吸热
B.②过程中外界对气体做的功等于气体向外界散发的热量
C.③过程中外界对气体做的功等于气体向外界散发的热量
D.④过程中外界对气体做的功等于气体向外界散发的热量
(2)(10分)一导热气缸固定在水平桌面上,气缸内用活塞封闭着一定质量的理想气体,活塞的横截面积为S,活塞可在气缸内无摩擦滑动且不漏气,活塞通过跨过光滑定滑轮的轻绳与一水桶相连,水桶的质量为m,水桶中水的质量为M,开始时活塞距缸底的距离为L.若环境温度保持不变,让水桶中的水缓慢地流出直至水全部流出,重力加速度为g,大气压强为p,滑轮左侧轻绳水平,求:
(i)水流出的过程中,活塞左移还是右移,并求出移动的距离;
(ii)水流出的过程中,气体是吸热还是放热。
34.[物理-选修3-4](15分)
(1)(5分)一列简谐横波沿x轴正方向传播,t=0时刻其部分波动图象如图甲所示,其中A点对应的平衡位置为x1=1m,B点对应的平衡位置为x2=14m(未画出),已知波速v=10m/s,t=0时刻B点已开始振动,B点的振动图象为图 (填“a”“b”“c”或“d”),从A点开始振动到B点开始振动的时间内A点处质点通过的路程为 m.
(2)(10分)如图所示,一块底面涂有反光涂层的玻璃砖放在水平地面上,其横截面为边长
为L的正三角形,一条光线竖直向下射向AB边,结果发现有光线从AC边竖直向上射出,已知光在真空中传播的速度为c,求:
(i)此玻璃砖的折射率;
(ii)光从AB边射入到从AC边射出的过程中,光在玻璃砖内传播的时间。
35.[化学-选修3:物质结构与性质](15分)
硼和过渡金属在新能源和新材料的研究、合成和利用中有着重要地位和作用。回答下列问题:
(1)下列状态的硼中,能量最低的是 (填选项字母)。
(2)BF3属于 (填“极性分子”或“非极性分子”),理由为 。
(3)氮化硼和碳化硼均属于原子晶体,氮化硼的熔点高于碳化硼的原因为 ;B、C、N的第一电离能由大到小的顺序为 。
(4)NaBH4是一种重要的还原剂和储氢材料,其阴离子的立体构型为 ,B原子的杂化方式为 ;1 ml 阴离子中含有配位键的数目为 ;Na、B、H的电负性由大到小的顺序为 。
(5)过渡金属Q与镧(La)形成的合金是一种储氢材料,其中基态Q原子的价电子排布式为
nd2n+2(n+1)sn-4;该合金的晶胞结构和x轴方向的投影图如图所示。
①Q的元素符号为 。
②若阿伏加德罗常数的值为NA,Q的相对原子质量为M,则该合金的密度ρ= g·cm-3(用含a、c、NA、M的代数式表示)。
36.[化学-选修5:有机化学基础](15分)
化合物M()是抗菌、抗氧化中药的中间体。实验室以化合物A为原料制
备M的一种合成路线如图所示。
已知:
回答下列问题:
(1)由A生成B的反应类型为 ;B的化学名称为 。
(2)由C生成D所需的试剂和条件分别为 ;不能先将D酸化再进行催化氧化的原因为 。
(3)E的结构简式为 。
(4)由F生成M的化学方程式为 ;M的分子式为 。
(5)同时满足下列条件的F的所有同分异构体的结构简式为 。
①能与FeCl3溶液发生显色反应,能发生银镜反应。
②核磁共振氢谱中有5组吸收峰。
(6)有学者设计了两种合成的路线:
其中更合理的是 (填“I”或“II”),原因为 (任写一点)。
37.[生物-选修1:生物技术实践](15分)
诺氟沙星(分子式为C16H18FN3O3)能阻碍消化道内致病细菌的DNA复制,从而对细菌有抑制作用,是治疗肠炎痢疾的常用药。但此药对未成年人骨骼形成有延缓作用,会影响到发育。
为清除制药厂废弃物中的诺氟沙星,研究人员进行了诺氟沙星分解菌的筛选工作。回答下列
问题:
(1)若想尽快找到诺氟沙星分解菌,应从 中进行取样。
(2)配制培养基时,研究人员认为培养基中的碳源和氮源均应来自于 。但经过多次实验发现,在该培养基上并没有诺氟沙星分解菌生长,而添加适量的蛋白胨后,发现有诺氟沙星分解菌生长。添加的蛋白胨为诺氟沙星分解菌提供的营养成分是 。如何判断液体培养基中有诺氟沙星分解菌呢?写出检测思路: .
(3)培养过程必须严格进行无菌操作,需进行消毒处理的有 (至少说出2种)。
(4)在将样品稀释涂布到选择培养基之前,研究人员将其与富含诺氟沙星的液体培养基混合,并将其固定在摇床上振荡培养2天。这样做的目的是 ,由此可以推断诺氟沙星分解菌的细胞呼吸方式为 。
38.[生物-选修3:现代生物科技专题](15分)
自新型肺炎爆发以来,我国在新型冠状病毒疫苗的研究上走在了世界的前列。常见的疫苗有灭活疫苗、核酸疫苗等多种。回答下列问题:
(1)灭活疫苗是指用 手段使新型冠状病毒 ,但是不破坏其抗原结构,从而能够刺激机体产生免疫应答。
(2)我国科学家陈薇教授将编码新型冠状病毒(RNA病毒)表面抗原的核苷酸序列,与腺病毒(DNA病毒)的核苷酸序列“拼接”在一起,研制出了核酸疫苗。此过程必不可少的酶有 ,腺病毒的作用是 。
(3)若想在短时间内获得大量的核酸疫苗,常用到 反应,其扩增的过程是 (用简练文字和“→”表示)。
(4)若在分子水平上检测该疫苗是否发挥了作用,应该用 对接种者的血清进行检测,若出现了杂交带,说明该疫苗研制成功。
2021四川省高三诊断性测试理科综合试题扫描版含答案: 这是一份2021四川省高三诊断性测试理科综合试题扫描版含答案
2021四川省天府名校高三上学期12月诊断性考试理科综合试题含答案: 这是一份2021四川省天府名校高三上学期12月诊断性考试理科综合试题含答案,文件包含四川省2020-2021学年高三天府名校大联考12月诊断性考试理科综合Word版doc、天府名校大联考理综答案pdf等2份试卷配套教学资源,其中试卷共23页, 欢迎下载使用。
2021四川省天府名校高三下学期5月诊断性考试理科综合试卷PDF版含答案: 这是一份2021四川省天府名校高三下学期5月诊断性考试理科综合试卷PDF版含答案,文件包含天府名校大联考理综答案pdf、天府名校大联考理综正文pdf等2份试卷配套教学资源,其中试卷共19页, 欢迎下载使用。

