2021年广东省中考化学模拟试卷一(word版 含答案)
展开可能用到的相对原子质量:H一1 C—12 N一14 O一16 Cl一35.5 Ca一40
一、选择题(在下列四个选项中只有一个选项符合题意.本大题15小题,每小题3分,共45分.)
1.下列变化属于化学变化的是( )
A.玻璃破碎B.冰雪融化C.酒精燃烧D.汽油挥发
2.下列实验现象描述不正确的是( )
A.细铁丝在氧气里剧烈燃烧,火星四射
B.一氧化碳燃烧产生蓝色火焰
C.二氧化碳气体通入无色酚酞溶液,溶液变红色
D.白磷在空气中自燃产生大量白烟
3.下列图标中,表示“禁止烟火”的是( )
ABCD
4.下列物质中,属于纯净物的是( )
A.石灰石B.干冰C.空气D.澄清石灰水
5.下列实验操作正确的是( )
ABCD
6.钠原子结构示意图如右图所示。下列有关钠原子的说法不正确的是( )
A.在化学反应中易失去电子B.质子数为11
C.最外层电子数为1D.钠离子:Na-
7.下列叙述中,正确的是( )
A.酒香不怕巷子深说明分子是保持化学性质的最小粒子
B.温度计中的水银受热膨胀说明受热汞原子之间间隔变大
C.气体易被压缩,说明构成气体的分子在不断运动
D.物质在不同条件下的三态变化主要是由于分子的大小发生了变化
8.油漆的一种重要成分苯 C6H6是一种常见的化学溶剂,点燃时会产生浓烈的黑烟,其反应的化学反应方程式为2C6H6+XO212CO2+6H2O该反应的化学方程式中X的数值是( )
A. 6 B.9 C.12 D.15
9.下列物质的化学式书写或意义正确的是( )
A.碳酸钠:NaCO3B.3H:3个氢元素
C.3CO2:3个二氧化碳分子D.O2-: 氧元素化合价是-2
10.重铬酸钾(K2Cr2O7)是检测酒精的一种试剂,其中铬元素的化合价为( )
A.+3B.+ 4C.+5D.+ 6
11.向硝酸银和硝酸铜的混合溶液中加入一定量的铝粉,充分反应后过滤,得到固体甲和滤液乙。下列说法中不正确是( )
A.固体甲中一定含银,滤液乙中一定含硝酸铝
B.若滤液乙无色,则滤液乙中只含一种溶质
C.若向滤液乙中再加铝粉,有红色固体析出,则固体甲的组成有两种可能
D.若向滤液乙中滴加稀盐酸,有白色沉淀生成,则滤液乙中可能有3种溶质
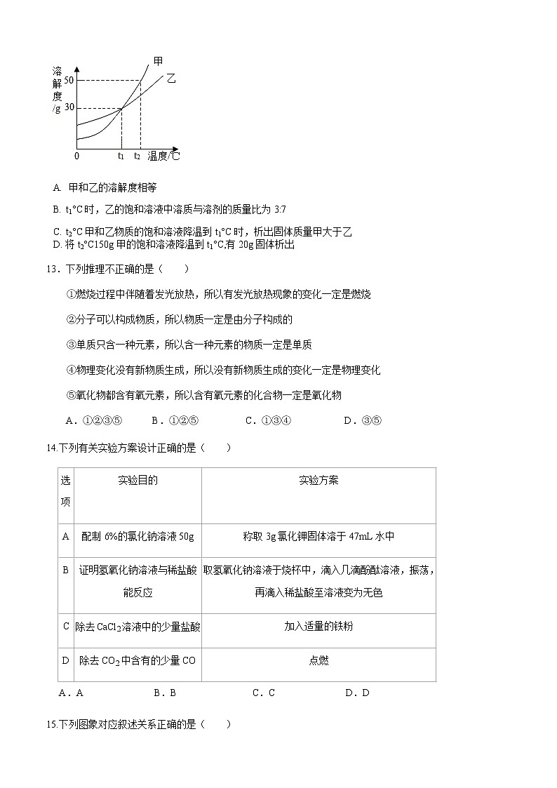
12..甲、乙两种物质(不含结晶水)的溶解度曲线如图所示,下列叙述正确的是( )
甲和乙的溶解度相等
t1°C时,乙的饱和溶液中溶质与溶剂的质量比为3:7
t2°C甲和乙物质的饱和溶液降温到 t1°C时,析出固体质量甲大于乙
D. 将t2°C150g甲的饱和溶液降温到t1°C,有20g固体析出
13.下列推理不正确的是( )
①燃烧过程中伴随着发光放热,所以有发光放热现象的变化一定是燃烧
②分子可以构成物质,所以物质一定是由分子构成的
③单质只含一种元素,所以含一种元素的物质一定是单质
④物理变化没有新物质生成,所以没有新物质生成的变化一定是物理变化
⑤氧化物都含有氧元素,所以含有氧元素的化合物一定是氧化物
A.①②③⑤B.①②⑤C.①③④D.③⑤
14.下列有关实验方案设计正确的是( )
A.AB.BC.CD.D
15.下列图象对应叙述关系正确的是( )
A.向pH=3的溶液中加水
B.一定质量的稀盐酸与锌粒反应
C.室温下向一定量的水中不断通入CO2
D.煅烧一定质量的石灰石
二、填空题(含2小题,共15分)
16.用化学符号或化学方程式表示:
①3个二氧化氮分子 ; ②两个铜原子 ;
③碳酸钙中钙元素呈正二价 。 ④天然气主要成分 ;
⑤实验室用盐酸除铁锈: 。
17.水是生命之源,是“永远值得探究的物质”,人类从未停止过对水的探究。
(1)取少量太湖水于小烧杯中,加入肥皂水并搅拌,发现泡沫很少且有大量浮渣。说明太湖水是 (填“硬水”或“软水”)。
(2)下图表示自来水投药消毒过程中发生的一个反应的微观过程:
A B C D
物质D中氯元素的化合价为 ;写出该反应的化学方程式 。
近几年,常用环保高效的新型消毒剂ClxOy(相对分子质量67.5)进行消毒。该物质中,氯元素和氧元素的质量比为71:64,则该消毒剂的化学式为 。
以水为原料可以生产氢气。 管(填“a”或“b”)产生的气体能使燃着的木条燃烧更旺;写出电解水的文字表达式 ,该反应属于 反应(填基本反应类型)。
三、推断题(10分)
18.下图中表示中学几种常见的物质在一定条件下可以转化,A是石灰石的主要成分,E、G为黑色的粉末,C为无色液体,H为紫红色固体。(部分条件省略)
(1)写出下列物质的化学式:A C D E
(2) CO2通入D澄清溶液的化学反应方程式是: 。
F生成H的化学方程式 。
(3)写出F的一种用途 。
四、实验探究题
18.下列是“粗盐中难溶性杂质的去除”的实验操作示意图:
第18题图
(1)仪器a的名称__________;
(2)操作A中两个托盘各放一张干净的大小相同的纸片,其作用是________;
(3)操作B中还需用到的仪器是__________;
(4)操作C中,倒入液体时液面要低于滤纸边缘主要是为了防止__________(填序号);
A. 过滤速度慢 B. 滤纸破损 C. 杂质未经过滤就进入滤液
(5)图中部分操作有错误,其中有的错误会导致精盐的产率明显偏低,其原因是____________________。
19.达州盛产天然气,有“中国气都”之称的美誉。天然气的主要成分是甲烷(CH4),某校化学兴趣小组的同学对甲烷燃烧的产物产生了兴趣,请你参与:
【提出问题】:甲烷燃烧后生成哪些物质?
【查阅资料】:含碳元素的物质完全燃烧生成CO2,不完全燃烧生成CO;无水CuSO4遇水变蓝。
【猜想与假设】: 甲 CO2 H2O ; 乙 CO H2O;
丙 NH3 CO2 H2O; 丁 CO2 CO H2O 。
你认为 同学的猜想是错误的,理由是 。
【实验探究】:为了验证上述猜想与假设,将甲烷在一定量的O2中燃烧的产物依次通过下列装置:
A、B装置的顺序能否颠倒?(填“能"或“否”) 。
实验中观察到A中无水CuSO4变蓝,B、D中澄清石灰水变浑浊,C中红色粉末变成黑色,由此
推断 同学猜想成立。
请写出C中红色粉末变成黑色的化学方程式: 。
【反思与交流】:为避免有毒的CO污染环境,所以含碳元素的物质燃烧必须满足的条件是
。
D装置后添加一大气球的原因是: 。
五、计算题(10分)
21.实验室有一瓶失去标签的稀盐酸,化学兴趣小组的同学欲测定此稀盐酸中溶质的质量分数。他们先称取25g研细的石灰石样品放入烧杯中,再向烧杯中逐滴滴加此稀盐酸使其充分反应至无气泡产生(已知石灰石样品中的杂质不与稀盐酸反应)。测得加入稀盐酸的质量与烧杯中物质的质量的相关数据如下表所示,请计算:
(1)反应生成二氧化碳的质量;
(2)此稀盐酸中溶质的质量分数。
2021年广东省中考化学模拟试卷(37)
参考答案
一、选择题(本大题包括15小题,每小题3分,共45分。)
二、填空题与说明题(本题共2小题, 共15分)
16.① 3CO2; ② 2Cu; ③
④CH4
⑤Fe2O3 +6HCl === 2FeCl3 + 3H2O 置换反应
硬水 +1 Cl2+H2O=HCl+HClO ClO2 b 分解
三、推断题
18
= 1 \* GB2 ⑴A.CaCO3 C.H2O D.Ca(OH)2 E.C = 2 \* GB2 ⑵CO2 +Ca(OH)2 == CaCO3↓+ H2O (3)作燃料(冶炼金属)
四、实验题
19. (1)铁架台 (2)防止药品污染托盘(或使称量准确,防止称量不准确等)
(3)胶头滴管 (4)C (5)蒸发时未使用玻璃棒搅拌,造成液滴飞溅
20.高温
丙 不遵守元素守恒(或其它合理答案)
= 1 \* GB2 ⑴否 = 2 \* GB2 ⑵丁 = 3 \* GB2 ⑶ 3CO + Fe2O3 ==== 2Fe + 3CO2 与足量的氧气充分接触
防止污染空气
五、计算题
21.解:(1)反应生成二氧化碳的质量=(200g+25g)﹣216.2g=8.8g;
(2)设此稀盐酸中溶质的质量为x
CaCO3+2HCl=CaCl2+H2O+CO2↑
73 44
x 8.8g
x=14.6g
稀盐酸中溶质的质量分数为×100%=7.3%
答:(1)产生的CO2是8.8g;(2)稀盐酸中溶质的质量分数是7.3%。
选项
实验目的
实验方案
A
配制6%的氯化钠溶液50g
称取3g氯化钾固体溶于47mL水中
B
证明氢氧化钠溶液与稀盐酸能反应
取氢氧化钠溶液于烧杯中,滴入几滴酚酞溶液,振荡,再滴入稀盐酸至溶液变为无色
C
除去CaCl2溶液中的少量盐酸
加入适量的铁粉
D
除去CO2中含有的少量CO
点燃
加入稀盐酸的质量/g
0
200
烧杯中物质的质量/g
25
216.2
题号
1
2
3
4
5
6
7
8
9
10
11
12
13
14
15
答案
C
C
D
B
B
D
B
D
C
D
D
D
A
B
C
2022年广东省中考模拟化学试卷(一)(word版含答案): 这是一份2022年广东省中考模拟化学试卷(一)(word版含答案),共14页。试卷主要包含了5 Ag—108,下列物质属于氧化物的是,下列图示实验操作正确的是等内容,欢迎下载使用。
2022年广东省中考模拟化学试卷(三)(word版含答案): 这是一份2022年广东省中考模拟化学试卷(三)(word版含答案),共12页。试卷主要包含了非选择题等内容,欢迎下载使用。
2021年广东省中考模拟化学试卷(word版 含答案): 这是一份2021年广东省中考模拟化学试卷(word版 含答案),共18页。试卷主要包含了选择题,填空题等内容,欢迎下载使用。

