2021届中考化学二轮复习题型专练03 选择题之空气、氧气和二氧化碳
展开一、空气
1.空气的成分和组成:按体积分数计:氮气占78%、氧气占21%、稀有气体占0.94%、二氧化碳占0.03%、其它气体和杂质占0.03%。
2.空气中氧气含量的测定:空气是混合物;氧气约占1/5,可支持燃烧;氮气约占4/5,不支持燃烧,也不能燃烧,难溶于水。①液面上升小于1/5的原因:装置漏气,红磷量不足,未冷却完全。②液面上升水大于1/5原因:点燃红磷后,伸入集气瓶的动作缓慢,导致一部分空气受热逸出;可能没有夹紧弹簧夹,红磷燃烧时瓶内部分空气受热逸出。
3.稀有气体(氦、氖、氩、氪、氙、氡等的总称):化学性质稳定,用作保护气,通电时发出不同颜色的光(物理性质),用作光源(如航标灯、强照明灯、闪光灯、霓虹灯等),氦气可作致冷剂,氙气可作麻醉剂。
4.空气的污染及防治:对空气造成污染的主要是有害气体(CO、SO2、NO2)和烟尘等,目前计入空气污染指数的项目为CO、SO2、NO2、O3和可吸入颗粒物等。危害:严重损害人体健康,影响作物生长,破坏生态平衡,全球气候变暖,臭氧层破坏和酸雨等。保护:加强大气质量监测,改善环境状况,使用清洁能源,工厂的废气经处理过后才能排放,积极植树、造林、种草等。二、氧气
1.物理性质:通常状况下是无色、无味的气体,密度比空气略大,不易溶于水,固态氧和液态氧呈淡蓝色。
2.化学性质:支持燃烧,供给呼吸。注意:氧气有助燃性,没有可燃性。
3.工业制氧气:分离液态空气法(原理:氮气和氧气的沸点不同,属于物理变化)。
4.实验室制氧气:高锰酸钾、过氧化氢、氯酸钾制氧气。发生装置:①固固加热型:用高锰酸钾、氯酸钾制取氧气;②固液常温型:用过氧化氢制取氧气;收集装置:①根据物质的密度:向上排空气法(相对较干燥),密度比空气大的气体,且不与空气中的主要成分发生反应;向下排空气法(相对较干燥),密度比空气小的气体,且不与空气中的主要成分发生反应。②溶解性:排水法(相对较纯净):不易溶于水或难溶于水的气体,且不与水发生反应。氧气的验满:用带火星的木条放在集气瓶口;氧气的检验:用带火星的木条伸入集气瓶内。
5.催化剂(触媒):在化学反应中能改变其他物质的化学反应速率,而本身的质量和化学性质在反应前后都没有发生变化的质。(一变两不变)催化剂在化学反应中所起的作用叫催化作用。
三、二氧化碳
1.物理性质:无色无味,常温常压下为气体,一般情况下,二氧化碳的密度比空气的密度大,能溶于水。
2.化学性质:一般情况下,二氧化碳既不能燃烧,也不能支持燃烧,不能供给呼吸,能与水反应生成碳酸,能使澄清的石灰水变浑浊,在高温条件下能与碳反应生成一氧化碳。
3.工业制二氧化碳:CaCO3CaO+CO2↑
4.实验室制取二氧化碳:CaCO3+2HCl=CaCl2+H2O+CO2↑,发生装置:同分解过氧化氢溶液制取氧气的发生装置(原因:固体和液体混合,在常温下反应生成气体)。收集装置:向上排空气法收集气体的装置(原因:二氧化碳能溶于水,且密度比空气的密度大)。验满:把燃着的木条放在集气瓶口(不要伸入瓶内),如果火焰熄灭,证明二氧化碳已经收集满了。检验:把气体通入澄清的石灰水中,如果澄清的石灰水变浑浊,则证明收集的气体是二氧化碳。净化:制取的二氧化碳中常混有少量氯化氢气体和水蒸气,可先将气体通过盛有碳酸氢钠溶液的洗气瓶(除去氯化氢),再通过盛有浓硫酸的洗气瓶(除去水蒸气进行干燥)。
5.一氧化碳:无色、无味的气体,难溶于水,密度比空气略小,具有可燃性、毒性和还原性。
【专题训练】
1. 节日期间的商场里顾客很多,有人会感觉到闷热缺氧,测定出氧气的体积分数可能是( )
A. 1% B. 19% C. 25% D. 78%
【答案】B
【解析】空气中氧气的体积分数约为21%,又结合题干信息“节日期间的商场里顾客很多,有人会感觉到闷热缺氧”,可知此时空气中氧气含量比正常值稍偏低,但不会低至1%,B正确。
2. 下列关于空气的说法正确的是( )
A. 空气由空气分子构成 B. N2、O2均匀地混合
C. N2、O2不再保持各自的化学性质 D. N2、O2的体积之比约为5∶1
【答案】B
【解析】空气属于混合物,不存在空气分子之说,A错误;因为分子是不断运动的,所以空气中的N2、O2可以通过扩散,使二者均匀混合,B正确;分子是保持物质化学性质的最小粒子,因而空气中的N2、O2能保持各自的化学性质,C错误;空气中N2、O2的体积比约为4∶1,D错误。
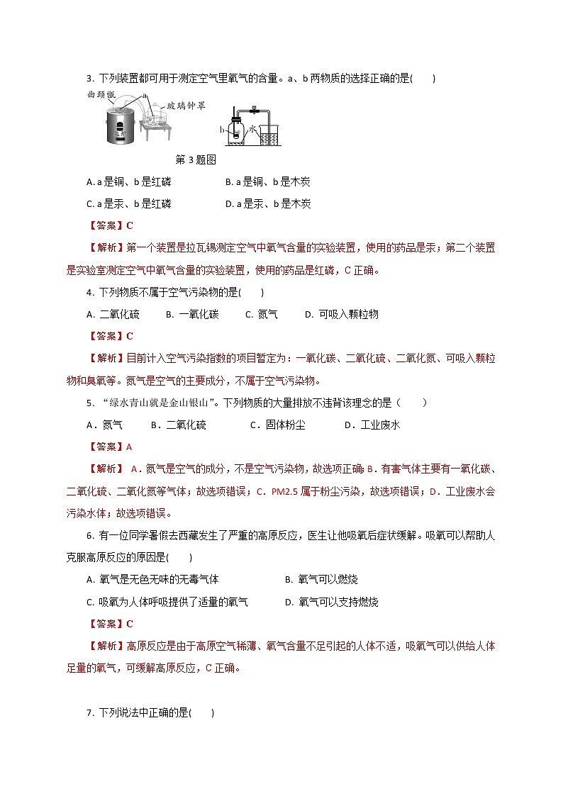
3. 下列装置都可用于测定空气里氧气的含量。a、b两物质的选择正确的是( )
第3题图
A. a是铜、b是红磷B. a是铜、b是木炭
C. a是汞、b是红磷D. a是汞、b是木炭
【答案】C
【解析】第一个装置是拉瓦锡测定空气中氧气含量的实验装置,使用的药品是汞;第二个装置是实验室测定空气中氧气含量的实验装置,使用的药品是红磷,C正确。
4. 下列物质不属于空气污染物的是( )
A. 二氧化硫 B. 一氧化碳 C. 氮气 D. 可吸入颗粒物
【答案】C
【解析】目前计入空气污染指数的项目暂定为:一氧化碳、二氧化硫、二氧化氮、可吸入颗粒物和臭氧等。氮气是空气的主要成分,不属于空气污染物。
5. “绿水青山就是金山银山”。下列物质的大量排放不违背该理念的是( )
A.氮气 B.二氧化硫 C.固体粉尘 D.工业废水
【答案】A
【解析】 A.氮气是空气的成分,不是空气污染物,故选项正确;B.有害气体主要有一氧化碳、二氧化硫、二氧化氮等气体;故选项错误;C.PM2.5属于粉尘污染,故选项错误;D.工业废水会污染水体;故选项错误。
6. 有一位同学暑假去西藏发生了严重的高原反应,医生让他吸氧后症状缓解。吸氧可以帮助人克服高原反应的原因是( )
A. 氧气是无色无味的无毒气体 B. 氧气可以燃烧
C. 吸氧为人体呼吸提供了适量的氧气 D. 氧气可以支持燃烧
【答案】C
【解析】高原反应是由于高原空气稀薄、氧气含量不足引起的人体不适,吸氧气可以供给人体足量的氧气,可缓解高原反应,C正确。
7. 下列说法中正确的是( )
A. 红磷在氧气中能燃烧,在空气中不能燃烧
B. 硫在氧气中燃烧后生成有刺激性气味的气体
C. 镁条在氧气中燃烧时,火星四射,生成黑色固体
D. 木炭伸入盛有氧气的集气瓶中剧烈燃烧,发出白光
【答案】B
【解析】红磷在空气和氧气中都能燃烧,A错误;硫在氧气中燃烧生成二氧化硫,二氧化硫有刺激性气味,B正确;镁条在氧气中燃烧,发出耀眼的白光,生成白色固体,C错误;木炭只有点燃后(温度达到着火点)才能在氧气中燃烧,D错误。
8. 取甲、乙两份质量和溶质质量分数均相同的过氧化氢溶液,向甲中加入适量的二氧化锰,反应生成氧气质量与反应时间的关系如图所示。从图中不能获取的信息是( )
A. 二氧化锰可改变过氧化氢的分解速率
B. 甲、乙两份溶液最终生成氧气质量相同
C. 反应前后二氧化锰的质量和化学性质均不变
D. a线表示甲溶液生成氧气质量随反应时间的变化情况
【答案】C
【解析】观察横坐标发现生成相同质量的氧气时甲、乙两份溶液所用的时间不同,说明二氧化锰能改变过氧化氢的分解速率,A正确;观察纵坐标发现,反应完毕后甲、乙两份溶液最终生成氧气的质量相等,B正确;从图中无法读出反应前后二氧化锰的质量和化学性质均不变,C错误;分析横、纵坐标可知a曲线反应完所用时间短,说明a曲线是加入二氧化锰的甲溶液的变化曲线,D正确。
9. 往装有双氧水的试管中加入红砖粉末,立即产生大量的气泡,在此反应过程中红砖粉末是( )
A. 催化剂 B. 反应物 C. 生成物 D. 着色剂
【答案】 A
【解析】双氧水分解生成水和氧气,加入红砖粉末后立即产生大量的气泡,说明红砖粉末能加速过氧化氢的分解,即在此反应过程中红砖粉末是催化剂,故选A。
10.实验室加热一定质量的高锰酸钾制取氧气,随着反应的进行,试管内固体的质量逐渐减少。图中各点表示的含义错误的是( )
A.a点表示高锰酸钾的质量
B.b点表示高锰酸钾、锰酸钾和二氧化锰混合物的质量
C.c点表示生成二氧化锰的质量
D.d点表示高锰酸钾完全分解了
【答案】C
【解析】高锰酸钾分解生成锰酸钾、二氧化锰和氧气。氧气是气体,锰酸钾和二氧化锰是固体,随着反应的进行,固体的质量会逐渐的减少,反应完全后,固体的质量保持不变。a点还没有开始反应,表示的是高锰酸钾的质量,正确;b点时高锰酸钾已分解了一段时间,b点时试管内物质为剩余的高锰酸钾、生成的锰酸钾和二氧化锰,则b点表示高锰酸钾、锰酸钾和二氧化锰混合物的质量,正确;c点时高锰酸钾相对于b点,又分解了一段时间,但还没有完全分解,c点时试管内物质仍为剩余的高锰酸钾、生成的锰酸钾和二氧化锰,故c点表示高锰酸钾、锰酸钾和二氧化锰混合物的质量,错误;d点之后,剩余固体质量不再发生改变,说明高锰酸钾此时完全分解,则d点表示高锰酸钾完全分解了,正确。故选C。
11. 如图是“分解过氧化氢制氧气”的主要操作步骤,其中错误的是 ( )
A. B. C. D.
【答案】D
【解析】验满时应将带火星的木条放在集气瓶口,错误。
12. 研发高性能“中国芯”是我国信息产业的当务之急。“中国芯”的主要材料是高纯度的单质硅,工业上用SiO2+2CSi+2CO↑来制取粗硅,下列说法正确的是( )
A.生成CO的原因是O2不足B.该反应为置换反应
C.硅元素在地壳中的含量比氧元素多D.该反应体现了C的氧化性
【答案】B
【解析】 A.该反应没有氧气参与,生成一氧化碳不是因为氧气不足,错误;B.该反应是一种单质和一种化合物生成另一种单质和另一种化合物,属于置换反应,正确;C.硅元素在地壳中的含量比氧元素少,错误;D.该反应体现了C的还原性,不是氧化性,错误。
13. 金刚石、石墨和C60的化学性质相似,物理性质却有很大差异。其原因是( )
A. 构成它们的原子数目不同
B. 构成它们的原子大小不同
C. 金刚石、石墨和C60由不同种原子构成
D. 金刚石、石墨和C60里碳原子的排列方式不同
【答案】D
【解析】金刚石和石墨都是由碳原子构成的,C60是由分子构成的,三种物质都是由碳元素组成的单质,由于碳原子的排列方式不同,三种物质的物理性质相差很大,D正确。
14.下列关于一氧化碳的说法错误的是( )
A. 一氧化碳能使紫色石蕊溶液变红 B. 一氧化碳难溶于水
C. 一氧化碳有毒,污染空气 D. 一氧化碳可用做燃料
【答案】A
【解析】一氧化碳难溶于水也不和水发生反应,不能使紫色石蕊溶液变红,A错误,B正确;一氧化碳是一种有毒的气体,排放到空气中会污染空气,C正确;一氧化碳具有可燃性,可用做燃料,D正确。
15. 下列关于二氧化碳的说法不正确的是( )
A. 二氧化碳有毒 B. 二氧化碳常用于灭火
C. 干冰可用于工人降雨 D. 光合作用会消耗二氧化碳
【答案】A
【解析】二氧化碳无毒。
16. 如图是CO还原Fe2O3的实验装置图,下列说法中错误的是( )
第16题图
A. a装置中现象是管中黑色固体变为红棕色B. CO有毒应加尾气处理装置
C. b装置中澄清石灰水变浑浊D. 此反应可体现CO的还原性
【答案】A
【解析】a装置中的现象是管中的红棕色固体变成黑色,A错误。
17. 对比分析不同物质的共性与差异性是学习化学的有效方法。下列关于CO2和CO的各项对比,有错误的是( )
【答案】C
【解析】一氧化碳和二氧化碳均是由分子构成的物质,但分子的种类不同,A正确;一氧化碳和二氧化碳均是由碳、氧两种元素组成的,一氧化碳中碳、氧元素的质量比为3∶4,二氧化碳中碳、氧元素的质量比为3∶8,B正确;二氧化碳能与水发生化合反应,生成碳酸,一氧化碳与水不反应,C错误;一氧化碳和二氧化碳常温下均是无色无味的气体,但一氧化碳的密度比空气小,二氧化碳的密度比空气大,D正确。
18. “绿色发展”、“低碳生活”等理念逐渐深入民心,下列做法不符合这一理念的是( )
A. 出行多乘公共交通工具 B. 生活中用火烧毁废旧塑料和橡胶
C. 用废旧报纸制造铅笔杆 D. 农业和园林改浸灌为喷灌和滴灌
【答案】B
【解析】出行多乘公共交通工具、用废旧报纸制造铅笔杆、农业和园林改浸灌为喷灌和滴灌均符合“绿色发展”、“低碳生活”的理念,A、C、D均正确;废旧塑料和橡胶燃烧会产生气体污染物,造成空气污染,不符合“绿色发展”的理念,B错误,故选B。
19. 如图所示:甲瓶中盛放的是浓H2SO4,乙瓶中放的是用石蕊溶液染成紫色的干燥小花。若关闭阀门Ⅰ,打开阀门Ⅱ,紫色小花不变色;若关闭阀门Ⅱ,打开阀门Ⅰ,紫色小花( )
第19题图
A. 变红色 B. 变蓝色 C. 变白色 D. 不变色
【答案】A
【解析】二氧化碳不能使石蕊变红,但二氧化碳与水反应生成碳酸,碳酸能使石蕊溶液变红,关闭阀门I打开阀门Ⅱ时,潮湿的二氧化碳气体经过浓硫酸后变成干燥二氧化碳,所以干燥的紫色小花不变色,而关闭阀门Ⅱ打开阀门I时,潮湿的二氧化碳中有水,会生成碳酸,所以纸花变红色,故选A。
20. 制备二氧化碳的下列装置图中既有错误,又不能“即开即用,随关随停”的装置是( )
A. B.
C. D.
【答案】A
【解析】“即开即用,随关随停”原理是利用压强差控制块状固体和液体的接触从而控制反应的发生与停止。打开弹簧夹,利用液体压强使液体与块状固体接触而开始反应;关闭弹簧夹,产生的气体使装置内压强增大,使液体与块状固体分离而停止反应,B、C、D都可利用压强变化控制反应。A没有隔板所以不能通过实现固液分离来控制反应,且该装置内是稀硫酸,硫酸与碳酸钙反应生成的是微溶于水的硫酸钙,会覆盖在石灰石的表面,阻止反应继续进行。
21. 检验某种气体是否为二氧化碳的最常用的方法是( )
A.将燃着的木条放入气体中B.将气体通入澄清石灰水中
C.从一个容器倒入另一个容器D.将气体通入紫色石蕊溶液中
【答案】B
【解析】能使燃着的木条熄灭的气体不一定是二氧化碳,氮气也能使燃着的木条熄灭;二氧化碳能使澄清石灰水变浑浊;能从一个容器倒入另一个容器的气体,只要是密度比空气大就行,密度比空气大的气体有很多,不一定是二氧化碳;能使紫色石蕊溶液变红的气体不一定是二氧化碳,还可能是氯化氢气体、二氧化硫气体等。
22. 下列有关实验室制取二氧化碳的方法不合理的是( )
A.因为通常情况下二氧化碳的密度比空气大,故能用向上排空气法收集
B.因为碳酸钠与盐酸反应速率过快、不易控制,故常用块状大理石或石灰石与盐酸反应
C.将收集满二氧化碳的集气瓶盖上玻璃片倒放在桌上备用
D.因为碳酸钙和盐酸在常温下即可迅速反应,故气体发生装置不需要加热
【答案】C
【解析】由于二氧化碳的密度大于空气的密度,若将收集满二氧化碳的集气瓶倒放,很容易造成二氧化碳的散失,故选C。
23. 实验室制取二氧化碳有以下步骤:①连接好装置;②向试管中小心放入几小块石灰石;③向试管中小心注入适量稀盐酸;④检查装置的气密性;⑤收集产生的气体;⑥用燃着的木条检验是否收集满二氧化碳。以上操作按由先至后的顺序排列正确的是( )
A.①②③④⑤⑥ B.①④②③⑤⑥ C.①③②④⑤⑥ D.③①②④⑤⑥
【答案】B
【解析】制取二氧化碳的操作步骤是:连(连接仪器、组装实验装置)→查(检查装置的气密性)→加(加入固体药品)→倒(倒入液体药品)→定(用铁架台固定仪器装置)→收集(用向上排空气法收集)。故正确的操作顺序为:① ④ ② ③ ⑤ ⑥。故选B。
选项
共性
差异性
A
均由分子构成
分子的种类不同
B
均由碳元素和氧元素组成
元素的质量比不同
C
均能与水化合
化合时现象不同
D
常温下均是无色气体
相同条件下气体的密度不同
中考化学二轮复习考点练习专题01 空气和氧气(考点专练)(教师版): 这是一份中考化学二轮复习考点练习专题01 空气和氧气(考点专练)(教师版),共23页。试卷主要包含了下列说法正确的是,空气是人类生产活动的重要资源,根据下列实验装置图回答问题等内容,欢迎下载使用。
初中化学中考复习 2021届中考化学核心素养专练:空气 氧气: 这是一份初中化学中考复习 2021届中考化学核心素养专练:空气 氧气,共8页。试卷主要包含了选择题,填空题,实验题等内容,欢迎下载使用。
2021年广东省中考化学复习专练(深圳专版)(4)——空气和氧气(含解析): 这是一份2021年广东省中考化学复习专练(深圳专版)(4)——空气和氧气(含解析),共36页。

