7高考生物二轮复习习题:专题提升练107
展开
这是一份7高考生物二轮复习习题:专题提升练107,共12页。试卷主要包含了选择题,非选择题等内容,欢迎下载使用。
一、选择题(3×12=36分)
1.某学生进行“加酶洗衣粉和普通洗衣粉的洗涤效果”的课题研究。他的实验设计如下:
①设置2组实验,分别使用蛋白酶洗衣粉和复合酶洗衣粉
②2组实验的洗衣粉用量、被洗涤的衣物量、衣物质地、污染物性质和量、被污染的时间、洗涤时间、洗涤方式等全部设置相同
③根据污渍去除程度得出结果
对这个实验的评价,正确的是( )
A.未设置对照实验B.无关变量设置太多
C.没有自变量 D.因变量不能描述
[答案] A
[解析] 实验课题是“加酶洗衣粉和普通洗衣粉的洗涤效果”,因此设置的2组实验应该是:一组用普通洗衣粉作对照组,另一组用加酶洗衣粉作实验组。如果设置3组也正确,一组用普通洗衣粉作对照组,实验组设置使用蛋白酶洗衣粉和复合酶洗衣粉。
2.下列关于酶和细胞的固定化研究及应用的叙述,正确的是 ( )
A.用海藻酸钠固定酵母细胞的方法属于物理吸附法
B.用化学结合法固定化酶不会对其活性产生影响
C.固定化酶和固定化细胞催化反应的底物都可以是大分子
D.固定化酶和固定化细胞都可反复使用,催化反应的速率会受环境影响
[答案] D
[解析] 用海藻酸钠固定酵母细胞的方法属于包埋法;用化学结合法固定化酶是将酶通过化学键连接到天然的或合成的高分子载体上,使用偶联剂通过酶表面的基团将酶交联起来,因而可能会对其活性产生影响;固定化细胞催化的反应一般是利用细胞内的一系列酶催化一系列的化学反应,这些反应一般在细胞内进行,大分子物质不易进入细胞,因此不适合催化大分子底物;固定化酶和固定化细胞都能与反应物接触,又能与产物分离,因而可反复使用,但环境因素会影响酶的活性和细胞的生命活动。
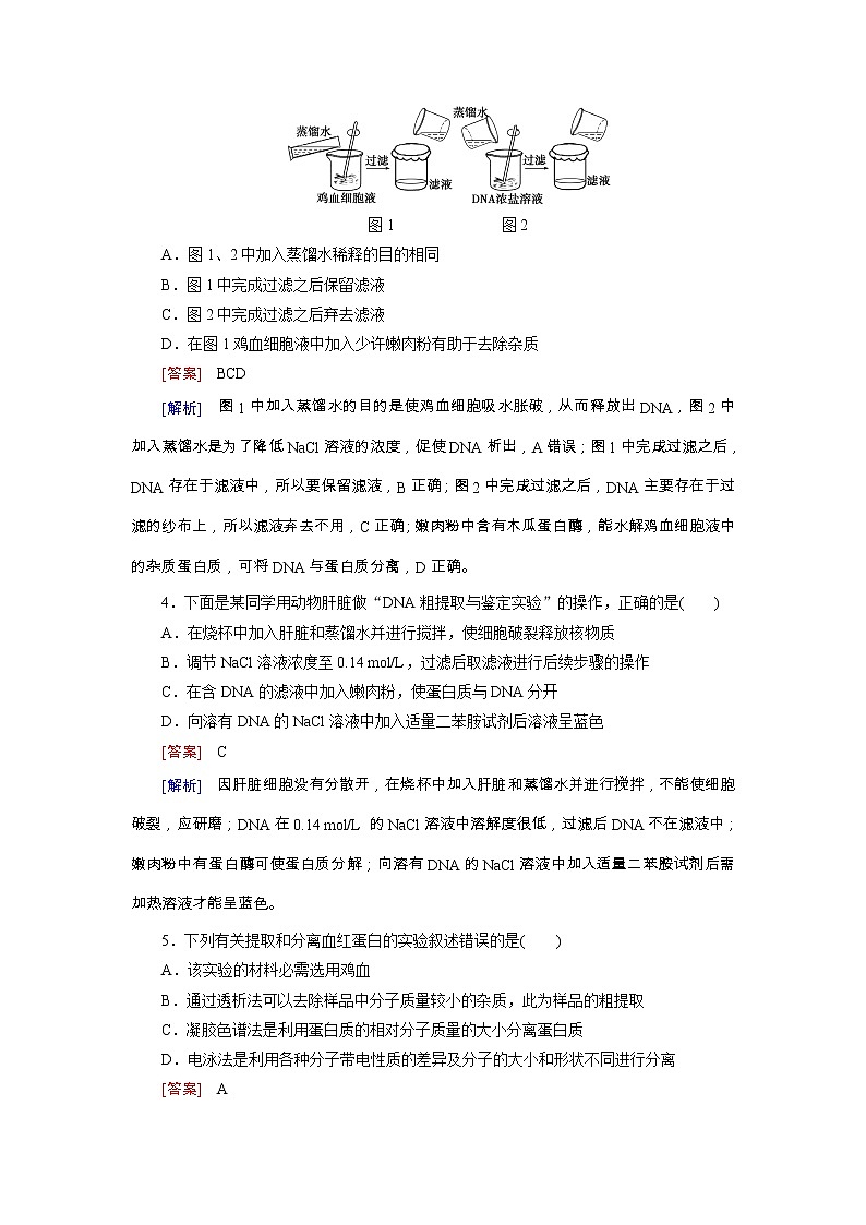
3.(2015·江苏,25)图1、2分别为“DNA的粗提取与鉴定”实验中部分操作步骤示意图,下列叙述正确的是( )
图1 图2
A.图1、2中加入蒸馏水稀释的目的相同
B.图1中完成过滤之后保留滤液
C.图2中完成过滤之后弃去滤液
D.在图1鸡血细胞液中加入少许嫩肉粉有助于去除杂质
[答案] BCD
[解析] 图1中加入蒸馏水的目的是使鸡血细胞吸水胀破,从而释放出DNA,图2中加入蒸馏水是为了降低NaCl溶液的浓度,促使DNA析出,A错误;图1中完成过滤之后,DNA存在于滤液中,所以要保留滤液,B正确;图2中完成过滤之后,DNA主要存在于过滤的纱布上,所以滤液弃去不用,C正确;嫩肉粉中含有木瓜蛋白酶,能水解鸡血细胞液中的杂质蛋白质,可将DNA与蛋白质分离,D正确。
4.下面是某同学用动物肝脏做“DNA粗提取与鉴定实验”的操作,正确的是( )
A.在烧杯中加入肝脏和蒸馏水并进行搅拌,使细胞破裂释放核物质
B.调节NaCl溶液浓度至0.14 ml/L,过滤后取滤液进行后续步骤的操作
C.在含DNA的滤液中加入嫩肉粉,使蛋白质与DNA分开
D.向溶有DNA的NaCl溶液中加入适量二苯胺试剂后溶液呈蓝色
[答案] C
[解析] 因肝脏细胞没有分散开,在烧杯中加入肝脏和蒸馏水并进行搅拌,不能使细胞破裂,应研磨;DNA在0.14 ml/L 的NaCl溶液中溶解度很低,过滤后DNA不在滤液中;嫩肉粉中有蛋白酶可使蛋白质分解;向溶有DNA的NaCl溶液中加入适量二苯胺试剂后需加热溶液才能呈蓝色。
5.下列有关提取和分离血红蛋白的实验叙述错误的是( )
A.该实验的材料必需选用鸡血
B.通过透析法可以去除样品中分子质量较小的杂质,此为样品的粗提取
C.凝胶色谱法是利用蛋白质的相对分子质量的大小分离蛋白质
D.电泳法是利用各种分子带电性质的差异及分子的大小和形状不同进行分离
[答案] A
[解析] 因为鸡血细胞中含有细胞核以及各种复杂的细胞器,会给提取血红蛋白带来一定的难度,故提取血红蛋白一般选用哺乳动物的成熟红细胞。
6.(2015·四川成都七中模考)已知某样品中存在甲、乙、丙、丁、戊五种蛋白质分子,其分子大小、所带电荷的性质及数量情况如图所示。下列有关该样品中蛋白质分离的叙述正确的是( )
A.将样品装入透析袋中透析12 h,若分子乙保留在袋内,则分子丙也保留在袋内
B.若用凝胶色谱柱分离样品中的蛋白质,则分子甲移动速度最快
C.将样品以2000 r/min的速度离心10 min,若分子戊存在于沉淀中,则分子甲也存在于沉淀中
D.若用SDS-聚丙烯酰胺凝胶电泳分离样品中的蛋白质,则分子甲和分子戊形成的电泳带相距最远
[答案] A
[解析] B错误:分子甲的分子量最小,故通过凝胶时移动速度最慢;C错误:分子戊比分子甲的分子量大,故分子甲可能不存在于沉淀物中;D错误:SDS-聚丙烯酰胺凝胶电泳中的样品,其电泳迁移率主要取决于分子的大小,分子量相差越大、形成的电泳带相距越远。
7.(2015·山西太原五中期末)如图为某二倍体植株花药中未成熟花粉在适宜培养基上形成完整植株的过程。下列有关叙述正确的是( )
eq \x(\a\al(花药中未成, 熟的花粉))eq \(――→,\s\up7(①))eq \x(愈伤组织)eq \(――→,\s\up7(②))eq \x(丛芽)eq \(――→,\s\up7(③))eq \x(完整植株)
A.过程①②表示脱分化,过程③表示再分化
B.过程①②不需要光照,过程③需要光照
C.过程①②③说明花粉细胞具有全能性
D.过程③获得的完整植株自交后代不会发生性状分离
[答案] C
[解析] A错误:过程①表示脱分化,过程②表示再分化。B错误:过程①不需要光照,过程②③需要光照。C正确:通过过程①②③,将花粉细胞培育成完整植株,体现了花粉细胞的全能性。D错误:过程③获得的完整植株是单倍体,高度不育。
8.(2015·北京海淀期末)某学生利用酵母菌酿酒过程中,经检测活菌数量适宜但不产生酒精,此时应采取的措施是 ( )
A.降低温度B.隔绝空气
C.加缓冲液 D.添加新鲜培养基
[答案] B
[解析] 利用酵母菌酿酒的原理是酵母菌无氧呼吸产生酒精,检测结果显示活菌数量适宜但没有酒精,表示酵母菌没有进行无氧呼吸,所以需要隔绝空气。
9.(2015·四川成都质检)下列关于果酒和果醋制作的叙述,正确的是( )
A.在制作果酒和果醋实验中,应该一直保持厌氧环境
B.当氧气、糖源充足时,醋酸菌能将果汁中的糖发酵为醋酸
C.由于酵母菌的繁殖能力很强,不需对所用装置进行消毒处理
D.温度对酵母菌酒精发酵的影响很大,而对醋酸菌的发酵影响不大
[答案] B
[解析] 制作果酒利用的酵母菌是兼性厌氧微生物,在有氧条件下大量繁殖,在无氧条件下能进行无氧呼吸产生酒精;制作果醋利用的醋酸菌是好氧细菌,只有当氧气充足时,其才能将乙醇转化为醋酸,A错误。酵母菌的繁殖力虽然很强,但仍要对所用装置进行消毒处理,因为装置内含有的某些微生物会影响酒的品质,C错误。温度对酵母菌酒精发酵和醋酸菌的发酵影响都很大,D错误。
10.(2015·沈阳质检)对胡萝卜素提取和鉴定实验的叙述,不正确的是( )
A.萃取过程中应该避免明火加热,采用水浴加热
B.蒸馏浓缩前需要过滤,因为萃取液中含有不溶物
C.层析鉴定时,各样品在滤纸上应点样形成大小相同的圆点
D.纸层析时,所用的层析液为石油醚和丙酮的混合液
[答案] D
[解析] 纸层析时,所用的层析液为石油醚,D错误。
11.(2015·山西太原重点中学模考)在植物有效成分的提取过程中,常用萃取法、蒸馏法和压榨法,下列关于这三种方法的叙述错误的是( )
A.蒸馏法的实验原理是利用水将芳香油溶解下来,再把水蒸发掉,剩余的就是芳香油
B.压榨法的实验原理是通过机械加压,压榨出果皮中的芳香油
C.萃取法的实验原理是使芳香油溶解在有机溶剂中,蒸发掉溶剂后就可获得芳香油
D.蒸馏法适用于提取玫瑰精油、薄荷油等挥发性强的芳香油
[答案] A
[解析] 蒸馏法是利用水蒸气将挥发性较强的芳香油携带出来,适用于提取玫瑰精油、薄荷油等挥发性强的芳香油;压榨法是通过机械加压,压榨出果皮中的芳香油,适用于柑橘、柠檬等易焦糊原料的提取;萃取法是使芳香油溶解在有机溶剂中,蒸发掉溶剂后就可获得芳香油。
12.(2015·河北保定模考)下列关于橘皮精油提取的叙述,正确的是( )
A.橘皮在石灰水中浸泡时间为1小时以内
B.最好用干燥的橘皮,其出油率高
C.压榨液的黏稠度要高,这样可以提高出油率
D.为了使橘皮油与水分离,可加入相当于橘皮质量0.25%的小苏打和5%的硫酸钠,并调节pH至1~2
[答案] B
[解析] 橘皮在石灰水中浸泡时间为10小时以上;压榨液的黏稠度太高,过滤时会堵塞筛眼,不会提高出油率;为了使橘皮油易与水分离,可分别加入相当于橘皮质量0.25%的小苏打和5%的硫酸钠,并凋节pH至7~8。
二、非选择题(64分)
13.(9分)(2015·山东,35)乳糖酶能够催化乳糖水解为葡萄糖和半乳糖,具有重要应用价值。乳糖酶的制备及固定化步骤如下:
eq \x(\a\al( 产乳糖酶,微生物L的筛选))→eq \x(\a\al( 产乳糖酶,微生物L的培养))→eq \x(\a\al(乳糖酶的,提取纯化))→eq \x(\a\al(乳糖酶的,固定化))
(1)筛选产乳糖酶的微生物L时,宜用________作为培养基中的唯一碳源。培养基中琼脂的作用是________。从功能上讲,这种培养基属于________。
(2)培养微生物L前,宜采用________方法对接种环进行灭菌。
(3)纯化后的乳糖酶可用电泳法检测其分子量大小。在相同条件下,带电荷相同的蛋白质电泳速度越快,说明其分子量越________。
(4)乳糖酶宜采用化学结合法(共价键结合法)进行固定化,可通过检测固定化乳糖酶的________确定其应用价值。除化学结合法外,酶的固定化方法还包括________、________、离子吸附法及交联法等。
[答案] (1)乳糖 凝固剂 选择培养基
(2)灼烧 (3)小 (4)(酶)活性[或(酶)活力] 包埋法 物理吸附法(注:两空可颠倒)
[解析] (1)已知乳糖酶能够催化乳糖水解为葡萄糖和半乳糖,筛选产乳糖酶的微生物L时,宜用乳糖作为培养基中的唯一碳源,培养基中琼脂的作用是凝固剂,从功能上讲,这种培养基属于选择培养基。(2)为了避免杂菌污染,在培养微生物前,对接种环等接种工具应采用灼烧灭菌。(3)用电泳法纯化乳糖酶时,若在相同条件下分离带电荷相同的蛋白质,则其分子量越小,电泳速度越快。(4)固定化酶的应用价值与酶的活性(或活力)有关,因此用化学结合法固定化乳糖酶时,可通过检测固定化乳糖酶的活性(或活力)来确定其应用价值。酶的固定化方法包括化学结合法、包埋法、物理吸附法、离子吸附法及交联法等。
14.(9分)为了获得β-胡萝卜素产品,某小组开展了产β-胡萝卜素酵母的筛选与色素提取实验。 请回答下列问题:
(1)实验用的培养皿常用的两种灭菌方法是__________;为了减少灭菌后器皿被污染,灭菌前应该____________。
(2)为了筛选出酵母菌,培养基中添加了青霉素,其目的是____________________。
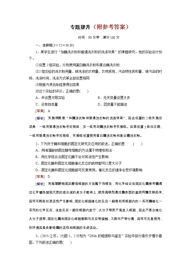
(3)右图是灭菌锅及其局部剖面示意图,图中甲、乙、丙指示的依次是________。 (填序号)
①安全阀、放气阀、压力表
②放气阀、安全阀、压力表
③安全阀、放气阀、温度表
④放气阀、安全阀、温度表
(4)为了将分离到的菌株纯化,挑取了菌落在3块相同平板上划线,结果其中一块平板的各划线区均未见菌生长,最可能的原因是________________________。
(5)为增加β-胡萝卜素提取量,在研磨酵母细胞时,添加石英砂的目的是________________;研磨时________(填“需要”或“不需要”)添加CaCO3,理由是__________________________。
[答案] (1)干热灭菌和湿热灭菌(高压蒸汽灭菌)
用牛皮纸(报纸)包扎器皿
(2)抑制细菌(放线菌)生长
(3)①
(4)接种环温度过高,菌被杀死
(5)有助于研磨充分 不需要 β-胡萝卜素较耐酸
[解析] (1)对玻璃器皿常用的灭菌方法是干热灭菌和高压蒸汽灭菌(湿热灭菌)法;用牛皮纸包扎玻璃器皿可有效防止灭菌后的物品被环境中杂菌污染。
(2)青霉素是一种广谱抗生素,通过抑制肽聚糖的形成而抑制细胞壁的形成从而抑制细菌(放线菌)的繁殖、生长。酵母菌是真菌,其细胞壁的成分是几丁质,添加青霉素的培养基对酵母菌的繁殖没有影响,从而筛选出酵母菌。
(3)图示中的甲为安全阀,乙为放气阀,丙为气压表。
(4)在将分离得到的菌株纯化,一般采用划线法和涂布平板法,在应用划线法取菌种时,应先将接种环灼烧灭菌,冷却后再提取菌种,否则会因接种环温度过高而将菌种杀死,使实验失败。
(5)在提取胡萝卜素是,研磨时添加石英砂,是为了使细胞研磨充分,胡萝卜素充分释放;研磨时,不需要添加CaCO3,因为β一胡萝卜素较耐酸性环境,不需要加入CaCO3来保护胡萝卜素结构不被破坏。
15.(9分)植物秸秆中的纤维素可被某些微生物分解。回答下列问题:
(1)分解秸秆中纤维素的微生物能分泌纤维素酶,该酶是由3种组分组成的复合酶,其中的葡萄糖苷酶可将________分解成________。
(2)在含纤维素的培养基中加入刚果红(CR)时,CR可与纤维素形成________色复合物。用含有CR的该种培养基培养纤维素分解菌时,培养基上会出现以该菌的菌落为中心的________。
(3)为从富含纤维素的土壤中分离获得纤维素分解菌的单菌落,某同学设计了甲、乙两种培养基(成分见下表):
注:“+”表示有,“-”表示无。
据表判断,培养基甲________(填“能”或“不能”)用于分离和鉴别纤维素分解菌,原因是____________________;培养基乙________(填“能”或“不能”)用于分离和鉴别纤维素分解菌,原因是__________________________________。
[答案] (1)纤维二糖 葡萄糖 (2)红 透明圈
(3)不能 液体培养基不能用于分离单菌落 不能 培养基中没有纤维素,不会形成CR-纤维素红色复合物,即使出现单菌落也不能确定其为纤维素分解菌。
[解析] (1)纤维素是一种由葡萄糖首尾相连而成的高分子化合物,是含量最丰富的多糖类物质,能被土壤中某些微生物分解利用;分解纤维素的纤维素酶是一种复合酶,一般认为它至少包括三种组分,即CX酶、C1酶和葡萄糖苷酶,前两种酶使纤维素分解成纤维二糖,第三种酶将纤维二糖分解成葡萄糖。(2)刚果红与纤维素形成红色复合物,当纤维素被纤维素酶分解后,红色复合物无法形成,出现以纤维素分解菌为中心的透明圈,我们可以通过是否产生透明圈来筛选纤维素分解菌。(3)根据有无琼脂成分,可推知,培养基甲为液体培养基,培养基乙为固体培养基;纤维素分解菌分离和鉴别要用固体培养基,培养基甲不符合要求;培养基乙不含纤维素粉,不能形成特定的红色复合物,乙培养基不符合要求。
16.(9分)(2014·山东实验中学二模) 目前,现代生物技术已经广泛地应用于工业、农牧业、医药、环保等众多领域,产生了巨大的经济和社会效益。请回答下列生物技术方面的问题:
(1)利用乳酸菌制作泡菜时,往往会加入陈的“泡菜水”,作用是________,若泡菜特别咸而不酸,最可能的原因是______________________________。
(2)微生物培养过程中,获得纯净培养物的关键是________,其中对培养皿进行灭菌常用的方法是________________________。
(3)柑橘组织培养的操作程序是①________;②________;③接种;④培养;⑤移栽;⑥栽培。柑橘皮可以用于提取橘皮精油,橘皮在________中的浸泡时间为10h以上,并且橘皮要浸透,这样才会得到高的出油率。
(4)PCR技术是DNA循环复制的过程,每次循环可以分为________________三步。
[答案] (1)提供乳酸菌菌种(接种) 盐过多,抑制了乳酸菌发酵
(2)防止外来杂菌的污染(无菌技术) 干热灭菌法
(3)制备MS固体培养基 外植体消毒 石灰水
(4)变性、复性、延伸
[解析] “泡菜水”中有乳酸菌,可为制作泡菜提供所需的乳酸菌;若盐过多,抑制了乳酸菌发酵可导致泡菜特别咸而不酸;微生物培养过程中,获得纯净培养物的关键是防止外来杂菌的污染,对培养皿进行灭菌常用的方法是干热灭菌法;植物组织培养一般要先制备MS固体培养基,然后对外植体消毒,然后才能接种等;橘皮在石灰水中浸泡10 h以上,才会得到高出油率;PCR技术每次循环经变性、复性、延伸三步。
17.(9分)(2015·海南,30)生产果汁时,用果胶酶处理果泥可提高果汁的出汁量。回答下列相关问题:
(1)某同学用三种来源的果胶酶进行三组实验,各组实验除酶的来源不同外,其他条件都相同,测定各组的出汁量,据此计算各组果胶酶活性的平均值并进行比较。这一实验的目的是________________________。
(2)现有一种新分离出来的果胶酶,为探究其最适温度,某同学设计了如下实验:取试管16支,分别加入等量的果泥、果胶酶、缓冲液,混匀,平均分为4组,分别置于0℃、5℃、10℃、40℃下保温相同时间,然后,测定各试管中的出汁量并计算各组出汁量平均值。该实验温度设置的不足之处有__________和__________。
(3)某同学取5组试管(A~E)分别加入等量的同种果泥,在A、B、C、D 4个实验组的试管中分别加入等量的缓冲液和不同量的同种果胶酶,然后,补充蒸馏水使4组试管内液体体积相同;E组加入蒸馏水使试管中液体体积与实验组相同。将5组试管置于适宜温度下保温一定时间后,测定各组的出汁量。通过A~D组实验可比较不同实验组出汁量的差异。本实验中,若要检测加入酶的量等于0而其他条件均与实验组相同时的出汁量,E组设计________(填“能”或“不能”)达到目的,其原因是______________________________。
[答案] (1)探究不同来源果胶酶的活性 (探究不同来源果胶酶对出汁量的影响)
(2)梯度温度设置不合理 各组的酶促反应受两个不同温度影响
(3)不能 E组应加入蒸馏水
[解析] (1)根据题意,用三种不同的果胶酶进行三组实验,各组实验除酶的来源不同外,其他条件都相同,测定各组的出汁量,据此计算各组果胶酶的活性的平均值并进行比较,可见实验的自变量是果胶酶的来源不同,因变量是果胶酶的活性,所以该实验目的是探究不同来源果胶酶的活性。
(2)根据实验设计可知,该实验是探究果胶酶的最适温度,所以自变量是温度,因变量是果胶酶的活性,用出汁量进行衡量,出汁量越多则果胶酶活性越高。该实验方案中,温度应该在常温范围内设置系列温度梯度且梯度差值相等,所以4组的温度可分别设置为25℃、35℃、45℃、55℃;另外探究温度对酶活性的影响时,应保证酶促反应只能在设定的温度下进行,同一实验组的反应温度只能是一个,所以实验操作应该是将各组盛有果胶酶的试管与盛有果泥的试管分别在设定温度下处理一定时间后再将两只试管混合,才能保证实验在设定的温度下进行。
(3)根据题意, 本实验的自变量是果胶酶的量,因变量是出汁量,对照实验的设计应遵循单一变量原则和对照原则,根据实验设置,通过A~D组实验可比较不同实验组出汁量的差异。若要检测加入酶的量等于0而其他条件均与实验组相同时的出汁量,则E组应加入蒸馏水而不是缓冲液,使试管中液体体积与实验组相同,才符合实验设计应遵循的单一变量原则。
18.(9分)玉米是重要的粮食作物,经深加工可生产酒精、玉米胚芽油和果糖等。流程如下:
(1)玉米秸秆中的纤维素经充分水解后的产物可被酵母菌利用发酵生产酒精。培养酵母菌时,该水解产物为酵母菌的生长提供________。发酵过程中检测酵母菌数量可采用________法或稀释涂布平板法计数。
(2)玉米胚芽油不易挥发,宜选用________法或________法从玉米胚芽中提取。
(3)玉米淀粉经酶解形成的葡萄糖可在葡萄糖异构酶的作用下转化成果糖。利用________技术可使葡萄糖异构酶重复利用,从而降低生产成本。
(4)利用PCR技术扩增葡萄糖异构酶基因时,需用耐高温的________催化。PCR一般要经历三十次以上的循环,每次循环包括变性、________和________三步。
[答案] (1)碳源 显微镜直接计数
(2)压榨 萃取(注:两空可颠倒)
(3)固定化酶
(4)(Taq)DNA聚合酶 (低温)复性(或退火) (中温)延伸
[解析] (1)培养酵母菌时,玉米秸秆中纤维素的水解产物能为酵母菌的生长提供碳源。检测酵母菌数量可采用显微镜直接计数法或稀释涂布平板法计数。
(2)玉米胚芽油不易挥发,宜选用压榨法或萃取法从玉米胚芽中提取。
(3)利用固定化酶技术可使葡萄糖异构酶重复利用,从而提高酶的利用率,降低生产成本。
(4)利用PCR技术扩增葡萄糖异构酶基因时,需用耐高温的(Taq)DNA聚合酶催化。PCR一般要经历三十次以上的循环,每次循环包括变性、(低温)复性(或退火);(中温)延伸三步。
19.(10分)(2015·江苏,31)人工瘤胃模仿了牛羊等反刍动物的胃,可用来发酵处理秸秆,提高秸秆的营养价值。为了增强发酵效果,研究人员从牛胃中筛选纤维素酶高产菌株,并对其降解纤维素能力进行了研究。请回答下列问题:
(1)在样品稀释和涂布平板步骤中,下列选项不需要的是________(填序号)。
①酒精灯 ②培养皿 ③显微镜 ④无菌水
(2)在涂布平板时,滴加到培养基表面的菌悬液量不宜过多的原因是_______________ _____________。
(3)向试管内分装含琼脂的培养基时,若试管口粘附有培养基,需要用酒精棉球擦净的原因是________。
(4)刚果红可以与纤维素形成红色复合物,但并不与纤维素降解产物纤维二糖和葡萄糖发生这种反应。研究人员在刚果红培养基平板上,筛到了几株有透明降解圈的菌落(见右图)。图中降解圈大小与纤维素酶的________有关。图中降解纤维素能力最强的菌株是________(填图中序号)。
(5)研究人员用筛选到的纤维素酶高产菌株J1和J4,在不同温度和pH条件下进行发酵,测得发酵液中酶活性的结果见下图,推测菌株________更适合用于人工瘤胃发酵,理由是________。
[答案] (1)③ (2)培养基表面的菌悬液会出现积液,导致菌体堆积,影响分离效果
(3)避免培养基污染棉塞 (4)量与活性 ①
(5)J4 发酵过程会产热和产酸,J4菌株在较高温度和酸性环境下酶的活性更高
[解析] (1)纤维素酶高产菌株的筛选,需要经过分离、提纯培养。用选择培养基筛选菌株后,再利用涂布平板法或划线培养法进行菌株的分离提纯,最终通过的菌落特征进行分离提纯菌株进行扩大培养,该过程中不需要用显微镜,应为菌落特征肉眼可见。(2)菌液量过多,会导致接种的菌种过量,使菌体堆积而使培养后的菌落界限不明确,难以分离。(3)用棉球擦净试管口的培养基,是防止培养基污染棉塞,进而污染管内的培养物。(4)培养基上透明圈的大小,表示被降解纤维素的多少,他取决于纤维素酶的含量和酶活性的大小,酶含量越大,活性越高,透明圈越大。(5)牛的瘤胃是一个强酸性环境,由pH对酶活性的影响图可见,J4菌株产生的酶,在低pH时,活性更高,由温度对酶活性影响图可见,J4菌株的酶更适应于温度相对较高的牛体胃内环境。
酵母膏
无机盐
淀粉
纤维素粉
琼脂
CR溶液
水
培养基甲
+
+
+
+
-
+
+
培养基乙
+
+
+
-
+
+
+
相关试卷
这是一份高考生物二轮复习专题提升练1含答案,共10页。试卷主要包含了单项选择题,多项选择题,非选择题等内容,欢迎下载使用。
这是一份高考生物二轮复习专题提升练7含答案,共12页。试卷主要包含了单项选择题,非选择题等内容,欢迎下载使用。
这是一份高考生物二轮复习专题提升练6含答案,共10页。试卷主要包含了单项选择题,非选择题等内容,欢迎下载使用。

