备战2021中考物理一轮复习单元达标全攻略含解析打包22套
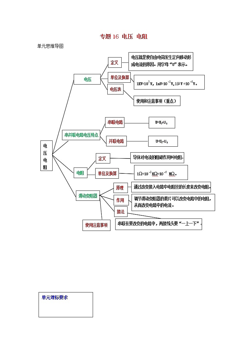
展开专题09压强
单元思维导图
单元课标要求
1.通过实验,理解压强。知道日常生活中增大和减小压强的方法。
2.通过实验,探究并了解液体压强与哪些因素有关。
3.知道大气压强与人类生活的关系。
4.了解流体的压强与流速的关系及其在生活中的应用。
考点一:压力
1.定义:垂直作用在物体表面上的力,叫做压力。
2.方向:垂直接触面,且指向被压物体。
3.作用效果:使物体发生形变。
【例题1】(2020四川遂宁)一木箱静止于斜面,请作出木箱对斜面的压力示意图。
【答案】如图所示
【解析】木箱对斜面的压力,作用在斜面上,作用点就画在斜面上,方向是垂直斜面向下的。
以木箱和斜面的接触面的中点作为压力的作用点,画一条垂直于斜面向下的线段,标出箭头,记为F,即为压力的示意图。
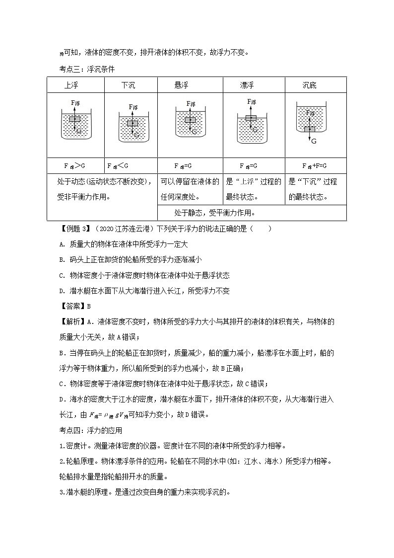
考点二:压强
1.压强的物理意义:用来表示压力作用效果的物理量。
2.定义:物体单位面积上受到的压力叫压强。用字母P表示,公式:P=F/S
3.单位:帕斯卡,1Pa=1N/m2
4.增大压强的三种方法:
(1)当压力F一定时,需减小受力面积S;
(2)当受力面积S一定时,需增大压力F;
(3)在条件允许的情况下,可以同时减小受力面积S,增大压力F。
5.减小压强的三种方法:
(1)当压力F一定时,需增大受力面积S;
(2)当受力面积S一定时,需减小压力F;
(3)在条件允许的情况下,可以同时增大受力面积S,减小压力F。
【例题2】(2020湖北武汉)铁块和小桌静止在海绵上,如图甲所示。撤掉小桌后,铁块再次静止在海绵上,如图乙所示。铁块的质量是600g,铁块的底面积是20cm2,小桌的质量是200g,桌面的面积是80cm2,下列说法正确的是( )
A. 图甲中,铁块对小桌的压强比小桌对海绵的压强大
B. 图甲中,铁块对小桌的压强比小桌对海绵的压强小
C. 图甲中铁块对小桌的压强比图乙中铁块对海绵的压强大
D. 图甲中铁块对小桌的压强比图乙中铁块对海绵的压强小
【答案】A
【解析】图甲中,铁块对小桌的压强为
小桌对海绵的压强为
图乙、图甲中,铁块对小桌和铁块对海绵的压力相等,都等于小球所受的重力,小桌和海绵的受力面积相等,都等于小球的底面积,故小球对海绵的压强等于,小球对小桌的压强,即
则
【例题3】(2020黑龙江龙东农垦森工)自行车的设计中有很多地方利用了物理知识。如车座设计得宽大是为了减小 ;车把上有花纹是为了增大 。
【答案】压强;摩擦力。
【解析】车座设计得宽大,是在压力一定时,通过增大受力面积来减小压强。
自行车的车把上有花纹,是在压力一定时,通过增大接触面的粗糙程度来增大摩擦力。
考点三:液体压强
1.产生原因:液体受到重力作用且有流动性。
2.测量仪器:压强计。使用压强计可以探究液体内部压强特点。
液体内部压强的计算公式:P=ρ液gh
3.液体内部压强的特点:(1)液体内部向各个方向都有压强;(2)在液体内同一深度液体向各个方向的压强大小相等;(3)液体内部的压强随深度的增加而增大;(4)液体内部压强跟液体密度有关,在同一深度处,液体越大,压强越大。
4.应用——连通器
(1)定义:上端开口、下端连通的容器。
(2)原理:如果只装一种液体,那么液体静止时连通器各部分液面总是相平的。
【例题4】(2020四川甘孜州)如图所示,茶壶的壶嘴与壶身构成连通器,若茶壶中水深8cm,则水对壶底的压强是__________Pa (g取10Nkg); 若将茶壶略微倾斜、水不溢出且保持静止后,壶嘴和壶身中水面__________(选填 “相平”或“不相平”)。
【答案】 (1)800 (2)相平
【解析】(1)水对壶底的压强为
(2)根据连通器的原理知,当连通器中液体静止时,液面总保持相平,故茶壶略微倾斜、水不溢出且保持静止后,壶嘴和壶身中水面相平。
考点四:大气压强
1.产生原因:气体具有流动性,受重力作用。
2.变化特点:(1)随高度增加而减小。(2)同一位置大气压随天气变化而不断变化。
3.液体沸点与大气压的关系:一切液体的沸点都随气压减小时降低,气压增大时升高,同种液体的沸点不是固定不变的。我们通常说的沸点是指在1个标准大气压下。
4.大气压的测量
(1)测量实验:托里拆利实验。
(2)测量仪器:气压计。
(3)标准大气压值:P=1.013×105Pa,相当于76cm高的水银柱产生的压强。
【例题5】(2020江苏连云港)下列关于压力和压强的说法正确的是( )
A. 重力大的物体产生的压力也大
B. 大气对处于其中的物体都有压强
C. 流体的流速越大,流体的压强越大
D. 相同深度的液体对容器底部产生的压强相同
【答案】B
【解析】A.重力大的物体产生的压力不一定也大,只有水平面上的物体,产生压力等于其重力,故A错误;
B.空气有重力,并和液体一样具有流动性,所以空气对浸没在它里面的物体向各个方向都能产生压强,故B正确;
C.流体的流速越大,流体的压强越小,故C错误;
D.液体压强与液体的深度和液体的密度有关,相同深度的液体,如果液体的密度不同,液体对容器底部产生的压强不相同,故D错误。
考点五:流体压强与流速的关系
1.流体:我们把能够流动的物体叫做流体。例如空气。
2.关系:流体在流速大的地方压强小,流速小的地方压强大。
3.升力:当气流迎面流过机翼时,在相同的时间内上方气流经过的路程大于下方气流的路程,因此上方气流流速较大,压强较小;下方气流流速较小,压强较大,机翼上、下表面存在压强差,这就产生了向上的升力。
注意:如果机翼的前缘稍向上仰,跟气流的方向成一个小的仰角,则机翼上、下方的压强差比机翼跟气流方向平行时还要大,因此产生的升力也较大。例如,飞机起飞时,将机翼的前缘稍向上仰。
【例题6】(2020四川甘孜州)小海和同学们参加研学旅行,汽车在公路上快速行驶时,小海发现窗帘从打开的窗户向外飘,这是因为窗外的空气流速较大,压强_______( 选填“较大”或“较小");车行驶到山顶时,他发现密封的零食包装袋鼓起来了,这是因为山顶上的大气压比山脚下的大气压_______( 选填“大”或“小”)造成的。
【答案】 (1)较小 (2)小
【解析】(1)小海发现窗帘从打开的窗户向外飘,这是因为窗外的空气流速较大,压强较小,车内空气流速小,压强大。(2)大气压随高度的增加而减小,故密封的零食包装袋鼓起来了,这是因为山顶上的大气压比山脚下的大气压小造成的。
《压强》单元综合素养精准达标模拟检测试卷
(答题时间90分钟,试卷满分100分)
一、选择题(每小题3分,共30分)
1.(2020四川乐山市)下列实例中,属于减小压强的是( )
A. 锋利的篆刻刀
B. 骆驼宽大的脚掌
C. 注射器的针头
D. 切菜的菜刀
【答案】B
【解析】A.篆刻刀很锋利,是在压力一定时,通过减小受力面积来增大压强;故A不合题意;
B.骆驼宽大的脚掌,是在压力一定时,通过增大受力面积来减小压强,故B符合题意;
C.注射器的针头很尖,是在压力一定时,通过减小受力面积来增大压强;故C不合题意;
D.切菜的菜刀,是在压力一定时,通过减小受力面积来增大压强;故D不合题意。
2.(2020四川自贡市)如图所示,一辆轿车在平直公路上高速行驶时,其上、下表面相比较( )
A. 轿车上表面空气流速小压强大 B. 轿车上表面空气流速大压强小
C. 轿车下表面空气流速小压强小 D. 轿车下表面空气流速大压强大
【答案】B
【解析】轿车的形状为上凸下平,在平直公路上高速行驶时,轿车上方空气流速大、压强小,下方空气流速小、压强大。
3.(2020四川成都)下列关于压强的说法中,正确的是( )
A. 给自行车轮胎加气,胎内气体压强变小
B. 往装水的杯子中加盐,杯底受到的压强不变
C. 向桌上的空杯加水,杯子对桌面的压强变大
D. 人在站立时抬起一只脚后,人对地面的压强变小
【答案】C
【解析】A.给自行车轮胎加气,胎内的体积一定,气体增加,会使胎内压强增大,故A错误;
B.往装水的杯子中加盐,水的密度增大,根据可得,杯底受到的压强增大,故B错误;
C.向桌上的空杯加水,水杯质量增大,根据可得,杯子对桌面的压强变大,故C正确;
D.人在站立时抬起一只脚后,与地面的接触面积变小,根据可得,人对地面的压强增大,故D错误。
4.(2020齐齐哈尔)如图的实例中,属于减小压强的是( )
A.汽车座椅安全带制作得很宽 B.破窗锤的敲击端做成锥状
C.挖掘机用宽大履带来支撑 D.铁轨下面铺放枕木
【答案】ACD
【解析】A.汽车座椅安全带制作得很宽,是在压力一定时,通过增大受力面积来减小压强,故A正确;
B.破窗锤的敲击端做成锥状,是在压力一定时,通过减小受力面积来增大压强,故B错误;
C.挖掘机用宽大履带,是在压力一定时,通过增大受力面积来减小压强,故C正确;
D.铁轨下面铺放枕木,是在压力一定时,通过增大受力面积来减小压强,故D正确。
5.(自编题)下列现象不能用流体压强与流速的关系来解释的是( )
甲 乙 丙 丁
A.图甲所示向两张纸中间吹气,纸张向中间靠拢
B.图乙所示装有液体的玻璃管,底部和侧壁的橡皮膜往外凸起
C.图丙所示地铁站台边,人必须站在黄色以外的区域候车
D.图丁所示飞机升力的产生原因
【答案】B
【解析】A.图甲所示向两张纸中间吹气,纸张向中间靠拢,流体流速大的地方压强小;
B.图乙所示装有液体的玻璃管,底部和侧壁的橡皮膜往外凸起,液体对容器底部和侧壁都有压强;
C.图丙所示地铁站台边,人必须站在黄色以外的区域候车,流体流速大的地方压强小;
D.图丁所示飞机升力的产生原因,流体流速大的地方压强小。
6.(2019福建省)如图,装有两种不同液体的烧杯置于水平面上,两液体没有混合。上层液体的高度为h,密度为0.8ρ;下层液体的高度为2h,密度为ρ.则液体对烧杯底部的压強为( )
A.2.4ρgh B.2.7 ρgh C.2.8 ρgh D.3 ρgh
【答案】C
【解析】上层液体所产生的压强:
p上=ρ1gh1=0.8ρgh;
下层液体所产生的压强:
p下=ρ2gh2=ρg×2h=2ρgh;
因烧杯是柱形容器,则液体对烧杯底部的压强:
p底=p上+p下=0.8ρgh+2ρgh=2.8ρgh。
7.(2019四川南充)以下说法中,正确的是( )
A.飞机前进时机翼上方气流的速度较小,对机翼上表面的压强较大
B.一个标准大气压可以支持760cm高的水银柱
C.书包带较宽是为了减小压强
D.匀速上升的飞机,机械能保持不变
【答案】C
【解析】(1)机翼的升力:机翼的上方是弧形,空气流过上方时流速大,压强小。机翼下方是平面,空气的流速小,压强大这一压强差使飞机获得竖直向上的升力。
(2)1标准大气压所能支持的水银柱的高便是在托里拆利实验中测出的大气压值。
(3)减小压强的方法:是在压力一定时,通过增大受力面积来减小压强;是在受力面积一定时,通过减小压力来减小压强。
(4)影响动能的影响因素是物体的质量和物体运动的速度,影响重力势能的因素是物体的质量和物体的高度,其中动能和势能统称为机械能。在分析各个能量的变化时,根据各自的影响因素进行分析。
A.等质量的空气在相同的时间内同时通过机翼的上表面和下表面,由于机翼上表面弯曲,下表面平直,所以在相同时间内,空气通过机翼上表面的气流路程较长,流速大,对机翼上表面的压强较小。故A错误;
B.1标准大气压所能支持的水银柱的高度是76cm。故B错误;
C.书包带较宽是在压力一定时,通过增大受力面积来减小压强。故C正确;
D.飞机匀速上升过程中,质量不变、速度不变,动能不变,但是高度升高,所以重力势能增大,故机械能增大,故D错误。
8.(2019湖南郴州)如图,将一根玻璃管制成粗细不同的两段,管的下方与一个装有部分水的连通器相通。当从管的一端吹气时,连通器两端A、B液面高度变化情况正确的是( )
A.A液面上升 B.A液面下降
C.B液面下降 D.A、B液面高度均不变
【答案】B
【解析】气体在流速小的地方压强大,在流速大的地方压强小,
从管的一端吹气时,粗细两管中的空气流量是相同的,粗管中的空气流速小、压强大,细管中的空气流速大、压强小,则A液面上方的气体压强大,B液面上方的气体压强小,所以会造成A液面下降,B液面上升。
9.(2019苏州)下面的四幅图中,有一幅图和其它三幅图说明的物理学道理不一样,这个不一样的情境图应该是( )
A.增加书包背带的宽度 B.铁轨铺在路枕上 C. 用切蛋器切熟鸡蛋 D.快速抽出水杯下纸条
【答案】D
【解析】A. 增加书包背带的宽度,压力一定,增加书包背带的宽度减小压强;
B.铁轨铺在一根根枕木上是在压力一定时采用增大地面的受力面积的方法来减小铁轨对路基的压强。
C. 用切蛋器切熟鸡蛋,是增大压强的实例;
D.快速抽出水杯下纸条,水杯没有跟随掉下来,说明物体具有惯性。
10.(2020武汉模拟)如图所示,圆柱体甲和装有适量某液体的圆柱形容器乙的底面积之比为3:4,把它们平放在同一水平桌面上。在甲物体上,沿水平方向截取一段长为x的物体A,并平稳放入容器乙中,用力使物体A刚好浸没在液体中(A不与容器乙接触,液体无溢出)。截取后,甲、乙对桌面的压强截取长度x的变化关系如图所示。已知甲的密度为0.6×103kg/m3,容器乙壁厚和质量均忽略不计,g取10N/kg。下列说法正确的是( )
A.圆柱体甲截取前和容器乙中的液体质量之比为3:2
B.圆柱体甲截取前对桌面的压强为1000Pa
C.容器乙中液体的密度为0.4×103kg/m3
D.容器乙中未放入物体A时,液体的深度为8cm
【答案】C
【解析】当x=0时,p甲=4p乙,圆柱形甲对水平桌面的压强p甲=ρ甲gh甲;圆柱形乙对水平桌面的压强p乙=ρ乙gh乙;F甲=p甲S甲;F乙=p乙S乙;S甲=;
当x=10cm时,p甲=p乙=2p0;圆柱形甲对水平桌面的压强p甲=ρ甲g(h甲-0.1;圆柱形乙对水平桌面的压强p乙=ρ乙g(h乙+0.075);F甲=p甲S甲;F乙=p乙S乙;S甲=;代入数据,
解之得ρ乙=0.4×103kg/m3。
二、填空题(每空1分,共20分)
11.(2020四川甘孜州)如图所示,一块长为L,质量分布均匀的木板A放在水平桌面上,木板A右端与桌边缘相齐。在其右端施加一水平力F使木板A右端缓慢地离开桌边三分之一,在木板A移动过程中,木板A对桌面的压强__________,木板A对桌面的压力__________。(选填“增大”“减小”或“不变”)。
【答案】 (1) 增大 (2)不变
【解析】因水平面上物体的压力和自身的重力相等,所以,在木板A运动过程中,A对桌面的压力不变;因在木板的右端施加一水平力F使木板A右端缓慢地离开桌边三分之一时,木板与桌面的接触面积变小,即受力面积变小,而压力不变,由 可知,木板A对桌面的压强不断增大。
12.(2020四川乐山市)如图所示,用弹簧测力计挂上飞机机翼模型,再用电风扇对着机翼模型吹风。因为在流体中,流速越大的位置,压强______(选填“越大”、“越小”或“不变”),所以增大风速,弹簧测力计示数______(选填“增大”、“减小”或“不变”)。
【答案】 (1)越小 (2) 减小
【解析】(1)所有流体(包括气体在内)都是流速大的位置,压强小。
(2)当风速增大时,机翼模型受到的向上的升力增大。测力计的读数等于机翼的重力减去机翼受到的升力,而机翼的重力是不变的,所以,测力计读数会减小。
13.(2020四川乐山市)大气压随海拔高度的升高而______(选填“增大”、“减小”或“不变”),小娟同学拿着自制气压计从峨眉山脚的报国寺爬到山上的金顶时,发现玻璃管内水柱的高度h______(选填“增大”、“减小”或“不变”)。
【答案】 (1)减小 (2)增大
【解析】(1)高度越大,上方大气层的厚度越小,空气越稀薄。所以,高度越大,大气压越小。
(2)瓶内的气体是封闭的。向上运动时,外界的气压减小,在里面气体压强作用下,玻璃管内水柱会上升。
14. (2020四川遂宁)三峡大坝是集防洪、航运、发电于一体的世界最大水利枢纽,坝伡高185m,最大蓄水深度175m,坝体建有多个泄洪深孔,每个泄洪深孔大小为63m2,通过开启闸门泄洪,蓄满水时深孔距水面平均深度30m,则每个泄洪深孔的闸门受到水的压力
是 N(g=10N/kg)。
【答案】1.89×107。
【解析】蓄满水时泄洪深孔处受到水的平均压强为:
p=ρgh=1.0×103kg/m3×10N/kg×30m=3×105Pa。
由公式p=得,每个泄洪深孔的闸门受到水的压力:
F=pS=3×105Pa×63m2=1.89×107N。
15.(2020天津)生活中做类似的事,从物理学的角度看其目的往往不同。剪刀、斧头用过一段时间要磨一磨,在冰壶运动中,运动员对冰面也要磨一磨(图所示)。前者的“磨”是为了增大______,后者的“磨”是为了减小冰壶与冰面之间的______。
【答案】 (1) 压强 (2) 摩擦
【解析】磨一磨剪刀或斧头是为了减小受力面积,从而增大压强,而冰壶运动中,运动员磨地面是为了增大冰面光滑程度,从而减小摩擦。
16.(2019四川内江)如图所示,有两组同样的砖,A组一块,B组两块。每块砖平放时的长:宽:高为4:2:1.A组砖对地面的压力和压强分别为FA和pA;B组砖对地面的压力和压强分别为FB和pB;则:FA FB,pA pB(选填“>”“=”“<”)
【答案】<;=。
【解析】两组砖对地面的压力均等于其重力,即可F=G,A组一块,B组两块,FA=G
FB=2G,.故FA<FA;
A组砖侧放,则面积为SA=4×1=4;压强pA==,
B组砖平放,则面积为SB=4×2=8;压强pB===,
则pA=pB。
17.(2019湖北荆州)小明在学习了大气压强的知识后,自制了一个如图所示的气压计,瓶中装有适量的水,当他将自制气压计由楼下拿到楼上时发现细玻璃管中液面上升,说明大气压随高度的增加而 。若他将这个瓶子装满水,戴着隔热手套捏瓶子,发现细玻璃管中液面也能上升,说明力能使物体发生形变。他还发现将装满水的瓶子放入热水中,细玻璃管中液面仍能上升,这又成了一支自制温度计,它的工作原理是 ,在此过程中瓶内水的密度将变小。
【答案】减小;液体的热胀冷缩。
【解析】(1)大气压随着高度的增大而减小。
(2)若他将这个瓶子装满水,戴着隔热手套捏瓶子,发现细玻璃管中液面也能上升,隔热手套排除了温度对液体的影响,所以水柱升高是因为瓶子发生了形变造成的。
(3)将装满水的瓶子放入热水中,细玻璃管中液面仍能上升,其原因是液体受热体积膨胀造成的,它的工作原理是液体的热胀冷缩;
瓶内水的质量不变,体积增大,根据密度公式ρ=得知,水的密度变小。
18.(2019四川南充)如图,容器中装有深度为10cm,质量为60g的水,已知容器的质量为30g,底面积为5cm2,容器底部受到水的压强为 Pa,容器对水平桌面的压强是 Pa.(ρ水=1×103kg/m3,g=10N/kg)
【答案】1000;1800。
【解析】(1)水的深度h=10cm=0.1m,
容器底部受到水的压强:
p=ρgh=1.0×103kg/m3×10N/kg×0.1m=1000Pa;
(2)质量为60g的水,容器的质量为30g,总质量为:
m=60g+30g=90g,
重力为:G=mg=90×10﹣3 kg×10N/kg=0.9N
水平桌面受到容器的压力:F=G=0.9N,
容器对桌面的压强:P=1800Pa。
19.(2019江西模拟题)如图所示,沿B管向左快速吹气时A管中的水面将 ,这是因为A管上方空气 。
【答案】上升;流速快压强小.
【解析】如图所示,沿B管向左快速吹气时,可以看到A管中的水面上升,原因是:往B管中吹气,吸管A上方空气的流速增大,压强减小,A管中液体受到向上的压强大于向下的压强,所以A管水上升或有水喷出.
20.(2019河北模拟题)质量为100g底面积为20cm2的薄壁容器中盛有500g水,将容器放置在水平地面上,如图所示,容器内水深h为20cm,则水对容器底部的压强为 Pa,容器底部对地面的压强为 Pa(ρ水=1.0×103kg/m3,g取10N/kg)
【答案】2000;3000.
【解析】知容器内水的深度,根据p=ρgh求出水对容器底部的压强;容器对水平桌面的压力等于水和容器的总重力,根据F=G=mg求出其大小,再用p=求出容器底部对地面的压强.
(1)水对容器底部的压强:
p=ρgh=1.0×103kg/m3×10N/kg×0.2m=2000Pa;
(2)容器底部对地面的压力:
F=G总=(m水+m容)g=(0.5kg+0.1kg)×10N/kg=6N,
容器底部对地面的压强:
p′===3000Pa.
三、分析简答题(21题、22题、23题各2分,24题4分,共10分)
21.(2020黑龙江龙东农垦森工)草原犬鼠是大草原常见的小动物,它挖的洞有多个洞口,一些洞口比较平整,一些洞口则由圆锥形土堆围成。这样的结构能改进洞内的通风情况,为什么?
【答案】见解析。
【解析】由于一些洞口比较平整,一些洞口则由圆锥形土堆围成,当风从洞口吹过时,由圆锥形土堆围成
的洞口处空气流速快,压强小,较平整的洞口处空气流速慢,压强大,这样,洞穴内的空气在气压作用下
自然流动,从而改进洞穴内的通风状况。
22.(2019山西)小亮和哥哥在冰面上玩耍时,脚下有“咔嚓咔嚓”的响声,他大声喊:“我这儿的冰要破了”哥哥高声说:“不要慌,趴下,向岸边爬。”在哥哥的指挥下,他安全爬离了冰面。请你运用所学的物理知识,解释小亮爬离冰面化险为夷的道理。
【答案】见解析。
【解析】从减小压强的角度分析解答:减小压强的方法:是在压力一定时,通过增大受力面积来减小压强;是在受力面积一定时,通过减小压力来减小压强。
小亮对冰面的压力一定,等于其自身重力,趴在冰面上时,受力面积增大,根据p=F/S知,对冰面的压强减小,所以小亮能爬离冰面化险为夷。
23.(2020江苏盐城模拟题)物理课堂上,王老师给同学们表演了一个魔术:空碗倒水.魔术揭秘时,同学们发现道具是一个夹层中装有水的双层金属碗,碗沿内外侧各有一个小孔,如图所示.王老师是怎样利用小孔A 控制水是否流出的?请你用相关的物理知识进行解释.
【答案】见解析。
【解析】堵住小孔A,碗倾斜时,A孔下方的气压小于大气压,出水口外为大气压,夹层里的水在内外压强差的作用不会流出;露出小孔A,夹层内外的气压相等,水在重力的作用下流出.本题考查大气压的有关问题,物理学习的过程中,要多注意观察身边的物理现象,尽可能的用我们所学过的知识去试着解释.
24.(2020青海南宁模拟)深圳地区经常会有台风(如图所示),市政府要求居民将简易房的屋顶加固,请你对这一要求进行合理解释。
【答案】刮台风时,由于屋顶上凸,相同时间内,屋顶上方空气经过的路程长,流速大,压强就小,相对而言屋内空气流速小,压强大,所以屋顶受到的向上的压力大于向下的压力,很容易被向上掀起,因此要进行加固。
【解析】利用流体流速与压强的关系分析屋顶上方空气流速大,压强小,屋子内房顶的气体流速小,压强大。再结合压强公式P=F/S得出房顶内外受到压力的大小。这样采取一些措施就不难了。
四、实验题(25题5分、26题6分、27题4分、28题7分,共22分)
25.(2020贵州黔东南)如图甲、乙、丙所示,小明利用小桌、海绵、砝码等探究影响压力作用效果的因素:
(1)本实验是通过观察_________来比较压力作用效果的。实验中用到的研究方法有_________和转换法;
(2)通过比较图甲、乙,说明_________ ,压力的作用效果越明显;
(3)通过比较图_________(填序号),说明压力一定时,受力面积越小,压力的作用效果越明显;
(4)将该小桌和砝码放在如图丁所示的木板上,则图丙中海绵受到的压强p和图丁中木板受到的压强的大小关系为p_________(选填“>”“<”或“=”)。
【答案】 (1) 海绵下陷(或凹陷)程度 控制变量法 (2)受力面积一定时,压力越大 (3) 乙、丙 (4) =
【解析】(1)本实验将压力的作用效果转换到海绵的凹陷程度来比较,利用了转换法。
实验中有压力、受力面积两个变量影响实验,在探究其中一个对实验的影响时,需要控制另外一个不变,采用了控制变量法。
(2)通过比较图甲、乙发现海绵的受力面积相同,受到的压力不同,海绵的凹陷程度不同,说明受力面积一定时,压力越大,压力的作用效果越明显。
(3)在压力一定时,比较受力面积与压力的作用效果的关系,需要控制压力相同,改变受力面积的大小,可以通过比较乙、丙两图得到结论:压力一定时,受力面积越小,压力的作用效果越明显。
(4)图丙中海绵受到的压力和图丁中木板受到压力大小相等,海绵和木板的受力面积又相同,根据可知受到的压强相等,即p=
26.(2020甘肃天水)在“探究液体压强的特点”实验中,小明进行了如下的猜想:
猜想一:液体内部压强大小可能与液体深度有关。
猜想二:液体内部压强大小可能与液体密度有关。
猜想三:液体内部压强大小可能与方向有关。
为了验证以上猜想,小明进行了如图所示的操作:
(1)实验过程中探头受到的液体压强大小是通过 反映的。
(2)为了验证猜想一,应选择 两组实验对比,可初步验证出猜想一是正确的。
(3)探究液体压强与液体密度的关系时,对比乙、丙两组实验,小明可得出的结论是:当液体深度相同时,液体的密度越大,液体的压强就越 。
【答案】(1)U形管两边液面的高度差;(2)甲、乙;(3)大。
【解析】(1)根据转换法,实验过程中探头受到的液体压强大小是通过U形管两边液面的高度差反映的;
(2)为了验证猜想一,即研究液体内部压强大小可能与液体深度有关,要控制液体密度相同,故应选择甲、乙两组实验对比,可初步验证出猜想一是正确的;
(3)探究液体压强与液体密度的关系时,对比乙、丙两组实验,丙中U形管两边液面的高度差大,小明可得出的结论是:当液体深度相同时,液体的密度越大,液体的压强就越大。
【点评】本题探究影响液体压强大小的因素,考查转换法、控制变量法的运用。
27.(2019甘肃兰州)如图所示,在“探究压力的作用效果与哪些因素有关”的实验中,某同学在透明有机盒内放入一块海绵和砖块进行实验。
(1)实验时,他通过观察来比较砖块对海绵压力的作用效果,这种试验方法叫做转换法,采用相同实验方法的其他实验还有哪些,请举出一例。
(2)要探究压力的作用效果与压力大小的关系,应选用图中两次试验进行比较。
(3)分析比较图中甲、丙两次实验,可以得出的结论是。
【答案】(1)海绵的凹陷程度;探究动能的大小与哪些因素有关;(2)甲乙;(3)压力相同时,受力面积越小,作用效果越明显。
【解析】(1)实验中,是通过观察海绵的凹陷程度来比较砖块对海绵的压力作用效果的。这种实验方法是转换法;在探究影响动能大小的因素时,通过观察木块被撞击距离的大小来判定动能的大小,采用的也是转换法;
(2)要探究压力的作用效果与压力的关系,要控制受力面积大小相同,只改变压力大小,可选用甲乙两次实验;
(3)分析图甲丙实验,压力相同,丙中受力面积小,压力作用效果明显,可得到结论是:压力相同时,受力面积越小,作用效果越明显。
28.(2020海南模拟)大气压随高度升高而降低,一登山队测出了几个高度的大气压,如下表所示。
(1)请你根据表中的数据,在图的坐标中作出大气压随高度变化的图像。
(2)根据图像,可以看出大气压随高度变化的数量关系大致为:
(3)当高度为1km时,大气压约为Pa。当高度为3000km时,已到了大气
层的边缘,此处的大气压约为Pa。
(4)除了高度,大气压还与什么因素有关?请提出你的一个猜想:。
(5)水的沸点与大气压强的对照表如下:
①水的沸点与大气压之间的关系是____________。
②在海拔8848米的珠穆朗玛峰顶上,水的沸点大约是________。
【答案】(1)
(2)高度每升高10m,大气压降低100Pa(3)0.9×105。0。(4)天气的变化
(5)①大气压强越大,水的沸点越高。②70
【解析】(1)以高度数据为横坐标,大气压数据为纵坐标,找出对应点,利用描点法把各个点连接起来,就得到大气压随高度变化的图像。
(2)根据图像可以近似看出,高度为0时,大气压约为1.02×105Pa;高度为2000m时,大气压约为0.8×105Pa。高度每升高10m,大气压降低约为
(1.02×105Pa -0.8×105Pa /200)=100Pa
(3)从图像看出,当高度为1km时,大气压约为0.9×105Pa。当高度为3000km时,已到了大气层的边缘,此处的大气压约为0Pa。
(4)天气阴晴、刮风下雨对大气压都有影响。所以天气的变化是一个重要因素。
(5)从数据表格观察得出①水的沸点与大气压之间的关系是大气压强越大,水的沸点越高。
②在海拔8848m=8.848km的珠穆朗玛峰顶上,大气压约为0.35×105Pa。水的沸点大约是70。
五、计算题(29题6分、29题6分、29题6分,共18分)
29.(2020新疆兵团)如图所示,一平底、平口的圆柱形青花瓷笔筒放在水平桌面上,笔筒高度为0.11 m,筒内深度为0.10 m。笔筒开口向上放置时,笔筒对桌面产生的压强为8.1×102 Pa;笔筒开口向下放置时筒对桌面产生的压强为4.05×103 Pa。求:
(1)笔筒内注满水时,水对笔筒底部产生的压强;
(2)笔筒开口向上和开口向下放置时,笔筒与桌面的接触面积之比;
(3)青花瓷笔筒材质的密度。
【答案】(1) 1×103 Pa;(2) 5∶1;(3) 2.7×103 kg/m3
【解析】(1)因为笔筒中水的深度为0.1m,故加强为
(2)由题知,两次压力相等,都等于笔筒的重力,故有
所以
解得
(3)笔筒的质量为
体积为
密度为
30.(2019安徽省)将底面积S=3×10﹣3m2高h=0.1m的铝制圆柱体,轻轻地放入水槽中,使它静止于水槽底部,如图(圆柱体的底部与水槽的底部不密合),此时槽中水深h1=0.05m(已知ρ铝=2.7×103kg/m3 , ρ水=1.0×103kg/m3 . g取l0N/kg)。求:
(1)水对圆柱体底部的压强p1
(2)圆柱体受到的浮力F浮;
(3)圆柱体对水槽底部的压强p2。
【答案】 (1)水对圆柱体底部的压强 p1=500Pa
(2)圆柱体受到的浮力 F浮=1.5N
(3)圆柱体对水槽底部的压强 p2=2.2×103Pa
【解析】(1)水的深度h1=0.05m,
则水对圆柱体底部的压强:
p1=ρ水gh1=1.0×103kg/m3×10N/kg×0.05m=500Pa
(2)由图可知,圆柱体浸在水中的体积:
V排=Sh1=3×10﹣3m2×0.05m=1.5×10﹣4m3 ,
根据阿基米德原理可得,圆柱体所受的浮力:
F浮=ρ水V排g=1.0×103kg/m3×1.5×10﹣4m3×10N/kg=1.5N
(3)解:圆柱体的重力:
G铝=m铝g=ρ铝V铝g=ρ铝Shg=2.7×103kg/m3×3×10﹣3m2×0.1m×10N/kg=8.1N;
圆柱体静止于水槽底部,由力的平衡条件可知圆柱体对水槽底部的压力:
F压=G铝﹣F浮=8.1N﹣1.5N=6.6N,
则圆柱体对水槽底部的压强:p=F压/S=2.2×103Pa
31.(2019上海)如图,足够高的薄壁圆柱形容器甲、乙置于水平桌面上,容器甲、乙底部所受液体的压强相等。容器甲中盛有水,水的深度为0.08米,容器乙中盛有另一种液体。
(1)若水的质量为2千克,求容器甲中水的体积V水。
(2)求容器甲中水对容器底部的压强p水。
(3)现往容器甲中加水,直至与乙容器中的液面等高,此时水对容器底部的压强增大了196帕,求液体乙的密度ρ液。
【答案】(1)甲容器中水的体积为2×10﹣3m3;
(2)容器甲中水对容器底部的压强为784pa;
(3)液体乙的密度为800kg/m3。
【解析】①已知水的质量,水的密度也是默认已知量ρ水=1.0×103kg/m3;根据公式V=可以求解。
②已知水的深度h=0.08h,根据液体压强计算公式p=ρgh;
③设容器乙内液体的深度为h1,当水深是h1的时候其压强为P1,p1=p+△p由此可以得出p1的大小,进而算出h1;
题干表明容器甲、乙底部所受液体的压强相等,即:p=p乙;又因为p乙=ρ乙gh1故可以求出ρ乙。
(1)容器中甲水的体积为:V===2×10﹣3m3;
(2)容器甲中水对容器底部的压强:p水=ρgh=1.0×103kg/m3×9.8N/kg×0.08m=784pa。
(3)当容器甲内加水至于容器乙相平时,设此时水深为h1,
此时水对容器底部的压强:p1=p水+△p=784pa+196pa=980pa;
由p=ρgh可得此时水的深度:h1===0.1m;
由题知,原来容器甲、乙底部所受液体的压强相等,即:p乙=p水=784pa;
由p=ρgh可得,液体乙的密度:ρ乙===800kg/m3
备战2024年中考物理公式、物理基本常识全攻略--备战2024年中考物理一轮复习考点全预测(全国通用): 这是一份备战2024年中考物理公式、物理基本常识全攻略--备战2024年中考物理一轮复习考点全预测(全国通用),共7页。试卷主要包含了凸透镜成像规律,热学部分,力学部分,电学部分等内容,欢迎下载使用。
考点19 电与磁 备战中考物理一轮复习知识点+练习(含答案解析): 这是一份考点19 电与磁 备战中考物理一轮复习知识点+练习(含答案解析),文件包含专题19电与磁备战中考物理一轮复习知识点+练习含答案解析docx、专题19电与磁备战中考物理一轮复习知识点+练习docx等2份试卷配套教学资源,其中试卷共47页, 欢迎下载使用。
考点10 浮力 备战中考物理一轮复习知识点+练习(含答案解析): 这是一份考点10 浮力 备战中考物理一轮复习知识点+练习(含答案解析),文件包含专题10浮力备战中考物理一轮复习知识点+练习含答案解析docx、专题10浮力备战中考物理一轮复习知识点+练习docx等2份试卷配套教学资源,其中试卷共39页, 欢迎下载使用。

