2019年全国卷Ⅰ理综化学高考真题及答案解析(原卷+解析卷)
展开注意事项:
1.答卷前,考生务必将自己的姓名、准考证号填写在答题卡上。
2.回答选择题时,选出每小题答案后,用铅笔把答题卡上对应题目的答案标号涂黑,如需改动,用橡皮擦干净后,再选涂其它答案标号。回答非选择题时,将答案写在答题卡上,写在本试卷上无效。。
3.考试结束后,将本试卷和答题卡一并交回。
可能用到的相对原子质量:H 1 Li 7 C 12 N 14 O 16 Na 23 S 32 Cl 35.5 Ar 40 Fe 56 I 127
一、选择题:本题共13个小题,每小题6分。共78分,在每小题给出的四个选项中,只有一项是符合题目要求的。
1. 陶瓷是火与土的结晶,是中华文明的象征之一,其形成、性质与化学有着密切的关系。下列说法错误的是
A. “雨过天晴云破处”所描述的瓷器青色,来自氧化铁
B. 闻名世界的秦兵马俑是陶制品,由黏土经高温烧结而成
C. 陶瓷是应用较早的人造材料,主要化学成分是硅酸盐
D. 陶瓷化学性质稳定,具有耐酸碱侵蚀、抗氧化等优点
【答案】A
【解析】
【分析】
陶瓷是以天然粘土以及各种天然矿物为主要原料经过粉碎混炼、成型和煅烧制得的材料的各种制品。陶瓷的传统概念是指所有以黏土等无机非金属矿物为原料的人工工业产品。
【详解】A项、氧化铁为棕红色固体,瓷器的青色不可能来自氧化铁,故A错误;
B项、秦兵马俑是陶制品,陶制品是由粘土或含有粘土的混合物经混炼、成形、煅烧而制成的,故B正确;
C项、陶瓷的主要原料是取之于自然界的硅酸盐矿物,陶瓷的主要成分是硅酸盐,与水泥、玻璃等同属硅酸盐产品,故C正确;
D项、陶瓷的主要成分是硅酸盐,硅酸盐的化学性质不活泼,具有不与酸或碱反应、抗氧化的特点,故D正确。
故选A。
【点睛】本题考查物质的性质,侧重分析与应用能力的考查,注意化学与生活的联系,把握物质性质、反应与用途为解答的关键。
2. 关于化合物2−苯基丙烯(),下列说法正确的是
A. 不能使稀高锰酸钾溶液褪色
B. 可以发生加成聚合反应
C. 分子中所有原子共平面
D. 易溶于水及甲苯
【答案】B
【解析】
【分析】
2-苯基丙烯的分子式为C9H10,官能团为碳碳双键,能够发生加成反应、氧化反应和加聚反应。
【详解】A项、2-苯基丙烯的官能团为碳碳双键,能够与高锰酸钾溶液发生氧化反应,使酸性高锰酸钾溶液褪色,故A错误;
B项、2-苯基丙烯的官能团为碳碳双键,一定条件下能够发生加聚反应生成聚2-苯基丙烯,故B正确;
C项、有机物分子中含有饱和碳原子,所有原子不可能在同一平面。2-苯基丙烯中含有甲基,所有原子不可能在同一平面上,故C错误;
D项、2-苯基丙烯为烃类,分子中不含羟基、羧基等亲水基团,难溶于水,易溶于有机溶剂,则2-苯基丙烯难溶于水,易溶于有机溶剂甲苯,故D错误。
故选B。
【点睛】本题考查有机物的结构与性质,侧重分析与应用能力的考查,注意把握有机物的结构,掌握各类反应的特点,并会根据物质分子结构特点进行判断是解答关键。
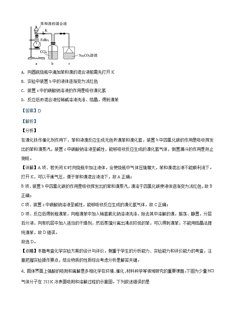
3. 实验室制备溴苯的反应装置如下图所示,关于实验操作或叙述错误的是
A. 向圆底烧瓶中滴加苯和溴的混合液前需先打开K
B. 实验中装置b中的液体逐渐变为浅红色
C. 装置c中的碳酸钠溶液的作用是吸收溴化氢
D. 反应后混合液经稀碱溶液洗涤、结晶,得到溴苯
【答案】D
【解析】
【分析】
在溴化铁作催化剂作用下,苯和液溴反应生成无色溴苯和溴化氢,装置b中四氯化碳的作用是吸收挥发出的苯和溴蒸汽,装置c中碳酸钠溶液呈碱性,能够吸收反应生成的溴化氢气体,倒置漏斗的作用是防止倒吸。
【详解】A项、若关闭K时向烧瓶中加注液体,会使烧瓶中气体压强增大,苯和溴混合液不能顺利流下。打开K,可以平衡气压,便于苯和溴混合液流下,故A正确;
B项、装置b中四氯化碳的作用是吸收挥发出的苯和溴蒸汽,溴溶于四氯化碳使液体逐渐变为浅红色,故B正确;
C项、装置c中碳酸钠溶液呈碱性,能够吸收反应生成的溴化氢气体,故C正确;
D项、反应后得到粗溴苯,向粗溴苯中加入稀氢氧化钠溶液洗涤,除去其中溶解的溴,振荡、静置,分层后分液,向有机层中加入适当的干燥剂,然后蒸馏分离出沸点较低的苯,可以得到溴苯,不能用结晶法提纯溴苯,故D错误。
故选D。
【点睛】本题考查化学实验方案的设计与评价,侧重于学生的分析能力、实验能力和评价能力的考查,注意把握实验操作要点,结合物质的性质综合考虑分析是解答关键。
4. 固体界面上强酸的吸附和离解是多相化学在环境、催化、材料科学等领域研究的重要课题。下图为少量HCl气体分子在253 K冰表面吸附和溶解过程的示意图。下列叙述错误的是
A. 冰表面第一层中,HCl以分子形式存在
B. 冰表面第二层中,H+浓度为5×10−3 ml·L−1(设冰的密度为0.9 g·cm−3)
C. 冰表面第三层中,冰的氢键网格结构保持不变
D. 冰表面各层之间,均存在可逆反应HClH++Cl−
【答案】D
【解析】
【分析】
由示意图可知,在冰的表面第一层主要为氯化氢的吸附,第二层中氯化氢溶于水中并发生部分电离,第三层主要是冰,与氯化氢的吸附和溶解无关。
【详解】A项、由图可知,冰的表面第一层主要为氯化氢的吸附,氯化氢以分子形式存在,故A正确;
B项、由题给数据可知,冰的表面第二层中氯离子和水的个数比为10—4:1,第二层中溶解的氯化氢分子应少于第一层吸附的氯化氢分子数,与水的质量相比,可忽略其中溶解的氯化氢的质量。设水的物质的量为1ml,则所得溶液质量为18g/ml×1ml=18g,则溶液的体积为×10—3L/ml=2.0×10—2L,由第二层氯离子和水个数比可知,溶液中氢离子物质的量等于氯离子物质的量,为10—4ml,则氢离子浓度为=5×10—3ml/L,故B正确;
C项、由图可知,第三层主要是冰,与氯化氢的吸附和溶解无关,冰的氢键网络结构保持不变,故C正确;
D项、由图可知,只有第二层存在氯化氢的电离平衡HClH++Cl—,而第一层和第三层均不存在,故D错误。
故选D。
【点睛】本题考查氯化氢气体在冰表面的吸附和溶解。侧重考查接受、吸收、整合化学信息的能力及分析和解决化学问题的能力,注意能够明确图像表达的化学意义,正确计算物质的量浓度为解答关键。
5. NaOH溶液滴定邻苯二甲酸氢钾(邻苯二甲酸H2A的Ka1=1.1×10−3 ,Ka2=3.9×10−6)溶液,混合溶液的相对导电能力变化曲线如图所示,其中b点为反应终点。下列叙述错误的是
A. 混合溶液的导电能力与离子浓度和种类有关
B. Na+与A2−的导电能力之和大于HA−的
C. b点混合溶液pH=7
D. c点的混合溶液中,c(Na+)>c(K+)>c(OH−)
【答案】C
【解析】
【分析】
邻苯二甲酸氢钾为二元弱酸酸式盐,溶液呈酸性,向邻苯二甲酸氢钾溶液中加入氢氧化钠溶液,两者反应生成邻苯二甲酸钾和邻苯二甲酸钠,溶液中离子浓度增大,导电性增强,邻苯二甲酸钾和邻苯二甲酸钠为强碱弱酸盐,邻苯二甲酸根在溶液中水解使溶液呈碱性。
【详解】A项、向邻苯二甲酸氢钾溶液中加入氢氧化钠溶液,两者反应生成邻苯二甲酸钾和邻苯二甲酸钠,溶液中Na+和A2—的浓度增大。由图像可知,溶液导电性增强,说明导电能力与离子浓度和种类有关,故A正确;
B项、a点和b点K+的物质的量相同,K+的物质的量浓度变化不明显,HA—转化为A2—,b点导电性强于a点,说明Na+和A2—的导电能力强于HA—,故B正确;
C项、b点邻苯二甲酸氢钾溶液与氢氧化钠溶液恰好完全反应生成邻苯二甲酸钾和邻苯二甲酸钠,邻苯二甲酸钾为强碱弱酸盐,A2—在溶液中水解使溶液呈碱性,溶液pH>7,故C错误;
D项、b点邻苯二甲酸氢钾溶液与氢氧化钠溶液恰好完全反应生成等物质的量的邻苯二甲酸钾和邻苯二甲酸钠,溶液中c(Na+)和c(K+)相等,c点是继续加入氢氧化钠溶液后,得到邻苯二甲酸钾、邻苯二甲酸钠、氢氧化钠的混合溶液,则溶液中c(Na+)>c(K+),由图可知,a点到b点加入氢氧化钠溶液的体积大于b点到c点加入氢氧化钠溶液的体积,则溶液中c(K+)>c(OH—),溶液中三者大小顺序为c(Na+)>c(K+)>c(OH—),故D正确。
故选C。
【点睛】本题考查水溶液中的离子平衡,试题侧重考查分析、理解问题的能力,注意正确分析图象曲线变化,明确酸式盐与碱反应溶液浓度和成分的变化与导电性变化的关系是解答关键。
6. 利用生物燃料电池原理研究室温下氨的合成,电池工作时MV2+/MV+在电极与酶之间传递电子,示意图如下所示。下列说法错误的是
A. 相比现有工业合成氨,该方法条件温和,同时还可提供电能
B. 阴极区,在氢化酶作用下发生反应H2+2MV2+2H++2MV+
C. 正极区,固氮酶为催化剂,N2发生还原反应生成NH3
D. 电池工作时质子通过交换膜由负极区向正极区移动
【答案】B
【解析】
【分析】
由生物燃料电池的示意图可知,左室电极为燃料电池的负极,MV+在负极失电子发生氧化反应生成MV2+,电极反应式为MV+—e—= MV2+,放电生成的MV2+在氢化酶的作用下与H2反应生成H+和MV+,反应的方程式为H2+2MV2+=2H++2MV+;右室电极为燃料电池的正极,MV2+在正极得电子发生还原反应生成MV+,电极反应式为MV2++e—= MV+,放电生成的MV+与N2在固氮酶的作用下反应生成NH3和MV2+,反应的方程式为N2+6H++6MV+=6MV2++NH3,电池工作时,氢离子通过交换膜由负极向正极移动。
【详解】A项、相比现有工业合成氨,该方法选用酶作催化剂,条件温和,同时利用MV+和MV2+的相互转化,化学能转化为电能,故可提供电能,故A正确;
B项、左室为负极区,MV+在负极失电子发生氧化反应生成MV2+,电极反应式为MV+—e—= MV2+,放电生成的MV2+在氢化酶的作用下与H2反应生成H+和MV+,反应的方程式为H2+2MV2+=2H++2MV+,故B错误;
C项、右室为正极区,MV2+在正极得电子发生还原反应生成MV+,电极反应式为MV2++e—= MV+,放电生成的MV+与N2在固氮酶的作用下反应生成NH3和MV2+,故C正确;
D项、电池工作时,氢离子(即质子)通过交换膜由负极向正极移动,故D正确。
故选B。
【点睛】本题考查原池原理的应用,注意原电池反应的原理和离子流动的方向,明确酶的作用是解题的关键。
7. 科学家合成出了一种新化合物(如图所示),其中W、X、Y、Z为同一短周期元素,Z核外最外层电子数是X核外电子数的一半。下列叙述正确的是
A. WZ的水溶液呈碱性
B. 元素非金属性的顺序为X>Y>Z
C. Y最高价氧化物的水化物是中强酸
D. 该新化合物中Y不满足8电子稳定结构
【答案】C
【解析】
【分析】
由W、X、Y、Z为同一短周期元素,Z的核外最外层电子数是X核外电子数的一半可知,Z为Cl、X为Si,由化合价代数和为0可知,Y元素化合价为—3价,则Y为P元素;由W的电荷数可知,W为Na元素。
【详解】A项、氯化钠为强酸强碱盐,水溶液呈中性,故A错误;
B项、同周期元素从左到右,非金属性依次增强,则非金属性的强弱顺序为Cl>S>P,故B错误;
C项、P元素的最高价氧化物对应水化物为磷酸,磷酸是三元中强酸,故C正确;
D项、新化合物中P元素化合价为—3价,满足8电子稳定结构,故D错误。
故选C。
【点睛】本题考查元素周期律的应用,注意分析题给化合物的结构示意图,利用化合价代数和为零和题给信息推断元素为解答关键。
三、非选择题:共174分,第22~32题为必考题,每个试题考生都必须作答。第33~38题为选考题,考生根据要求作答。
(一)必考题:共129分。
8. 硼酸(H3BO3)是一种重要的化工原料,广泛应用于玻璃、医药、肥料等工艺。一种以硼镁矿(含Mg2B2O5·H2O、SiO2及少量Fe2O3、Al2O3)为原料生产硼酸及轻质氧化镁的工艺流程如下:
回答下列问题:
(1)在95 ℃“溶浸”硼镁矿粉,产生的气体在“吸收”中反应的化学方程式为_________。
(2)“滤渣1”的主要成分有_________。为检验“过滤1”后的滤液中是否含有Fe3+离子,可选用的化学试剂是_________。
(3)根据H3BO3的解离反应:H3BO3+H2OH++B(OH)−4,Ka=5.81×10−10,可判断H3BO3是_______酸;在“过滤2”前,将溶液pH调节至3.5,目的是_______________。
(4)在“沉镁”中生成Mg(OH)2·MgCO3沉淀的离子方程式为__________,母液经加热后可返回___________工序循环使用。由碱式碳酸镁制备轻质氧化镁的方法是_________。
【答案】 (1). NH3+NH4HCO3=(NH4)2CO3 (2). Fe2O3、Al2O3、SiO2 (3). KSCN (4). 一元弱 (5). 转化为H3BO3,促进析出 (6). 2Mg2++2H2O+3CO32-=Mg(OH)2∙MgCO3↓+2HCO3-(或2Mg2++H2O+2CO32-=Mg(OH)2∙MgCO3↓+CO2↑) (7). 溶浸 (8). 高温焙烧
【解析】
【详解】(1)根据流程图知硼镁矿粉中加入硫酸铵溶液产生的气体为氨气,用碳酸氢铵溶液吸收,反应方程式为:NH3+NH4HCO3=(NH4)2CO3;
(2)滤渣I为不与硫酸铵溶液反应的Fe2O3、Al2O3、SiO2;检验Fe3+,可选用的化学试剂为KSCN;
(3)由硼酸的离解方程式知,硼酸在水溶液中是通过与水分子的配位作用产生氢离子,而三价硼原子最多只能再形成一个配位键,且硼酸不能完全解离,所以硼酸为一元弱酸;在“过滤2”前,将溶液pH调节至3.5,目的是将B(OH)−4转化为H3BO3,并促进H3BO3析出;
(4)沉镁过程中用碳酸铵溶液与Mg2+反应生成Mg(OH)2∙MgCO3,沉镁过程的离子反应为:2Mg2++2H2O+3CO32-=Mg(OH)2∙MgCO3↓+2HCO3-;母液加热分解后生成硫酸铵溶液,可以返回“溶浸”工序循环使用;碱式碳酸镁不稳定,高温下可以分解,故由碱式碳酸镁制备轻质氧化镁的方法是高温焙烧。
9. 硫酸铁铵[NH4Fe(SO4)2·xH2O]是一种重要铁盐。为充分利用资源,变废为宝,在实验室中探究采用废铁屑来制备硫酸铁铵,具体流程如下:
回答下列问题:
(1)步骤①的目的是去除废铁屑表面的油污,方法是_________________。
(2)步骤②需要加热的目的是_________________,温度保持80~95 ℃,采用的合适加热方式是_________________。铁屑中含有少量硫化物,反应产生的气体需要净化处理,合适的装置为_________________(填标号)。
(3)步骤③中选用足量的H2O2,理由是_________________。分批加入H2O2,同时为了_________________,溶液要保持pH小于0.5。
(4)步骤⑤的具体实验操作有______________,经干燥得到硫酸铁铵晶体样品。
(5)采用热重分析法测定硫酸铁铵晶体样品所含结晶水数,将样品加热到150 ℃时,失掉1.5个结晶水,失重5.6%。硫酸铁铵晶体的化学式为______________。
【答案】 (1). 碱煮水洗 (2). 加快反应 (3). 热水浴 (4). C (5). 将Fe2+全部氧化为Fe3+;不引入杂质 (6). 防止Fe3+水解 (7). 加热浓缩、冷却结晶、过滤(洗涤) (8). NH4Fe(SO4)2∙12H2O
【解析】
【详解】(1)步骤①的目的是去除废铁屑表面的油污,油污在碱性条件下容易水解,所以工业上常常用热的碳酸钠溶液清洗,即碱煮水洗;
(2)步骤②需要加热的目的是为了加快反应速率;温度保持80~95 ℃,由于保持温度比较恒定且低于水的沸点,故采用的合适加热方式是水浴加热(热水浴);铁屑中含有少量硫化物,硫化物与硫酸反应生成硫化氢气体,可以用氢氧化钠溶液吸收,为了防止倒吸可以加装倒置的漏斗,故选择C装置;
(3)步骤③中选用足量的H2O2,H2O2可以将Fe2+氧化为Fe3+,且H2O2的还原产物为H2O,不会引入新的杂质,故理由是:将Fe2+全部氧化为Fe3+,不引入新的杂质。因为H2O2本身易分解,所以在加入时需分量加入,同时为了防止Fe3+水解,溶液要保持pH小于0.5;
(4)为了除去可溶性的硫酸铵、铁离子等,需要经过的步骤为:加热浓缩、冷却结晶、过滤(洗涤);
(5)设硫酸铁铵的化学式为NH4Fe(SO4)2∙xH2O,其相对分子质量为266+18x,1.5个水分子的相对分子质量为1.5×18=27,则27/(266+18x)=5.6%,解得x=12,则硫酸铁铵的化学式为NH4Fe(SO4)2∙12H2O。
10. 水煤气变换[CO(g)+H2O(g)=CO2(g)+H2(g)]是重要的化工过程,主要用于合成氨、制氢以及合成气加工等工业领域中。回答下列问题:
(1)Shibata曾做过下列实验:①使纯H2缓慢地通过处于721 ℃下的过量氧化钴CO(s),氧化钴部分被还原为金属钴(C),平衡后气体中H2的物质的量分数为0.0250。
②在同一温度下用CO还原CO(s),平衡后气体中CO的物质的量分数为0.0192。
根据上述实验结果判断,还原CO(s)为C(s)的倾向是CO_________H2(填“大于”或“小于”)。
(2)721 ℃时,在密闭容器中将等物质的量的CO(g)和H2O(g)混合,采用适当的催化剂进行反应,则平衡时体系中H2的物质的量分数为_________(填标号)。
A.<0.25 B.0.25 C.0.25~0.50 D.0.50 E.>0.50
(3)我国学者结合实验与计算机模拟结果,研究了在金催化剂表面上水煤气变换的反应历程,如图所示,其中吸附在金催化剂表面上的物种用标注。
可知水煤气变换的ΔH________0(填“大于”“等于”或“小于”),该历程中最大能垒(活化能)E正=_________eV,写出该步骤的化学方程式_______________________。
(4)Shichi研究了467 ℃、489 ℃时水煤气变换中CO和H2分压随时间变化关系(如下图所示),催化剂为氧化铁,实验初始时体系中的PH2O和PCO相等、PCO2和PH2相等。
计算曲线a的反应在30~90 min内的平均速率(a)=___________kPa·min−1。467 ℃时PH2和PCO随时间变化关系的曲线分别是___________、___________。489 ℃时PH2和PCO随时间变化关系的曲线分别是___________、___________。
【答案】 (1). 大于 (2). C (3). 小于 (4). 2.02 (5). COOH+H+H2O=COOH+2H+OH或H2O=H+OH (6). 0.0047 (7). b (8). c (9). a (10). d
【解析】
【分析】
(1)由H2、CO与CO反应后其气体物质的量分数判断二者的倾向大小;
(2)根据三段式以及CO与H2的倾向大小关系综合判断;
(3)根据反应物与生成物的相对能量差大小进行比较判断;根据反应物达到活化状态所需能量为活化能以及相对能量差值大小计算并比较最大能垒;根据最大能垒对应的反应历程对应的物质写出方程式;
(4)根据图中曲线a在30~90 min内分压变化量计算平均反应速率;水煤气变换中CO是反应物,H2是产物,该反应又是放热反应,根据温度变化对化学平衡的影响判断出在不同温度下曲线对应的物质。
【详解】(1)H2还原氧化钴的方程式为:H2(g)+CO(s)C(s)+H2O(g);CO还原氧化钴的方程式为:CO(g)+CO(s)C(s)+CO2(g),平衡时H2还原体系中H2的物质的量分数()高于CO还原体系中CO的物质的量分数(),故还原CO(s)为C(s)的倾向是CO大于H2;
(2)721 ℃时,在密闭容器中将等物质的量的CO(g)和H2O(g)混合,可设其物质的量为1ml,则
则平衡时体系中H2的物质的量分数=,因该反应为可逆反应,故x<1,可假设二者的还原倾向相等,则x=0.5,由(1)可知CO的还原倾向大于H2,所以CO更易转化为H2,故x>0.5,由此可判断最终平衡时体系中H2的物质的量分数介于0.25~0.50,故答案为C;
(3)根据水煤气变换[CO(g)+H2O(g)=CO2(g)+H2(g)]并结合水煤气变换的反应历程相对能量可知,CO(g)+H2O(g)的能量(-0.32eV)高于CO2(g)+H2(g)的能量(-0.83eV),故水煤气变换的ΔH小于0;活化能即反应物状态达到活化状态所需能量,根据变换历程的相对能量可知,最大差值为:
其最大能垒(活化能)E正=1.86-(-0.16)eV=2.02eV;该步骤的反应物为COOH+H+H2O=COOH+2H+OH;因反应前后COOH和1个H未发生改变,也可以表述成H2O=H+OH;
(4)由图可知,30~90 min内a曲线对应物质的分压变化量Δp=(4.08-3.80)kPa=0.28 kPa,故曲线a的反应在30~90 min内的平均速率(a)==0.0047 kPa·min−1;由(2)中分析得出H2的物质的量分数介于0.25~0.5,CO的物质的量分数介于0~0.25,即H2的分压始终高于CO的分压,据此可将图分成两部分:
由此可知,a、b表示的是H2的分压,c、d表示的是CO的分压,该反应为放热反应,故升高温度,平衡逆向移动,CO分压增加,H2分压降低,故467 ℃时PH2和PCO随时间变化关系的曲线分别是b、c;489 ℃时PH2和PCO随时间变化关系的曲线分别是a、d。
【点睛】本题以水煤气交换为背景,考察化学反应原理的基本应用,较为注重学生学科能力的培养,难点在于材料分析和信息提取,图像比较新,提取信息能力较弱的学生,会比较吃力。第(3)问来源于我国化学工作者发表在顶级刊物Science中的文章“沉积在α-MC上单层金原子对水煤气的低温催化反应”,试题以文章中的单原子催化能量变化的理论计算模型为情境,让学生认识、分析催化吸附机理及反应过程中的能量变化。本题属于连贯性综合题目,本题的解题关键在于第(1)问的信息理解与应用,若本题的第(1)问判断错误,会导致后续多数题目判断错误;第(2)问可以采取特殊值法进行赋值并结合极限法计算,考生若只是考虑到完全转化极限,则只能判断出H2的物质的量分数小于0.5,这是由于对题干的信息应用能力不熟练而导致;对于第(4)问中曲线对应物质的确定需根据第(1)(2)问得出的相关结论进行推断,需先确定物质对应曲线,然后再根据勒夏特列原理判读相关物质的变化。
(二)选考题:共45分。请考生从2道物理题、2道化学题、2道生物题中每科任选一题作答。如果多做,则每科按所做的第一题计分。
[化学——选修3:物质结构与性质]
11. 在普通铝中加入少量Cu和Mg后,形成一种称为拉维斯相的MgCu2微小晶粒,其分散在Al中可使得铝材的硬度增加、延展性减小,形成所谓“坚铝”,是制造飞机的主要材料。回答下列问题:
(1)下列状态的镁中,电离最外层一个电子所需能量最大的是____________(填标号)。
A. B. C. D.
(2)乙二胺(H2NCH2CH2NH2)是一种有机化合物,分子中氮、碳的杂化类型分别是__________、__________。乙二胺能与Mg2+、Cu2+等金属离子形成稳定环状离子,其原因是__________,其中与乙二胺形成的化合物稳定性相对较高的是__________(填“Mg2+”或“Cu2+”)。
(3)一些氧化物的熔点如下表所示:
解释表中氧化物之间熔点差异的原因__________。
(4)图(a)是MgCu2的拉维斯结构,Mg以金刚石方式堆积,八面体空隙和半数的四面体空隙中,填入以四面体方式排列的Cu。图(b)是沿立方格子对角面取得的截图。可见,Cu原子之间最短距离x=__________pm,Mg原子之间最短距离y=__________pm。设阿伏加德罗常数的值为NA,则MgCu2的密度是__________g·cm−3(列出计算表达式)。
【答案】 (1). A (2). sp3 (3). sp3 (4). 乙二胺的两个N提供孤对电子给金属离子形成配位键 (5). Cu2+ (6). Li2O、MgO为离子晶体,P4O6、SO2为分子晶体。晶格能MgO>Li2O,分子间力(分子量)P4O6>SO2 (7). (8). (9).
【解析】
【详解】(1)A.[Ne]3s1属于基态的Mg+,由于Mg的第二电离能高于其第一电离能,故其再失去一个电子所需能量较高; B. [Ne] 3s2属于基态Mg原子,其失去一个电子变为基态Mg+; C. [Ne] 3s13p1属于激发态Mg原子,其失去一个电子所需能量低于基态Mg原子; D.[Ne] 3p1属于激发态Mg+,其失去一个电子所需能量低于基态Mg+,综上所述,电离最外层一个电子所需能量最大的是[Ne]3s1,答案选A;
(2)乙二胺中N形成3个单键,含有1对孤对电子,属于sp3杂化;C形成4个单键,不存在孤对电子,也是sp3杂化;由于乙二胺的两个N可提供孤对电子给金属离子形成配位键,因此乙二胺能与Mg2+、Cu2+等金属离子形成稳定环状离子;由于铜离子的半径较大且含有的空轨道多于镁离子,因此与乙二胺形成的化合物稳定性相对较高的是Cu2+;
(3)由于Li2O、MgO为离子晶体,P4O6、SO2为分子晶体。晶格能MgO>Li2O,分子间力(分子量)P4O6>SO2,所以熔点大小顺序是MgO>Li2O>P4O6>SO2;
(4)根据晶胞结构可知Cu原子之间最短距离为面对角线的1/4,由于边长是a pm,则面对角线是,则x=pm;Mg原子之间最短距离为体对角线的1/4,由于边长是a pm,则体对角线是,则y=;根据晶胞结构可知晶胞中含有镁原子的个数是8×1/8+6×1/2+4=8,则Cu原子个数16,晶胞的质量是。由于边长是a pm,则MgCu2的密度是g·cm−3。
[化学——选修5:有机化学基础](15分)
12. 化合物G是一种药物合成中间体,其合成路线如下:
回答下列问题:
(1)A中的官能团名称是__________。
(2)碳原子上连有4个不同的原子或基团时,该碳称为手性碳。写出B的结构简式,用星号(*)标出B中的手性碳__________。
(3)写出具有六元环结构、并能发生银镜反应的B的同分异构体的结构简式__________。(不考虑立体异构,只需写出3个)
(4)反应④所需试剂和条件是__________。
(5)⑤的反应类型是__________。
(6)写出F到G的反应方程式__________。
(7)设计由甲苯和乙酰乙酸乙酯(CH3COCH2COOC2H5)制备的合成路线__________(无机试剂任选)。
【答案】 (1). 羟基 (2). (3). 、、、、 (4). C2H5OH/浓H2SO4、加热 (5). 取代反应 (6). 、 (7).
【解析】
【分析】
有机物A被高锰酸钾溶液氧化,使羟基转化为羰基,B与甲醛发生加成反应生成C,C中的羟基被酸性高锰酸钾溶液氧化为羧基,则D的结构简式为。D与乙醇发生酯化反应生成E,E中与酯基相连的碳原子上的氢原子被正丙基取代生成F,则F的结构简式为,F首先发生水解反应,然后酸化得到G,据此解答。
【详解】(1)根据A的结构简式可知A中的官能团名称是羟基。
(2)碳原子上连有4个不同的原子或基团时,该碳称为手性碳,则根据B的结构简式可知B中的手性碳原子可表示为。
(3)具有六元环结构、并能发生银镜反应的B的同分异构体的结构简式中含有醛基,则可能的结构为、、、、。
(4)反应④是酯化反应,所需的试剂和条件是乙醇/浓硫酸、加热。
(5)根据以上分析可知⑤的反应类型是取代反应。
(6)F到G的反应分两步完成,方程式依次为:、
。
(7)由甲苯和乙酰乙酸乙酯(CH3COCH2COOC2H5)制备,可以先由甲苯合成,再根据题中反应⑤的信息由乙酰乙酸乙酯合成,最后根据题中反应⑥的信息由合成产品。具体的合成路线图为:,
。
【点睛】本题考查有机物的推断和合成,涉及官能团的性质、有机物反应类型、同分异构体的书写、合成路线设计等知识,利用已经掌握的知识来考查有机合成与推断、反应条件的选择、物质的结构简式、化学方程式、同分异构体的书写的知识。考查学生对知识的掌握程度、自学能力、接受新知识、新信息的能力;考查了学生应用所学知识进行必要的分析来解决实际问题的能力。有机物的结构、性质、转化、反应类型的判断、化学方程式和同分异构体结构简式的书写及物质转化流程图的书写是有机化学学习中经常碰到的问题,掌握常见的有机代表物的性质、各类官能团的性质、化学反应类型、物质反应的物质的量关系与各类官能团的数目关系,充分利用题目提供的信息进行分析、判断是解答的关键。难点是设计合成路线图时有关信息隐含在题干中的流程图中,需要学生自行判断和灵活应用。
氧化物
Li2O
MgO
P4O6
SO2
熔点/°C
1570
2800
23.8
−75.5
2021年高考全国乙卷化学高考真题及答案解析 (原卷+解析卷): 这是一份2021年高考全国乙卷化学高考真题及答案解析 (原卷+解析卷),文件包含2021年高考全国乙卷化学试题原卷版doc、2021年高考全国乙卷化学试题解析版doc等2份试卷配套教学资源,其中试卷共27页, 欢迎下载使用。
2018年北京卷理综化学高考真题及答案解析(原卷+解析卷): 这是一份2018年北京卷理综化学高考真题及答案解析(原卷+解析卷),文件包含精编2018年高考北京卷理综化学试题及答案解析doc、精编2018年高考北京卷理综化学试题真题原卷doc等2份试卷配套教学资源,其中试卷共24页, 欢迎下载使用。
2018年全国卷Ⅲ理综化学高考真题及答案解析(原卷+解析卷): 这是一份2018年全国卷Ⅲ理综化学高考真题及答案解析(原卷+解析卷),文件包含精编2018年高考全国卷Ⅲ理综化学试题解析精编版及答案解析doc、精编2018年高考全国卷Ⅲ理综化学试题解析精编版真题原卷doc等2份试卷配套教学资源,其中试卷共21页, 欢迎下载使用。

