所属成套资源:人教版中考化学考点专项复习
人教版中考化学考点专项复习 考点23 金属材料
展开这是一份人教版中考化学考点专项复习 考点23 金属材料,共15页。学案主要包含了几种重要的金属,合金等内容,欢迎下载使用。
一、几种重要的金属
1.金属材料
(1)金属材料的分类
①纯金属(单质):金、铜、铁等。
②合金(混合物):钢、青铜、硬铝等。
(2)金属材料的发展史
①人类从石器时代进入青铜器时代,继而进入铁器时代,就是以金属材料的使用作为标志的。至今,铜和铁作为金属材料一直被广泛地应用着。
②铝的利用要比铜和铁晚得多,那仅仅是100多年前的事情。铝具有密度小和抗腐蚀性等优良性能。现在,世界上年产量最大的金属材料是铁,居第二位的铝,居第三位的是铜。
③钛和钛合金被认为是21世纪的重要金属材料。
2.金属的物理性质
(1)金属的共性
①常温下大多数呈固态;
②有金属光泽;
③有导电性、导热性和良好的延展性;
④密度较大;
⑤熔点较高。
(2)金属的特性
①颜色:大多数金属呈银白色,而金呈黄色,铜呈紫红色;
②状态:多数金属常温下为固态,而汞呈液态;
③硬度:铬的硬度大,而铝、铅等的硬度较小。
(3)一些金属物理性质的比较
物理性质 | 物理性质比较 |
导电性 | |
密度 | |
熔点 | |
硬度 |
(4)金属的特性巧利用
①利用金属的特殊颜色、状态鉴别金属。如呈紫红色的金属单质为铜,常温下呈液态的金属单质为汞。这在物质推断题中常常作为解题的突破口。
②利用金属的特性分离金属。如铁具有能被磁铁吸引的特性,可用磁铁分离铁粉和铝粉。
(1)铝:地壳中含量最高的金属元素。
(2)钙:人体中含量最高的金属元素。
(3)铁:目前世界年产量最高的金属(铁>铝>铜)。
(4)银:导电、导热性最好的金属(银>铜>金>铝)。
(5)铬:硬度最高的金属。
(6)钨:熔点最高的金属。
(7)汞:熔点最低的金属。
(8)饿:密度最大的金属。
(9)锂:密度最小的金属。
3.物质的性质和用途的关系
(1)决定物质用途的因素
①主要决定因素:物质的性质。
②其他影响因素:价格、资源、是否美观、使用是否便利、废料是否易于回收、对环境的影响等。
(2)性质和用途的关系
物质的性质物质的用途
二、合金
1.合金的概念
在金属中加热熔合某些金属或非金属所制得的具有金属特征的物质称为合金。例如,生铁和钢就是含碳量不同的铁的两种合金。
2.合金的判断方法
(1)判断合金时应抓住四点:
①合金中一定含有金属,且各元素都以单质形式存在。
②合金中也可以含有非金属。
③合金一定是混合物,但不是各物质的简单混合。[来源:Zxxk.Com]
④合金一定具有金属特性。[来源:Z+xx+k.Com]
(2)制造合金的过程是加热熔合,而不是化合,合金中的各成分只是混合在一起,该过程发生的是物理变化。合金中的各成分仍各自保持原来的化学性质。
(3)用两种金属制合金时,要求两种金属有相同的熔、沸点范围,即在某温度时两种金属均为液态才可能制得合金。
3.合金的性能
(1)合金一般比组成它们的金属颜色更鲜艳。
(2)合金的硬度一般大于组成它们的金属的硬度。
(3)合金的熔点一般低于组成它们的金属的熔点。
(4)合金的抗腐蚀能力一般强于组成它们的金属的抗腐蚀能力。
目前,已制得的纯金属有90余种,但是由这些纯金属按一定组成和质量比制得的合金已达几千种,远远超出纯金属自身的种类。合金的制造大大拓宽了金属材料的应用范围和使用价值。合金的很多性能与组成它们的纯金属不同,使合金更适合于不同的用途。因此,日常使用的金属材料大多数属于合金。
4.几种常见的合金
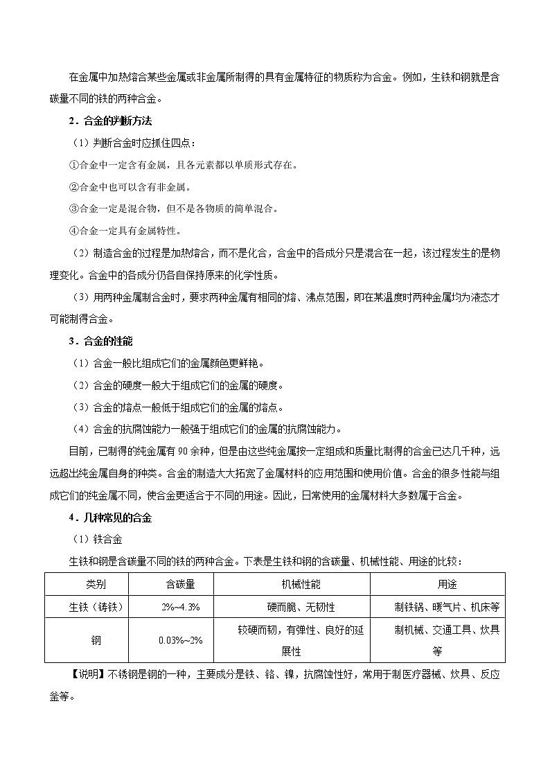
(1)铁合金
生铁和钢是含碳量不同的铁的两种合金。下表是生铁和钢的含碳量、机械性能、用途的比较:
类别 | 含碳量 | 机械性能 | 用途 |
生铁(铸铁) | 2%~4.3% | 硬而脆、无韧性 | 制铁锅、暖气片、机床等 |
钢 | 0.03%~2% | 较硬而韧,有弹性、良好的延展性 | 制机械、交通工具、炊具等 |
【说明】不锈钢是钢的一种,主要成分是铁、铬、镍,抗腐蚀性好,常用于制医疗器械、炊具、反应釜等。
(2)铜合金
青铜(铜锡合金)、黄铜(铜锌合金)。
(3)铝合金
可制造飞机外壳,强度大、质量轻、抗腐蚀。
(4)钛和钛合金
①性质及性能:银白色、熔点高、密度小、可塑性好、易于加工、机械性能好、抗腐蚀性强等。
②主要用途:广泛应用于火箭、导弹、航天飞机、船舶、化工和通信设备等。钛合金与人体具有很好的“相容性”,可用来制造人造骨等。
考向一 几种重要的金属
典例1 下列关于金属的说法中正确的是
A.金属材料在常温下都是固体
B.人类最早大量使用的金属是铁
C.金属的性质是决定金属用途的唯一因素
D.生铁和不锈钢都是铁的合金
【答案】D
1.铜是人类广泛使用的金属。下列铜制品中利用其导热性的是
A.铜导线 B.铜火锅
C.黄铜饰品 D.青铜宝剑
考向二 合金的性能
典例2 下列关于合金的说法正确的是
A.合金属于金属单质
B.多数合金的熔点高于组成它的成分金属
C.合金不属于金属材料
D.合金的硬度一般比各成分金属大
【答案】D
2.铝镁合金因坚硬、轻巧、美观、洁净、易于加工而成为新型建筑装潢材料,主要用于制作窗框、卷帘门、防护栏等,这些用途与下列性质无关的是
A.不易生锈 B.强度高 C.密度小 D.导电性好
1.制作下列中国传统手工艺品的主要原料属于金属单质的是
A.蔚县剪纸 B.山东面塑
C.天津泥人 D.芜湖铁画
2.下列描述不属于铁的物理性质的是
A.铁有铁磁性和导电性
B.铁有良好的延展性
C.常温下铁是固态
D.铁在潮湿的空气中易生锈
3.下列物质不属于合金的是
A.不锈钢 B.生铁 C.黄铜矿 D.黄铜
4.下列观点你认为正确的是
A.常温下,金属都是固体
B.铝的利用比铜早
C.地壳中铁含量位于金属第一位
D.金属的有些物理性质差别较大
5.下列说法正确的是
A.所有金属都呈银白色
B.常温下金属都是固体
C.多数合金的熔点高于组成它的成分金属的熔点
D.工业炼铁的主要原理是用一氧化碳与铁矿石在高温下反应生成铁
6.下列有关金属资源的说法中,你赞成的是
A.合金中一定不含非金属
B.不锈钢是永不生锈的钢
C.通常情况下铝制品耐腐蚀,是因为铝不易发生化学反应[来源:学&科&网]
D.铝合金硬度大于铝
7.合金在生活中应用广泛、下列有关合金的说法正确的是
A.合金的熔点一般比它的成分金属高
B.合金的硬度一般比它的成分金属低
C.组成合金的元素种类相同,合金的性能就一定相同
D.合金与各成分金属相比,具有许多优良的物理、化学或机械性能
8.下列物质不属于混合物的是
A.钢 B.生铁 C.氧化铝 D.18K黄金
9.下表是一些金属熔点的数据:
金属 | 铜 | 锌 | 锡 | 铅 | 铋 | 镉 |
熔点/℃ | 1083 | 419.6 | 231.9 | 327.5 | 271.3 | 320.9 |
日常所用保险丝由铋、铅、锡、镉等金属组成,其熔点约为
A.300~320 ℃ B.230~250 ℃
C.60~80 ℃ D.20~40 ℃
10.金属材料的性质在很大程度上决定了它们的用途。下列说法中不正确的是
A.不锈钢抗腐蚀性好,常用于制造医疗器械
B.铁具有良好的导热性,可以用于制造炊具
C.铝合金轻而坚韧,可作汽车、飞机的材料
D.铅锑合金的熔点较低、电阻率较大,常用于制成发热体
11.下列有关铁及其合金的说法错误的是
A.钢的硬度比纯铁的大
B.生铁的含碳量比钢的高
C.用不锈钢制医疗器械
D.高炉炼铁冶炼出的是纯铁
12.镁铝合金质优体轻,又不易锈蚀,被大量用于航空工业、造船工业、日用化工等领域。下列关于镁铝合金性质的叙述中正确的是
A.熔点比镁和铝的熔点都高
B.比铝、镁更适合于不同的用途
C.属于镁和铝的化合物
D.硬度比镁和铝的硬度都小
13.我们的城市哈尔滨拥有公共自行车和纯电动汽车,便捷环保,符合世界范围内提倡的绿色出行理念,很受市民欢迎。请回答相关问题:
(1)传统自行车架一般采用的金属材料是锰钢,主要是利用了它具有_______的性能(填字母序号)。
A.有金属光泽 B.硬度大、韧性好 C.抗腐蚀性好
(2)随着社会的发展,目前普遍选用“密度小、强度大、价格低”的金属材料来制造自行车,符合上述特点的金属材料可能是______(填字母序号)
A.铜合金 B.铝合金 C.钛合金
(3)用打气筒给自行车轮胎充气时,是由于打气筒内气体压强______轮胎内气体压强,才能将气体充入轮胎内。
(4)科研工作者发明了一种便携式灌装充气罐,只需稍稍振荡就可快速为车胎充气。其充气的原理是罐中的硝酸铵分解生成空气中两种主要的成分和水,该反应的化学方程式为__________________,反应前后氮元素的化合价分别是_________。
(5)曹操专车是由吉利集团战略投资的“互联网+新能源”出行服务平台。记者通过统计发现,新能源电动汽车每公里耗电价格约0.3元左右,帝豪EV充电时间为快充48分钟,续航约250公里。而燃油车以滴滴专车雪铁龙C5为例,燃油每公里约0.6元。则曹操专车在行驶过程中的能量转化是_____________,与常用燃油汽车相比其优点是_________________________。
1.[2018·南京]通常状况下,颜色呈紫红色的金属是
A.铁 B.银 C.铜 D.铝
2.[2018·江西]常温下为液态的金属是
A.汞 B.金 C.银 D.铝
3.[2018·成都]科学家发现一种新金属。根据下表信息推测其用途错误的是
熔点 | 2 500 ℃ |
密度 | 3 g/cm3 |
强度 | 与钢相似 |
导电性 | 良好 |
导热性 | 良好 |
抗腐蚀性 | 优异 |
A.用于焊接金属 B.制造航天飞机
C.制外科手术刀 D.用于通讯设备
4.[2018·兰州]合金具有许多优良的性能,下列材料不属于合金的是
A.生铁 B.玻璃钢 C.焊锡 D.18K 金
5.[2018·葫芦岛]铜能被加工成超薄铜箔,是因为铜具有良好的
A.延展性 B.导热性 C.导电性 D.抗腐蚀性
6.[2018·本溪]关于金属及合金的说法错误的是
A.合金中至少含有两种金属元素
B.生铁和钢是常见的铁合金[来源:Z。xx。k.Com]
C.黄铜的硬度比纯铜的硬度大
D.焊锡的熔点比纯锡的熔点低
7.[2018·防城港]厉害了,我的国!“中国智慧”“中国制造”誉满全球。
(1)2018年平昌冬奥会闭幕式上,“北京八分钟”表演活动,演员穿着高2.35米,重量仅有20斤的熊猫木偶服饰进行轮滑表演(如图1所示)受到全球瞩目。
①图中标识物质中,属于有机合成材料的是________,含有金属元素的是________(写出一种即可)。
②铜丝线用于连接LED灯,主要是利用其________;铝合金是制作熊猫木偶的材料之一,主要是利用其________________的性质。
(2)2018年5月13日,中国首艘国产航母首次海试,让世人刮目相看。航母的飞行甲板,既能承受舰载机起降时产生的强烈冲击和摩擦,也能承受舰载机的尾流喷射,还能遭受潮湿盐雾的海洋大气环境侵蚀。由此可推知,制造飞行甲板的材料具有的性质是________________________________________________(至少答三点)。
8.[2018·常州]2017年4月,“航母”下水,开拓中国新蓝海。
(1)“航母”舰体材料为合金钢,国产航母使用的“超级钢”具有极佳的抗压性、延展性和焊接性。合金钢是________(填序号)
a.合成材料 b.复合材料 c.无机材料
(2)“航母”升降机可由铝合金制造,用石墨作电极在高温条件下电解熔融氧化铝,在阴极和阳极区分别得到Al和O2,阳极区使用的石墨易消耗的原因是________________________。
(3)“航母”螺旋浆可由铜合金制造。铜合金比铜的硬度________(填“大”或“小”),铜比铁在海水中耐腐蚀的原因是________________________________。
(4)由生铁炼钢时,硅(Si)与氧化亚铁在高温条件下反应生成二氧化硅和铁,该反应的化学方程式为________________________。
9.[2017·来宾]下列有关金属的叙述,正确的是
A.钢中含碳量低于生铁中的含碳量
B.合金的硬度比其纯金属的硬度小
C.铝、铁、铜都是银白色金属
D.铝能制成铝箔是因为铝有很好的抗腐蚀性
10.[2017·大连]下列关于金属材料的说法,正确的是
A.黄铜的硬度比铜的小
B.铝的导电性比铜的好
C.锡铅合金的熔点比锡的高
D.钛合金的抗腐蚀性能比不锈钢的好
1.【答案】B
【解析】A、铜导线利用了铜具有优良的导电性,不符合题意;B、铜火锅利用了铜具有优良的导热性,符合题意;C、黄铜饰品,不是利用其导热性,不符合题意;D、青铜宝剑,不是利用其导热性,不符合题意。故选B。
2.【答案】D
1.【答案】D
【解析】A、蔚县剪纸,纸张属于混合物,故选项错误;B、山东面塑,面粉属于混合物,故选项错误;C、天津泥人,泥土属于混合物,故选项错误;D、由同种元素组成的纯净物叫单质,芜湖铁画,铁属于单质,故选项正确。故选D。学科&网
2.【答案】D
【解析】A、铁的磁性和导电性,不需要通过化学变化就能表现出来,所以属于物理性质,不符合题意;B、铁有良好的延展性,不需要通过化学变化就能表现出来,所以属于物理性质,不符合题意;C、铁在常温下是固态,不需要通过化学变化就能表现出来,属于物理性质,不符合题意;D、铁在潮湿的空气中生锈,生成了主要成分是氧化铁的物质,属于化学变化,所以在潮湿空气中容易生锈属于化学性质,符合题意。故选D。
3.【答案】C
【解析】A、不锈钢中含有铁、铬、镍等,属于合金;B、生铁是铁和碳的合金;C、黄铜矿是一种含有铜元素的矿物质,但不具有金属特性,故不属于合金;D、黄铜是铜、锌的合金。故选C。
4.【答案】D
【解析】A、常温下大多数金属都是固体,而不是全部,故选项错误;B、铝的活动性大于铜,越活泼的金属,开发利用的越晚,故选项错误;C、地壳中元素的含量从多到少依次是氧硅铝铁钙,故选项错误;D、金属的有些物理性质差别较大,故选项正确。故选D。
6.【答案】D
【解析】A、有的合金中含有非金属,如生铁中含有碳,故A错误;B、不锈钢在一般情况下不容易生锈,但是在一定条件下或时间久了也能生锈,故B错误;C、通常情况下铝制品耐腐蚀,是因为铝易与空气中的氧气反应生成了致密的氧化铝的薄膜,故C错误;D、铝合金硬度大于铝,故D正确。故选D。
7.【答案】D
8.【答案】C
【解析】A、钢是合金,主要组分是铁和碳,为混合物,选项错误;B、生铁是合金,含有铁和碳,属于混合物,故选项错误;C、氧化铝是化合物,是由一种物质组成,属于纯净物,故选项正确;D、18K黄金属于合金,属于混合物,故选项错误。故选C。
9.【答案】C
【解析】合金的熔点比它的成分金属的熔点要低,铋、铅、锡、镉这四种物质熔点最低的是231.9 ℃,所以其合金的熔点比231.9 ℃低,且不能很低,必须要高于室温,保险丝的熔点不能过高,否则不能起到保护的作用,若是太低则很容易熔断,故为60~80 ℃最好。故选C。
10.【答案】D
【解析】A、不锈钢是一种特殊的合金,由于其抗腐蚀性好,所以看用来制造医疗器械,正确;B、铁具有良好的导热性,可以用于制造炊具,正确;C、铝合金具有硬度大、密度小等优点,可作汽车、飞机和火箭的材料,正确;D、由于铅锑合金熔点低,受热易熔化,不适合制造发热体,错误。故选D。
11.【答案】D
【解析】A、钢是铁的合金,钢的硬度比纯铁的大,正确;B、生铁和钢是铁的合金,它们的含碳量不同,生铁的含碳量比钢的大,正确;C、用不锈钢制医疗器械,是因为不锈钢的抗腐蚀能力强,正确;D、高炉炼铁冶炼出的是生铁,不是纯铁,错误。故选D。
12.【答案】B
【解析】A、合金的熔点比它的各成分金属的熔点都低,错误;B、由题中信息可知,镁铝合金比铝、镁更适合于不同的用途,正确;C、合金属于混合物,不是化合物,错误;D、合金的硬度比镁和铝的硬度都大,错误。故选B。学科&网
13.【答案】(1)B
(2)B
(3)大于
(4)2NH4NO32N2↑+O2↑+4H2O -3、+5、0
(5)电能转化为机械能 节能、环保
(3)用打气筒给自行车轮胎充气时,是由于打气筒内气体压强大于轮胎内气体压强,才能将气体充入轮胎内。
(4)化学反应前后元素的种类不变,硝酸铵中含有氮、氢、氧三种元素,硝酸铵分解生成空气中两种主要的成分和水,所以生成物是氮气、氧气、水。硝酸铵中氮元素的化合价分别为-3、+5,生成物是氮气,属于单质,化合价为零。学&科网
(5)曹操专车在行驶过程中将电能转化为机械能,与常用燃油汽车相比其优点是节能、环保。
1.【答案】C
【解析】A、铁通常状况下,颜色呈银白色;B、银通常状况下,颜色呈银白色;C、铜通常状况下,颜色呈紫红色;D、铝通常状况下,颜色呈银白色。故选C。
2.【答案】A
【解析】常温下,铝、银、金等大多数金属都是固体,但金属中汞的熔点最低,常温下为液态。故选A。
3.【答案】A
【解析】A、该金属的熔点高,不能作为焊接金属,错误;B、该金属的硬度大,耐腐蚀,密度小,熔点高,故可以制作航天飞机,正确;C、该金属硬度大,耐腐蚀,可以制外科手术刀,正确;D、该金属具有导电性,故可用于通讯设备,正确。故选A。
4.【答案】B
【解析】A、生铁是一种铁合金,不合题意;B、玻璃钢是由塑料与玻璃纤维复合而成的复合材料,不属于合金,符合题意;C、焊锡是由锡、铅组成的合金,不合题意;D、18K金属于合金,不合题意。故选B。
5.【答案】A
【解析】铜能被加工成厚度仅为7微米的超薄铜箔,说明铜具有良好的延展性,故选A。
6.【答案】A
【解析】A、合金是指在一种金属中加热融合了其他的金属或非金属形成的具有金属特性的物质,所以合金中至少含有一种金属元素,错误;B、生铁和钢是常见的铁合金,其主要区别是含碳量不同,生铁含碳量高,钢的含碳量低,正确;C、与纯金属比,合金的硬度通常较大,黄铜的硬度比纯铜的硬度大,正确;D、合金的熔点比纯金属的低,焊锡是锡的合金,熔点比纯锡的熔点低,正确。故选A。
7.【答案】(1)①塑料 铜丝线(或铝合金)
②导电性 密度小、延展性好
(2)硬度大、熔点高、抗腐蚀性能强
8.【答案】(1)c
(2)在阳极,石墨与氧气反应生成了二氧化碳气体
(3)大 铜比铁稳定[来源:Zxxk.Com]
(4)Si+2FeOSiO2+2Fe
【解析】(1)合金钢是金属材料,属于无机材料,故选C。(2)石墨是碳的一种单质,在阳极,石墨与氧气在高温下反应生成了二氧化碳气体,所以阳极区使用的石墨易消耗。(3)合金的硬度一般大于其组成金属的硬度;铜比铁的活动性更稳定,所以铜比铁在海水中耐腐蚀。(4)硅(Si)与氧化亚铁在高温条件下反应生成二氧化硅和铁,反应的化学方程式为:Si+2FeOSiO2+2Fe。学科&网
9.【答案】A
【解析】A、钢的含碳量低于生铁的含碳量,正确;B、合金的硬度比其纯金属的硬度大,错误;C、铝、铁是银白色金属,铜是紫红色的金属,错误;D、铝能制成铝箔是因为铝有很好的延展性,不是抗腐蚀性,错误。故选A。
10.【答案】D
【解析】A、合金的硬度比组成它的纯金属的硬度大,黄铜的硬度比铜的大,错误;B、铝的导电性比铜的弱,错误;C、合金的熔点比组成它的纯金属的熔点低,锡铅合金的熔点比锡的低,错误;D、钛合金的抗腐蚀性极强,抗腐蚀性能比不锈钢的好,正确。故选D。
相关学案
这是一份最新中考化学考点一遍过(讲义) 考点23 金属材料,共18页。学案主要包含了几种重要的金属,合金等内容,欢迎下载使用。
这是一份人教版中考化学考点专项复习 考点32 化学肥料,共14页。学案主要包含了化肥的种类判断及选择,合理使用化肥和农药,化肥的简单鉴别,碳酸根离子等内容,欢迎下载使用。
这是一份人教版中考化学考点专项复习 考点13 水的组成,共25页。学案主要包含了水的性质,氢气的性质与用途,验证水的组成,纯净物的简单分类,水的用途等内容,欢迎下载使用。

