高三生物(人教版通用)一轮复习教案--- 第39讲 胚胎工程
展开考点一 体内受精与早期胚胎发育
1.梳理精子、卵子的发生
(1)精子的发生
①场所:睾丸的曲细精管内。
②时期:从初情期开始,直到生殖机能衰退。
③过程
(2)卵子的发生
①场所:卵巢。
②时期:胎儿时期(性别分化以后)和初情期以后。
③过程
④两次分裂的时间:第一次是在雌性动物排卵前后完成的,第二次是在精子和卵子结合的过程中完成的。
2.梳理受精知识
(1)场所:雌性动物的输卵管内。
(2)过程
①受精前的准备阶段
a.精子获能:正常情况下在雌性动物的生殖道内完成。
b.卵子的准备:发育到减Ⅱ中期,才具备与精子受精的能力。
②受精阶段:获能的精子穿越放射冠和透明带,进入卵细胞膜→精子外膜与卵细胞膜融合,精子入卵→精、卵细胞经过一系列变化分别形成雄、雌原核→雄、雌原核充分发育后结合,完成受精。
3.梳理早期胚胎发育
哺乳动物早期胚胎发育依次经过以下不同的时期和结构:受精卵→卵裂期→桑椹胚(细胞数目为32个左右)→囊胚(出现内细胞团和滋养层,后期囊胚孵化)→原肠胚(内细胞团形成外胚层和内胚层,滋养层发育为胎儿的胎膜和胎盘)。
易错警示 (1)对卵裂阶段物质含量和体积大小的变化模糊不清
①误认为卵裂阶段的细胞分裂方式包括减数分裂,实际上只有有丝分裂。
②误认为卵裂阶段细胞中有机物、DNA的含量要增多,细胞体积要增大。从受精卵到囊胚阶段总体积不变或略有减小,但细胞数目增多,所以每个细胞体积减小;伴随细胞分裂,细胞数目增多,总DNA含量增多,但每个细胞中DNA含量保持相对稳定;该过程中有机物总量减少,因为一直呼吸消耗但不从外界吸收。
(2)对排卵理解不准确:排卵是指卵子从卵泡中排出,而不是卵泡从卵巢中排出。
(3)混淆受精标志与受精完成的标志
受精的标志是在透明带和卵细胞膜之间观察到两个极体;而受精过程完成的标志是雌、雄原核的融合。
(4)不能对胚胎发育与胚胎工程中的有关概念进行正确区分
①对精子和卵子的发生、发育及结合场所不熟:精子发生场所——睾丸的曲细精管;卵子的发生场所——卵巢;受精场所——输卵管;受精卵发育场所——输卵管和子宫;精子发生的时间及特点——初情期后,两次分裂连续进行;卵子发生的时间及特点——胚胎性别分化以后,两次分裂不连续进行。
②对囊胚和桑椹胚在胚胎发育过程中所处的阶段、特点和在胚胎工程中的应用没有完全掌握:胚胎发育过程中开始分化的阶段是囊胚,可以移植或分割的阶段为桑椹胚和囊胚。
③忽略“透明带反应”和“卵细胞膜反应”在受精过程中的生物学意义:两者构成了防止多精入卵受精的两道屏障。
④体外受精易忽视“精子获能”和“卵子成熟”问题。
1.下列有关哺乳动物精子和卵细胞的发生以及受精作用的叙述,正确的是( )
A.采集到的精子和卵细胞相遇即可发生受精作用
B.排卵就是排出成熟卵细胞的过程
C.卵细胞形成时的分裂过程均在卵巢内完成
D.卵子受精完成的标志是在卵细胞膜和透明带之间观察到两个极体
答案 D
解析 采集到的精子必须经获能处理后才能受精,采集的卵细胞需要培养成熟后才可与获能的精子受精;初级卵母细胞的减数第一次分裂是在雌性动物排卵前后完成的,其结果产生一个次级卵母细胞和第一极体,进入输卵管,准备与精子受精。减数第二次分裂是在精子和卵子结合的过程中完成的。
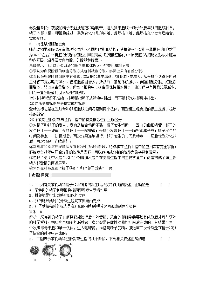
2.下图表示哺乳动物胚胎发育过程的几个阶段,下列相关描述正确的是( )
A.图中3是透明带,7是原肠腔
B.发育的先后顺序是甲→丙→乙
C.1部位细胞将来发育成胎儿的各种组织
D.甲、乙、丙时期的细胞都具有发育的全能性
答案 A
解析 图中甲是桑椹胚,乙是囊胚,丙是原肠胚。图中1是滋养层,2是内细胞团,3是透明带,4是囊胚腔,5是外胚层,6是滋养层,7是原肠腔,8是内胚层。内细胞团将来发育成胎儿的各种组织,滋养层细胞将来发育成胎膜和胎盘。
1.精子和卵子的发生的比较
2.受精过程中的三大反应与防止多精入卵受精的两道屏障
(1)顶体反应:精子膜和顶体外膜发生一系列改变并释放顶体酶的过程即为顶体反应。顶体反应的主要作用是形成精子穿越放射冠的通道,是精子和卵子结合必不可少的条件。
(2)透明带反应:精子触及卵细胞膜的瞬间,会产生阻止后来的精子进入透明带的生理反应,称做透明带反应,它是防止多精入卵受精的第一道屏障。
(3)卵细胞膜反应:精子入卵后,卵细胞膜会立即发生一种生理反应,拒绝其他精子再进入卵内,称为卵细胞膜反应,这是防止多精入卵受精的第二道屏障。
考点二 体外受精和早期胚胎培养
1.体外受精
(1)精子、卵子的获取与培养
(2)受精:获能的精子和成熟的卵子可以在获能溶液或专用的受精溶液中完成受精作用。
2.胚胎的早期培养
(1)培养液成分:无机盐、有机盐、维生素、激素、氨基酸、核苷酸、血清等物质。
(2)胚胎处理:当胚胎发育到适宜的阶段时,可将其取出向受体移植,或冷冻保存。
3.下列关于胚胎工程的叙述,错误的是( )
A.体外受精是指获能的精子和成熟的卵子在相应溶液中受精
B.受精卵发育到原肠胚阶段才能进行胚胎移植
C.早期胚胎培养与动物细胞培养的培养液通常都需加入血清
D.试管婴儿技术主要包括体外受精、早期胚胎培养和胚胎移植技术
答案 B
解析 体外受精是获能的精子与成熟的卵子在获能溶液或专用的受精溶液中完成受精的过程;胚胎应培养至桑椹胚或囊胚期才可进行移植;早期胚胎培养液中含有一些无机盐和有机盐类、维生素、激素、氨基酸、核苷酸等营养成分,以及血清等物质,动物细胞培养液的成分为糖、氨基酸、促生长因子、无机盐、微量元素,还需加入血清、血浆等一些天然成分;试管婴儿技术与试管动物技术类似,包括体外受精、早期胚胎培养和胚胎移植等技术。
1.早期胚胎是指可用于移植的胚胎,在原肠胚之前的囊胚、桑椹胚甚至更早的阶段。
2.受精后形成的受精卵需经早期发育培养,才能完成植入或着床。
3.胚胎早期培养液成分与动物细胞培养液成分基本相同,除无机盐、营养成分和调节物质外,还需要血清、抗生素等,两者都是液体培养基,但植物组织培养为固体培养基,其中加入琼脂,所需植物激素主要是生长素和细胞分裂素两大类。
考点三 胚胎移植和胚胎分割
1.胚胎移植的生理学基础
2.用流程图形式写出胚胎移植的基本程序
答案
3.胚胎分割
(1)理论基础:细胞的全能性。
(2)所需仪器设备:实体显微镜和显微操作仪。
(3)基本程序:选择发育良好、形态正常的桑椹胚或囊胚,移入盛有操作液的培养皿中,然后用分割针或分割刀进行分割。
(4)囊胚期分割要求:内细胞团均等分割,以免影响分割后胚胎的恢复和进一步发育。
(5)意义:加快繁殖速度。
4.胚胎干细胞
(1)是由早期胚胎或原始性腺中分离出来的。
(2)特点eq \b\lc\{\rc\ (\a\vs4\al\c1(①形态:体积小、细胞核大、核仁明显,②功能:具有发育的全能性,③体外培养:可增殖而不发生分化))
(3)应用eq \b\lc\{\rc\ (\a\vs4\al\c1(①治疗人类某些顽症,②培育人造组织器官,③研究体外细胞分化的理想材料))
易错警示 (1)胚胎移植是胚胎工程中最后一道程序,移植的胚胎必须在原肠胚之前,不能直接移植受精卵。
(2) 移植胚胎来源及生殖方式eq \b\lc\{\rc\ (\a\vs4\al\c1(核移植\(――→,\s\up7(早期胚胎培养))无性繁殖,体外受精\(――→,\s\up7(早期胚胎培养))有性生殖,体内受精→冲卵→移植→有性生殖))
(3)促性腺激素两次使用:①同期发情处理;②超数排卵。
(4)两次检查:
①收集胚胎检查;
②移植后是否妊娠检查。
(5)冲卵含义:冲出早期胚胎,不是冲出卵子。
(6)胚胎移植的供体和受体必须是同种生物。
(7)同期发情处理用雌性激素,超数排卵处理用促性腺激素。
(8)试管动物的性别和性状由父本、母本决定,而克隆动物的性别和性状与核供体相同。
(9)胚胎的产生过程一般是有性生殖,但胚胎分割是无性生殖方式。
4.牛胚胎移植的基本程序如图,请据图回答:
(1)图中a、b、c过程分别是指____________、____________、____________。
(2)供体母牛的主要职能是______________________________________________;受体母牛必须具备______________________________________________________________
________________________________________________________________________。
(3)为了提高牛胚胎的利用率,常采取的方法是__________;
处理的时期是_____________________________________________________________。
答案 (1)超数排卵 冲卵 胚胎移植
(2)只产生具有优良遗传特性的胚胎 健康的体质和健康的繁殖能力
(3)胚胎分割 桑椹胚或囊胚期
解析 (1)a过程是良种母畜在激素刺激下的超数排卵。b是用人工方法将母畜体内已经开始发育的受精卵取出的冲卵过程。c是将符合移植要求的早期胚胎移植到受体母畜子宫内的过程。
(2)供体母牛的主要职能是提供具有优良遗传特性的胚胎,受体母牛则是提供胚胎发育场所,所以受体母牛应具有健康的体质和健康的繁殖能力。
(3)进行胚胎分割时,应选择发育良好、形态正常的桑椹胚或囊胚。
1.试管动物和克隆动物(细胞核移植)的培育
(1)试管动物技术:是指通过人工操作使精子和卵子在体外条件下成熟和受精,并通过培养发育为早期胚胎后,再经移植产生后代的技术。
(2)试管动物的培育过程
(3)克隆动物的培育过程
提示 (1)试管动物的培育属有性生殖范畴,而克隆动物的获得属无性生殖。(2)两技术的最后阶段都利用胚胎移植技术获得新个体,移植所选胚胎一般是发育到原肠胚之前的桑椹胚或囊胚期的胚胎。
2.胚胎干细胞的培养和移植
(1)胚胎干细胞的培养过程
(2)胚胎干细胞的核移植过程
1.(2012·江苏卷,9)通过胚胎移植技术,可以实现良种牛的快速繁殖。下列相关叙述正确的是( )
A.对供体和受体母牛都要进行相同激素处理
B.受精和胚胎的早期培养都需要在体外进行
C.对冲卵获得的原肠胚检查合格后方可移植
D.胚胎分割移植实现同卵多胎的成功率较低
答案 D
解析 在胚胎移植时,需用促性腺激素对供体母牛进行超数排卵处理,而对受体母牛进行同期发情处理时通常不用促性腺激素,而是用孕激素或前列腺素,A项错误;胚胎移植技术中,移植的胚胎可来自体内受精后发育获得的,也可以是体外受精后进行培养得到的早期胚胎,B项错误;胚胎移植时,移植的胚胎不能用原肠胚,而应该用桑椹胚或囊胚,C项错误;目前二分胚进行胚胎移植的成功率较高,而同卵多胎的成功率很低,D项正确。
2.(2011·浙江卷,2)培育“试管山羊”的基本过程如下图所示。若要培育成功,下列叙述正确的是( )
eq \b\lc\ \rc\}(\a\vs4\al\c1(\x(良种母山羊)\(――→,\s\up7(甲))\x(卵母细胞),\x(良种公山羊)\(――→,\s\up7(采集))\x(精子)))eq \(――→,\s\up7(乙))eq \x(受精卵)eq \(――→,\s\up7(丙))eq \x(早期胚胎)eq \(――→,\s\up7(丁))eq \x(代孕母羊)eq \(――→,\s\up7(繁育))eq \x(试管山羊)
A.甲过程中可通过给母山羊注射有关激素使其超数排卵
B.乙过程的目的之一是促进卵母细胞和精子的成熟
C.丙过程与乙过程中应采用相同成分的培养液
D.丁过程中早期胚胎须移植到供体性状相同的代孕母羊子宫内
答案 A
解析 对小型动物而言,一般采用注射促性腺激素的方法来促进雌性个体的超数排卵,A项正确;乙过程为体外受精过程,B项错误;乙过程即受精时用获能培养液或者专门的受精溶液,丙过程为体外胚胎培养过程,所用溶液为发育培养液,C项错误;对代孕母羊的要求只是身体健康,而对它的性状无要求,D项错误。
3.(2012·山东卷,35)毛角蛋白Ⅱ型中间丝(KIF Ⅱ)基因与绒山羊的羊绒质量密切相关。获得转KIF Ⅱ基因的高绒质绒山羊的简单流程如下图。
(1)过程①中最常用的运载工具是__________,所需要的酶是限制酶和______________。
(2)在过程②中,用______________处理将皮肤组织块分散成单个成纤维细胞。在培养过程中,将成纤维细胞置于5% CO2的气体环境中,CO2的作用是________________。
(3)在过程③中,用____________处理以获取更多的卵(母)细胞。成熟卵(母)细胞在核移植前需要进行____________处理。
(4)从重组细胞到早期胚胎过程中所用的胚胎工程技术是________________。在胚胎移植前,通过__________技术可获得较多胚胎。
答案 (1)质粒 DNA连接酶 (2)胰蛋白酶(或胶原蛋白酶) 维持培养基(液)的pH (3)促性腺激素(或促滤泡素、孕马血清) 去核 (4)(早期)胚胎培养 胚胎分割
解析 (1)基因工程中,运载工具包括质粒、λ噬菌体的衍生物及动植物病毒等,其中质粒是主要运载工具;所需工具酶是限制酶和DNA连接酶。(2)分散皮肤组织块成单个细胞可使用胰蛋白酶(或胶原蛋白酶)。在动物细胞培养过程中,CO2的作用是维持培养基(液)pH的相对稳定。(3)要得到更多的卵(母)细胞需用促性腺激素对动物进行超数排卵处理;成熟卵(母)细胞在核移植前需要进行去核处理,以保证克隆后代的遗传性状主要来自于供体核。(4)把重组细胞培养到早期胚胎叫早期胚胎培养技术;在胚胎移植前,通过胚胎分割技术可获得较多胚胎。
4.(2010·山东卷,35)胚胎工程是一项综合性的动物繁育技术,可在畜牧业和制药业等领域发挥重要作用。下图是通过胚胎工程培育试管牛的过程。
eq \b\lc\ \rc\|(\a\vs4\al\c1(\x(良种母牛)\(――→,\s\up7(采集))\x(卵母细胞)—,\x(良种公牛)\(――→,\s\up7(采集))\x( 精子 )—))→eq \x(受精卵)eq \(――→,\s\up7(培养))eq \x(早期胚胎)
eq \(――→,\s\up7(A))eq \x(普通母牛子宫)eq \(――→,\s\up7(分娩))eq \x(试管牛)
(1)从良种母牛采集的卵母细胞,都需要进行体外培养,其目的是________________;从良种公牛采集的精子需________后才能进行受精作用。
(2)在体外培养受精卵时,除了给予一定量的O2以维持细胞呼吸外,还需要提供______气体以维持______________________________________________________________。
(3)图中过程A称为________________,它在胚胎工程中的意义在于________________________________________________________________________。
(4)研制能够产生人类白细胞介素的牛乳腺生物反应器,需将目的的基因导入牛受精卵,最常用的导入方法是____________________;获得转基因母牛后,如果______________即说明目的基因已经表达。
答案 (1)使卵母细胞成熟(或:使卵母细胞获得受精能力)获能 (2)CO2 培养液(基)的pH (3)胚胎移植 提高优良母畜的繁殖率 (4)显微注射法 牛奶中含有人类白细胞介素(或:牛乳腺细胞已合成人类白细胞介素)
解析 (1)人工采集的卵母细胞要在体外培养成熟后才能与获能的精子完成受精作用,同理,在体外受精前,要对精子进行获能处理。(2)体外培养受精卵所需气体主要有O2和CO2,O2是细胞代谢必需的,CO2的主要作用是维持培养液的pH稳定。(3)把早期胚胎移入受体母牛子宫的过程称为胚胎移植,意义在于可以充分发挥雌性优良个体的繁殖潜力。(4)基因工程中把目的基因导入动物细胞最常用的方法是显微注射法;获得基因表达产物即母牛的乳汁中含有人类白细胞介素说明目的基因已经表达。
1.培育“试管山羊”的基本过程如图所示,有关叙述正确的是( )
A.图中采集的精子可以直接和卵母细胞受精
B.乙表示受精作用,该过程在子宫中进行
C.丁过程应将原肠胚移植到与供体表现型相同的代孕母羊子宫内
D.可取早期胚胎(如桑椹胚、囊胚)进行均等分割以增加胚胎的数量
答案 D
解析 精子只有获能后才能与卵母细胞发生受精作用,故A错误。试管动物的受精作用在体外完成,故B错误。胚胎移植常用桑椹胚或囊胚,故C错误。
2.下列关于培育良种“试管动物”的叙述,正确的是( )
A.从附睾中取出的是已获能的成熟精子
B.采集卵母细胞前必须对良种母畜进行配种
C.供体包括提供配子且遗传性状优良的雌性和雄性个体
D.将早期胚胎移植到代孕母畜中,经发育可获得表现型与受体相同的后代
答案 C
解析 从附睾中取出的精子并没有获能,故A错误;采集卵母细胞前需要对良种供、受体母牛用激素进行同期发情处理,用促性腺激素对供体母牛做超数排卵处理,但不需要进行配种,故B错误;供体是提供胚胎的动物,包括提供配子且遗传性状优良的雌性和雄性个体,故C正确;将早期胚胎移植到代孕母畜中,经发育可获得表现型与供体相似的后代,故D错误。
3.下列有关哺乳动物胚胎发育和胚胎工程的叙述,不正确的是( )
A.内细胞团细胞分裂、分化成各种组织和器官,滋养层细胞发育成胎膜和胎盘
B.移植用的胚胎一般取发育到桑椹胚或囊胚时期的,不同生物移植时期是相同的
C.胚胎分割移植时要注意将内细胞团均等分割
D.卵裂期的胚胎中细胞数目不断增加,但胚胎的总体积并不增加或略有缩小
答案 B
解析 不同生物进行胚胎移植时,胚胎发育的时期不同,移植过早可能不能继续正常发育,过晚移植过程中造成的伤害不易得到修复。
4.将经处理后的胚胎干细胞,移植到因胰岛受损而患糖尿病的小白鼠体内后,该鼠血糖浓度趋于正常。上述事实说明( )
A.该过程体现了胚胎干细胞的全能性
B.移植的细胞中所有基因都得到表达
C.干细胞经处理后进行了定向分化
D.移植的细胞具有无限增殖的能力
答案 C
解析 移植后的胚胎干细胞定向分化成了胰岛B细胞,使小鼠体内胰岛素分泌正常。
5.胚胎移植是胚胎工程技术的最后一道“工序”。如图是胚胎移植的基本程序,请分析并回答下列问题:
(1)图中超数排卵技术的处理措施是对供体母牛注射____________。
(2)配种时,卵子在输卵管内进一步成熟,当卵子达到____________________________时,才具备与精子受精的能力。
(3)“冲卵”实质上是用特定装置,将供体母牛子宫内的____________冲洗出来。
(4)冲卵后,对胚胎进行质量检查,这里培养的胚胎应发育到____________阶段才能进行胚胎移植。
(5)在此基础之上,通过____________技术可以提高胚胎利用率,获得更多遗传物质相同的犊牛。
答案 (1)促性腺激素 (2)减数第二次分裂中期
(3)早期胚胎 (4)桑椹胚或囊胚 (5)胚胎分割
解析 在胚胎移植过程中,通过注射促性腺激素促进供体母牛超数排卵;卵子只有发育到减数第二次分裂中期时才具备受精能力;“冲卵”实质上是将早期胚胎从供体母牛子宫内冲出;胚胎移植的时期是桑椹胚或囊胚阶段;通过胚胎分割技术一方面能够提高胚胎的利用率,另一方面能够获得更多遗传物质相同的犊牛。
6.人的血清白蛋白在临床上的需求量很大。将人的血清白蛋白基因转入奶牛细胞中,就可以利用牛的乳腺细胞生产血清白蛋白。大致过程如图所示:
(1)要实现过程②超数排卵,应在性成熟母牛发情期的某一阶段用____________处理,然后在恰当时期进行胚胎收集,即____________。通过过程①采集的精子不能直接与成熟的卵细胞受精,原因是__________________。
(2)要使人的血清白蛋白基因在奶牛乳腺细胞中特异性表达,完整的基因表达载体要包括目的基因、______________、标记基因等部分。在过程⑤之前要检测早期胚胎细胞是否已经导入人的血清白蛋白基因,宜采用______________技术。
(3)过程⑤要选择“雌性奶牛胚胎”的原因是__________________________________
________________________________________________________________________。
答案 (1)促性腺激素 冲卵 精子没有获能
(2)启动子、终止子 DNA分子杂交
(3)雌性转基因牛进入泌乳期后,可以从其乳汁中获得人的血清白蛋白
解析 (1)卵细胞是由卵巢产生的,而促性腺激素的靶器官就是卵巢,它可以促进卵巢排卵。精子要经过获能处理才具备受精能力。(2)含目的基因的表达载体由目的基因、启动子、终止子及标记基因等部分组成。检测目的基因是否导入受体细胞时,可以用DNA分子杂交技术。(3)只有母牛才能分泌乳汁,从而从其乳汁中获得人的血清白蛋白。
7.我国已实现部分“胚胎工程产业化”,如肉牛、奶牛胚胎工程产业化。以下是科学家采用不同方法产业化培育良种牛的过程,a~h为操作过程,请回答下列问题:
(1)培育“试管牛C”技术的操作流程是____________(填字母),d操作的名称是___________,h操作的核心是____________________,受精时受体的卵母细胞处于________期。
(2)图中数字标号代表的结构名称是①________________,②________________,③____________。若要获得遗传物质完全相同的两个新个体,可对发育到__________________阶段的早期胚胎进行分割处理,在对囊胚阶段的胚胎进行分割时,应注意____________________。
(3)图中用到的激素是____________,移植后的胚胎能在受体子宫中存活的生理基础是________________________________________________________________________。
答案 (1)a→b→f→g 胚胎移植 基因表达载体的构建 MⅡ中 (2)滋养层 囊胚腔 内细胞团 桑椹胚或囊胚 将内细胞团均等分割 (3)促性腺激素 受体子宫对外来胚胎不发生排斥反应
解析 胚胎工程包括体外受精、胚胎移植、胚胎分割、胚胎干细胞培养等多种技术。(1)培育试管牛C包括体外受精→胚胎移植→后代(a→b→f→g);d操作是胚胎移植,h操作是基因工程技术,核心是基因表达载体的构建,受精时受体的卵母细胞处于MⅡ中期。(2)囊胚的结构包括:③内细胞团、①滋养层和②囊胚腔,胚胎分割时一般采用的是囊胚或桑椹胚,这两个阶段的细胞分化程度相对较低,对囊胚阶段的胚胎进行分割时,要注意内细胞团的均等和不受损伤。(3)胚胎移植用到的激素是促性腺激素,根据受体子宫对外来胚胎不发生排斥反应的原理使胚胎在受体子宫中存活。
8.据报道,中山大学中山眼科中心主任任葛坚领导的研究小组将猴子的皮肤干细胞注射到小鼠的囊胚里,再将囊胚移入代孕鼠体内发育形成猴鼠嵌合体——猴鼠,用于角膜等器官的移植研究。请回答下列问题:
(1)胚胎干细胞体外培养诱导分化可形成大量皮肤干细胞,其原因是________________。根据胚胎干细胞的这种功能特性,当我们身体的某一类细胞功能出现异常或退化时,利用胚胎干细胞的治疗思路是____________________________________________。
(2)囊胚期时,胚胎细胞开始出现分化,有些细胞个体较小,将来只能发育成胎膜和胎盘,这类细胞称为____________。因此,应将猴子的皮肤干细胞注射到小鼠囊胚的__________部位,以伴随其发育成某种组织。
(3)将囊胚移入代孕鼠体内属于____________技术,此技术对代孕受体的要求是________________。在畜牧生产中采用这种技术的优势主要是____________________,若想进一步提高胚胎的利用率,可采用____________________技术。
答案 (1)胚胎干细胞具有发育的全能性 通过诱导胚胎干细胞(ES或EK细胞)定向分化来及时修补 (2)滋养层细胞 内细胞团 (3)胚胎移植 同种、生理状态相同的其他雌性动物 可以充分发挥雌性优良个体的繁殖潜力 胚胎分割
解析 (1)胚胎干细胞具有全能性,在体外培养时可以诱导分化形成不同的体细胞,因此可以通过诱导胚胎干细胞(ES或EK细胞)定向分化来及时修补身体中功能出现异常或退化的细胞。(2)囊胚期时,胚胎细胞开始分化为滋养层细胞和内细胞团细胞,滋养层细胞将来发育成胎膜和胎盘,内细胞团细胞具有全能性,将来发育成胎儿的各种组织。因此,应将猴子的皮肤干细胞注射到小鼠囊胚的内细胞团部位,以伴随其发育成某种组织。(3)将囊胚移入代孕鼠体内属于胚胎移植技术,此技术对代孕受体的要求是同种、生理状态相同的其他雌性动物。在畜牧生产中采用这种技术的优势主要是可以充分发挥雌性优良个体的繁殖潜力,若想进一步提高胚胎的利用率,可采用胚胎分割技术。
项目
精子的发生
卵子的发生
场所
睾丸的曲细精管内
雌性动物的卵巢内
时期
初情期开始,直到生殖机能衰退
胚胎时期性别分化以后和初情期以后
过程特点
①MⅠ和MⅡ是连续的,需变形;②两次分裂细胞质都是均等分配
①MⅠ和MⅡ是不连续的,不需要变形;②只有MⅡ中的第一极体分裂为第二极体时细胞质均等分配,其余细胞质都是不均等分配
结果
形成4个精子细胞
形成1个卵细胞和3个极体
获取方法
获能方法
卵子
促性腺激素处理后冲卵[来源:Z*xx*k.Cm]
人工培养成熟
在活体或屠宰体的卵巢内直接采集
精子
假阴道法
培养法和化学诱导法(在一定浓度的肝素或钙离子载体A23187溶液中获能)
手握法
电刺激法
胚胎移入的基础
哺乳动物发情排卵后,同种动物的供、受体生殖器官的生理变化是相同的
胚胎收集的基础
哺乳动物的早期胚胎形成后,在一定时间内不会与母体子宫建立组织上的联系,而是处于游离状态
移入胚胎存活的基础
受体对移入子宫的外来胚胎基本上不发生免疫排斥反应
保留遗传特性的基础
供体胚胎可与受体子宫建立正常的生理和组织联系,但供体胚胎的遗传特性在孕育过程中不受影响
高三生物(人教版通用)一轮复习教案--- 第38讲 细胞工程: 这是一份高三生物(人教版通用)一轮复习教案--- 第38讲 细胞工程,共18页。
高三生物(人教版通用)一轮复习教案--- 第41讲 生态工程: 这是一份高三生物(人教版通用)一轮复习教案--- 第41讲 生态工程,共10页。
高三生物(人教版通用)一轮复习教案--- 第37讲 基因工程: 这是一份高三生物(人教版通用)一轮复习教案--- 第37讲 基因工程,共16页。

