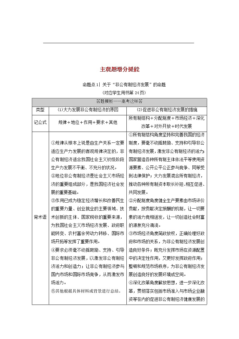
2021高考政治二轮复习突破2经济制度与生产经营第2课时主观题增分提能学案
展开2021高考政治二轮复习突破11思想方法与创新意识第2课时主观题增分提能学案: 这是一份2021高考政治二轮复习突破11思想方法与创新意识第2课时主观题增分提能学案,共8页。
2021高考政治二轮复习突破12认识社会与价值选择第2课时主观题增分提能学案: 这是一份2021高考政治二轮复习突破12认识社会与价值选择第2课时主观题增分提能学案,共6页。
2021高考政治二轮复习突破6政治制度与民主建设第2课时主观题增分提能学案: 这是一份2021高考政治二轮复习突破6政治制度与民主建设第2课时主观题增分提能学案,共7页。

