2018年高考化学总复习 课时跟踪检测 十七 化学键 Word版含答案
展开(时间:45分钟 满分:100分)
一、选择题(每小题6分,共60分)
1.(2017届兰州市第一中学月考)下列关于化学键的说法正确的是( )
A.C、N、O、H四种元素形成的化合物一定既有离子键,又有共价键
B.不同元素的原子构成的分子不一定只含极性共价键
C.含极性键的共价化合物一定是电解质
D.HF的分子间作用力大于HCl,故HF比HCl更稳定
解析:C、N、O、H四种元素形成的化合物不一定既含离子键,又含共价键,如CO(NH2)2(尿素)中只含共价键,A项错误;不同元素的原子构成的分子不一定只含极性共价键,如H2O2中含有O—O非极性键,B项正确;含极性键的共价化合物不一定是电解质,如CO2、NH3只含极性键,CO2、NH3为非电解质,C项错误;分子间作用力与分子稳定性无关,HF的键能比HCl的键能大,HF比HCl更稳定,D项错误。
答案:B
2.(2016年江苏卷)下列有关化学用语表示正确的是( )
A.中子数为10的氧原子:eq \\al(10, 8)O
B.Mg2+的结构示意图:
C.硫化钠的电子式:
D.甲酸甲酯的结构简式:C2H4O2
解析:中子数为10的氧原子,质量数为18,表示为eq \\al(18, 8)O,A项错误;Mg2+的核电荷数为12,最外层电子数为8,B项正确;Na2S为离子化合物,其电子式为,C项错误;甲酸甲酯的结构简式为HCOOCH3,D项错误。
答案:B
3.下列叙述正确的是( )
A.HCl溶液和NaCl溶液均通过离子导电,所以HCl和NaCl均是离子化合物
B.常温下,4 g CH4含有NA个C—H共价键
C.不同元素的原子构成的分子只含极性共价键
D.含共价键的化合物一定是共价化合物
解析:HCl为共价化合物,A项错误;每个CH4分子含4个共价键,4 g CH4的物质的量为eq \f(4 g,16 g/ml)=0.25 ml,0.25 ml CH4含有NA个C—H共价键,B项正确;不同元素的原子构成的分子有可能含有非极性共价键,如H2O2中含有O—O非极性共价键,C项错误;有些离子化合物也含共价键,如Na2O2、NaOH中均含有共价键,D项错误。
答案:B
4.(2017届河北省高阳中学月考)下列物质按只含离子键、只含共价键、既含离子键又含共价键的顺序排列的是( )
A.氯气 二氧化碳 氢氧化钠
B.氯化钠 过氧化氢 氯化铵
C.氯化钠 过氧化钠 氯化铵
D.氯化钠 氦气 氢氧化钠
解析:Cl2只含共价键,A项错误;NaCl只含离子键,H2O2只含共价键,NH4Cl中既含离子键,又含共价键,B项正确;Na2O2中既含离子键,又含共价键,C项错误;氦气中不含共价键,D项错误。
答案:B
5.(2017届湖南永州模拟)短周期元素W、X、Y和Z的原子序数依次增大。元素W是制备一种高效电池的重要材料,X原子的最外层电子数是内层电子数的2倍。元素Y是地壳中含量最丰富的金属元素,Z原子的最外层电子数是其电子层数的2倍。下列说法错误的是( )
A.元素W、X的氯化物中,各原子均满足8电子的稳定结构
B.元素X与氢形成的原子比为1∶1的化合物有很多种
C.元素Y的单质与氢氧化钠溶液或盐酸反应均有氢气生成
D.元素Z可与元素X形成共价化合物XZ2
解析:因X原子的最外层电子数是内层电子数的2倍,则X是C元素;Y是地壳中含量最丰富的金属元素,Y为Al元素;Z原子的最外层电子数是其电子层数的2倍,是短周期元素,且W、X、Y和Z的原子序数依次增大,Z为S元素;W是制备一种高效电池的重要材料,是Li元素。W、X的氯化物分别为LiCl和CCl4,Li+的最外层只有两个电子,不满足8电子的稳定结构,A项错误;元素X与氢形成的化合物有C2H2、C6H6等,B项正确;元素Y为铝,铝与氢氧化钠溶液或盐酸反应均有氢气生成,C项正确;硫和碳可形成共价化合物CS2,D项正确。
答案:A
6.下列对化学键的认识正确的是( )
A.化学变化中一定存在化学键的断裂和形成,物理变化中一定不存在化学键的断裂和形成
B.化学键可以使原子相结合,也可以使离子相结合
C.断裂化学键要放出能量,形成化学键要吸收能量
D.离子化合物中一定只含离子键
解析:A项,HCl溶于水为物理变化,但是H—Cl键断裂,错误;C项,断裂化学键需要吸收能量,形成化学键需要放出能量,错误;D项,离子化合物中一定含有离子键,可能含有共价键,如NH4Cl,错误。
答案:B
7.(2017届江西芦溪月考)下列说法正确的是( )
①离子化合物含离子键,也可能含极性键或非极性键
②共价化合物含共价键,也可能含离子键
③含金属元素的化合物不一定是离子化合物
④由非金属元素组成的化合物一定是共价化合物
⑤由分子组成的物质中一定存在共价键
⑥熔融状态能导电的化合物是离子化合物
A.①③⑥ B.②④⑥
C.②③④D.①③⑤
解析:离子化合物一定含离子键,可能含共价键,如NaOH中含极性共价键,过氧化钠中含非极性共价键,①正确;含离子键的一定为离子化合物,则共价化合物含共价键,不含离子键,②错误;含金属元素的化合物可能为共价化合物,如氯化铝为共价化合物,而NaCl为离子化合物,③正确;由非金属元素组成的化合物可能为离子化合物,如铵盐为离子化合物,④错误;由分子组成的物质可能不存在化学键,如稀有气体的单质不存在化学键,⑤错误;熔融状态能导电的化合物,其构成微粒为离子,则作用力为离子键,化合物是离子化合物,⑥正确。
答案:A
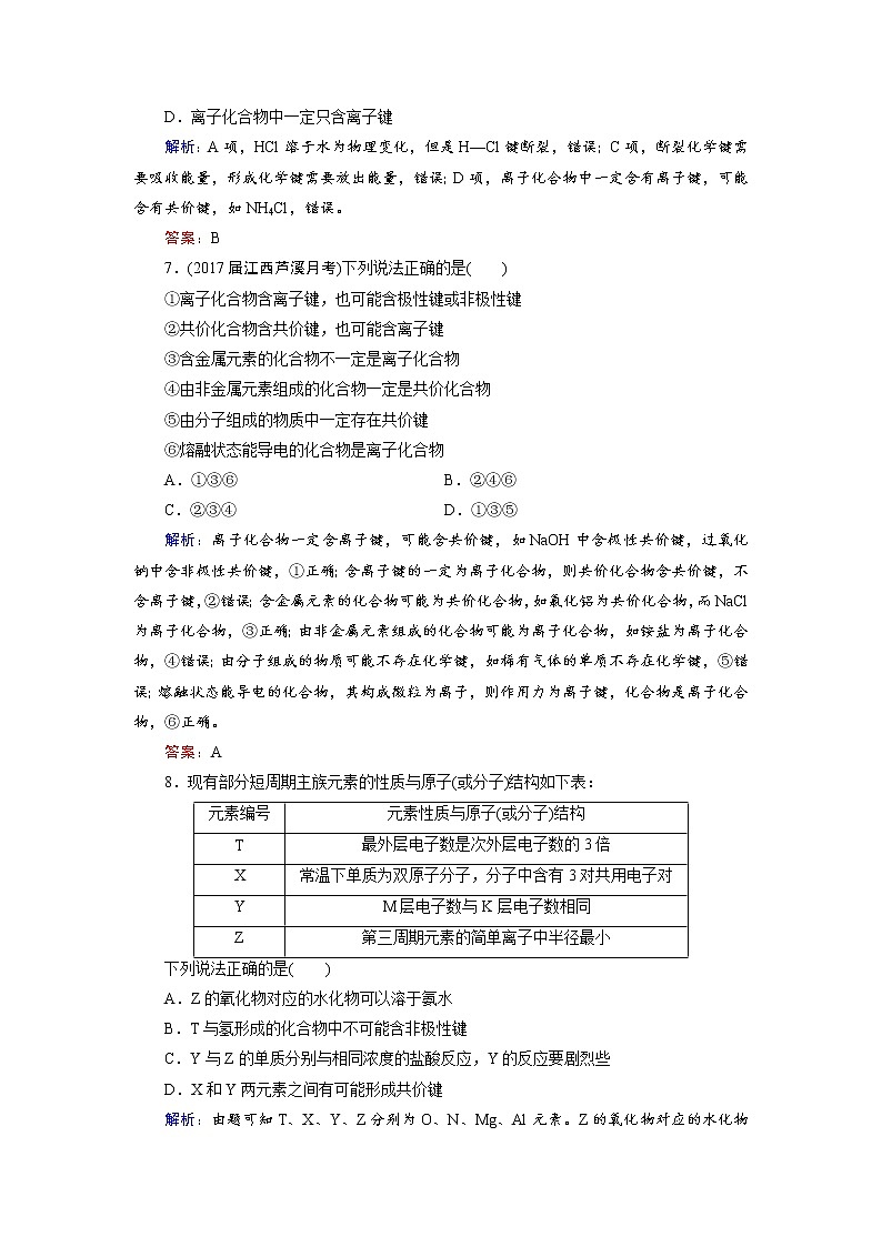
8.现有部分短周期主族元素的性质与原子(或分子)结构如下表:
下列说法正确的是( )
A.Z的氧化物对应的水化物可以溶于氨水
B.T与氢形成的化合物中不可能含非极性键
C.Y与Z的单质分别与相同浓度的盐酸反应,Y的反应要剧烈些
D.X和Y两元素之间有可能形成共价键
解析:由题可知T、X、Y、Z分别为O、N、Mg、Al元素。Z的氧化物对应的水化物为Al(OH)3,Al(OH)3不能溶于氨水,A项错误;T与氢形成的化合物H2O2中含有非极性键,B项错误;Mg的金属性比Al强,Mg、Al分别与相同浓度的盐酸反应,Mg反应的更剧烈,C项正确;X、Y形成的化合物为Mg3N2,Mg3N2为离子化合物,含有离子键,D项错误。
答案:C
9.如图为元素周期表短周期的一部分,下列有关A、B、C、D四种元素的叙述中不正确的是( )
A.A、C两元素形成的化合物都为共价化合物
B.AD2的电子式为
C.B、C形成的化合物BC中所含化学键为非极性共价键
D.B2的结构式为N≡N
解析:根据A、B、C、D四种元素在周期表中的位置可知,A、B、C、D分别为C、N、O、S四种元素。CO、CO2都为共价化合物,A正确;CS2的电子式为,B正确;NO为极性共价键,C错误;N2的结构式为N≡N,D正确。
答案:C
10.(2017届江西崇义模拟)现有两种短周期主族元素X、Y,且在常温下X的单质呈气态,Y的单质呈固态,则下列推断不正确的是( )
A.若X、Y位于ⅠA族,则X、Y可能与氧元素形成原子个数比为1∶1或2∶1的化合物
B.若X、Y位于第三周期,则X、Y形成的化合物可能是离子化合物或共价化合物
C.若气态氢化物的沸点:X>Y,则X、Y只能位于周期表的ⅦA族
D.若X、Y位于周期表的同一周期,则最高价含氧酸的酸性可能是HnXOm>HaYOb
解析:若X、Y位于ⅠA族,则X为H元素,Y为Li或Na,氢元素与氧元素可以形成H2O2、H2O,钠元素与氧元素可以形成Na2O2、Na2O,A项正确;若X、Y位于第三周期,则X为Cl元素,Y为第三周期其它任意一种主族元素,如NaCl属于离子化合物,如AlCl3、PCl3属于共价化合物,B项正确;C项如水分子之间存在氢键、氨分子之间也存在氢键,水的沸点高于硫化氢,氨气的沸点高于PH3,C项错误;D项若X、Y位于周期表的同一周期,原子序数X>Y,故非金属性X>Y,最高价含氧酸的酸性可能HnXOm>HaYOb,D项正确。
答案:C
二、非选择题(共40分)
11.(12分)城市为保持街道整洁、湿润,在路面或广场上喷洒含化学式为XY2的溶液作保湿剂。X原子的结构示意图为,X的阳离子与Y的阴离子的电子层结构相同。元素Z、W均为短周期元素,它们原子的最外层电子数均是其电子层数的2倍,Z与Y相邻且Z、W能形成一种WZ2型分子。
(1)m=________,该保湿剂的化学式为________。
(2)Z、W元素的名称为________、________。
(3)下列说法正确的是________。
A.XY2和WZ2都为离子化合物
B.XY2中仅含离子键,WZ2中仅含共价键
C.H2Z比HY的稳定性强
D.X的阳离子比Y的阴离子半径大
(4)下列化学用语表达正确的是________。
A.XY2的电子式:
B.WZ2的结构式:Z===W===Z
C.Y元素的单质与H2Z水溶液反应的离子方程式为:Y2+Z2-===2Y-+Z↓
D.用电子式表示XY2的形成过程为
解析:由X原子结构示意图可知a=2,b=8,m=20,该元素为Ca,根据CaY2可知Y为-1价,又因Y-与Ca2+的电子层结构相同,可知Y为Cl。(2)Z、W原子的最外层电子数均是其电子层数的2倍,且Z、W能形成一种WZ2型分子,则Z、W是C或S。Z与Y相邻则Z是S,W是碳。(3)CaCl2是只含离子键的离子化合物,CS2是仅含共价键的共价化合物,A项错误,B项正确;S的非金属性比Cl弱,则H2S的稳定性比HCl弱,C项错误;Ca2+、Cl-具有相同的电子层结构,Ca2+的半径小,D项错误。(4)XY2为CaCl2,其电子式为,氢硫酸(H2S)为弱酸,应写成化学式,即Cl2+H2S===2H++2Cl-+S↓,A、C项错误,B、D项正确。
答案:(1)20 CaCl2 (2)硫 碳 (3)B (4)BD
12.(14分)(2017届山东省实验中学诊断测试)A、B、C、D、E五种短周期元素,它们的原子序数依次增大;A元素的原子半径最小;B元素的最高价氧化物对应水化物与其氢化物能生成盐;D与A同主族,且与E同周期;E元素原子的最外层电子数比次外层电子数少2;A、B、D、E这四种元素,每一种与C元素都能形成原子个数比不相同的若干种化合物。请回答:
(1)C离子的原子结构示意图________________;D在周期表的位置________________。
(2)C和E两种元素相比较,原子得电子能力较强的是(填元素名称)________,以下三种说法中,可以验证该结论的是(填写编号)________。
a.比较这两种元素的常见单质的沸点
b.二者形成的化合物中,C元素的原子显负价
c.比较这两种元素气态氢化物的稳定性
(3)A、B、C、E可形成两种酸式盐(均含有该四种元素),它们都含有的化学键类型是__________________,这两种酸式盐在水溶液中相互反应的离子方程式为_________________________。
(4)C与D形成的某种化合物可作潜水面具中的供氧剂,每生成标准状况下11.2 L O2,转移的电子数是________。
解析:A元素的原子半径最小,A为H,B元素的最高价氧化物对应水化物与其氢化物能生成盐,B元素为N,D与A同主族,且D为原子序数比N大的短周期元素,则D为Na,E元素原子最外层电子数比次外层电子数少2,E的原子序数比Na大,则E为S,A、B、D、E这四种元素,每一种与C元素都能形成原子个数比不相同的若干种化合物,则C为O。(1)O2-的原子结构示意图为。Na在周期表中位于第三周期ⅠA族。(2)O、S为同主族元素,根据元素周期律,非金属性O>S,故氧元素得电子能力较强。a项通常氧元素的单质为气体,而S的单质为固体,氧单质的沸点比硫低,且沸点为物理性质,沸点高低不能说明非金属性O>S;b项在SO2、SO3中硫为正价,氧显负价,能说明非金属性O>S;c项气态氢化物稳定性H2O>H2S,说明非金属性O>S。
(3)H、N、O、S形成的酸式盐为NH4HSO3、NH4HSO4,它们都含有离子键、共价键。这两种酸式盐反应的离子方程式为HSOeq \\al(-,3)+H+===SO2↑+H2O。(4)O、Na形成的化合物中Na2O2可作供氧剂,根据关系式2Na2O2~O2~2 ml e-,每生成标准状况下11.2 L O2(0.5 ml)转移电子数为NA。
答案:(1) 第三周期第ⅠA族
(2)氧 bc
(3)离子键、共价键 HSOeq \\al(-,3)+H+===SO2↑+H2O (4)NA
13.(14分)已知X、Y、Z、W四种元素是短周期的元素,且原子序数依次增大。X、W同主族,Y、Z为同周期的相邻元素。W原子的质子数等于Y、Z原子的最外层电子数之和。Y与X形成的分子中有3个共价键。Z原子最外层电子数是次外层电子数的3倍,试判断:
(1)X、Z两种元素的元素符号为X________,Z________。
(2)由以上元素两两形成的化合物中:溶于水显碱性的气态氢化物的电子式为________________。
(3)①由X、Y、Z所形成的常见离子化合物是__________________(写化学式)。
②该化合物的晶体结构中含有的化学键为________(选填序号)。
a.只含离子键
b.只含共价键
c.既含离子键又含共价键
③该化合物与W的最高价氧化物对应的水化物的浓溶液加热时反应的离子方程式为______________________________。
④X与W形成的化合物与水反应时,水作________(填“氧化剂”或“还原剂”)。
(4)用电子式表示W与Z形成W2Z化合物的过程:______________________________________。
解析:突破点一:“Z原子最外层电子数是次外层电子数的3倍”,判断Z为O元素;根据Y与Z同周期相邻且Y的原子序数小于Z的原子序数,Y为N元素;突破点二:“W原子的质子数等于Y、Z原子的最外层电子数之和”,判断W为Na元素,X与W同主族且X与Y形成的分子中有3个共价键,推测X为H元素。
答案:(1)H O (2)
(3)①NH4NO3 ②c ③NHeq \\al(+,4)+OH-eq \(=====,\s\up7(△))NH3↑+H2O ④氧化剂
(4)
元素编号
元素性质与原子(或分子)结构
T
最外层电子数是次外层电子数的3倍
X
常温下单质为双原子分子,分子中含有3对共用电子对
Y
M层电子数与K层电子数相同
Z
第三周期元素的简单离子中半径最小
高考化学总复习 课时跟踪检测 三十八 烃和卤代烃 Word版含答案: 这是一份高考化学总复习 课时跟踪检测 三十八 烃和卤代烃 Word版含答案,共9页。试卷主要包含了选择题,非选择题等内容,欢迎下载使用。
高考化学总复习 课时跟踪检测 十五 原子结构 Word版含答案: 这是一份高考化学总复习 课时跟踪检测 十五 原子结构 Word版含答案,共6页。试卷主要包含了选择题,非选择题等内容,欢迎下载使用。
高考化学总复习 课时跟踪检测 十七 化学键 Word版含答案: 这是一份高考化学总复习 课时跟踪检测 十七 化学键 Word版含答案,共7页。试卷主要包含了选择题,非选择题等内容,欢迎下载使用。

