2021届高三化学 实验方案的设计和气体的制备复习教案
展开江苏省邳州市第二中学高三化学 实验方案的设计和气体的制备复习教案
[考试目标]
1.掌握见气体的实验室制法(包括所用试剂、仪器、反应原理和收集方法)。
2.设计、评价或改进实验方案。
3.了解控制实验条件的方法。
4.分析或处理实验数据,得出合理结论。
5.绘制和识别典型的实验仪器装置图。
6.以上各部分知识与技能的综合应用。
[要点精析]
一、气体的制备
1.气体发生装置的类型
(1)设计原则:根据反应原理、反应物状态和反应所需条件等因素来选择反应装置。
(2)装置基本类型:
装置类型 | 固体反应物(加热) | 固液反应物(不加热) | 固液反应物(加热) | |||
装置 示意图 |
| |||||
典型气体 | O2、NH3、CH4 | H2、CO2、H2S | H2、CO2、H2S、SO2、NO、NO2、C2H2、O2、NH3、 | Cl2、HCl、CO | CH2=CH2 | |
2.几种气体制备的反应原理
(1)O2 2KClO3 2KCl+3O2↑
2KMnO4K2MnO4+MnO2+O2↑
2H2O22H2O+O2↑
(2)NH3 2NH4Cl+Ca(OH)2CaCl2+2NH3↑+2H2O
NH3·H2ONH3↑+H2O
(3)CH4 CH3COONa+NaOHNa2CO3+CH4↑
(4)H2 Zn+H2SO4(稀)=ZnSO4+H2↑
(5)CO2 CaCO3+2HCl=CaCl2+CO2↑+H2O
(6)SO2 Na2SO4+H2SO4(浓)=Na2SO4+SO2↑+H2O
(7)NO2 Cu+4HNO3(浓)=Cu(NO3)2+2NO2↑+2H2O
(8)NO 3Cu+8HNO3(稀)=3Cu(NO3)2+2NO↑+4H2O
(9)C2H2 CaC2+2H2O→Ca(OH)2+CH≡CH↑
(10)Cl2 MnO2+4HCl(浓)MnCl2+Cl2↑+2H2O
(11)C2H4 C2H5OHCH2=CH2↑+H2O
(12)H2 S FeS+H+=H2S↑+Fe2+
3.收集装置
(1)设计原则:根据氧化的溶解性或密度
装置类型 | 排水(液)集气法 | 向上排空气集气法 | 向下排空气集气法 |
装 置 示意图 | |||
适用范围 | 不溶于水(液)的气体 | 密度大于空气的气体 | 密度小于空气的气体 |
典型气体 | H2、O2、NO、CO、CH4、 CH2=CH2、CH≡CH | Cl2、HCl、CO2、SO2、H2S | H2、NH3、CH4 |
注:以上三种方法所得气体均不纯净:排气法所得气体中含有空气、排水法所得气体中含有水蒸气,故要得到纯净的气体可以用球胆或塑料袋或注射器收集。
(2)装置基本类型:
4.净化与干燥装置
(1)设计原则:根据净化药品的状态及条件
(2)装置基本类型:
装置类型 | 液体除杂剂(不加热) (也可以装固体吸收剂) | 固体除杂剂(不加热) | 固体除杂剂(加热) |
装 置 示意图 |
(3)气体的净化剂的选择
选择气体吸收剂应根据气体的性质和杂质的性质而确定,所选用的吸收剂只能吸收气体中的杂质,而不能与被提纯的气体反应。一般情况下:①易溶于水的气体杂质可用水来吸收;②酸性杂质可用碱性物质吸收;③碱性杂质可用酸性物质吸收;④水分可用干燥剂来吸收;⑤能与杂质反应生成沉淀(或可溶物)的物质也可作为吸收剂。
(4)气体干燥剂的类型及选择
常用的气体干燥剂按酸碱性可分为三类:
①酸性干燥剂,如浓硫酸、五氧化二磷、硅胶。酸性干燥剂能够干燥显酸性或中性的气体,如CO2、SO2、NO2、HCI、H2、Cl2 、O2、CH4等气体。
②碱性干燥剂,如生石灰、碱石灰、固体NaOH。碱性干燥剂可以用来干燥显碱性或中性的气体,如NH3、H2、O2、CH4等气体。
③中性干燥剂,如无水氯化钙等,可以干燥中性、酸性、碱性气体,如O2、H2、CH4等。
在选用干燥剂时,显碱性的气体不能选用酸性干燥剂,显酸性的气体不能选用碱性干燥剂。有还原性的气体不能选用有氧化性的干燥剂。能与气体反应的物质不能选作干燥剂,如不能用CaCI2来干燥NH3(因生成 CaCl2·8NH3),不能用浓 H2SO4干燥 NH3、H2S、HBr、HI等。
(5)气体净化与干燥注意事项
①一般情况下,若采用溶液作除杂试剂,则是先除杂后干燥;若采用加热除去杂质,则是先干燥后加热。
②对于有毒、有害的气体尾气必须用适当的溶液加以吸收(或点燃),使它们变为无毒、无害、无污染的物质。如尾气Cl2、SO2、Br2(蒸气)等可用NaOH溶液吸收;尾气H2S可用CuSO4或NaOH溶液吸收;尾气CO可用点燃法,将它转化为CO2气体。
③对于易爆的气体应点燃尾气,不能排放在实验室中。
5.气体实验装置的设计
(1)装置顺序:制气装置→净化装置→反应或收集装置→除尾气装置
(2)安装顺序:由下向上,由左向右
(3)操作顺序:装配仪器→检验气密性→加入药品
二、实验方案的设计
1.性质实验方案设计
(1)在进行性质实验方案的设计时,要充分了解物质的结构,性质,用途与制法之间的相互联系。
(2)性质实验的设计一般包括反应原理,实验仪器与操作、反应现象和实验结论几个方面。
(3)化学性质实验方案的设计,首先要求抓住物质本质特征进行整理和思考,然后进行分析、比较、综合和概括。需要在元素周期律等化学理论知识的指导下,将元素及其化合物的知识进行整理,使之系统化、网络化、在提取知识时能够准确、全面,并能注重知识间的内在联系。
2.制备实验方案设计
(1)物质制备方案的设计,首先要弄清物质制备的原理,从原理为切入点设计方案,方案一般已包括实验名称、目的、原理、用品、步骤、现象记录及结果处理。
(2)针对一个实验,可以设计出多种方案,要会得对每个方案进行科学的评价,评价可从以下几个方面进行:①理论上要科学。②操作上要简单可行。③原料用量要节约。④要环保,符合绿色化学原则。
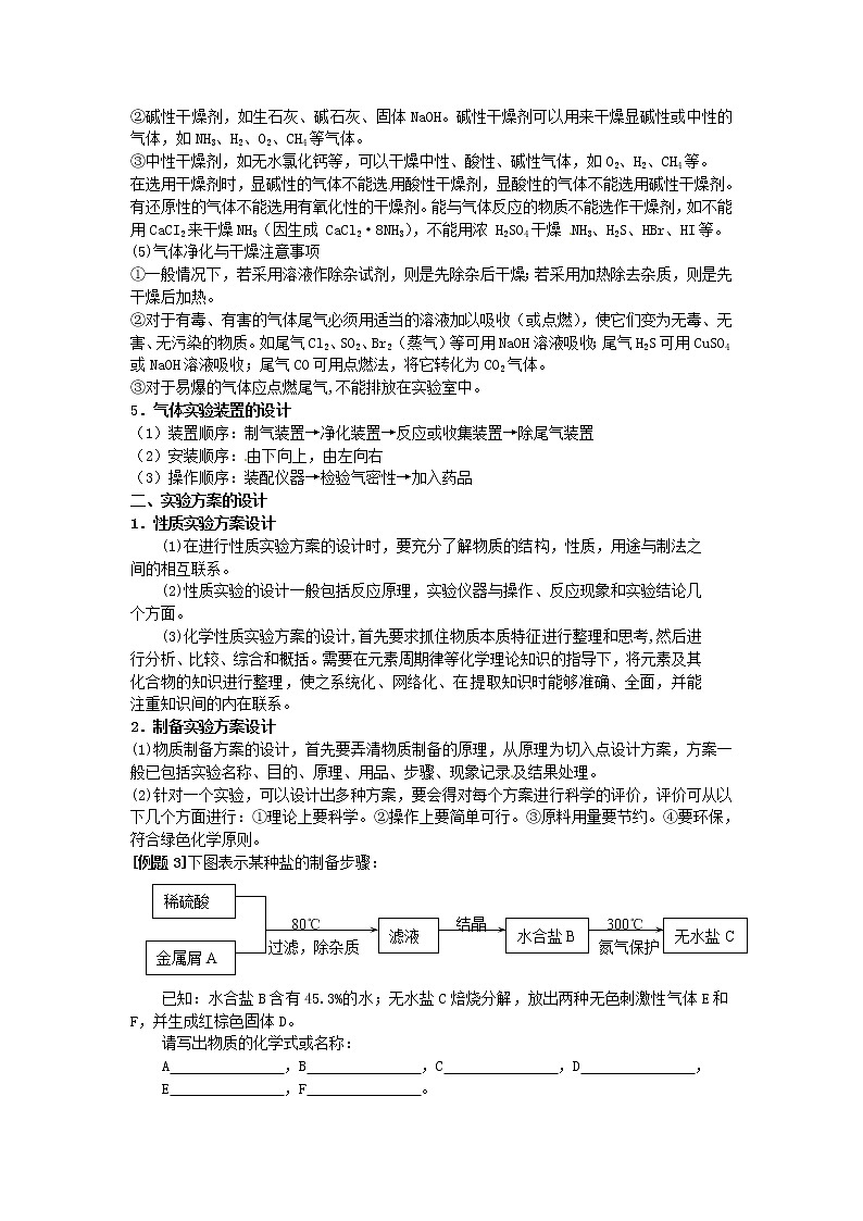
[例题3]下图表示某种盐的制备步骤:
已知:水合盐B含有45.3%的水;无水盐C焙烧分解,放出两种无色刺激性气体E和F,并生成红棕色固体D。
请写出物质的化学式或名称:
A ,B ,C ,D ,
E ,F 。
[分析]红棕色固体是一个特征信息,可联想到氧化铁等显红棕色的物质。逆向推测无水盐可能含铁的硫酸盐。再根据反应条件可推断出C是硫酸亚铁,根据B中含水的质量分数可得出B是FeSO4·7H2O。
[答案]A.Fe;B.FeSO4·7H2O;C.FeSO4;D.Fe2O3;E.SO2;F.SO3(E.SO3,F.SO2)。
3.检验实验方案设计
(1)熟练掌握各类物质的物理性质(顔色,气味,熔、沸点,水溶性),化学性质及相互反应的现象,尤其是一些选择性反应与特征反应。
(2)物质鉴定的关键在于通过分析,推理设计出合理的鉴定过程。
(3)鉴定的基本原则:
①被鉴定的物质是固体,则一般需要用蒸馏水溶解;②待鉴定物质在实验时应取少量;③要检验多种成份,应进行平行实验,防止一只试管进行到底,造成前后干扰;④由现象定结论,由特定条件下的特定现象,证明其含有特定的微粒。
[例5]仅用一种试剂鉴别如下物质:苯、CCl4、NaI溶液、NaCl溶液、Na2SO3溶液,下列试剂中不能选用的是( )
A.溴水 B.FeCl3溶液 C.酸性KMnO4 D.AgNO3溶液
[答案]D。
[分析讲解]苯、CCl4都是一种非极性溶剂,但前者的密度比水小,后者的密度比水大。
溴水滴入苯中振荡后,水中的Br2转移到到苯层中,苯层浮在上层。溴水滴入到CCl4中振荡后,水的Br2转移到CCl4层中,CCl4层沉在下层。溴水滴入NaI溶液中,会置换出I2,溶液颜色变深。溴水滴入亚硫酸钠溶液中时,Br2跟亚硫酸钠反应,颜色褪去。溴水滴入氯化钠溶液中,不发生化学反应,溴水稀释。所以溴水能将五种溶液检别开来。
FeCl3溶液滴入苯、CCl4中,可根据分层现象区分。FeCl3溶液滴入NaCl溶液中,不会产生明显现象。FeCl3溶液NaI溶液中会生成I2。FeCl3溶液滴入Na2SO3溶液中会发生如下反应:2Fe3++SO32-+H2O=2Fe2++SO42-+2H+,能产生褪色、气泡等多种现象。所以氯化铁溶液能用于检别五种溶液。
酸性KMnO4滴入苯和CCl4中,也可根据分层现象区分。酸性KMnO4滴入氯化钠溶液中无明显现象。酸性KMnO4滴入碘化钠溶液中会生成I2,滴入亚硫酸钠溶液中会生成硫酸钠,都会产生明显的实验现象差异。所以酸性KMnO4能用于检别五种溶液。
[注意点]从思维角度看,解答指定试剂检验题主要用到的是定向思维,只要分析给定试剂跟待检物质能发生什么反应,反应中有什么现象,各种待检物质跟试剂反应时的现象是否有明显差异等等。有些反应的原理虽然相近,但实验现象有明显差异,也可以用于检别。有些反应的原理有很大不同,但不能产生明显差异的实验现象,也不能用于检别。
[例6]某学生根据高中课本中硝酸钾受热分解的实验操作来判断硝酸铅的分解产物之一是氧气;将试管中的硝酸铅加热到熔融,把带有火星的细木条伸进试管口,检验放出的气体,当发现木条复燃时该学生即断言,硝酸铅受热分解有氧气放出。请你对上述实验及结论的合理性作出评价。如有必要,可提出改进的实验方案。
4.综合实验方案设计
(1)化学实验方案设计的基本要求
①科学性,实验原理,准确,实验流程合理。
②安全性,保护人身、保护环境、保护仪器。
③可行性,条件允许,效果明显,操作正确。
④简约性,做到步骤少,时间短、效果好等基本要求。
(2)化学实验方案设计的基本思路
①明确目的原理
首先必须认真审题,明确实验的目的要求,弄清题目有哪些新的信息,综合已学过的知识,通过类比、迁移、分析,从而明确实验原理。
②选择仪器药品
根据实验的目的和原理,以及反应物和生成物的性质、反应条件,如反应物和生成物的状态,能否腐蚀仪器和橡皮、反应是否加热及温度是否控制在一定的范围等,从而选择合理的化学仪器和药品。
③设计装置步骤
根据上述实验目的和原理,以及所选用的仪器和药品,设计出合理的实验装置和实验操作步骤。学生应具备识别和绘制典型的实验仪器装置图的能力,实验步骤应完整而又简明。
④记录现象数据
根据观察,全面而准确地记录实验过程中的现象和数据。
⑤分析得出结论
根据实验观察的现象和记录的数据,通过分析、计算、图表、推理等处理,得出正确的结论。
以上只是解答综合实验设计题的一般思考方法。在解答过程中,应根据实验设计题的具体情况和要求,作出正确的回答。
(3)化学实验方案设计的注意事项
①净化、吸收气体及熄灭酒精灯时要防液体倒吸;②进行某些易燃易爆实验时要防爆炸 (如H2还原CuO应先通H2,气体点燃先验纯等);③防氧化(如H2还原CuO后要“先灭灯再停氢”,白磷切割宜在水中等);④防吸水(如实验、取用、制取易吸水、潮解、水解宜采取必要措施,以保证达到实验目的);⑤冷凝回流(有些反应中,为减少易挥发液体反应物的损耗和充分利用原料,需在反应装置上加装冷凝回流装置 (如长玻璃管、竖装的干燥管及冷凝管等);⑥易挥发液体产物(导出时可为蒸气)的及时冷却;⑦仪器拆卸的科学性与安全性(也从防污染、防氧化、防倒吸、防爆炸、防泄漏等角度考虑);⑧其他(如实验操作顺序、试剂加人顺序、实验方法使用顺序等)。
一、下列装置那些能构成原电池,你能否用实验验证你的猜想? 如果是原电池,请判断出它的正负极并写出电极反应式,完成表格。(注意:药品取少量,用完后不要倒掉。)
序号 | 是否为原电池 | 正极 | 负极 | 电极反应式 |
A |
|
|
|
|
B |
|
|
|
|
C |
|
|
|
|
D |
|
|
|
|
E |
|
|
|
|
F |
|
|
|
|
二、思考与交流:通过以上实验,你知道怎样才能形成原电池呢?(提示:从电极、电解液、电路、反应分析)
三、知识应用:
1、对于原电池的电池名称,叙述有错误的是 ( )
A、发生氧化反应的为负极 B、正极为电子流入的一极
C、比较不活泼的金属为负极 D、电流表偏向的为正极
2、下列各装置中,不能构成原电池的是(电解质都为稀硫酸) ( )
A、 B、 C、 D、
3、如图所示,两电极一为碳棒,一为铁片,若电流表的指针发生偏转,且a极上有大量气泡生成,则以下叙述正确的是( )
A、a为负极,是铁片,烧杯中的溶液为硫酸
B、b为负极,是铁片,烧杯中的溶液为硫酸铜溶液
C、a为正极,是碳棒,烧杯中的溶液为硫酸
D、b为正极,是碳棒,烧杯中的溶液为硫酸铜溶液
4、在铜锌硫酸原电池中,锌为 极, 电子,电极发生的是 反应(填氧化或还原),电极反应式为 ;铜为 极, 电子,电极发生的是 反应,电极反应式为 ,铜片上观察到的现象为 。
5、利用Fe+CuSO4 =Cu+FeSO4设计一个原电池。在方框内画出实验装置图,并指出:
正极为 ,电极反应: ;
负极为 ,电极反应: 。
6、已知电极材料:铁、铜、银、石墨、锌、铝;电解质溶液:CuCl2溶液、Fe2(S04)3溶液、盐酸。按要求回答下列问题:
(1)电工操作上规定:不能把铜导线和铝导线连接在一起使用。请说明原因
(2)若电极材料选铜和石墨,电解质溶液选硫酸铁溶液,外加导线,能否构成原电池? ,若能,请写出电极反应式,负极_ ,
正极 。(若不能,后面两空不填)
答案
1、C、2、D、3、C
4、负极,失去,氧化,Zn-2e—=Zn2+;正极,得到,还原,2H++2e—=H2↑,有大量的气泡产生。
5、电解质为CuSO4溶液
6、(1)容易形成原电池而加速铝线的腐蚀;
(2)能
负极:Cu –2e— =Cu2+
正极:2Fe3++2e—=2Fe3+
高考化学二轮复习教案专题突破(四) 以气体制备为主体的综合实验探究(含解析): 这是一份高考化学二轮复习教案专题突破(四) 以气体制备为主体的综合实验探究(含解析),共15页。教案主要包含了常见气体的制备,气体制备实验中仪器的连接等内容,欢迎下载使用。
高考化学一轮复习第10章化学实验第3讲化学实验方案的设计及评价教案: 这是一份高考化学一轮复习第10章化学实验第3讲化学实验方案的设计及评价教案,共19页。
2022高考化学一轮复习教案:专题突破(四) 以气体制备为主体的综合实验探究: 这是一份2022高考化学一轮复习教案:专题突破(四) 以气体制备为主体的综合实验探究,共15页。教案主要包含了常见气体的制备,气体制备实验中仪器的连接等内容,欢迎下载使用。

