2021届高三化学 第三节 化学能转化为电能 原电池复习教案
展开江苏省邳州市第二中学高三化学 第三节 化学能转化为电能 原电池复习教案
[参考资料]
1、原电池的正负极的判断方法
(1)由组成原电池的两极电极材料判断。一般是活泼的金属为负极,活泼性较弱的金属或能导电的非金属为正极。
(2)根据电流方向或电子流动方向判断。电流是由正极流向负极;电子流动方向是由负极流向正极。
(3)根据原电池里电解质溶液内离子的定向流动方向判断。在原电池的电解质溶液内,阳离子移向的极是正极,阴离子移向的极是负极。
(4)根据原电池两极发生的变化来判断。原电池的负极总是失电子发生氧化反应,其正极总是得电子发生还原反应。
(5)根据电极现象判断。溶解的一极为负极,增重或有气泡放出的一极为正极。
2、原电池的应用
(1)加快氧化还原反应的速率
如①实验室用Zn和稀H2SO4(或稀HCl)反应制H2,常用粗锌,它产生H2的速率快。原因是粗锌中的杂质和粗锌、稀H2SO4的溶液形成原电池,加快了锌的腐蚀,使产生H2的速率加快。
②如果用纯Zn,可以在稀H2SO4溶液中加入少量的CuSO4溶液,也同样会加快产生H2的速率,原因是Cu2++Zn Cu+Zn2+,生成的Cu和Zn在稀H2SO4的溶液中形成原电池,加快了锌的腐蚀,产生H2的速率加快。
(2)比较金属的活动性强弱
例如:有两种金属A和B,用导线连接后插入到稀H2SO4中,观察到A极溶解,B极上有气泡产生,根据电极现象判断出A是负极,B是正极;由原电池原理可知,金属活动性A>B,即原电池中,活泼性强的金属为负极,活动性弱的金属为正极。
(3)设计原电池
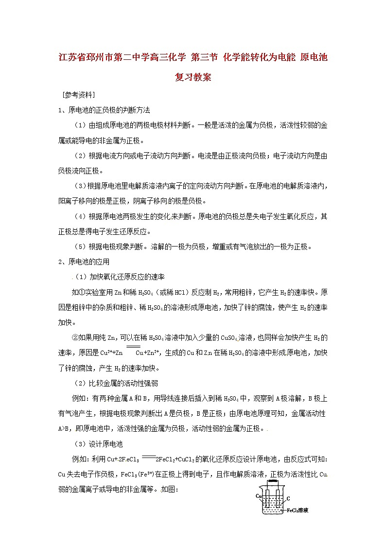
例如:利用Cu+2FeCl3 2FeCl2+CuCl2的氧化还原反应设计原电池,由反应式可知:Cu失去电子作负极,FeCl3(Fe3+)在正极上得到电子,且作电解质溶液,正极为活泼性比Cu弱的金属离子或导电的非金属等。如图:
负极(Cu)—2e— Cu2+(氧化反应)
正极(C):2Fe3++2e— 2Fe2+(还原反应)
(4)金属的腐蚀(从理论上揭示钢铁腐蚀的主要原因)
金属腐蚀的本质是:M—ne— Mn+发生氧化反应,氧化金属(如Fe)的最主要的氧化剂是空气中的O2,其次是酸性电解质溶液中的H+。
腐蚀规律:
①原电池腐蚀中,两金属活动性相差越大,活泼金属腐蚀越快。
②对同样的电极,强电解质引起的腐蚀>弱电解质引起的腐蚀>非电解质引起的腐蚀。
【多彩化学】电池的服务寿命
电池是一种化学物质,因而也是有一定服务寿命的,诸如干电池(包括普通的碱性电池)等一次电池是不能充电的,服务寿命当然只有一次。对于充电电池,一般我们以充电次数来衡量其服务寿命的长短。镍镉电池的循环使用寿命在300~700次左右,镍氢电池的可充电次数一般为400~1000次,锂离子电池为500~800次。充电电池的服务寿命不仅受制作电池采用的原料、制作工艺等因素的影响,还与电池的充放电方法及实际使用情况有密切关系。例如,某人于1985年开始使用的6节HITACHI(日立)镍镉电池,一直到现在还在继续使用,只是电池容量有些降低了。看来,只要使用方法合理,充电电池是完全可以达到甚至大大超过标称的服务寿命的。
质子交换膜燃料电池 质子交换膜燃料电池以磺酸型质子交换膜为固体电解质,无电解质腐蚀问题,能量置换效率高,无污染,可室温快速启动。质子交换膜燃料电池在固定电站、电动车、军用特种电源、可移动电源等方面都有广阔的应用前景,尤其是电动车的最佳驱动电源。它已成功地用于载人的公共汽车和奔驰轿车上。
弯曲异形的高分子电池 现在另外一种新型电池-高分子电池,也被各大手机厂商看好。其实高分子电池只是一个泛称,一般指构成电池的正极、负极与电解质三要素中,至少有一项使用高分子作为主要材料。目前高分子主要被应用在正极与电解质。由于使用高分子取代电池中的电解液,因此不必再有为了封闭液状电解液的外部壳子,所以这样电池可以从根本上避免漏液的问题;而且电池内部是胶态的固体,所以可以制成薄型电池,在2.6V、400mAh容量的情况下其厚度只有0.5mm;还可以设计成多种形状,这种电池最大可弯曲90度左右。这在一些“异形”手机中是相当方便应用的。
固体氧化物燃料电池采用固体氧化物作为电解质,除了高效,环境友好的特点外,它无材料腐蚀和电解液腐蚀等问题;在高的工作温度下电池排出的高质量余热可以充分利用,使其综合效率可由50%提高到70%以上;它的燃料适用范围广,不仅能用H2,还可直接用CO、天然气(甲烷)、煤汽化气、碳氢化合物、NH3、H2S等作燃料。这类电池最适合于分散和集中发电。
高考化学第二轮复习 原电池与电解教案: 这是一份高考化学第二轮复习 原电池与电解教案,共18页。教案主要包含了电化学知识点的复习,电化学的应用,典型习题分析等内容,欢迎下载使用。
高三化学《化学能转化为电能 电池》复习教案2: 这是一份高三化学《化学能转化为电能 电池》复习教案2,共5页。教案主要包含了教学目标,教学重点,教学难点,教学过程等内容,欢迎下载使用。
高三化学 原电池的形成条件探究学案: 这是一份高三化学 原电池的形成条件探究学案,共2页。教案主要包含了思考与交流,知识应用等内容,欢迎下载使用。

