2021中考物理一轮复习: 专题16电压电阻(含解析)真题练习
展开专题16 电压 电阻
单元课标要求
1.从能量转化的角度认识电源和用电器的作用。
2.知道电压和电阻。
3.会看、会画简单的电路图。能连接简单的串联电路和并联电路。能说出生产、生活中采用简单串联或并联的实例。了解串、并联电路电压的特点。
4.会使用电压表。
考点一:电压
1.定义:电压就是使自由电荷发生定向移动形成电流的原因。通常用字母“U”表示。
2.单位。电压的单位是伏特,简称伏(V),常用的单位还有千伏(KV)、毫伏(mV)和微伏(μV)。它们之间的等量关系:1 KV=10V,1 mV=10V,1μV =10V。
3.电压表
(1)双量程:分别是0~3V , 0~15V。
(2)分度值分别是0.1V,0.5V。
(3)使用规则:遵循“两个必须”,“一个不能”,“三先三后”原则
两个必须:必须将电压表并联接入被测电路的两端。必须使电流从电压表的“+”接线柱流入,从“-”接线柱流出。
一个不能:所测电压不能超过电压表的量程。
三先三后:先调零后使用。先画图后连接。先认清分度值后读数。
4.串联、并联电路电压特点
电路名称
串 联 电 路
并 联 电 路
电压规律
串联电路两端的电压等于各支路电压之和,即:U=U1+U2+……+Un
各并联支路两端电压相等,
即:U=U1=U2=……=Un
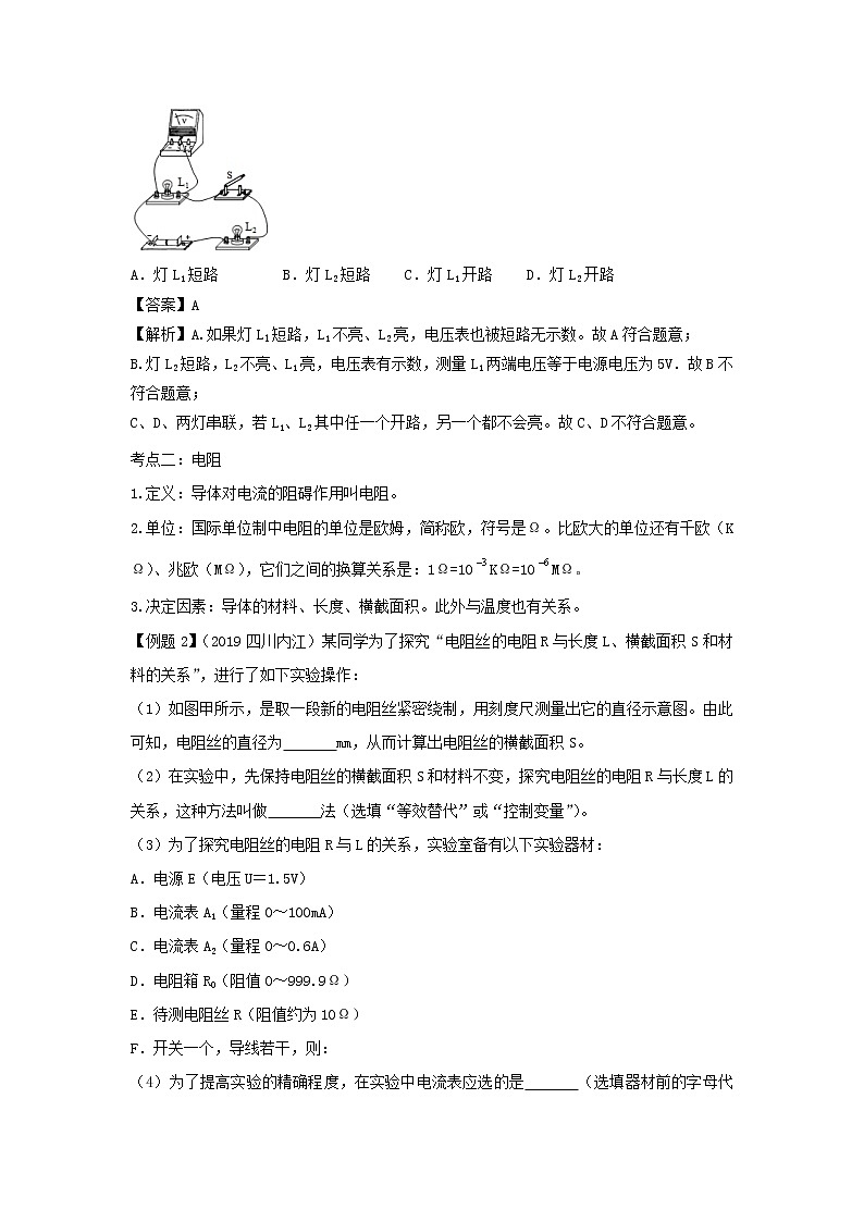
【例题1】(2020黑龙江龙东农垦森工)如图所示电路,电源电压为5V,当开关S闭合时,却只有一只灯泡发光,且电压表数为0V.由此可以判断电路的故障可能是( )
A.灯L1短路 B.灯L2短路 C.灯L1开路 D.灯L2开路
【答案】A
【解析】A.如果灯Ll短路,L1不亮、L2亮,电压表也被短路无示数。故A符合题意;
B.灯L2短路,L2不亮、L1亮,电压表有示数,测量L1两端电压等于电源电压为5V.故B不符合题意;
C、D、两灯串联,若L1、L2其中任一个开路,另一个都不会亮。故C、D不符合题意。
考点二:电阻
1.定义:导体对电流的阻碍作用叫电阻。
2.单位:国际单位制中电阻的单位是欧姆,简称欧,符号是Ω。比欧大的单位还有千欧(KΩ)、兆欧(MΩ),它们之间的换算关系是:1Ω=10KΩ=10MΩ。
3.决定因素:导体的材料、长度、横截面积。此外与温度也有关系。
【例题2】(2019四川内江)某同学为了探究“电阻丝的电阻R与长度L、横截面积S和材料的关系”,进行了如下实验操作:
(1)如图甲所示,是取一段新的电阻丝紧密绕制,用刻度尺测量出它的直径示意图。由此可知,电阻丝的直径为 mm,从而计算出电阻丝的横截面积S。
(2)在实验中,先保持电阻丝的横截面积S和材料不变,探究电阻丝的电阻R与长度L的关系,这种方法叫做 法(选填“等效替代”或“控制变量”)。
(3)为了探究电阻丝的电阻R与L的关系,实验室备有以下实验器材:
A.电源E(电压U=1.5V)
B.电流表A1(量程0~100mA)
C.电流表A2(量程0~0.6A)
D.电阻箱R0(阻值0~999.9Ω)
E.待测电阻丝R(阻值约为10Ω)
F.开关一个,导线若干,则:
(4)为了提高实验的精确程度,在实验中电流表应选的是 (选填器材前的字母代号)。
(5)把电阻丝拉直后,将其两端固定在刻度尺的接线柱a和b上,在电阻丝上夹一个金属夹P,移动金属夹P的位置,就可改变接入电路中金属丝的长度L,把这些实验器材按乙图的电路连接起来。闭合开关S前,电阻箱的阻值应调整到 Ω。
(6)闭合开关S后,将电阻箱调到适当位置不动,多次改变金属夹P的位置,得到多组I、L的数据。根据实验测量数据在坐标平面内,以电流的倒数1/I为纵坐标、电阻丝的长度L为横坐标,得出图象如图丙所示,根据实验图象说明,横截面积S相同的同种材料的电阻丝,接入长度L越长,电流I越小,电阻R 。
(7)该电阻丝1cm长度的阻值为 Ω。
【答案】(1)0.8;(2)控制变量;(4)B;(5)999.9;(6)越大;(7)0.3。
【解析】(1)根据刻度尺读出电阻丝的长度为:l=1.60cm,
则电阻丝的直径为:d===0.08cm=0.8mm;
(2)电阻的大小在不考虑温度的前提下,有三个决定因素:材料、长度、横截面积。因此要研究电阻的大小与每一个因素的具体关系时,要用到控制变量法,在实验中,先保持电阻丝的横截面积S和材料不变,探究电阻丝的电阻R与长度L的关系,这种方法叫做控制变量法;
(4)电路中的最大电流I===0.15A=150mA,所以为了提高实验的精确程度,电流表选最量程为100mA的电流表A1(或序号B);
(5)闭合开关S前,电阻箱起到保护电路的作用,电阻箱的阻值应调整到阻值最大处,由电阻箱R0(阻值0~999.9Ω)可知,电阻箱的阻值应调整到999.9Ω。
(6)在图象上可以看到,电阻的长度越长,电流的倒数越大,电流越小,在电压一定时,电阻越大。
(7)由图乙知,电阻丝和电阻箱是串联的,
由图丙知,当电阻丝接入0cm,就是电阻丝的电阻为零时,电源电压为1.5V,电流倒数为10A﹣1,所以电流为I'=A=0.1A,则电阻箱的电阻为:R'===15Ω,
当电阻丝接入10cm,就是电阻丝的电阻为R时,电源电压为1.5V,电流倒数为12A﹣1,所以电流为I''=A,则电路总电阻为:R总===18Ω,
所以10cm电阻丝的电阻为:R=R总﹣R'=18Ω﹣15Ω=3Ω,
在横截面积和材料一定时,导体的电阻跟导体的长度成正比,所以1cm的电阻丝电阻为:R1===0.3Ω。
考点三:滑动变阻器
1.原理:通过改变接入电路中电阻丝的长度来改变电阻。
2.作用:调节滑动变阻器的滑片可以改变电路中的电阻,从而改变电路中的电流。
3.接法:串联在要改变的电路中,两接线头要“一上一下”。
4.注意:使用前要观察滑动变阻器的铭牌,弄清它的最大阻值和允许通过的最大电流;闭合开关前,滑片应处于阻值最大位置(远离下端接线柱)。
【例题3】(2020四川甘孜州)小刚用图所示电路探究“一段电路中电流跟电阻的关系”,在此实验过程中,当A、B两点间的电阻由5Ω更换为10Ω后,为了探究上述问题,他应该采取的唯一操作是( )
A. 保持变阻器滑片不动 B. 将变阻器滑片适当向左移动
C. 将变阻器滑片适当向右移动 D. 适当增加电池的节数
【答案】C
【解析】当A、B两点间的电阻由5Ω更换为10Ω后,根据串分压的知识可知,电压表的示数变大,此时应该增大滑动变阻器的阻值,将滑片适当向右端滑动,使电压表的示数与原来相同。
【例题4】(2019天津)如图是滑动变阻器的结构和连入电路的示意图,当滑片P向左滑动时,连入电路的电阻变小的是( )
A. B.
C. D.
【答案】A
【解析】A.图中滑片向左移动时,电阻丝接入部分变短,连入的阻值变小,符合题意;
B.同时接入上方两接线柱,相当于接入一导线,滑片移动,接入电阻不变,不合题意;
C.同时接入下方两接线柱,相当于接入一定值电阻,滑片移动,接入的电阻值不变,不合题意;
D.滑片向左移动时,电阻丝接入部分变长,接入电路中的电阻变大,不符合题意。
《电压和电阻》单元综合素养精准达标模拟检测试卷
(答题时间90分钟,试卷满分100分)
一、选择题(每小题3分,共30分)
1.(2020山东泰安)如图所示,闭合开关,两灯均不亮。已知电路连接正确,是其中一个小灯泡出现了故障。将电压表并联在灯泡L1两端时,电压表有示数。则电路故障是( )
A. 灯L1短路 B. 灯L2短路 C. 灯L1断路 D. 灯L2断路
【答案】C
【解析】AB.灯L1短路或灯L2短路,另一个灯泡发光,题目中两灯均不亮,故AB不符合题意;
C.灯L1断路,两灯均不亮,将电压表并联在灯泡L1两端时,相当于电压表和灯泡L2串联,电压表有示数,故C符合题意;
D.灯L2断路,两灯均不亮,将电压表并联在灯泡L1两端时,电压表断路,电压表没有示数,故D不符合题意。
2.(2020湖南常德)如图在探究“电流与电阻关系”时,电源电压恒为3V,实验准备了阻值分别为5Ω、10Ω、20Ω电阻,当将10Ω的电阻接入R所在位置时,调节滑动变阻器,使电压表的示数为2V,再分别用5Ω、20Ω的电阻替换10Ω的电阻进行实验,下列说法正确的是( )
A. 用5Ω电阻替换,滑片P应向右端移动,电流表示数变大
B. 用5Ω电阻替换,滑片P应向左端移动,电流表示数变小
C. 用20Ω电阻替换,滑片P应向左端移动,电流表示数变大
D. 用20Ω电阻替换,滑片P应向右端移动,电流表示数变小
【答案】D
【解析】题目要探究的是:电流与电阻的关系,接入10Ω的电阻时,电压表的示数为2V,此时变阻器两端的电压为1V,即定值电阻与变阻器的电压之比为2:1,用5Ω或20Ω的电阻替换10Ω的电阻时,电压表的示数应保持不变,即定值电阻与变阻器的电压之比保持为2:1,若用5Ω的电阻替换,据串联电路的分压特点,则变阻器接入电路的阻值应变小,那么滑片P应向左移动,此时电路中的电流变大;若用20Ω的电阻替换,则变阻器接入电路的电阻应变大,那么滑片P应向右移动,此时电路中的电流变小,故ABC错误,D正确。
3.(2019上海)一节新干电池的电压为( )
A.1.5伏 B.24伏 C.110伏 D.220伏
【答案】A
【解析】要记住一些生活中常见的电压值,如:一节干电池的电压是1.5V;一节铅蓄电池的电压是2V;家庭电路的电压为220V;动力电压为380V;对人体安全的电压为不高于36V。
4.(2019湖南郴州)如图所示,闭合开关S后,灯泡L没有发光,电流表和电压表的示数均为0.若电路中只有一处故障,则可能的故障是( )
A.灯泡L断路 B.电阻R断路 C.灯泡L短路 D.电阻R短路
【答案】A
【解析】电路连接正确无误,闭合开关S,发现灯不发光,且电压表示数、电流表示数均为零。电路中一
定有断路,故CD错误,可能是电流表断路;小灯泡断路;开关断路;若电阻R断路电压表有示数,故B
错误,A正确。
5.(2019湖南邵阳)在如图中,要使L1与L2串联,在“〇”处接入电流表或电压表,测量电路中的电流、L1两端的电压。以下做法正确的是( )
A.a为电流表,b为电流表 B.a为电压表,b为电流表
C.a为电流表,b为电压表 D.a为电压表,b为电压表
【答案】B
【解析】电压表应并联使用,如果将电压表串联在电路中,电路中将没有电流;电流表应串联使用,如果
将电流表与被测电路并联,则会造成被测用电器短路。
由图可知,a表跟灯泡L1并联,所以a应为电压表;b表串联在电路中,所以b应为电流表,此时电流表测量电路中的电流,电压表测量L1两端的电压。
6.(2019湖南永州)一根粗细均匀的金属导线其电阻值为R,将其剪成相等的两段后,再进行并联,则并联后的电阻值为( )
A.2R B.R C. D.
【答案】D
【解析】不考虑温度影响,在导体材料一定时,电阻与长度成正比,与横截面积成反比。一根粗细均匀,电阻值为R电阻丝截成长度相等的两段,则每段长度变为原来的1/2,再把得到的两段并联起来使用,横截面积变为原来的2倍,所以阻值变为原来的1/4,即1/4R。
7.(2019贵阳模拟题)在如图所示的电路中,闭合开关S,两灯均正常发光;一会儿后,一灯突然熄灭,另一灯仍正常发光,且电压表、电流表示数均不变.下列判断正确的是( )
A.L1短路 B.L1断路 C.L2短路 D.L2断路
【答案】B.
【解析】分析电路知,两只灯泡并联,电压表测并联电路的电压,电流表测L2的电流.并联电路的特点是:各用电器工作状态互不影响.根据电流表、电压表在电路中特征来判断.
A.L1短路,则造成电源两极相连,电源短路,电压表、电流表示数均为零.故A不合题意;
B.L1断路,L2支路不受影响,电流表示数不变,电压表示数仍等于电源电压.故B符合题意;
C.L2短路,则电直接接在了电源两极,被烧坏,无示数.故C不合题意;
D.L2断路,则电压表直接测电源电压,示数不变,电流表示数为零.故D不符合题意.
8.(2019黑河模拟题)如图所示电路,电源电压为12V,闭合开关S,移动滑动变阻器的滑片P,小灯泡始终亮,电流表有示数,电压表示数为0V,则电路发生的故障可能是( )
A.开关接触不良 B.电流表断路
C.滑动变阻器断路 D.电压表断路
【答案】D
【解析】常见电路故障有断路与短路,分析清楚电路结构,根据故障现象分析故障原因。
由电路图可知,灯泡与滑动变阻器串联,电流表测电路电流,电压表与灯泡并联;
(1)若开关接触不良,电路处于断路状态,这时小灯泡始终不亮,电流表没有示数。与题中给出条件不符合,所以电路发生的故障不可能是A选项;
(2)电流表断路,灯泡不亮,电流表没有示数。所以电路发生的故障不可能是B选项;
(3)滑动变阻器断路,灯泡不亮,电流表没有示数。所以电路发生的故障不可能是,C选项;
(4)若电压表断路,闭合开关,移动滑动变阻器的滑片P,小灯泡始终亮,电流表有示数,电压表示数为0V。所以电路发生的故障就是电压表断路。
9.(2019兰州模拟题)如图所示的电路,闭合开关S,灯泡L1,L2均不发光,且电流表Ⓐ和电压表Ⓥ指针均指在零刻度.现将灯泡L1和L2位置对调,其余元件位置不变,重新闭合开关S时,发现两只灯泡仍不发光,电流表Ⓐ指针仍然不动,但电压表Ⓥ的指针发生了明显偏转,依据上述信息可以判断( )
A.灯泡L1的灯丝断了 B.灯泡L2的灯丝断了
C.电源接线处松脱 D.电流表损坏了
【答案】B.
【解析】分析电路图可知,两只灯泡串联,闭合开关,两只灯泡都不亮,电流表无示数,说明电路中有断路;电压表无示数,说明电压表两端到电源的正负极之间有断路;将电灯L1、L2的位置对调,闭合开关,电流表无示数,说明电路中有断路;电压表有示数,说明电压表两接线柱到电源的正负极之间是通路.
闭合开关,两只灯泡都不亮,电流表无示数,说明电路中有断路;电压表无示数,说明电压表两接线柱到电源的正负极之间有断路,则可能是灯泡L2的灯丝断了或电流表损坏了;
将灯泡L1、L2的位置对调,闭合开关,电流表无示数,说明电路中有断路;电压表有示数,说明电压表两接线柱到电源的正负极之间是通路,则与电压表并联的支路发生断路,即灯泡L2的灯丝断了,故ACD错误,B正确.
10.(2020大连模拟)小明在“探究串联电压规律”的实验中,按如图的电路图连接实物,闭合开关,发现灯L1和L2都不亮,排除接触不良的因素后,小明用电压表逐一与元件并联,以查找故障。测量得出Uab=0;Ubc=0;Ucd=6V;如果电路只有一处故障,则故障可能为( )
A.L1断路 B.L1短路
C.L2断路 D.L2短路
【答案】C
【解析】Uab=0,电压表外部断路,即电压表的正接线柱与电源正极连通,负接线柱与电源负极不连通;Ubc=0,电压表外部断路,即电压表的正接线柱与电源正极连通,负接线柱与电源负极不连通;Ucd=6V,电压表外部连通,即电压表的正接线柱与电源正极连通,负接线柱与电源负极连通;电压表所并联的灯泡L2断路。
二、填空题(每空1分,共18分)
11.(2020四川甘孜州)如图所示,电源电压是3V且保持不变,S闭合后电压表示数为1V,则灯L2两端的电压为__________V; 若断开开关,电压表示数将__________(选填 “变大”“变小”或“不变”)。
【答案】 (1)1 (2)变大
【解析】(1)由电路图知,当S闭合后,两灯串联,电压表测的是灯两端的电压,故灯两端的电压为1V。(2)断开开关后,电压表测电源电压,此时示数为3V,故电压表示数将变大。
12.(2019四川内江)如图所示,电源电压为3V,闭合开关,两只相同的灯泡L1、L2都亮,灯泡L2两端的电压为 V.突然两只灯泡同时熄灭,电压表的示数变为3V,电路故障可能是灯泡 开路(选填“L1”或“L2”)
【答案】1.5;L2。
【解析】由图可知,两灯串联,电压表测量灯泡L2两端的电压,;
因为串联电路中电流处处相等,
所以通过灯泡L1和L2的电流相等,
两个灯泡相同,电阻也相同,
根据U=IR知,两灯泡两端的电压相等,都为电源电压的一半,所以灯泡L2两端的电压为U=×3V=1.5V;
突然两只灯泡同时熄灭,电压表的示数变为3V,不可能是两灯泡同时短路,所以应该是断路,因为电压表的示数为3V,说明电压表与电源的两端相连,所以电路故障可能是灯泡 L2开路了。
13.(2020云南模拟)如图所示,在烧杯中加入盐水,然后将连在电压表上的铜片和锌片插入盐水
中,这样就制成了一个盐水电池.观察电压表的接线情况和指针偏转可知:锌片是盐水电池
的 极,电池的电压为 V.
【答案】负;0.6.
【解析】根据电压表的正确使用方法确定电源的正负极;根据电压表的量程、分度值以及指针的位置读出电压表的示数.
根据图示可知,锌片与电压表的负接线柱相连,因此锌片为盐水电池的负极;
电压表的量程为0~3V,分度值为0.1V,示数为0.6V.
14.(改编题)两个相同的小灯泡串联起来接入电路中,正常工作.如果其中一只灯泡发生了断路,另一
只灯泡也不能工作.用一根导线或电压表与其中一只小灯泡并联,就能检测出发生断路的小灯泡.你认为用 (选填“导线”或“电压表”)检测更好些,理由是 .
【答案】电压表;如果选择导线,可能会造成另一灯泡两端电压过高,从而烧坏灯泡
【解析】选择器材接入电路判断用电器故障时,应该使接入的器材和原电路安全,不能造成短路.要检验灯泡故障,需要将所选器材与其中的一只灯泡并联.如果选择导线,可能会造成另一灯泡两端电压过高,从而烧坏灯泡.所以不能选择导线,用电压表更好.
15.(创新题)在如图所示的电路中,电源电压保持不变,闭合电键S后,灯泡L1和L2都不亮,己知故障仅发生在灯泡L1或L2上,且为断路,其他元件仍保持完好,现用电流表或电压表检查电路故障,检查方法一:将电压表接在a,b两点间,若电压表有示数,则说明灯泡L1断路,请写出其它的检查方法(至少两种) ; 。
【答案】(1)将电压表接在b、c两点间,开关闭合,如果电压表有读数,说明灯泡L2断路;(2)将电流表并联在a、b两点间,开关闭合,如果电流表有读数,说明灯泡L1断路。
【解析】使用电流表时,由于电流表的电阻很小,相当于所接的两点用导线连接,若有示数,说明原来这两点间开路,若无示数,说明其它地方开路。使用电压表时,若有示数,说明所接两点分别能接到电源的两极上,原来这里开路,若无示数,说明其它地方开路。
由题知,闭合电键S后,灯泡L1和L2都不亮,故障仅发生在灯泡L1或L2上,且为断路,其他元件仍保持完好;检查方法如下:
(1)将电压表接在b、c两点间,开关闭合,如果电压表有读数,说明电压表与电源两端相连,则灯泡L2断路;
(2)将电流表并联在a、b两点间,开关闭合,如果电流表有读数,说明电流表通过L2与电源两端相连,L2是完好的,故障为灯泡L1断路;
(3)将电流表并联在b、c两点间,开关闭合,如果电流表有示数,说明电流表通过L1与电源两端相连,L1是完好的,故障为灯泡L2断路。
16.(2020无锡模拟)如图所示,电压表的示数是 V。
【答案】4
【解析】题考查了电压表的读数方法,先确定量程,再明确分度值,顺序不能颠倒。
电压表选0~15V的量程,分度值为0.5V,根据指针位置读数是4V。
17.(2019云南)在如图所示的电路中,电源电压为U,己知电路中仅有一处故障,且只发生在电阻R1、R2上,电键S闭合前后,电压表指针的位置不变,请根据相关信息写出电压表的示数及相应的故障. .
【答案】若电压表的示数为U,说明R2断路或R1短路;若电压表的示数为0,说明R1断路。
【解析】从两个方面分析:若电压表有示数说明闭合开关前后,电压表与电源的两端相连,据此定出故障所在;若电压表无示数说明闭合开关前后,电压表与电源的两端不相连,据此确定出故障所在.
①若闭合开关前,电压表有示数,说明电压表通过R1与电源的两极连通,此时电压表的示数为电源电压U;闭合开关后,电压表指针的位置不变,即电压表仍然测电源电压,则故障可能是R1短路了(R1不分压),也可能是R2断路(此时电压表串联在电路中测电源电压).
②若闭合开关前,电压表无示数,说明电压表与电源的两极不相连,则故障为R1断路;
闭合开关后,电压表指针的位置不变,即电压表仍然无示数,也说明是R1断路.
18.(2019大庆模拟题)如图所示电路中,当闭合开关后,两个电压表的指针均为图乙所示,则电阻R1和R2两端得到电压分别为 V和 V.
【答案】4.8;1.2.
【解析】本题重点考查了电压表的读数方法,串联电路的电压关系
因为电阻R1和R2串联,而电压表V1测量的是电源电压,电压表V2测量的是R2电压,所以电压表V1的示数比电压表V2的示数大;故电压表V1选的是0﹣15V的量程分度值为0.5V,根据指针位置,电压表读数为6V;电压表V2选的是0﹣3V的量程,分度值为0.1V,根据指针位置,电压表读数为1.2V;
根据串联电路的电压关系U1=U﹣U2=6V﹣1.2V=4.8V.
19.(2019湖北宜昌模拟题)在如图所示的电路中,AB和CD均为镍铬合金线。闭合开关后,通过观察电流表的示数,可以比较出合金线电阻的大小,这种研究方法叫转换法。请你说出另外一个初中阶段你学习过应用转换法研究问题的实例:____________。该电路展示的情景是研究导体电阻大小与导体_____的关系。
【答案】横截面积。用扩散现象证实一切物质的分子都在不停的做无规则的运动。
【解析】本题考查转换法。通过直接感知的现象,推测无法直接感知的事物,这时物理学常用的方法。让学生知道在研究合金线电阻的大小问题时,通过观察电流表的示数的变化,可以比较出合金线电阻的大小,也就是通过一个能够观察出数据的物理量大小来反映出要研究的物理量的大小,这种研究方法叫转换法。初中阶段学过应用这种方法的实例很多,比如通过物体陷入沙子的深度,来反映沙子受到的压强的大小;奥斯特实验可证明电流周围有磁场;扩散现象可证明分子做无规则运动。
该电路给出AB和CD两根镍铬合金线,材料相同,长度相同,但粗细不同。然而每一根合金线都可以分别接入电路中,分别测量出流经其电流的大小,也就知道其电阻的大小。所以该图情景是研究导体电阻大小与导体横截面积的关系。
20.(2019苏州)如图所示电路中,电电压为3V,R1和R2阻值相等.若断开S2闭合S1、S3,两电阻的连接方式为______(选填“串联或并联”),若断开S1、S3,闭合S2,此时电压表示数为_______V
【答案】 (1).并联 (2).1.5
【解析】若断开S2闭合S1、S3,则R1和R2并列连接在电源两端,即为并联;若断开S1、S3,闭合S2 ,R1和R2 依次连接即为串联,电压表测R1两端的电压;由于R1和R2 阻值相等,根据串联电路的分压特点知道,电压表示数是: .
三、作图题(每题4分,共8分)
21.(2019河南模拟题)请将图中的器材连线完整.要求:两灯串联,电压表只测L1灯两端的电压.
【答案】如图所示。
【解析】为了连线清晰,首先把两灯串联,然后和开关、电源连接起来。再把电压表和灯泡并联,注意电源、电压表正负接线柱。
22.(2019武汉模拟题)如图所示,电源电压为12V,用笔画线代替导线,将图中元件连接成电路,要求:电压表测量灯泡两端的电压,当滑动变阻器的滑片向左移动时,灯泡变亮。
【答案】如图所示。
【解析】为了连线清晰,首先把灯、滑动变阻器、开关、点烟串联。再把电压表和灯泡并联,注意电源、电压表正负接线柱。
四、实验探究题(23题8分、24题8分、25题8分,共24分)
23.(2019湖南邵阳)小芳在“探究串联电路电压特点”的实验中,连接好了的实物电路图如图甲所示,请你协助完成:
(1)在方框内画出与图甲对应的电路图,并在电路图中标上L1、L2。
(2)在某次测量时,电压表的示数如图乙所示,此时灯L1两端的电压为 V。
(3)闭合开关后,小芳发现L1、L2均不发光,电压表有示数且大小接近3V,则电路中出现的故障可能是L1发生了 (选填“短路”或“断路”)。
(4)排除故障后,小芳在测量了灯L1两端的电压后,断开开关,然后将导线AE的A端松开,接到D接线柱上,测量灯L2两端的电压,这一做法会造成 。
【答案】(1)见解析图;(2)1.9;(3)断路;(4)电压表的正负接线柱接反。
【解答】解:(1)由实物图分析可知,两盏灯串联,开关控制整个电路,电压表测量灯泡L1两端电压,画出相应的电路图如下:
(2)由图甲可知,电源由2节干电池串联组成,则电源电压大约3V,因此图乙电压表选用的是小量程,其分度值是0.1V,此时电压表的示数是1.9V。
(3)闭合开关S后,灯L1、L2均不发光,说明电路中可能有断路故障,而电压表的示数大小接近电源电压3V,说明此时电压表的正负接线柱与电源两极相连,故灯L1发生断路。
(4)如图,如果将AE导线的A端松开,接到D接线柱上来测量灯L2两端的电压,这样电流从电压表的“﹣”接线柱流入,从“+”接线柱流出了,即会造成电压表的正负接线柱接反。
24.(2019四川广元)在“探究影响导体电阻大小的因素”实验中,某实验小组提出了如下猜想:
猜想一:导体电阻跟导体长度有关;
猜想二:导体电阻跟导体粗细有关;
猜想三:导体电阻跟导体材料有关;
同学们想利用如图所示的电路和表中的导体验证上述猜想.
导体代号
长度/m
横截面积/m2
材料
A
1.0
0.2
锰铜
B
1.0
0.4
锰铜
C
1.0
0.6
锰铜
D
0.5
0.4
锰铜
E
1.5
0.4
锰铜
F
1.0
0.6
镍铬合金
G
1.0
0.6
铁
(1)验证猜想一时,需对比三个实验数据,则应从上表中选取导体 (填写导体代号)来进行实验;
(2)验证猜想二时,需选取长度和 相同、 不同的导体来进行实验.
(3)验证三个猜想时,都是通过比较电路中的 大小,来判断导体电阻的大小.
【答案】(1)BDE;(2)材料;横截面积;(3)电流.
【解析】影响电阻大小的因素是:材料、长度、横截面积、温度,在探究过程中需用到控制变量法,不加特殊说明,认为温度相同.
(1)为了研究导体电阻与导体长度的关系,则需使导体的材料和横截面积相同,长度不同,应选用的三种导体是B、D、E,分别将其接入如图电路中.通过比较电路中电流的大小,判断导体电阻的大小;
(2)为了研究导体电阻与横截面积的关系,则需使导体的材料和长度相同,横截面积不同,应选用的三种导体是A、B、C,分别将其接入如图电路中.通过比较电路中电流的大小,判断导体电阻的大小;
(3)验证三个猜想时,都是通过比较电路中电流的大小,判断导体电阻的大小.
25.(2019江西模拟题)“探究串联电路的电压关系”的实验电路如图甲所示。
(1)为了使探究得出的结论具有普遍意义, L1、 L2应该选择 (选填“相同”或“不同”)的小灯泡。
(2)小明根据图甲连接好电路,闭合开关,电压表示数如图乙所示,为了使实验结果更准确,接下来他应 。
(3)测出L1两端的电压后,小明断开开关,准备拆下电压表,改接在B、C之间。小聪认为小明的操作太麻烦,只需将与A点相连的导线改接到C点即可。小聪的办法是否正确?
答: 。
(4) 测量完成后,进行小组交流讨论。下表选录了四个小组的数据,你认为这些数据是否合理,请说明理由。答: 。
实验小组
L1两端电压/V
L2两端电压/V
串联总电压/V
1
1.4
3.1
4.5
2
3.0
1.3
4.4
3
1.1
1.7
2.9
4
1.8
1.2
3.0
【答案】(1)不相同(2)换用小量程,重做实验(3)错误(或不正确)(4)因为实验存在误差,所以四组数据都合理
【解析】在解决“探究串联电路的电压关系”的实验时,主要把握电压表使用与读数;会根据实验表格归纳总结结论。对误差概念要正确认识。
(1)两灯泡串联,要实相同的灯泡,两端电压相同,串联总电压等于一个灯泡两端电压的2倍。选择不同的灯泡,得出的结论是总电压等于两个灯泡两端电压之和,这样的结论有普遍意义。(2)电压表有两个量程,在灯泡两端电压不超过量程时,可以换用另一个小量程做实验,这样指针偏转明显,便于读数,结果更准确。(3)电压表接入电路中,必须让它的正接线柱与电源正极方向相接,负接线柱与电源负极方向相接。(4)实验中测量的数据都是有误差的,只要电路正确、操作正确,按照要求真确读数,测量结果都是合理的。
五、综合计算题(26题10分、27题10分,共20分)
26.(2020新疆模拟)如图所示电路,三个电阻的阻值都为R0,当开关S闭合时,电流表A1、A2、A3的读数分别是I1、I2、I3,试求它们三者的比。
【答案】I1:I2:I3=1:2:3
【解析】三个相同电阻并联,电压相等,各个支路流经电流相等。
I2=I1+I1=2I1
I3=I1+I2=I1+2I1=3I1
所以I1:I2:I3= I1:2I1:3I1= 1:2:3
27.(开放题) 电压表并联在电路中电阻两端,指针指示的位置如图所示。求与电压表并联的电阻两端的电压的大小。
【答案】2V或者10V。
【解析】需要讨论电压表哪两个接线柱接入电路。
当0—3两个接线柱接入电路电阻两端时,电阻两端电压读数根据表盘下端刻度读取,为2V。
当0—15两个接线柱接入电路电阻两端时,电阻两端电压读数根据表盘下端刻度读取,为10V。
中考物理一轮复习:第16章电压 电阻检测题(含解析): 这是一份中考物理一轮复习:第16章电压 电阻检测题(含解析),共16页。试卷主要包含了单选题,填空题,计算题,作图题,实验探究题,综合题等内容,欢迎下载使用。
中考物理一轮复习:第16章电压 电阻检测题(含解析): 这是一份中考物理一轮复习:第16章电压 电阻检测题(含解析),共16页。试卷主要包含了单选题,填空题,计算题,作图题,实验探究题,综合题等内容,欢迎下载使用。
中考物理一轮复习巩固练习专题18 电压 电阻(含解析): 这是一份中考物理一轮复习巩固练习专题18 电压 电阻(含解析),共4页。试卷主要包含了单项选择题,填空等内容,欢迎下载使用。

