高中化学第一章 原子结构与性质第二节 原子结构与元素的性质第1课时课时练习
展开一、选择题
1.已知元素的原子序数,可以推断元素原子的( )
①质子数 ②中子数 ③质量数 ④核电荷数 ⑤核外电子数
A.①②③ B.①④⑤ C.②③④ D.③④⑤
2.闪烁着银白色光泽的金属钛(22Ti)因具有密度小、强度大、无磁性等优良的机械性能,被广泛地应用于军事、医学等领域,号称“崛起的第三金属”。已知钛有48Ti、49Ti、50Ti等同位素,下列关于金属钛的叙述中不正确的是( )
A.上述钛原子中,中子数不可能为22 B.钛元素在周期表中处于第四周期
C.钛的不同同位素在周期表中处于不同的位置 D.钛元素是d区的过渡元素
3.元素在周期表中的位置,反映了元素的原子结构和元素的性质,下列说法正确的是( )
A.同一元素不可能既表现金属性,又表现非金属性
B.第三周期元素的最高正化合价等于它所处的主族序数
C.同一主族的元素的原子,最外层电子数相同,化学性质完全相同
D.元素周期表中位于金属和非金属分界线附近的元素属于过渡元素
4.用R代表短周期元素,R原子最外层的p能级上的未成对电子只有2个。下列关于R的描述中正确的是 ( )
A.R一定是第ⅣA族元素 B.R的最高价氧化物所对应的水化物都是H2RO3
C.R都是非金属元素 D.R的氧化物都能与NaOH溶液反应
5.下列说法中正确的是( )
A.原子及其离子的核外电子层数等于该元素所在的周期数 B.s区均为金属元素
C.除氦外的稀有气体原子的最外层电子数都是8
D.同一元素的各种同位素的物理性质、化学性质均相同
6.某元素的最外层电子数为2,价电子数为5,并且是同族中原子序数最小的元素,关于该元素的判断错误的是( )
A.电子排布式为:1s22s22p63s23p63d34s2 B.该元素为V
C.该元素为ⅡA族元素 D.该元素位于d区
7.已知某元素原子的价电子排布式为(n-1)dansb,则下列说法正确的( )
A.该元素是金属元素B.该元素位于周期表中d区
C.该元素的族序数为a+bD.该元素位于周期表中第四周期
8.下列关于原子核外电子排布与元素在周期表中位置关系的表述中,正确的是( )
A.基态原子的N层上只有一个电子的元素,一定是ⅠA族元素
B.原子的价电子排布为(n-1)d6~8ns2的元素一定是副族元素
C.基态原子的p能级上半充满的元素一定位于p区
D.基态原子的价电子排布为(n-1)dxnsy的元素的族序数一定为x+y
9.肯定属于同族元素且性质相似的是( )
A.原子电子排布式,A为1s22s2,B为1s2 B.结构示意图:A为,B为
C.A原子基态时2p能级上有1个未成对电子,B原子基态时3p能级上也有1个未成对电子
D.A原子基态时2p能级上有一对成对电子,B原子基态时3p能级上也有一对成对电子
二、非选择题
10.某元素原子的电子排布式为[Ar]3d104s24p1,根据原子核外电子排布与元素在元素周期表中的位置关系,完成下列各题:
(1)该元素处于元素周期表的第________周期,该周期的元素种数是________;
(2)该元素处于元素周期表的第________族,该族的非金属元素种数是________;
(3)该元素处于元素周期表的________区,该区包括________族的元素。
11.金、银、铜、铁、铝和钛均是人类大量生产和使用的金属。试回答与上述金属原子结构有关的问题:(1)上述金属中属于主族元素的有________。
(2)钛被称为继铁、铝之后的第三金属。基态钛原子外围电子的电子排布图为___________________。
(3)基态金原子的外围电子排布式为5d106s1,试判断金在元素周期表中位于第_____周期第____族。
(4)已知Ag与Cu位于同一族,则Ag在元素周期表中位于________区(填“s”、“p”、“d”、“f”或“ds”)。
能力提升
一、选择题
1.已知某元素+2价离子的电子排布式为1s22s22p63s23p6,该元素在周期表中位于( )
A.VB族 B.ⅡB族 C.Ⅷ族 D.ⅡA族
2.下列说法中正确的是( )
A.价电子数与最高化合价相等的元素一定是主族元素
B.次外层全充满而最外层有不成对电子的元素一定是主族元素
C.所有非金属元素都在p区
D.元素周期表的5个区中都有金属元素
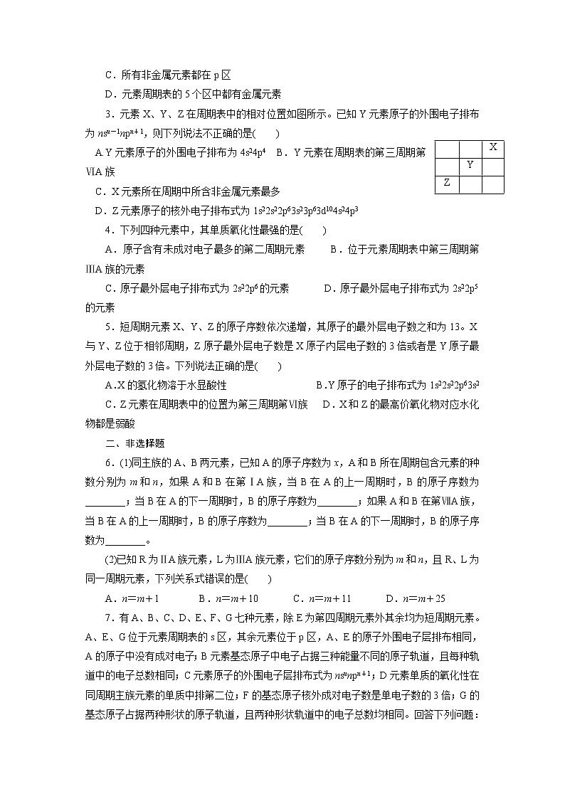
3.元素X、Y、Z在周期表中的相对位置如图所示。已知Y元素原子的外围电子排布为nsn-1npn+1,则下列说法不正确的是( )
A.Y元素原子的外围电子排布为4s24p4 B.Y元素在周期表的第三周期第ⅥA族
C.X元素所在周期中所含非金属元素最多
D.Z元素原子的核外电子排布式为1s22s22p63s23p63d104s24p3
4.下列四种元素中,其单质氧化性最强的是( )
A.原子含有未成对电子最多的第二周期元素 B.位于元素周期表中第三周期第ⅢA族的元素
C.原子最外层电子排布式为2s22p6的元素 D.原子最外层电子排布式为2s22p5的元素
5.短周期元素X、Y、Z的原子序数依次递增,其原子的最外层电子数之和为13。X与Y、Z位于相邻周期,Z原子最外层电子数是X原子内层电子数的3倍或者是Y原子最外层电子数的3倍。下列说法正确的是( )
A.X的氢化物溶于水显酸性 B.Y原子的电子排布式为1s22s22p63s2
C.Z元素在周期表中的位置为第三周期第Ⅵ族 D.X和Z的最高价氧化物对应水化物都是弱酸
二、非选择题
6.(1)同主族的A、B两元素,已知A的原子序数为x,A和B所在周期包含元素的种数分别为m和n,如果A和B在第ⅠA族,当B在A的上一周期时,B的原子序数为________;当B在A的下一周期时,B的原子序数为________;如果A和B在第ⅦA族,当B在A的上一周期时,B的原子序数为________;当B在A的下一周期时,B的原子序数为________。
(2)已知R为ⅡA族元素,L为ⅢA族元素,它们的原子序数分别为m和n,且R、L为同一周期元素,下列关系式错误的是( )
A.n=m+1 B.n=m+10 C.n=m+11 D.n=m+25
7.有A、B、C、D、E、F、G七种元素,除E为第四周期元素外其余均为短周期元素。A、E、G位于元素周期表的s区,其余元素位于p区,A、E的原子外围电子层排布相同,A的原子中没有成对电子;B元素基态原子中电子占据三种能量不同的原子轨道,且每种轨道中的电子总数相同;C元素原子的外围电子层排布式为nsnnpn+1;D元素单质的氧化性在同周期主族元素的单质中排第二位;F的基态原子核外成对电子数是单电子数的3倍;G的基态原子占据两种形状的原子轨道,且两种形状轨道中的电子总数均相同。回答下列问题:
(1)写出下列元素的符号:D________,G________。 (2)E元素位于周期表________区,________族。
(3)写出C的电子排布式:________。 (4)B的原子结构示意图为________。
(5)基态A原子中含有的未成对电子数为________。
8.已知元素周期表中共有18纵行,下图中实线表示元素周期表的边界。按电子排布,可把周期表里的元素划分为下列几个区:s区、p区、d区、ds区等。除ds区外,其他区的名称来自构造原理最后填入的电子的能级符号。
(1)请在图中用实线画出s区、p区、d区、ds区的边界线,并分别用阴影和表示d区和ds区。
(2)有的同学受这种划分的启发,认为d区内6、7纵行的部分元素可以排在另一区,你认为应排在__________区。
(3)在元素周期表中4s轨道半充满的元素为__________(填元素符号)
(4)请利用电子排布的相关知识解释Fe3+比Fe2+稳定的原因______________________
第一章 第二节 第1课时答案
一、选择题
1.B 解析:在原子中,原子序数=核电荷数=核外电子数。
2.C 解析:钛是第四周期的ⅣB族元素,其质子数为22、同位素指的是具有相同的核电荷数而中子数不同的同一类原子的总称,它们在周期表中位于同一位置。
3. B 解析:处于元素周期表金属与非金属分界线附近的元素,既表现金属性,又表现非金属性,A错误;主族元素的最高正化合价等于它所处的主族序数,也等于其最外层电子数(O、F除外),B正确;同一主族元素的原子最外层电子数虽相同,但是核电荷数、原子半径不同,化学性质不完全相同,C错误;周期表中第三纵行到第十纵行的元素(包括7个副族和1个Ⅷ族)称为过渡元素,D错误。
4. C 解析:R原子最外层p能级上有未成对电子2个,则R可能为C、O、Si、S等元素,则A项错误;B项如果R为S,则R的最高价氧化物对应的水化物为H2SO4,故B项错误;C项,R可能为C、O、Si、S等都是非金属,故C项正确;D项,当R为C时,对应的氧化物CO不与NaOH溶液反应,故D项错误。
5. C 解析:A项。钠原子核外有3个电子层是第3周期元素。但是钠离子的核外有2个电子层,与题目叙述不符,错误;B项,s区除氢外。全是金属元素,错误;C项,稀有气体原子中只有氦原子最外层是2个电子,其他元素都是8电子稳定结构,正确;D项,同一元素可以有多种同位素,它们的质量数不同,化学性质相同,但物理性质不一定相同,错误。
6. C 解析:该元素为同族元素中原子序数最小的,所以该元素为第二周期或第四周期元素。又因其价电子数≠最外层电子数,可推出该元素并不是第二周期元素,应为第四周期元素,价电子排布式为3d34s2,故为23号元素V,位于d区。
7. A 解析:由题意可知,该元素应为过渡金属元素,可能位于周期表的d区或ds区,其族序数不一定是a+b(如Cu),可能位于周期表中的第四、五或六周期。
8. C 解析:A.基态原子的N层上只有一个电子的元素,可能为K、Cr或Cu,K为主族元素,Cr、Cu为副族元素,故A错误;B.副族元素的d能级电子数为10或1~5,原子的价电子排布为(n-1)d6~8ns2的元素为Ⅷ族元素,故B错误;C.基态原子的p能级上半充满的元素,电子最后填充p能级,属于p区,故C正确;D.为ⅢB~ⅦB及Ⅷ族元素,其族序数为外围电子中d、s能级含有电子数目之和,族序数一定为x+y,而ⅠB族,ⅡB族元素,族序数等于外围电子排布中s能级中的电子数为y,故D错误。
9. D 解析:A项中,A为ⅡA族元素Be,B为0族元素He,显然,二者不属于同族元素,性质也不相似;B项中,A为0族元素Ne,B为碱金属离子Na+,不符合题意;C项中,由于p能级有三个空轨道,若有一个未成对电子,意味着p能级有两种电子排布情况:即或np1,所以A、B两元素不一定属于同一族元素;D项中,对于p能级上有一对成对电子,根据泡利原理和洪特规则,该能级只能有一种电子排布式,即np4,所以A、B两元素肯定属于同族元素。
二、非选择题
10.答案:(1)四 18 (2)ⅢA 1 (3)p ⅢA~ⅦA、0
解析:根据元素原子有4个电子层容纳了电子,该元素处于第四周期,该周期共有18种元素;根据轨道能量顺序和族的相对顺序可以确定该元素位于第ⅢA族,本族元素只有一种非金属元素——硼,根据价电子的电子排布式4s24p1可以确定该元素在p区,由该区元素的价层电子的电子排布式为ns2np1~6,可以确定包括该元素的区的族有ⅢA~ⅦA族、0族。
11.答案:(1)铝 (2) (3)六 ⅠB (4)ds
解析:(1)铝属于主族元素,其余属于过渡元素。
(2)钛位于第四周期第ⅣB族,价电子排布为3d24s2。
(3)金元素的外围电子排布为5d106s1,应位于第六周期第ⅠB族。
(4)Ag位于第五周期第ⅠB族,价电子排布为4d105s1,属于ds区。
能力提升
一、选择题
1.D 解析:解该题一定应注意看清是“+2价”离子的电子排布式,根据核外电子排布规律,可知该元素的原子最外层只有2个电子,而且应该排布在第4电子层上,该元素在周期表中的位置应该是第4周期第ⅡA族。
2.D 解析:在第4周期ⅢB~ⅦB的Sc、Ti、V、Cr、Mn等过渡元素,其价电子数为3、4、5、6、7,最高正化合价为+3、+4、+5、+6、+7价,Cu原子的外围电子排布式为3d104s1,所以A、B两项不正确;氢元素在s区,C项错;s、p、d、ds、f区均包含金属元素,D项正确。
3. A 解析:因为Y元素原子的外围电子排布中出现了np能级,故其ns能级已经排满且只能为2个电子,则n-1=2,n=3,即Y元素原子的外围电子排布为3s23p4,故A项错误,B项正确;Y为S,X为F,第二周期所含非金属元素最多,故C项正确;Z为As,核外电子排布式为1s22s22p63s23p63d104s24p3,D项正确。
4.D 解析:A项,含未成对电子最多的第二周期元素为N,B项为Al,C项为Ne,D项为F,故F2的氧化性最强。
5. B 解析:Z原子最外层电子数是X原子内层电子数的3倍,则X原子内层应为2个电子,Z原子最外层电子数为6,根据题意,Z应在第三周期,所以Z为S。Z原子最外层电子数为Y原子最外层电子数的3倍,且Y、Z同周期,Y为Mg。根据题意,X为N。
二、非选择题
6.答案:(1)x-n x+m x-m x+n (2)B
解析:(1)排出A、B的位置,从而得出B的原子序数。
(2)第2周期4Be与5B、第3周期12Mg与13Al:n=m+1;第4、5周期,从ⅢB到ⅡB包括10种过渡元素:n=m+11;第6周期,从ⅢB到ⅡB包括24种过渡元素(镧系元素有15种):n=m+25。
7.
答案:(1)S Mg (2)s ⅠA (3)1s22s22p3 (4) (5)1
解析:根据各元素在周期表中的位置、原子结构特点可以推断出各元素分别为A:H;B:C;C:N;D:S;E:K;F:O;G:Mg。
8. 答案:(1)如下图
(2)ds (3)K、Cr、Cu (4)Fe的价电子排布式为3d64s2,Fe2+和Fe3+的价电子排布式分别为3d6、3d5,依据“能量相同的轨道处于全空、全充满和半充满时能量最低”的原则,3d5处于半充满状态,结构更稳定,故Fe3+比Fe2+稳定
解析:解答本题应注意以下两点:
①元素周期表的分区及其外围电子排布特点。
②原子轨道在全空、半充满和全充满时能量最低,最稳定。依据构造原理最后填入的电子的能级符号,将元素周期表划分为几个区,对于24号元素,其核外价电子排布似乎应该是3d44s2,而实际上是3d54s1,原因是能量相同的轨道处于全空、全充满和半充满时能量最低,而29号元素也正是因为这一点排成3d104s1,而不是3d94s2,故29号、30号元素所在纵行归为ds区,所以该同学认为d区内6、7纵行的部分元素可以排在ds区是有道理的。对于Fe3+比Fe2+稳定的原因也可从铁的核外电子排布特点来解释(Fe3+的价电子排布式为3d5,为半充满状态,比Fe2+的价电子排布式3d6稳定)。
X
Y
Z
人教版 (新课标)选修3 物质结构与性质第一章 原子结构与性质第二节 原子结构与元素的性质第3课时同步测试题: 这是一份人教版 (新课标)选修3 物质结构与性质第一章 原子结构与性质第二节 原子结构与元素的性质第3课时同步测试题,共4页。试卷主要包含了下列性质比较正确的是等内容,欢迎下载使用。
选修3 物质结构与性质第二节 原子结构与元素的性质第3课时同步练习题: 这是一份选修3 物质结构与性质第二节 原子结构与元素的性质第3课时同步练习题,共4页。试卷主要包含了下列性质比较正确的是等内容,欢迎下载使用。
高中第三节 分子的性质第2课时习题: 这是一份高中第三节 分子的性质第2课时习题,共9页。试卷主要包含了选择题,非选择题等内容,欢迎下载使用。

