全国新课改省区T8联考2021届高三上学期12月第一次联考 生物 (含答案)
展开T8联考 八校
2021届高三第一次联考生物试题
考试时间:2020年12月30日下午15:55—17:10
试卷满分100分考试用时75分钟
一、选择题:本题共15小题,每小题2分,共30分。每小题只有一个选项符合题目要求。
1.血管紧张素是由肝脏分泌的前体物质血管紧张素原(一种血清球蛋白)经水解形成的一种多肽类激素。血管紧张素能引起血管收缩,升高血压,用于各种原因的虚脱、休克所引起的低血压症。下列关于血管紧张素的叙述正确的是()
A.肝脏分泌的血管紧张素原需经内质网和高尔基体加工
B.血管紧张素的形成过程伴随着肽键的合成
C.双缩脲试剂不能与血管紧张素发生紫色反应
D.低血压症患者可通过口服血管紧张素提升血压
2.诺如病毒是一种具有高度传染性的RNA病毒,表面由衣壳蛋白覆盖。它主要通过消化道感染人体,使患者出现恶心、呕吐、腹泻等症状。只有科学的认识诺如病毒,才能有效抑制病情的发展。下列有关诺如病毒的叙述,不正确的是()
A.诺如病毒依靠表面的蛋白质来准确的识别宿主细胞
B.诺如病毒在自身体内利用核糖核苷酸来合成遗传物质
C.诺如病毒的基因是有遗传效应的RNA片段
D.勤洗手可以有效降低感染诺如病毒的风险
3.细胞核是细胞代谢和遗传的控制中心,右图是细胞核的结构简图,下列关于细胞核的叙述错误的是()
A.结构①在细胞的不同时期存在不同的形态
B.结构②与核糖体及某种RNA的形成有关
C.结构③仅是大分子物质进出细胞核的通道
D.蛋白质和RNA通过核孔的运输需要消耗能量
4.雨生红球藻是一种淡水藻类,与水绵相同,属于绿藻类的自养生物。该藻能大量积累虾青素而呈现红色,虾青素是一种强大的抗氧化剂,具有脂溶性,不溶于水。下列有关红球藻的说法错误的是()
A.红球藻吸收红光和蓝紫光,但不吸收绿光
B.红球藻中的叶绿素位于叶绿体的类囊体薄膜上
C.红球藻中的虾青素可以用无水乙醇提取
D.将红球藻置于海水中可能会发生质壁分离
5.酶的活性中心是指直接将底物转化为产物的部位,它通常包括两个部分:与底物结合的部分称为结合中心;促进底物发生化学变化的部分称为催化中心。下列有关酶的活性中心的叙述,错误的是()
A.酶的结合中心决定酶的专一性
B.酶的高效性与酶的催化中心有关
C.低温条件下,酶的催化中心结构不变,而结合中心结构发生了改变
D.pH过高或过低可能会破坏酶的结合中心和催化中心的结构
6.在农业生产上常常施用一定量的无机肥来达到增产的目的。为了研究无机盐对植物生长发育的影响,科研小组进行了不同的盐浓度对植物最大光合速率和呼吸速率影响的实验,结果见下表。下列有关实验结果的分析,正确的是()
A.对照组的植物应该培养在蒸馏水中
B.植物的呼吸速率是通过根细胞呼吸作用产生的CO2量来测定
C.与对照组相比,植物在低盐条件下产生和消耗的有机物更多
D.高盐条件下植物细胞失水,气孔关闭,导致最大光合速率下降
7.苦马豆素(SW)最早是从植物灰苦马豆中分离获得,是一种具有抗肿瘤功能的生物碱,被认为是“未来的肿瘤治疗药物”。将等量的小鼠肝癌细胞悬液,接种于添加不同浓度SW的等量培养液中培养48h,经过一系列的处理及分析,结果如下表所示:
注:“+”的数量表示相对值的多少
下列相关分析错.误.的是()
A.肝癌细胞分裂间期,染色体复制需要DNA聚合酶和RNA聚合酶等
B.细胞凋亡是由基因调控的细胞自动结束生命的过程,没有新蛋白质的合成
C.SW对肝癌细胞作用效果是SW浓度越高,对细胞生长的抑制作用越强
D.SW可能是通过诱导癌细胞中凋亡蛋白Bax基因的表达,来抑制肿瘤生长
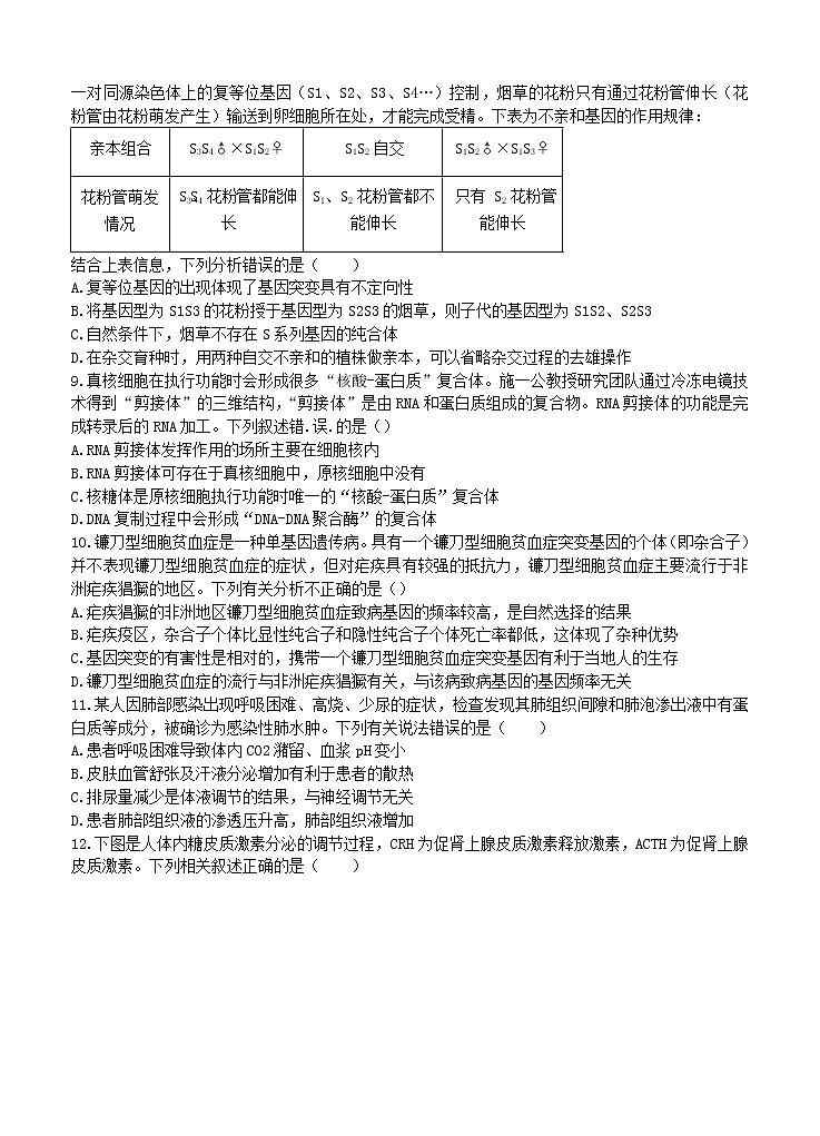
8.自交不亲和性是指某一植物的雌雄两性机能正常,但不能进行自花传粉或同一品系内异花传粉的现象。如某品种烟草为二倍体雌雄同株植物,却无法自交产生后代。烟草的自交不亲和性是由位于一对同源染色体上的复等位基因(S1、S2、S3、S4…)控制,烟草的花粉只有通过花粉管伸长(花粉管由花粉萌发产生)输送到卵细胞所在处,才能完成受精。下表为不亲和基因的作用规律:
结合上表信息,下列分析错误的是()
A.复等位基因的出现体现了基因突变具有不定向性
B.将基因型为S1S3的花粉授于基因型为S2S3的烟草,则子代的基因型为S1S2、S2S3
C.自然条件下,烟草不存在S系列基因的纯合体
D.在杂交育种时,用两种自交不亲和的植株做亲本,可以省略杂交过程的去雄操作
9.真核细胞在执行功能时会形成很多“核酸-蛋白质”复合体。施一公教授研究团队通过冷冻电镜技术得到“剪接体”的三维结构,“剪接体”是由RNA和蛋白质组成的复合物。RNA剪接体的功能是完成转录后的RNA加工。下列叙述错.误.的是()
A.RNA剪接体发挥作用的场所主要在细胞核内
B.RNA剪接体可存在于真核细胞中,原核细胞中没有
C.核糖体是原核细胞执行功能时唯一的“核酸-蛋白质”复合体
D.DNA复制过程中会形成“DNA-DNA聚合酶”的复合体
10.镰刀型细胞贫血症是一种单基因遗传病。具有一个镰刀型细胞贫血症突变基因的个体(即杂合子)并不表现镰刀型细胞贫血症的症状,但对疟疾具有较强的抵抗力,镰刀型细胞贫血症主要流行于非洲疟疾猖獗的地区。下列有关分析不正确的是()
A.疟疾猖獗的非洲地区镰刀型细胞贫血症致病基因的频率较高,是自然选择的结果
B.疟疾疫区,杂合子个体比显性纯合子和隐性纯合子个体死亡率都低,这体现了杂种优势
C.基因突变的有害性是相对的,携带一个镰刀型细胞贫血症突变基因有利于当地人的生存
D.镰刀型细胞贫血症的流行与非洲疟疾猖獗有关,与该病致病基因的基因频率无关
11.某人因肺部感染出现呼吸困难、高烧、少尿的症状,检查发现其肺组织间隙和肺泡渗出液中有蛋白质等成分,被确诊为感染性肺水肿。下列有关说法错误的是()
A.患者呼吸困难导致体内CO2潴留、血浆pH变小
B.皮肤血管舒张及汗液分泌增加有利于患者的散热
C.排尿量减少是体液调节的结果,与神经调节无关
D.患者肺部组织液的渗透压升高,肺部组织液增加
12.下图是人体内糖皮质激素分泌的调节过程,CRH为促肾上腺皮质激素释放激素,ACTH为促肾上腺皮质激素。下列相关叙述正确的是()
A.激素CRH随血液循环定向运输到垂体,促进激素ACTH的分泌
B.下丘脑细胞膜上只有糖皮质激素的受体,没有ACTH激素的受体
C.切除大鼠的肾上腺皮质再注射ACTH,会使下丘脑的CRH分泌减少
D.肾上腺皮质分泌糖皮质激素只有分级调节,不存在反馈调节机制
13.在农田和果园等人工生态系统中,人们可以通过增加或延长食物链来提高生态系统的稳定性,同时获得更多的产品。下列有关叙述错误的是()
A.农田和果园的食物链单一,自身稳定性差,易受病虫害破坏
B.水田养鱼、果园养鸡,增加了生态系统能量消耗的环节
C.农作物、果树等植物获取的物资和能量主要来自有机肥
D.增加或延长食物链可以提高农田和果园抵抗外界干扰的能力
14.植物生长时会出现各种现象,以下现象中与自身植物激素作用无关的是()
A.水稻感染了赤霉菌后,出现植株疯长的现象
B.自然生长的松树顶端优先生长,植株呈现“宝塔状”
C.放在窗台上久不移动的盆栽植物的枝条朝向窗外生长
D.经历干热之后的大雨天气,小麦植株出现“穗上发芽”现象
15.某学习小组为了向人们宣传酒驾、醉驾的危害,做了乙醇对人体神经行为能力的影响实验。他们选取若干健康的自愿者,等量饮用同一种酒,并参照世卫组织神经行为能力测试标准,测试简单反应时(对简单信号作出反应的最短时间)、视觉保留(对视觉信号记忆的准确数)和血液中乙醇浓度。以受试者自身未饮酒时为对照,计算出能力指数相对值,结果如下图所示。下列叙述错误的是()
A.饮酒后,乙醇是通过自由扩散的方式吸收进入受试者的血液中
B.受试者饮酒后0.5h时,受试者的简单反应时最长,相应能力指数也最小
C.受试者饮酒1.5h后随着血液中的乙醇浓度降低,神经能力指数也逐步回升
D.由曲线可知饮酒后7h以内酒驾或醉驾很可能会导致交通事故发生频率上升
二、选择题:本题共5小题,每小题3分,共15分。每小题有一个或者多个选项符合题目要求,全部选对得3分,选对但不全得1分,有选错的得0分。
16.人类骨骼肌是由不同类型的肌纤维(肌细胞)混合组成的,通常根据肌纤维的收缩时间分为快肌纤维和慢肌纤维两种。两种肌纤维生理特征如下表:
据上述信息,以下推断正确的是()
A.慢肌纤维越多肌肉耐力工作时间越长
B.通常长跑运动员的慢肌纤维比较发达
C.快肌纤维ATP与ADP的转化速率高于慢肌纤维
D.快肌纤维靠葡萄糖氧化分解为乳酸和CO2的过程供能
17.生物界广泛存在一种剂量补偿效应,即细胞核中具有两份或两份以上基因的个体和只有一份基因的个体出现相同表型的遗传效应。下列能支持此效应的现象有()
A.人类的抗维生素D佝偻病中,女性患者XDXD和男性患者XDY的发病程度相似
B.与二倍体植株相比,多倍体植株常常表现茎秆粗壮,叶片、果实和种子都比较大
C.某种猫的雄性个体的毛色只有黄色和黑色,而雌性个体的毛色有黄色、黑色和黑黄相间
D.果蝇的雌性细胞中一个X染色体的基因转录速率只有雄性细胞中一条X染色体的50%
18.严重烧伤会引起机体免疫功能紊乱,继而发生伤后严重感染,临床上使用抗生素治疗前一般会对病人做过敏实验和细菌耐药实验。结合所学生物学知识分析,下列叙述不正确的是()
A.淋巴因子、抗体、溶菌酶等都是由细胞产生的免疫活性物质
B.在二次免疫中,抗体可由浆细胞与记忆B细胞合成并分泌
C.过敏体质的病人,只要使用抗生素,就会发生过敏反应
D.用药前做耐药试验的原因是抗生素滥用诱导细菌发生耐药突变
19.水葫芦在一定时期促进了我国畜、禽、渔养殖业的发展,并对水环境的污染起到了一定的净化作用。然而近十几年来,水葫芦由于过度繁殖导致了一些严重的生态学后果。研究发现草鱼喜食水葫芦较嫩的根系和芽苞,一旦根系和芽苞被吃掉,水葫芦就无法生存,于是研究人员在该水域投放草鱼苗,数月后,水葫芦开始减少,水质得到改善,鱼类养殖效益大大提升。下列叙述错误的是()
A.引入适应当地生态环境的外来物种,不会影响到当地的生物多样性
B.外来物种的入侵导致该水体中原有种类被取代,属于次生演替
C.外来入侵物种与本地物种间的选择过程能改变该地进化的速度和方向
D.混合饲养能提高空间和饵料的利用率,提高能量传递效率
20.科研人员在一片生长旺盛的植物种群中发现了与野生植物有明显差异的变异植株,下列有关叙述错误的是()
A.这些变异植株发生的变异均能通过显微镜观察到
B.变异是不定向的,进化是定向的,进化速度决定了变异速度
C.变异不一定能为生物进化提供原材料,也不能决定生物进化的方向
D.变异植株可能发生基因突变、基因重组或染色体变异,都属于分子水平的变异
三、非选择题:本题包括5小题,共55分。
21.(11分)哺乳动物的成熟红细胞结构简单、取材方便,是研究细胞膜结构和功能的最好材料。请回答下列相关问题:
(1)将红细胞放入低渗溶液中,细胞吸水涨破,当涨破的红细胞将内容物释放之后,其细胞膜又会重新封闭起来,这种结构称为红细胞血影。
涨破的细胞又能重新封闭起来说明 。
(2)科学家用不同的试剂分别处理红细胞血影,去除部分膜蛋白,观察细胞形态变化,结果如下:
(“+”表示有,“-”表示无)
根据以上结果推测,对维持红细胞形态起重要作用的蛋白质是 。
(3)蛋白质分子以不同方式镶嵌在磷脂双分子层中,如镶在表面、部分或全部嵌入、贯穿。为了检测膜蛋白在膜上的分布位置,科学家设计了以下实验。(如图1所示)
将细胞分为三组:
甲组:不作处理;
乙组:用胰蛋白酶处理完整的细胞,此时胰蛋白酶不能透过细胞膜进入细胞;
丙组:先提高细胞膜的通透性,再用胰蛋白酶处理完整细胞,此时胰蛋白酶能进入细胞。
分别提取、分离三组的膜蛋白,电泳结果如图2所示。
(注:控制消化处理的时间,使胰蛋白酶不能消化位于磷脂内部的蛋白质部分;电泳能测定蛋白质分子量的大小,蛋白质越小,迁移越快,反之则慢)
根据实验结果推测,1-5号蛋白质中,如果有跨膜的水通道蛋白,最可能是 ,镶在膜内侧表面的蛋白质是 (填编号)
(4)研究发现,细胞膜中各种成分的分布都是不均匀的,体现了膜结构的不对称性。这种结构的不对称性导致了膜功能的不对称性和方向性,是生命活动高度有序的保障。
例如细胞运动、跨膜运输及 等都具有方向性,这些方向性的维持依赖于膜蛋白、膜脂及膜糖分布的不对称性。
22(.10分)很多人类赖以生存的农作物在光合作用特点上差异很大,对不同环境条件适应性不同。为了确定作物的适宜栽培条件,获得更高产量,研究人员对A、B两种作物在不同外界CO2浓度条件下的叶片吸收CO2的速率进行了测定,结果如图所示。
(1)在外界CO2浓度为100ppm时,作物B叶片光合作用制造的有机物 (大于、等于、小于)零。在该条件下,作物B (能、不能)正常生长。
(2)根据图中数据分析,在夏季中午,晴朗干旱条件下,作物 (A、B)的光合作用能力更强。原因是 。
(3)假如图中自变量换成光照强度,图形中其他要素不变,作物 (A、B)更可能是阴生植物。
23.(14分)果蝇野生型为红眼正常翅,南方大学在野生型品系基础上培育出了一个紫眼卷翅突变体品系(甲品系),为了研究该品系相关基因的传递规律,研究人员做了系列实验。
1.甲品系与纯种野生型(红眼正常翅)果蝇进行杂交,结果如下:
①根据实验结果可判断,紫眼为突变,卷翅为突变。
②该实验正反交实验结果相同,则果蝇的翅型属于染色体遗传,且决定性状(显、隐性)的基因纯合致死。
③F2中纯合子的比例是。
2.北方大学某实验室也发现了果蝇的紫眼突变个体,经研究为隐性突变,把它培育成纯合品系(乙品系)。
①假设乙品系的紫眼基因型为aa,甲品系的眼色基因用(B,b)表示。基因a位于果蝇某号染色体上,则A/a和B/b的位置关系有以下三种可能,请在图中分别标出两个品系的基因组成:
②为了判断A/a与B/b的关系,南方大学与北方大学合作研究,用甲品系和乙品系杂交,观察后代表现型,若,则乙品系与甲品系的突变基因为相同基因或互为等位基因。
若后一代表现为,则甲品系的突变基因与乙品系的突变基因在遗传过程中遵循
定律。
24.(9分)研究发现,尼古丁是导致抽烟成瘾的主要物质。在脑内尼古丁会与神经元上的烟碱乙酰胆碱受体结合使多种中枢神经分泌神经递质,如多巴胺分泌增加(多巴胺是一种兴奋性递质),让人产生开心、愉悦的情绪。而大量吸烟会导致烟碱乙酰胆碱受体减少。回答下列问题:
(1)中枢神经以方式释放多巴胺,多巴胺作用于突触后膜上的受体导致膜内的电位变化是,最终在产生愉悦感。
(2)吸烟成瘾后,一段时间不吸食会感到情绪低落并渴求吸食。该症状形成的原因是 。
(3)糖也有很高的成瘾性,吃甜食时,甜味物质与甜味受体结合,最终导致愉悦感的产生。机体会通过减少相应的受体蛋白数量来减缓糖类带来的刺激,这种调节称之为 调节,因此糖成瘾者需要食用更多的糖才能维持吃糖带来的愉悦感。为了戒掉糖瘾,需要长期坚持戒糖,使 ,糖瘾才能真正解除。
25.(11分)西藏位于中国青藏高原西南部,是中国西南边陲的重要门户。虽然地处高原,但西藏的自然环境多种多样,生态系统有森林、草原、湖泊等。
(1)森林、草原、湖泊都属于生态系统,它们都具有一定的结构,其能量流动和物质循环都是沿着 进行的。
(2)西藏那曲地区降雨少,蒸发量大,气候寒冷、干燥,分布着广阔的草原生态系统,与森林生态系统相比,那曲草原生态系统的抵抗力稳定性 ,其原因是: 。
(3)西藏林芝地区降雨较多,气候湿润,森林生态系统是一道亮丽的风景。森林中的云杉、松树上常常挂满“松萝”,“松萝”吸附在这些植物上并从中吸取汁液,“松萝”与这些植物的关系为 ,“松萝”还具有很强的抗菌和抗原虫的功效,这体现了生物多样性的 价值。
(4)西藏各地区也分布着很多湖泊。某一湖泊的食物网如图,图中数字为能量数值,单位是KJ/(m2·a),据图分析,该食物网中裸鲤位于 营养级,第一营养级到第二营养级的能量传递效率约为。
答案及解析
1.A【解析】血管紧张素原属于分泌蛋白需内质网、高尔基体加工,A 正确。血管紧张素原水解为血管紧张素,伴随着肽键断裂,B 错误;血管紧张素是多肽类激素,可以与双缩脲试剂发生紫色反应,C 错误。血管紧张素是多肽类激素,口服会被消化分解而丧失活性,D 错误。
2.B【解析】病毒表面的衣壳蛋白能够与宿主细胞膜上的受体结合,从而识别宿主细胞,A 正确。病毒无细胞结构,不能在自身体内独立完成生命活动,只有当侵染宿主细胞后,才能利用细胞的物质和能量来合成遗传物质,B 错误。诺如病毒是 RNA 病毒,遗传物质为 RNA,因此诺如病毒的基因是有遗传效应的 RNA 片段,C 正确。诺如病毒主要通过消化道传播,通过勤洗手,可以减少病毒进入消化道的机会,从而降低感染的风险,D 正确。
3.C【解析】结构①在分裂间期是染色质的形态,到分裂期高度螺旋化为染色体,A正确;结构②是核仁,核仁与核糖体及某种RNA的形成有关,B正确;结构③是核孔,据图所示部分小分子物质也可通过核孔进出细胞核,C错误;蛋白质和RNA通过核孔的运输由ATP水解供能,D正确。
4.A【解析】红球藻属于绿藻类自养生物,说明它含有叶绿体,能进行光合作用,而叶绿体中的色素能够吸收红光和蓝紫光,也能吸收绿光,只是吸收量很少,A错误。红球藻的结构类似水绵,含有叶绿体,叶绿素位于叶绿体的类囊体薄膜上,B正确。虾青素具有脂溶性,不溶于水,因此可以用有机溶剂无水乙醇来提取,C正确。红球藻生活在淡水中,如果将红球藻置于海水中,可能由于细胞外溶液浓度过高,使红球藻失水,从而发生质壁分离,D正确。
5.C【解析】结合中心是与底物结合的部分,决定了底物结合的类型,因此与酶的专一性有关,A正确。催化中心是促进底物发生化学变化的部分,决定了反应速率,因此与酶的高效性有关,B正确。低温条件下,酶的活性被抑制,但并未失活,此时反应还在进行,只是速率较慢。由此可以推断酶的结合中心结构应该不变,而催化中心结构发生了改变,C错误。pH过高或过低使酶失活,不能催化化学反应,可能破坏了酶的整个活性中心的结构,使酶无法结合底物并催化化学反应,D正确。
6.D【解析】对照组培养液除了要含蒸馏水外,还需要添加其他的生命活动所必需的无机盐,A错误。植物的呼吸速率应该是测定整株植物,即所有细胞的呼吸速率,而不是只是测定根细胞的呼吸速率,B错误。在低盐条件下,植物的最大光合速率比对照组大,而呼吸速率比对照组小,产生有机物更多,而消耗的有机物更少,C错误。高盐条件下,植物的最大光合速率下降,可能是因为外界溶液的浓度过高,使植物细胞失水,从而使气孔关闭,CO2吸收减少,D正确。
7.B【解析】肝癌细胞和正常细胞一样,有丝分裂间期的主要变化是完成DNA分子的复制和有关蛋白质的合成,此时期需要DNA聚合酶和RNA聚合酶的参与,A正确;细胞凋亡是由基因调控的细胞自动结束生命的过程,也有新蛋白质的合成,B错误;由表分析,随着SW浓度的增加,癌变的细胞减少,凋亡的细胞增多,对细胞生长的抑制作用越强,C正确;从表中信息可知,随着SW浓度的增加,凋亡蛋白Bax基因的表达增加,SW可能是通过诱导癌细胞中凋亡蛋白Bax基因的表达,来诱导细胞凋亡,来抑制肿瘤生长,D正确。
8.B【解析】在一个种群中,同源染色体的同一位点上的等位基因超过2个时,称作复等位基因,复等位基因的出现体现了基因突变的不定向性,A正确;根据表格信息可知:卵细胞是S1和S2时,S1和S2的花粉不能受精而S3和S4的花粉能受精,所以雄配子不能给相同基因组成的雌配子受粉。若基因型为S1S3的花粉授予基因型为S2S3的烟草,S2S3的烟草产生的卵细胞是S2和S3,所以只能接受S1的花粉,子代基因型应该为S1S2和S1S3,B错误;由分析可知,当花粉所含S基因与卵细胞的S基因种类相同时,花粉管就不能伸长完成受精,所以自然条件下,烟草不存在S系列基因的纯合体,C正确;自交不亲和的植株做亲本,可以省略杂交过程的去雄操作,D正确。
9.C【解析】转录的主要场所是细胞核,RNA剪接体发挥作用的场所主要在细胞核内,A正确;原核细胞的DNA中没有内含子与外显子之分,所以可以转录成一条mRNA。RNA剪接体在原核细胞中没有,B正确;在原核细胞中,“核酸一蛋白质”复合体有多种,如DNA复制过程中会出现的“DNA-DNA聚合酶”复合体、转录过程中形成的“DNA-RNA聚合酶”复合体等。C错误;D正确。
10.D【解析】镰刀型细胞贫血症是一种单基因遗传病,患者(HbsHbs)几乎都死于儿童期,而具有一个镰刀型细胞贫血症突变基因的个体(即杂合子HbAHbs)并不表现出相关症状,但对疟疾有较强的抵抗力。在非洲疟疾猖獗的地区,与基因型为(HbAHbs)的个体相比,不含镰刀型细胞贫血症基因的个体(HbAHbA)通常因得疟疾而夭折,因此疟疾疫区Hbs的基因频率比非疫区高,这是自然选择的结果,故A正确;疟疾疫区基因型为HbAHbs的个体比基因型为HbAHbA和HbsHbs的个体死亡率都低,杂合子比纯合子的生活力强,体现了遗传学上的杂种优势,故B正确;基因突变的有害性是相对的,镰刀型细胞贫血症突变体的纯合体对生存不利,但其杂合体却有利于当地人的生存,故C正确;镰刀型细胞贫血症主要流行于非洲疟疾猖獗的地区,主要是该地区选择基因型为HbAHbs的个体,淘汰基因型为HbAHbA的个体,使致病基因Hbs的频率较高,所以镰刀型细胞贫血症的流行与该病致病基因的基因频率有关,故D错误。
11.C【解析】根据题干可知,某人因肺部感染已经出现了呼吸困难、肺水肿的症状,肺间质和肺泡壁液体潴留,影响了CO2的弥散,导致体内CO2含量偏高、血浆pH变小,故A正确;患者出现高烧症状以后,必须进行必要的降温处理,让体温尽快降下来,这时机体的散热会增加,皮肤血管舒张及汗液分泌增加有利于患者的散热,故B正确;患者排尿量减少是神经-体液调节的结果,与体液调节和神经调节都有关,故C错误;由于病人肺组织间隙和肺泡渗出液中有蛋白质等成分,使得患者肺部组织液的渗透压升高而吸水,引起肺部组织液增加,故D正确;
12.C【解析】CRH由下丘脑分泌,经血液循环弥散到全身各处组织液中,由于CRH受体仅分布于垂体细胞的表面,所以CRH只会选择性地作用于垂体细胞,促进ACTH的分泌,故A错误;据图可知,ACTH可以直接对下丘脑进行反馈调节,也可以通过促进肾上腺皮质分泌糖皮质激素,进而对下丘脑进行反馈调节,所以下丘脑细胞膜上既有糖皮质激素的受体,也有ACTH激素的受体,故B错误。因为糖皮质激素分泌的调节过程存在短反馈调节,即ACTH对下丘脑直接进行反馈调节,所以切除大鼠的肾上腺皮质再注射ACTH,ACTH可以通过短反馈直接对下丘脑进行反馈调节,会使下丘脑的CRH分泌减少,故C正确。肾上腺皮质分泌糖皮质激素既有分级调节,也存在负反馈调节机制,故D错误。
13.C【解析】农田和果园等人工生态系统食物链单一,自身稳定性差,易受病虫害破坏。通过研究生物之间的相互关系,在农田和果园中增加或延长食物链,让生态系统的组成成分增多,营养结构变复杂,使其成为立体农田和立体果园,就可以提高生态系统的自我调节能力,抵抗外界的干扰,同时获得更多的产品,故A、D正确;水田养鱼、果园养鸡,由于引入了新的消费者,延长了食物链,故增加了生态系统能量消耗的环节,B正确;农作物、果树等植物是生产者,它们获取的能量来自太阳能,而非有机物中的能量,有机肥的有机物中需要被分解者分解,释放的CO2以及矿质元素可被植物利用,故C错误。
14.A【解析】水稻感染了赤霉菌引起疯长的现象是赤霉菌分泌赤霉素作用于植株引起的,不是植物本身产生的激素的影响,故A符合题意;自然生长的松树呈现“宝塔状”生长,与顶端优势有关,即顶芽产生的生长素抑制侧芽生长,尤其是最近的侧芽;放在窗台上的盆栽植物枝条向窗外生长,是植物的向光性,与受到单侧光刺激,向光侧和背光侧的生长素浓度不同有关;经历干热后又遇上大雨天气,小麦出现穗上发芽现象,是因为小麦种子中的脱落酸在高温下分解,后又水分充足,种子就容易在穗上发芽;故B、C、D选项均与自身植物激素有关,不符合题意。
15.B【解析】乙醇是一种脂溶性小分子有机物,其跨膜运输方式为自由扩散,故A正确;由图中简单反应时应该在饮酒后1.5h是最长,此时的相应能力指数最低,故B错误;由图可知饮酒后1.5h后血液中的乙醇浓度开始下降,而相应的两种能力指数也在慢慢上升,故C正确;由图可知饮酒后0-7h期间,受试者的神经能力指数相对值都低于没有饮酒前,受试者的反应时间会延长,而导致更容易发生交通事故,故D正确。
16.ABC【解析】慢肌纤维主要靠有氧呼吸功能,具有较强的抗疲劳性,A正确;长跑运动员肌肉耐力强,慢肌纤维发达,B正确;快肌纤维ATP酶活性高,ATP与ADP转化速率高,C正确;肌肉细胞无氧呼吸只产生乳酸,不能产生CO2,D错。
17.ACD【解析】抗维生素D佝偻病女性患者有两个XD基因,男性患者有一个XD基因,但发病程度相似,与“剂量补偿效应”完全符合,故A正确;二倍体植株的细胞中有两个染色体组,而多倍体植株的细胞中有三个或三个以上的染色体组,多倍体植株表现出不同于二倍体植株的性状与其染色体组多,相应的基因数量多有关,故B不符合“剂量补偿效应”;某种猫的雄性个体和雌性个体的毛色表现有差异,说明相应基因应该位于X染色体上,故雄性个体有一个毛色基因,表现为黄色或黑色,但是雌性个体有两个毛色基因,两种纯合子个体中若是两个黄色基因表现为黄色,若是两个黑色基因表现为黑色,但是若是杂合子,则表现为某些细胞只表达黄色基因,某些细胞只表达黑色基因,才能出现黑黄相间的毛色,故C也符合“剂量补偿效应”;果蝇的雌性细胞中有两个X染色体,雄性细胞中有一个X染色体。雌性细胞中每条染色体的基因转录速率是50%,就可以保证雌性细胞两条X染色体的基因转录总量和雄性细胞中的一条X染色体的基因转录总量相同,即D也符合“剂量补偿效应”。
18.BCD【解析】淋巴因子、抗体、溶菌酶等是由细胞产生的免疫活性物质,A正确;抗体只能由浆细胞合成并分泌,B错误;C、过敏体质的病人,初次使用抗生素时不会发生过敏反应,C错误;D、用药前做耐药试验的原因是用抗生素筛选耐药细菌,以确定用药的剂量及预期治疗效果,D错误。
19.AD【解析】引入适应当地生态环境的外来物种,此物种可能会大量繁殖,给当地某些物种的生存造成严重威胁,A错误。B、外来物种的入侵导致湖区中原有种类被取代,这种情况属于次生演替。B正确。C、外来入侵物种与本地物种间的选择过程能改变该地进化的速度和方向,C正确。混合饲养能提高空间和饵料的利用率,提高能量的利用率,但是不能提高能量的传递效率,D错误。
20.ABD【解析】染色体变异包括染色体结构变异和染色体数目变异,均能在显微镜下观察到,而基因突变和基因重组在显微镜下均无法观察到,A错误;变异是随机的,不定向,自然选择是定向的,决定生物进化的方向,变异是自发或诱发产生的,B错误。变异包括可遗传变异和不可遗传变异,故变异不一定能为生物进化提供原材料,自然选择才能决定生物进化的方向,C正确;染色体变异不是分子水平的变异,D错误。
21.(共11分,除标注外,每空2分。)
(1)细胞膜具有流动性
(2)血影蛋白肌动蛋白
(3)5(3分)1和2
(4)信息交流
【解析】
(1)涨破的细胞膜又重新封闭起来的过程依赖于膜分子的运动,体现了膜的流动性。
(2)由实验结果可知,当细胞膜上缺少血影蛋白和肌动蛋白时,不能维持正常形态,所以这两种蛋白是维持细胞形态的重要蛋白。
(3)水通道蛋白贯穿磷脂双分子层,乙组(消化暴露于膜外侧蛋白)和丙组(消化暴露于膜外侧和内侧蛋白)均会被部分消化,使分子量变小,电泳条带与完整蛋白不同,分析图2可知,只有蛋白5符合上述特征,故5可能是水通道蛋白;位于内侧镶在表面的蛋白在乙组实验中不会被消化,电泳条带应与甲组相同,但在丙组实验中会被完全消化,不出现电泳条带,所以应为蛋白1和2。
(4)胞间信息交流过程中,膜外侧受体接受环境中的信息分子,引起膜内侧相关物质的变化,此过程依赖于膜的不对称性。
22.(共10分,每空2分。)
(1)大于(2分)、不能(2分)
【解析】
光合作用制造的有机物代表总光合,题干光合作用速率是实测值,为净光合。净光合为零的情况下,总光合等于净光合加呼吸,因此大于零。在该条件下,植物叶片的净光合为零,但是植物体的非光合器官还要消耗有机物。同化作用小于异化作用,因此植物体无法正常生长。
(2)A(2分)、作物A在低浓度CO2条件下的光合作用速率更强(2分)
【解析】
如图所示,作物A在低浓度CO2条件下的光合作用速率更强。在夏季中午,晴朗干旱条件下,作物缺水会导致气孔部分关闭,CO2进入细胞受阻,胞间CO2浓度更低,而作物A此时的光合作用速率更强。
(3)A(2分)
【解析】
如图所示,假如图中自变量换成光照强度,图形中其他要素不变,A曲线在低光强下的光合作用速率更强,更符合阴生植物的特点。
23.(共14分,每空1分。)
1.①隐性,显性。②常,显性。③1/6
2.①如图
(如图的答案中第一种情况甲品系只标出b和b也可(没有标a),第一种情况和第二种情况顺序可以不同,只要答案相同即可,)
②子代全为紫眼果蝇红眼(野生型)分离
【解析】
1、①根据亲本杂交后全部是红眼,可知红眼为显性性状。子一代红眼卷翅自交后代出现正常翅,可知卷翅为显性性状。所以紫眼为隐性突变,卷翅为显性突变。
②正反交结果相同,所以两对性状都是常染色体上的遗传。子二代中红眼:紫眼=3:1,而卷翅:正常翅=2:1.所以翅型遗传是显性纯合致死。
③根据自由组合定律,又因卷翅显性纯合致死,所以子二代中红眼卷翅和紫眼卷翅中没有纯合子,红眼正常翅和紫眼正常翅各有一种纯合子,所以所占比列是2/(6+2+3+1)=1/6。
2、①因为两所大学发现的都是突变的紫眼果蝇,北方大学aa为紫眼,南方大学bb为紫眼,则有可能它们是相同基因突变而来的等位基因,或者就是相同的基因,所以第一种情况是它们位于同源染色体的相同位置。若它们为不同基因则北方大学果蝇的基因型是aaBB,南方大学果蝇的基因型是AAbb,它们位于染色体的位置可能在一对同源染色体上,如第二种情况;若它们位于两对同源染色体上,则是第三种情况。
②若它们是相同基因,aa就是bb,若互为等位基因则杂交后的基因型为ab,都是控制紫眼性状基因,则子代都为紫眼性状。若它们是第二和第三种情况,则子代基因型都是AaBb,肯定是红眼性状。此两种情况一定遵循分离定律,不一定遵循自由组合定律。
24.(共9分)
(1)胞吐(1分)由负电位变为正电位(1分)大脑皮层(1分)
(2)吸烟成瘾会导致烟碱乙酰胆碱受体减少,导致多巴胺分泌减少,从而使人产生消极情绪(2分)
(3)负反馈(2分)甜味受体的数量恢复到正常水平(2分)
【解析】
(1)多巴胺是神经递质,神经细胞释放神经递质的方式是胞吐;多巴胺是兴奋性递质会导致受体形成内正外负的动作电位;感觉是在大脑皮层中形成的,因此是在大脑皮层中形成愉悦的感觉。
(2)大量吸烟会导致烟碱乙酰胆碱受体减少,所以出现烦躁、不适、恶心、头痛等症状是因为烟碱乙酰胆碱受体减少,多巴胺分泌减少,兴奋性减弱,于是出现烦躁、不适、恶心、头痛等消极症状。
(3)机体为了减缓糖类带来的刺激会减少相应的受体蛋白数量来这种调节方式是负反馈调节。糖瘾会使相应的受体蛋白的数量减少,因此受体蛋白的数量恢复到正常水平才算戒掉了糖瘾。
25.(共11分)
(1)食物链和食物网
(2)较低
那曲草原生态系统的组分少,营养结构简单,自我调节能力弱,抵抗力稳定性较低(3分)
(3)寄生直接
(4)第二和第三(2分)19.8%(2分)
【解析】
本题考查生态学相关问题。生态系统的抵抗力稳定性与生态系统的组分和营养结构密切相关。第一营养级到第二营养级的能量传递效率:第一营养级的同化量为32630KJ/(m2·a),第二营养级的同化量为5980+490=6470KJ/(m2·a),后者除以前者,即为能量传递效率19.8%。
盐浓度
(mml·L-1)
最大光合速率
(μmmlCO2·m2·s-1)
呼吸速率(μ
mmlCO2·m2·s-1)
0(对照)
31.65
1.44
100(低盐)
36.59
1.37
500(中盐)
31.75
1.59
900(高盐)
14.45
2.63
组别
SW
癌细胞数目
凋亡细胞数目
癌细胞中凋亡蛋白 Bax
a
2ug/mL
+
++++
+++++
b
1ug/mL
++
+++
+++
c
0.5ug/mL
+++
++
++
d
0ug/mL
++++
+
+
亲本组合
S3S4♂×S1S2♀
S1S2 自交
S1S2♂×S1S3♀
花粉管萌发情况
S3、S4 花粉管都能伸长
S1、S2 花粉管都不能伸长
只有 S2 花粉管能伸长
特点
慢肌纤维(红肌)
快肌纤维(白肌)
肌纤维数量
少
多
线粒体
数量多,体积大
数量少,体积小
ATP 酶活性
低
高
无氧代谢能力
低
高
有氧代谢能力
高
低
收缩速度
慢
快
实验处理
膜蛋白种类
处理后红细胞形态
血型糖蛋白
带 3 蛋白
带 4.1 蛋白
锚蛋白
血影蛋白
肌动蛋白
试剂甲
+
+
+
+
-
-
变得不规则
试剂乙
-
-
+
+
+
+
还能保持
生物-2024届全国T8新八校高三第一次联考试题和答案: 这是一份生物-2024届全国T8新八校高三第一次联考试题和答案,共14页。
2024全国名校大联考高三上学期第一次联考(月考)生物PDF版含解析: 这是一份2024全国名校大联考高三上学期第一次联考(月考)生物PDF版含解析,文件包含全国名校大联考2023-2024学年高三上学期第一次联考月考生物答案和解析pdf、全国名校大联考2023-2024学年高三上学期第一次联考月考生物pdf等2份试卷配套教学资源,其中试卷共31页, 欢迎下载使用。
2022高三第一次T8联考T8联考 生物试卷及参考答案: 这是一份2022高三第一次T8联考T8联考 生物试卷及参考答案,文件包含2022高三第一次T8联考T8联考生物试卷pdf、2022高三第一次T8联考T8联考生物答案pdf等2份试卷配套教学资源,其中试卷共13页, 欢迎下载使用。

