第09讲 新知+综合训练题+现代文阅读+文言古诗练2020-2021学年寒假九年级语文下辅导讲义(全国通用)
展开第九讲
初学古诗文
白雪歌送武判官归京 唐·岑参
【积累与运用】
1.下列句子中加点字的字音或字形完全正确的一项是( )
A.请想象一下,当这种愉悦向外喷涌(yǒnɡ),并与对大自然的热爱之情和对艺术的奔放激情融为一体;当它为灿烂阳光所萦(yín)绕,为音乐所震奋,或被嵌(qiàn)入圆柱式大厅时,会是怎样的情景。
B.此刻倒霉迹象接踵(zhǒnɡ)而至,频频小震酝酿(niànɡ)着某一两次大地震:手背生起冻疮(chuānɡ),肩背脖颈(jǐnɡ)疼痛得不敢活动,连夜高烧,不思饮食……
C.有一处需经隧道,穿山而过;俯瞰(kàn)脚下峡谷,只见其间一股清流急湍(tuān),环顾四周,岩壁巉(chán)峻,丘冈葱绿,美不胜收。
D.翻过来,倘(tǎnɡ)若我们去赌钱去吃酒,还不是一样在淘神费力?
2.下列句子加点词语使用不正确的一项是( )
A.对于戏剧人物的评论,他洋洋洒洒,鸿篇巨制几千字,令人敬佩。
B.“工匠精神”要求我们,把追求极致的精神和精益求精的态度贯穿于工作的始终。
C.现在许多年轻人对影视明星顶礼膜拜,做事失去理性,严重影响到正常的生活、学习和工作。
D.当优美的旋律戛然而止时,整个端午节晚会现场出奇的寂静,人们沉浸在无尽的回味中。
3.下列句子中没有语病的一项是( )
A.共享单车价格低廉,用途便捷,适合各种道路条件,方便了市民与游客的出行。
B.随着《爸爸去哪儿》《爸爸回来了》等明星亲子节目的热播,童星越来越受到社会的追捧,但专家认为,孩子成长有其自身规律,不可急功近利。
C.蔚蓝的天空下,迎着清新的风,徜徉地漫步在乡间小路上,你会感觉非常惬意。
D.许多超市将个头儿大的西瓜切成小块出售,一块西瓜不超过5块钱左右,非常划算。
4.下列有关文学常识的表述,有错误的一项是( )
A.《回忆鲁迅先生》的作者萧红是现代著名女作家,代表作有小说《生死场》《呼兰河传》等。《老王》的作者杨绛,江苏无锡人,是著名作家、翻译家。
B.《水经注》作者是郦道元,是六世纪前我国第一部全面、系统的综合性地理著述,对于研究我国古代历史和地理具有重要的参考价值。
C.《骆驼祥子》是现代作家老舍的代表作,小说描写了一个普通人力车夫的一生,反映了一个有良知的作家对底层劳动人民生存状况的关注和同情。
D.《海底两万里》是英国作家儒勒·凡尔纳创作的长篇小说,是他的“海洋三部曲”之一。他创作了许多科幻小说,其中的科学幻想大部分已变成现实,因此被人们誉为“科学时代的预言家”和“现代科学幻想小说之父”。
5.给空缺处选填语句,恰当的一项是( )
我深深自信:破碎的东西南北比完整的东西南北更为真实,更为深刻。__________________。破碎的事物就这样印满了重重叠叠的生命的影迹,那么沉厚,那么卓越。
A.我喜欢断树残枝败叶,也喜欢雾冷星陨月斜
B.我喜欢庭院深深一蓬秋草,也喜欢旧寺幽幽半口锈钟
C.我喜欢银色的礼花开满节日的夜空,也喜欢缤纷的彩蝶飞舞在油菜花丛
D.我喜欢看一个沉默的老人穿着褪色的衣裳走街串巷捡拾破烂,也喜欢看一个小女孩瘦弱的双肩背着花布块拼成的旧书包去上学
【现代文阅读】
头脑风暴是一种集体幻觉吗?
岑 嵘
①单位里最近开展了一次“头脑风暴”,探讨赚钱的新方法。风暴刮得相当成功,大家一改沉默,你一言我一语,灵感大迸发。虽然我最后记不得究竟想出了什么好的点子,但这场头脑风暴让大家都很愉悦。
②那么头脑风暴有用吗?
③我们今天所谓的“头脑风暴”指的是无限制的自由联想和讨论,产生出新观念或激发创新设想。它是由美国创造学家阿历克斯·奥斯本于1939年首次提出的。不过大家有所不知,“头脑风暴”一词最早是精神病理学上的用语,专指精神病患者的精神错乱状态。
④在很多研究者看来,头脑风暴虽然说不上是精神病发病,但效用恐怕很有限。
⑤为什么这么多人喜欢头脑风暴呢?头脑风暴的好处在于,很多人在讨论之后,会把别人的意见误认为是自己的意见。如果问题难以处理,每个人都能看出其他人也同样认为这个问题难以解决(不是自己傻,而是问题太难)。这就使得人人都感觉很好。
⑥在《红楼梦》第十回中,秦可卿病倒了,尤氏说:“现今咱们家走的这群大夫,哪里要得?一个个都是听着人的口气儿,人怎么说,他也添几句文话儿说一遍;可倒殷勤得很,三四个人,一日轮流着,倒有四五遍来看脉!大家商量着立个方儿,吃了也不见效。”一群庸医给秦可卿看病,大家头脑风暴一下,集体商量弄了个方子,成功地把秦可卿折腾个半死。因此,头脑风暴最大的好处就在这里:即便这件事最后办砸了,但这可是集体讨论的结果,谁都不必为此担责任。
⑦那大家思维碰撞总有点用吧?研究者也不这么看。他们认为头脑风暴是一种花时间却不太有效的方式,因为通常人们独自思考比在群体中思考能想到更多的点子。一项对22个群体的研究发现,其中18个群体中的人在群体中生产力不高,而且群体越大生产力下降得越多。心理学家称之为“群体生产力的错觉”。有许多人太依赖于他人的努力,想获得免费意见。然而让人吃惊的是,即便如此,人们仍然倾向于高看群体讨论的重要性。超过80%的受访者认为群体头脑风暴比个人的思考能产生更好的效果。
⑧米开朗琪罗把所有的助手都赶走,锁上了西斯廷礼拜堂的门,独自创作出了壁画《创世纪》;巴尔扎克爱将自己锁在小黑屋中创作,将百叶窗拉牢实,郑重地点燃蜡烛闭门不出,在浑浊的光线中天昏地暗地写出皇皇巨著。如果他们喜欢的是拉上一大群人,大家拍脑袋想点子出主意,那么这些旷世作品我们恐怕永远也见不到了。
1. 下列对文章的理解和分析,正确的一项是( )
A. 我们今天所谓的“头脑风暴”是由美国创造学家阿历克斯·奥斯本首次提出的。
B.“头脑风暴”一词是最早的精神病理学用语,专指精神病患者的精神错乱状态。
C. 头脑风暴虽说不上是精神病发病,但它的效用恐怕很有限是个别研究者的看法。
D. 研究者们不认为大家思维碰撞有用,他们认为头脑风暴是一种花时间且无效的方式。
2. 下列关于选文内容及写法的分析,不正确的一项是( )
A. 选文的标题“头脑风暴是一种集体幻觉吗?”用疑问句的形式起到了引起读者阅读兴趣的作用。
B. 第①段写作者身边发生的“头脑风暴”的事例,提出了头脑风暴可以让大家都很愉悦的中心论点。
C. 第⑥段举《红楼梦》中的例子,论证了头脑风暴最大的好处是:即便事情办砸了,谁也不用担责任。
D. 第⑧段举米开朗琪罗和巴尔扎克的例子,论证了独自思考比一大群人在一起拍脑袋出主意更好。
3. 在作者看来,许多人喜欢头脑风暴的原因有哪些?仔细阅读⑤⑥段,概括作答。
文章最末一句“那么这些旷世作品我们恐怕永远也见不到了”中的“恐怕”一词能否去掉?为什么?
【文言文阅读】
【甲】
世有伯乐,然后有千里马。千里马常有,而伯乐不常有。故虽有名马,祗辱于奴隶人之手,骈死于槽枥之间,不以千里称也。
马之千里者,一食或尽粟一石。食马者不知其能千里而食也。是马也,虽有千里之能,食不饱,力不足,才美不外见,且欲与常马等不可得,安求其能千里也?
策之不以其道,食之不能尽其材,鸣之而不能通其意,执策而临之,曰:“天下无马!”鸣呼!其真无马邪?其真不知马也!(韩愈《马说》)
【乙】
江宁之龙蟠,苏州之邓尉,杭州之西溪,皆产梅。或曰“梅以曲为美,直则无姿;以歌为美,正则无景:以疏为美,密则无态。”固也。此文人画士,心知其意,未可明诏大号以绳天下之梅也;又不可以使天下之民斫①直,删密,锄正,以夭梅病梅为业以求钱也。梅之软之疏之曲,又非蠢蠢求钱之民能以其智力为也。有以文人画士孤癖之瘾明告鬻②梅者,斫其正,养其旁条,删其密,夭其稚枝,锄其直,遏其生气,以求重价,而江浙之梅皆病。文人画士之祸之烈至此哉!(选自龚自珍《病梅馆记》)
【注释】①斫:(zhuó),砍削,②鬻:yù,卖。
1.下列加点词语的解释,有误的一项是( )
A.食马者不知其能千里而食也(喂养) 以欹为美,正则无景(倾斜)
B.且欲与常马等不可得(普通) 未可明诏大号以绳天下之梅也(约束)
C.策之不以其道(用马鞭驱赶) 以夭梅病梅为业以求钱也(使……成为病态)
D.鸣之而不能通其意(沟通) 遏其生气(抑制)
2.下列加点词语的用法和意义判断有误的一项是( )
A.故虽有名马(连词,即使) B.是马也(代词,这,这样)
C.其真无马邪?(代词,它,指天下) D.梅以曲为美(介词,凭借)
3.下列关于【甲】【乙】两文的叙述,不正确的一项是( )
A.甲、乙两文虽然文体不同,但都直接批判了统治者肆意摧残人才的社会现实。
B.甲、乙两文都使用了比喻的手法,甲文用“千里马”来比喻杰出人才,而乙文则用“病梅”来比喻因受摧残而性格扭曲的统治阶级御用人才。
C.甲文揭示了“食马者不知其能千里而食也”是千里马被埋没的根本原因。
D.乙文揭示了梅被摧残的根本原因是“文人画士孤癖之瘾”。
4.用现代汉语写出下列句子的意思。
⑴骈死于槽枥之间,不以千里称也。
⑵又非蠢蠢求钱之民能以其智力为也。
【古诗赏析】
金城北楼① 高 适
北楼西望满晴空,积水连山胜画中。湍上急流声若箭,城头残月势如弓。
垂竿已羡磻溪老②,体道③犹思塞上翁。为问边庭更④何事,至今羌笛怨无穷。
【注】 ①此诗作于诗人赴边途中经过金城时。金城,在今兰州。②磻溪老:指姜太公吕尚。③体道:指体悟道理。④更:经历。
1.下列对诗歌内容理解不正确的一项是( )
A.首联写诗人登高所见的壮丽景色,起句宏伟,意境开阔。
B.颔联的“声若箭”,以呼啸而过的利箭作比,写出了黄河急流的非凡声势。
C.颈联借姜太公钓鱼和塞翁失马的典故,抒发了诗人终于一展雄才的豪迈之情。
D.尾联写对边关形势的担忧,体现了诗人关心国家安危的深沉情感。
2.下列对诗歌的赏析不正确的一项是( )
A.前四句写出了边塞风光的苍凉雄壮,衬托出诗人悲凉的心境。
B.颈联抒发了诗人饱尝仕途艰辛、前途未卜的愁苦心情,起突出主题的作用。
C.诗歌前两联以景入诗,融情于景;后两联借用典故,抒写情怀。
D.尾联的“怨”,语义双关,既是羌笛的怨声,也是诗人的怨声。
原文
译文
赏析
北风卷地白草折,
胡天八月即飞雪。
北风席卷大地,连白草也被刮断,塞北一带的天空,八月刚到就下起了大雪。
忽如一夜春风来,
千树万树梨花开。
忽然间宛如一夜春风吹来,千树万树的梨花同时盛开。
散入珠帘湿罗幕,
狐裘不暖锦衾薄。
雪花飘进用珍珠缀成的帘子,打湿了用丝绸制作的帐幕,穿着狐裘皮袍也不觉得暖和,织锦被都显得单薄了。
将军角弓不得控①,
都护铁衣冷难着②。
将军都护手冻得僵硬,甚至拉不开弓弦,铁甲冰冷得难以穿上身。
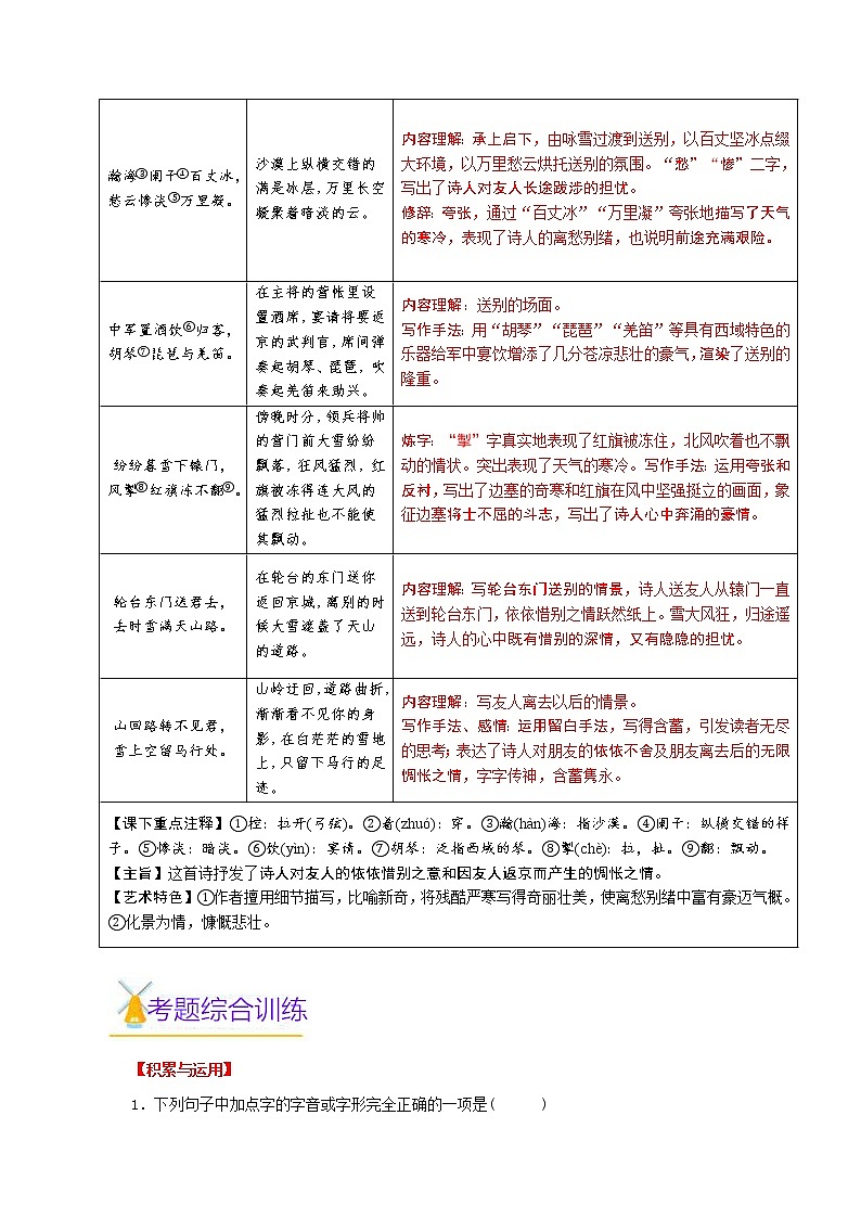
瀚海③阑干④百丈冰,
愁云惨淡⑤万里凝。
沙漠上纵横交错的满是冰层,万里长空凝聚着暗淡的云。
中军置酒饮⑥归客,
胡琴⑦琵琶与羌笛。
在主将的营帐里设置酒席,宴请将要返京的武判官,席间弹奏起胡琴、琵琶,吹奏起羌笛来助兴。
纷纷暮雪下辕门,
风掣⑧红旗冻不翻⑨。
傍晚时分,领兵将帅的营门前大雪纷纷飘落,狂风猛烈,红旗被冻得连大风的猛烈拉扯也不能使其飘动。
轮台东门送君去,
去时雪满天山路。
在轮台的东门送你返回京城,离别的时候大雪遮盖了天山的道路。
山回路转不见君,
雪上空留马行处。
山岭迂回,道路曲折,渐渐看不见你的身影,在白茫茫的雪地上,只留下马行的足迹。
【课下重点注释】①控:拉开(弓弦)。②着(zhuó):穿。③瀚(hàn)海:指沙漠。④阑干:纵横交错的样子。⑤惨淡:暗淡。⑥饮(yìn):宴请。⑦胡琴:泛指西域的琴。⑧掣(chè):拉,扯。⑨翻:飘动。
【主旨】这首诗抒发了诗人对友人的依依惜别之意和因友人返京而产生的惆怅之情。
【艺术特色】①作者擅用细节描写,比喻新奇,将残酷严寒写得奇丽壮美,使离愁别绪中富有豪迈气概。②化景为情,慷慨悲壮。
第04讲 新知+综合训练题+现代文阅读+文言古诗练2020-2021学年寒假九年级语文下辅导讲义(全国通用): 这是一份第04讲 新知+综合训练题+现代文阅读+文言古诗练2020-2021学年寒假九年级语文下辅导讲义(全国通用),文件包含第04讲九下语文新知+综合训练题+现代文阅读+文言古诗练原卷版doc、第04讲九下语文新知+综合训练题+现代文阅读+文言古诗练解析版doc等2份试卷配套教学资源,其中试卷共14页, 欢迎下载使用。
第05讲 新知+综合训练题+现代文阅读+文言古诗练2020-2021学年寒假九年级语文下辅导讲义(全国通用): 这是一份第05讲 新知+综合训练题+现代文阅读+文言古诗练2020-2021学年寒假九年级语文下辅导讲义(全国通用),文件包含第05讲九下语文新知+综合训练题+现代文阅读+文言古诗练原卷版doc、第05讲九下语文新知+综合训练题+现代文阅读+文言古诗练解析版doc等2份试卷配套教学资源,其中试卷共17页, 欢迎下载使用。
第08讲 新知+综合训练题+现代文阅读+文言古诗练2020-2021学年寒假九年级语文下辅导讲义(全国通用): 这是一份第08讲 新知+综合训练题+现代文阅读+文言古诗练2020-2021学年寒假九年级语文下辅导讲义(全国通用),文件包含第08讲九下语文新知+综合训练题+现代文阅读+文言古诗练原卷版doc、第08讲九下语文新知+综合训练题+现代文阅读+文言古诗练解析版doc等2份试卷配套教学资源,其中试卷共14页, 欢迎下载使用。

