河北省张家口市2021届高三上学期期末考试 历史 (含答案)
展开河北省张家口市部分学校2023届高三历史上学期期中考试试题(Word版附解析): 这是一份河北省张家口市部分学校2023届高三历史上学期期中考试试题(Word版附解析),共12页。
河北省张家口市2022-2023学年高三上学期期末考试历史试题(Word版附解析): 这是一份河北省张家口市2022-2023学年高三上学期期末考试历史试题(Word版附解析),共10页。试卷主要包含了和约签订之后,洋人南返等内容,欢迎下载使用。
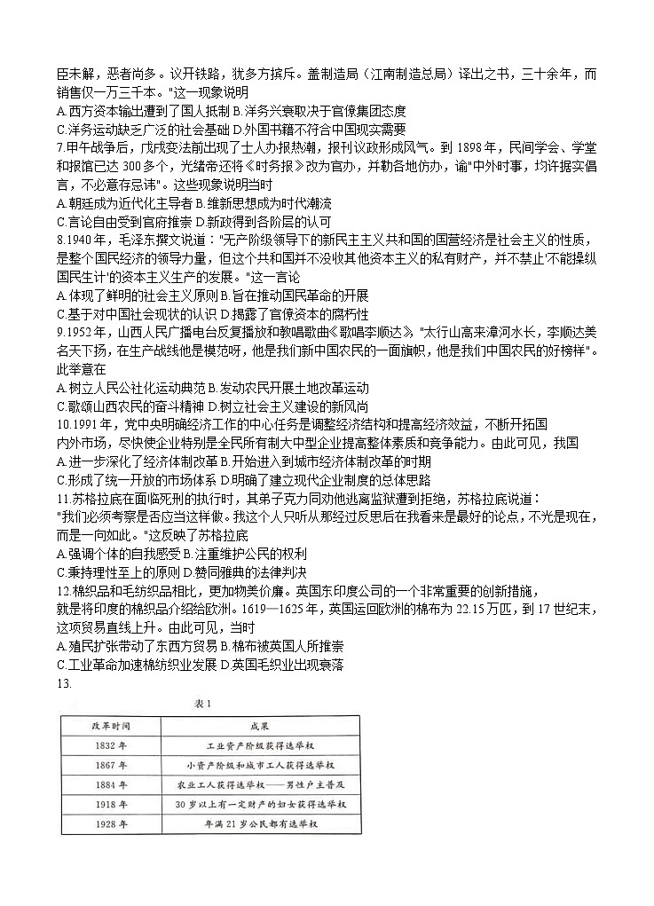
河北省张家口市2022届高三上学期期末考试(A)历史试卷(含答案): 这是一份河北省张家口市2022届高三上学期期末考试(A)历史试卷(含答案),共14页。试卷主要包含了单选题,材料题,论述题等内容,欢迎下载使用。

