高考生物一轮总复习学案:第4单元 细胞的生命历程 第3讲 细胞的分化、衰老、凋亡与癌变
展开第3讲 细胞的分化、衰老、凋亡与癌变
考纲考情
考查内容 | 等级要求 | 考查详情 |
细胞的分化 | B |
|
17年—单选—T18考查细胞分化、衰老、凋亡和癌变 |
|
|
16年—单选—T3考查细胞分化、衰老、凋亡和癌变 |
|
|
15年—单选—T2考查细胞分化与全能性的关系 |
|
|
13年—单选—T7考查细胞分化的特点 |
|
|
细胞的全能性,B,15年—单选—T2考查细胞分化与全能性的关系
细胞的衰老和凋亡与人类健康的关系,A,
15年—单选—T2考查对细胞衰老与个体衰老的关系
13年—单选—T7考查对细胞衰老和凋亡的理解
癌细胞的主要特征及恶性肿瘤的防治,B,
15年—单选—T2考查癌细胞的主要特点
15年—单选—T20考查癌细胞的特征及癌症的治疗
13年—单选—T7考查癌细胞的发生机理
知识整合
一、细胞分化
1.细胞分化的概念
细胞分化是指在个体发育中,由一个或一种细胞增殖产生的后代,在________、________和________上发生______________的过程。
2.细胞分化的实质:________________。
3.细胞分化的意义
细胞分化是生物个体发育的基础,通过细胞分化使多细胞生物体中的细胞趋向____________,有利于__________________________。
二、细胞的全能性
1.植物细胞的全能性
指植物体中已经________的细胞仍然具有发育成完整个体的________,在适宜的条件下,仍然能够发育成______________的潜能。
2.理论依据
______________的细胞,仍具有保持该物种遗传特性的______________。
3.应用——植物组织培养技术
________细胞
↓________和增殖
________
↓生长、增殖和____________
________
↓
试管苗
三、细胞衰老的主要特征
1.衰老细胞内水分________,结果使细胞________,体积变小,细胞________的速率减慢。
2.衰老细胞内多种酶的活性________,如白发。
3.细胞内的________会随着细胞的衰老而逐渐积累,如老年斑。
4.衰老的细胞内________减慢,________的体积增大,________内折,________固缩,________加深。
5.细胞膜通透性改变,使________________________功能降低。
四、细胞凋亡
1.概念:由______________所决定的细胞自动结束生命的过程。
2.类型:①个体发育中细胞的______________死亡;
②成熟个体中细胞的______________;
③被病原体感染的细胞的______________。
3.意义
对生物的________、________的维持等具有重要作用。
五、细胞的癌变
1.概念
受__________________的作用,细胞中________发生变化,________成为不受控制的、连续进行分裂的________细胞。
2.主要特征
(1)适宜条件下,能够________。
(2)________发生显著变化。
(3)癌细胞的________发生了变化,________等物质减少,细胞之间的________显著降低,容易______________。
3.细胞癌变的原因
(1)内因:________和______________发生突变。
(正常情况下,原癌基因主要负责调节____________,控制细胞的____________的进程;抑癌基因主要是阻止细胞的____________。)
(2)外因:__________致癌因子、__________致癌因子、__________致癌因子三类。
4.恶性肿瘤的预防
一是尽可能避免接触________,包括物理、化学和病毒致癌因子。
二是加强身体锻炼,增强体质,注意心理调节,保持心态健康,养成良好的生活习惯,增强机体________力。
考点突破
考点1 细胞分化的实质、特点
1.细胞分化的机理
相同的核DNA不同的mRNA执行不同的功能不同的蛋白质不同的形态结构
2.细胞分化的结果:后代细胞的形态、结构和生理功能发生改变,但是后代细胞的核遗传物质与分化之前相比没有发生变化。
3.全能性高低的比较
(1)受精卵>卵细胞(精子)>体细胞
即受精卵全能性最高,生殖细胞全能性一般大于体细胞,自然条件下卵细胞全能性高于精子,更易发育成新个体。
(2)植物体细胞>动物体细胞
植物体细胞全能性科学家已通过实验进行验证,但动物体细胞全能性未得到证实,只证实动物体细胞核的全能性。
(3)囊胚期细胞>原肠胚时期细胞
同一生物个体发育时期越早,其全能性越高。
例1 在细胞的生命历程中,会出现分裂、分化等现象。下列叙述错误的是( )
A.细胞的有丝分裂对生物性状的遗传有贡献
B.哺乳动物的造血干细胞是未经分化的细胞
C.细胞分化是细胞内基因选择性表达的结果
D.通过组织培养可将植物叶肉细胞培育成新的植株
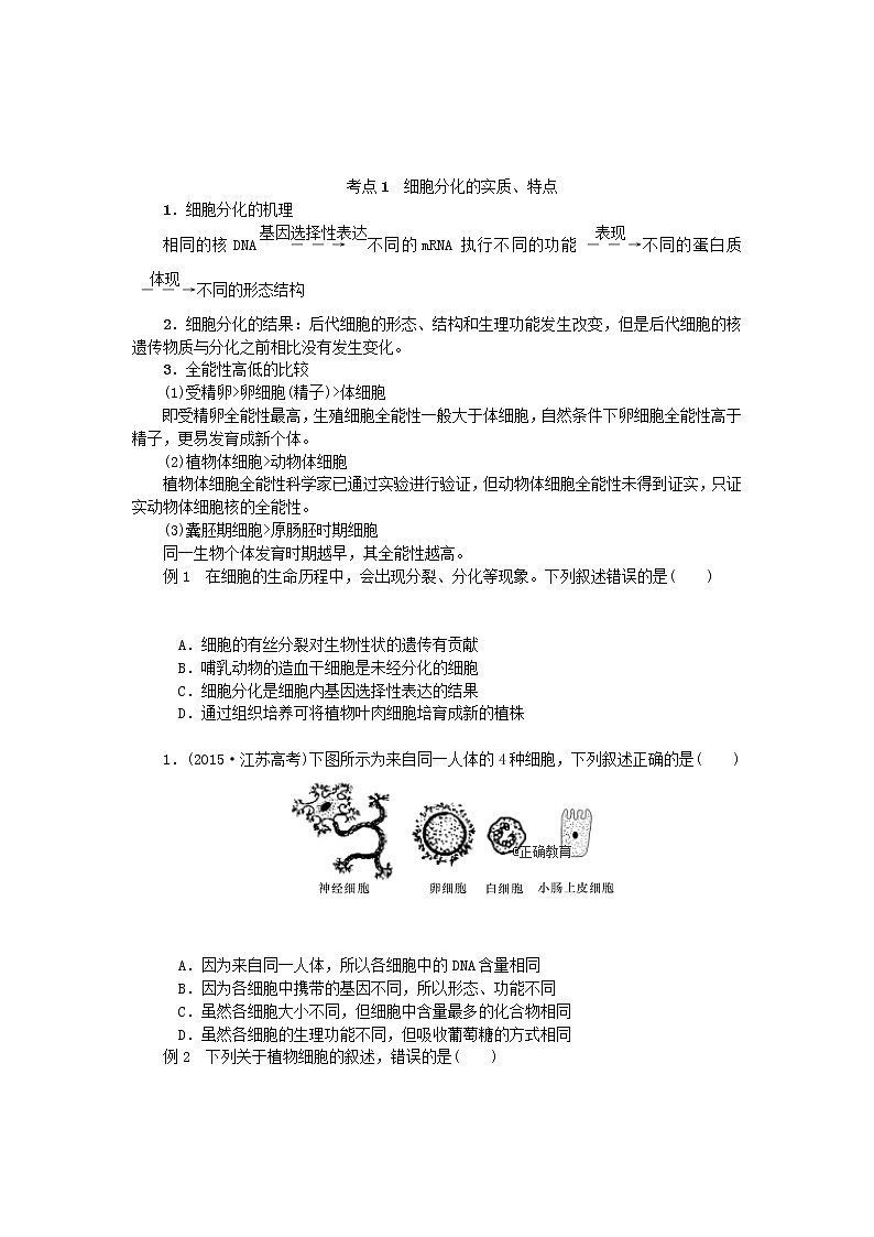
1.(2015·江苏高考)下图所示为来自同一人体的4种细胞,下列叙述正确的是( )
A.因为来自同一人体,所以各细胞中的DNA含量相同
B.因为各细胞中携带的基因不同,所以形态、功能不同
C.虽然各细胞大小不同,但细胞中含量最多的化合物相同
D.虽然各细胞的生理功能不同,但吸收葡萄糖的方式相同
例2 下列关于植物细胞的叙述,错误的是( )
A.高度分化的成熟叶肉细胞不具备发育成完整植株的潜能
B.植物细胞在有氧条件下的呼吸终产物与无氧条件下的不同
C.种子胚根和胚芽中的所有细胞都是由受精卵分裂分化而来的
D.叶肉细胞和根尖细胞在结构和功能上的差异是细胞分化的结果
2.分别用β珠蛋白基因、卵清蛋白基因和丙酮酸激酶(与细胞呼吸相关的酶)基因的片段为探针,与鸡的成红细胞、输卵管细胞和胰岛细胞中提取的总RNA进行分子杂交,结果见下表(注:“+”表示阳性,“-”表示阴性)。下列叙述不正确的是( )
探针 |
|
|
|
细胞总RNA | β珠蛋 |
|
|
白基因 | 卵清蛋 |
|
|
白基因 | 丙酮酸激 |
|
|
酶基因 |
|
|
|
成红细胞 | + | - | + |
输卵管细胞 | - | + | + |
胰岛细胞 | - | - | + |
A.在成红细胞中,β珠蛋白基因处于活动状态,卵清蛋白基因处于关闭状态
B.输卵管细胞的基因组DNA中存在卵清蛋白基因,缺少β珠蛋白基因
C.丙酮酸激酶基因的表达产物对维持鸡细胞的基本生命活动很重要
D.上述不同类型细胞的生理功能差异与基因的选择性表达有关
考点2 细胞衰老与凋亡
1.细胞衰老
(1)单细胞生物:个体衰老或死亡与细胞衰老或死亡同步。
(2)多细胞生物:个体衰老与细胞衰老有密切的关系。个体衰老过程是组成个体的细胞普遍衰老的过程,但未衰老的个体内也有细胞衰老。
(3)细胞衰老是正常的生命现象,细胞生命历程经历了未分化―→分化―→衰老―→凋亡的过程。
2.细胞凋亡与细胞坏死的比较
项目 | 细胞凋亡 | 细胞坏死 |
与基因的关系 | 受基因控制 | 不受基因控制 |
细胞膜的变化 | 内陷 | 破裂 |
形态变化 | 细胞变圆,与周围 |
|
细胞脱离 | 细胞外形不规则变化 |
|
影响因素 | 受严格的由遗传机制 |
|
决定的程序性调控 | 电、热、冷、机械等 |
|
不利因素影响 |
|
|
对机体的影响 | 对机体有利 | 对机体有害 |
考点3 细胞的癌变
1.细胞的癌变特征
(1)适宜条件下,无限增殖,而且分裂迅速,细胞内的核糖体数目大量增加,代谢异常活跃。
(2)癌细胞的形态结构发生了变化
例如,体外培养中的正常的纤维细胞呈扁平梭形,转化成癌细胞后变成球形,癌细胞的细胞核都较正常细胞的大,有时形态也变得不规则,核仁也变大了,染色时,着丝点颜色也明显加深。
(3)癌细胞的表面发生了变化,糖蛋白等物质减少,细胞间的黏着性显著降低,导致癌细胞容易在体分散转移。
2.原癌基因与抑癌基因的关系
(1)原癌基因是维持机体正常活动所必需的基因,在细胞分裂过程中它负责调节细胞周期,控制细胞生长和分裂的进程;而抑癌基因主要是阻止细胞不正常的增殖。
(2)抑癌基因和原癌基因共同对细胞的生长和分化起着调节作用。
(3)癌变是由原癌基因和抑癌基因发生突变,导致细胞异常分裂,对这种异常分裂机体又无法阻止而造成的。
考点4 细胞分化、衰老、凋亡和癌变的比较
| 实质 | 结果 | 遗传物质特点 |
|
|
|
|
细胞分化 | 基因的选择性表达 | 形成不同组织器官 |
|
细胞衰老 | 内因、外因共同作用 | 细胞正常死亡 |
|
细胞凋亡 | 遗传机制决定的程序性调控 | 基因决定的细胞自动结束生命的正常死亡 |
|
,不发生改变
细胞癌变,致癌因子诱发突变,形成无限增殖的癌细胞,发生改变
例3 (2017·江苏高考)下列关于人体细胞分化、衰老、凋亡与癌变的叙述,错误的是( )
A.细胞分裂能力随细胞分化程度的提高而减弱
B.衰老细胞中各种酶的活性显著降低
C.细胞凋亡有助于机体维持自身的稳定
D.癌细胞无接触抑制特征
3.研究发现,直肠癌患者体内存在癌细胞和肿瘤干细胞。用姜黄素治疗,会引起癌细胞内BAX等凋亡蛋白高表达,诱发癌细胞凋亡;而肿瘤干细胞因膜上具有高水平的ABCG2蛋白,能有效排出姜黄素,从而逃避凋亡,并增殖分化形成癌细胞。下列说法不正确的是( )
A.肿瘤干细胞与癌细胞中基因的执行情况不同
B.肿瘤干细胞的增殖及姜黄素的排出都需要消耗ATP
C.编码BAX蛋白和 ABCG2蛋白的基因都属于原癌基因
D.用ABCG2抑制剂与姜黄素联合治疗,可促进肿瘤干细胞凋亡
例4 (2016·江苏高考)下列关于细胞的分化、衰老、凋亡和癌变的叙述,正确的是( )
A.线虫发育过程中细胞数量减少,是细胞衰老死亡的结果
B.恶性肿瘤细胞有无限增殖的特性,所以不易被化疗药物杀死
C.人的造血干细胞是全能干细胞,可以分化为多种细胞
D.体外培养时,儿童的成纤维细胞传代次数多于成人的成纤维细胞
4.关于细胞生命历程的叙述,正确的是( )
A.胚胎细胞中存在与细胞凋亡有关的基因
B.原癌基因与抑癌基因在正常细胞中不表达
C.真核细胞不存在无丝分裂这一细胞增殖方式
D.细胞分化过程中蛋白质种类和数量发生改变
请根据下列关键词的提示,归纳构建本课时知识体系。
细胞分化、细胞衰老、细胞凋亡 细胞癌变 基因选择性表达 原癌基因 抑癌基因 细胞衰老特征 细胞癌变特征 致癌因子
随堂演练
1.关于细胞凋亡的叙述,错误的是( )
A.细胞凋亡受细胞自身基因的调控
B.细胞凋亡也称为细胞编程性死亡
C.细胞凋亡不出现在胚胎发育过程中
D.被病原体感染的细胞可通过细胞凋亡清除
2.同一动物个体的神经细胞与肌细胞在功能上是不同的,造成这种差异的主要原因是( )
A.二者所处的细胞周期不同
B.二者合成的特定蛋白不同
C.二者所含有的基因组不同
D.二者核DNA的复制方式不同
3.(2017·浙江高考)下列关于人体衰老细胞的叙述,正确的是( )
A.多种酶的活性降低
B.线粒体数量增加
C.细胞呼吸明显加快
D.细胞核体积变小
4.下列关于人体细胞的叙述,错误的是( )
A.人的正常体细胞的分裂次数是有限的
B.自由基攻击蛋白质可以引起细胞衰老
C.细胞中衰老的线粒体可被溶酶体分解清除
D.衰老细胞代谢速率加快是细胞内水分减少引起的
5.(2018·百校联考)下列有关细胞分化的说法,正确的是( )
A.细胞分化主要是功能发生特化,结构与分化前相比变化不大
B.细胞分化前后,细胞中的DNA、RNA、蛋白质种类都发生变化
C.细胞分化不仅增加了细胞数目,更重要的是增加了细胞种类
D.细胞分化的方向与细胞所处的时间和空间有密切的关系
6.下图表示干细胞的三个发育途径。据图回答下列问题:
第6题图
(1)由甲细胞形成的乙细胞仍然保持着其特有的________能力,甲细胞到丙细胞的过程是由________控制的。
(2)若丁细胞是胰腺细胞,则结构⑦所起的作用是__________________________________________。
(3)甲细胞分化成丁细胞的根本原因是________________________________。
(4)若丁细胞是正在衰老的细胞,该细胞中结构⑧发生的变化是________________________。
(5)由甲细胞到形成多个卵细胞的过程,必须经过细胞的________分裂。
(6)白血病是一种发病年龄相对较低,发病率相对较高的癌症,其原因是________________________________________________________________________。

