2020版高考地理大三轮突破全国通用版练习:高考选择题专练十三
展开专练十三 中国微观区域分析型
(2019·陕西模拟联考)下图所示沙漠地区年平均降水量不超过150 mm,冬季稳定积雪日数在100~160天,积雪深度可达20 cm以上,其植被覆盖率较我国其他沙漠高。据此回答1~3题。
1.与其他沙漠相比,图示沙漠区域植被覆盖率更高的主要原因是( )
A.年均温低,蒸发弱 B.山地降水丰富
C.积雪融水丰富 D.高山冰雪融水丰富
2.形成该沙漠冬季稳定积雪的水汽主要来源于( )
A.大西洋 B.北冰洋 C.太平洋 D.印度洋
3.该沙漠地区稳定的积雪覆盖对地理环境的主要影响是( )
A.增强地面辐射,增加大气湿度
B.反射太阳辐射,提高大气温度
C.抑制风沙活动,减少初春扬尘
D.增加土壤湿度,减少地表径流
答案 1.C 2.A 3.C
解析 第1题,图示地区为准噶尔盆地,南北两侧分别是天山与阿尔泰山,积雪天数多,积雪厚,融水丰富,利于植被生长,C正确。第2题,该地区位于盛行西风带,盛行西风将大西洋水汽带至此地,受地形抬升作用,形成丰富降雪,A正确。第3题,冬春季节积雪覆盖,减少了风力对地面的侵蚀,减少了扬尘扬沙天气的发生,C正确。
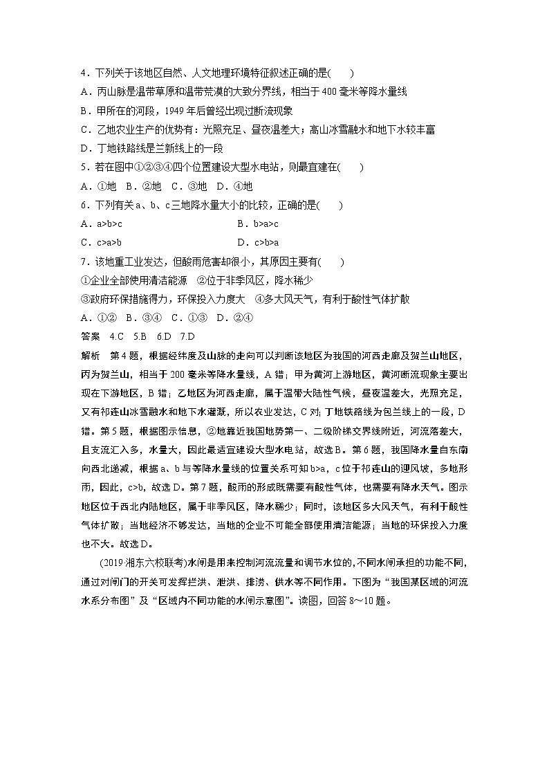
(2019·新疆兵团华山中学调研)读“中国局部地区图”,回答4~7题。
4.下列关于该地区自然、人文地理环境特征叙述正确的是( )
A.丙山脉是温带草原和温带荒漠的大致分界线,相当于400毫米等降水量线
B.甲所在的河段,1949年后曾经出现过断流现象
C.乙地农业生产的优势有:光照充足、昼夜温差大;高山冰雪融水和地下水较丰富
D.丁地铁路线是兰新线上的一段
5.若在图中①②③④四个位置建设大型水电站,则最宜建在( )
A.①地 B.②地 C.③地 D.④地
6.下列有关a、b、c三地降水量大小的比较,正确的是( )
A.a>b>c B.b>a>c
C.c>a>b D.c>b>a
7.该地重工业发达,但酸雨危害却很小,其原因主要有( )
①企业全部使用清洁能源 ②位于非季风区,降水稀少
③政府环保措施得力,环保投入力度大 ④多大风天气,有利于酸性气体扩散
A.①② B.③④ C.①③ D.②④
答案 4.C 5.B 6.D 7.D
解析 第4题,根据经纬度及山脉的走向可以判断该地区为我国的河西走廊及贺兰山地区,丙为贺兰山,相当于200毫米等降水量线,A错;甲为黄河上游地区,黄河断流现象主要出现在下游地区,B错;乙地区为河西走廊,属于温带大陆性气候,昼夜温差大,光照充足,又有祁连山冰雪融水和地下水灌溉,所以农业发达,C对;丁地铁路线为包兰线上的一段,D错。第5题,根据图示信息,②地靠近我国地势第一、二级阶梯交界线附近,河流落差大,且支流汇入多,水量大,因此最适宜建设大型水电站,故选B。第6题,我国降水量自东南向西北递减,根据a、b与等降水量线的位置关系可知b>a,c位于祁连山的迎风坡,多地形雨,因此,c>b,故选D。第7题,酸雨的形成既需要有酸性气体,也需要有降水天气。图示地区位于西北内陆地区,属于非季风区,降水稀少;同时,该地区多大风天气,有利于酸性气体扩散;当地经济不够发达,当地的企业不可能全部使用清洁能源;当地的环保投入力度也不大。故选D。
(2019·湘东六校联考)水闸是用来控制河流流量和调节水位的,不同水闸承担的功能不同,通过对闸门的开关可发挥拦洪、泄洪、排涝、供水等不同作用。下图为“我国某区域的河流水系分布图”及“区域内不同功能的水闸示意图”。读图,回答8~10题。
8.图示区域河道迂回曲折,其形成原因是( )
A.河流落差大,侧蚀作用强
B.平坦开阔地区长期凸岸堆积,凹岸侵蚀
C.地表崎岖,地形对河流流向限制
D.低洼地区长期右岸侵蚀、左岸淤积
9.形成A湖的主要地质作用是( )
A.地壳局部断裂下陷 B.河流的侵蚀改道
C.风力侵蚀作用 D.河流的堆积分隔
10.图中水闸的作用与利用方法是( )
A.关闭甲水闸可大大减轻河流和洪水压力
B.开启乙水闸引水前,先开启拦河闸效果较佳
C.开启丙水闸排涝前,先关闭拦河闸效果较佳
D.河流洪水压力大时,宜开启丙水闸排涝
答案 8.B 9.B 10.C
解析 第8题,由图中信息可知,该区域为长江下游地区,流经地区以平原为主,地形平坦,A、C错误;图中河道弯曲,在曲流发育处,受惯性影响,河岸的侵蚀与堆积主要考虑河岸的凹凸状况——凹岸侵蚀,凸岸堆积,B正确。第9题,在平原地区流淌的河流,河曲发育,随着流水对河面的冲刷与侵蚀,河流愈来愈曲,最后导致河流自然裁弯取直,河水由取直的部位径直流去,原来弯曲的河道被废弃,形成湖泊,因这种湖泊的形状恰似牛轭,故称之为牛轭湖。A湖附近河道弯曲,因此应为河流侵蚀改道后留下,B正确。第10题,开启乙、丙水闸前,先关闭拦河闸,利于抬高拦河闸上游水位,江水易进入引水渠;利于降低拦河闸下游水位,使渍水区水易排出,C正确。
(2019·江苏地理)下图为“黄河干流主要水文站分布和年输沙量比较图”。读图,回答11~12题。
11.与多年平均输沙量相比,1987~2015年潼关站输沙量急剧减少的主要原因是其以上流域( )
①引水灌溉,减少泥沙下泄 ②削山平地,减小坡面径流
③保持水土,减少泥沙流失 ④气候变暖,降低暴雨强度
A.①② B.①③ C.②④ D.③④
12.2016年以后,黄河下游输沙量较中游明显减少的主要影响因素是( )
A.地形起伏 B.流域面积
C.兴修水库 D.水土保持
答案 11.B 12.C
解析 第11题,黄河干流流域内山地少,②错误;气候变暖是一个长期缓慢的过程,不可能只在1987~2015年短时间内变化很大,故④错误。B选项正确。第12题,从年输沙量比较图中可明显看出,从三门峡站到小浪底站2016年输沙量变化非常明显,黄河小浪底站向下游输沙量都比较少,而且变化不大,主要是因为小浪底工程的截沙作用大,故C选项正确。
(2019·北京市大兴区高三模拟)读“雅鲁藏布江局部等高线地形图”(单位:米),回答13~14题。
13.图示区域( )
A.地处亚热带,河流不结冰
B.副热带高压控制,降水少
C.大气逆辐射强,气温低
D.大气削弱作用弱,光照强
14.图示南部地区种植业条件优于北部地区,主要体现在( )
A.地热充足,一年两熟 B.光照充足,昼夜温差大
C.海拔较低,气温较高 D.水源充足,雨热同期
答案 13.D 14.C
解析 第13题,该区域位于青藏高原,属高寒气候,海拔高,大气稀薄,大气削弱作用弱,光照强,D正确。第14题,南部位于河谷地区,海拔低,气温较高,C正确。
(2019·广东省茂名市模拟)我国某地以降雪期长、降雪量大、积雪深厚而闻名,被誉为“中国雪乡”。由于冷暖气流常在此地相遇,每年10月至次年5月地面均有积雪,形成著名的“雪盆”。下图示意“该地所在区域地形状况”。据此完成15~17题。
15.“中国雪乡”最可能位于图中( )
A.甲地 B.乙地 C.丙地 D.丁地
16.“中国雪乡”积雪最厚的月份是( )
A.12月 B.1月 C.3月 D.5月
17.与同纬度的东北平原相比,该地降雪较多的主要原因是( )
A.离冬季风源地较近,冷空气到达时间早
B.受地形影响,空气湿度较大
C.位于冬季风的迎风坡,更容易形成降雪
D.海拔较高,有利于水汽凝结
答案 15.A 16.C 17.B
解析 第15题,雪乡最可能纬度高且地势较高,位于山地的迎风地带。从图中看,甲地位于山地的东南坡,冬季,北面袭来的西伯利亚寒流和南来的日本海暖湿气流在此交汇,降雪量大,最可能是“中国雪乡”,选A。第16题,“中国雪乡”的降雪主要是冬季北面袭来的西伯利亚寒流和南来的日本海暖湿气流在此交汇形成的降雪,积雪期可长达7个月,积雪最厚的月份应该是冬去春来、气温还不足以融化积雪的月份。结合选项,12月、1月降雪仍在继续,积雪厚度仍在加大;5月积雪已经融化,3月最有可能,选C。第17题,与同纬度的东北平原相比,该地不如东北平原离冬季风源地近,但该地西、南、东三面环山,区内河流多,且受地形影响,空气湿度较大,南北气流在此交汇,容易形成降雪,故降雪较多;该地位于冬季风的背风坡,海拔较高并不是该地水汽凝结的条件,选B。
(2019·湖南省湘东六校联考)在我国西南地区,隐藏着一个长期被人们所忽视的宜居地带。读图,完成18~19题。
18.西南宜居地带形成的原因主要是( )
①水质好,水运便利 ②冬暖夏凉 ③地势平坦 ④植被覆盖率较高 ⑤工业化程度低
A.①②③ B.②③④
C.③④⑤ D.②④⑤
19.目前,下列有关西南宜居地带所在地区开发的措施,正确的是( )
A.加强房地产开发,吸纳外来移民
B.扩大粮食播种面积,保障粮食供应
C.加强水资源的合理开发和有效利用
D.以机场建设为重点,形成快速交通体系
答案 18.D 19.C
解析 第18题,西南宜居地带的形成主要是由于该地区气温适宜,环境质量优良,故选D。第19题,西南宜居地带水资源丰富,区域开发应以水资源的合理开发和有效利用为主;大量吸纳外来移民会带来严重的生态环境问题;扩大粮食播种面积会导致植被的破坏;交通建设应以铁路和公路为主,故选C。

