还剩13页未读,
继续阅读
浙江省“七彩阳光”新高考研究联盟2021届高三上学期期中联考 生物 (含答案) 试卷
展开
绝密★考试结束前
浙江省“七彩阳光”新高考研究联盟期中联考
高三生物学科 试题
考生须知:
1. 本试题卷分选择题和非选择题两部分,共 8 页,满分 100 分,考试时间 90 分钟。
2. 答题前,在答题卷指定区域填写班级、姓名、考场号、座位号及准考证号。
3. 所有答案必须写在答题卷上,写在试卷上无效。
4. 考试结束后,只需上交答题卷。
选择题部分
一、选择题(本大题共 25 小题,每小题 2 分,共 50 分。每小题列出的四个备选项中只有一个是符合题目要求的,不选、多选、错选均不得分)
1. 下列物质含有肽键结构的是
A.生长素 B.生长激素 C.缬氨酸 D.三碘甲腺原氨酸
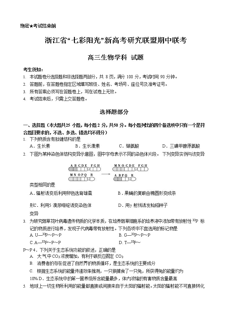
2. 下图为某种染色体结构变异示意图,图中字母表示不同的染色体片段。 下列变异实例与该变异类型相同的是
A.辐射诱变后利用卵色选育雄蚕 B.果蝇的复眼由椭圆形变成条形C.利用 5 溴尿嘧啶诱变染色体 D.用 γ 射线诱发籼稻种子变异
3. 为研究烟草花叶病毒遗传物质的化学本质,在培养烟草细胞系的培养液中添加带有放射性 32P 标记的物质进行培养,发现子代病毒带有放射性。下列各项中不宜选用的标记物是
A. U—32P~P~P B. G—32P~P~P
C. A—32P~P~P D. T—32P~P~P 4.下列关于生态系统功能的叙述,正确的是
A. 大气中CO2 浓度增加,有利于碳反应固定 CO2
B. 消费者的存在促进了自然界的物质循环,是生态系统的主要成分
C. 根据生态系统的能量传递效率推测,一只狼捕食了一只兔,所获得兔的能量约为 10% D.生态系统中的第一营养级所含能量最多,体内浓缩的有害物质含量最高
5. 地球上一切生物所利用的能量都直接或间接来自于太阳的辐射能。太阳的辐射能不可直接转化 为 A.热逸散 B.俘获热 C.初级生产量 D.次级生产量
6. 下列有关HIV 和艾滋病的叙述,错误的是
A.携带HIV 病毒的人不一定是艾滋病患者
B.HIV 是RNA 病毒,其构成成分不止RNA 和蛋白质
C.HIV 是逆转录病毒,其携带 DNA 连接酶将遗传物质连接到宿主细胞的染色体上
D.目前艾滋病仍无法治愈,但积极有效的治疗可以帮助病毒携带者延缓发病进程,降低患者死亡率
7. 下列与胞吞和胞吐有关的叙述错误的是
A.胞吞和胞吐的物质可以是固体,也可以是液体 B.胞吞和胞吐的物质可以是大分子,也可以是小分子
C.胞吞和胞吐的过程既需要消耗能量,也需要依靠膜的流动性D.能进行胞吞和胞吐的生物可以是细胞生物,也可以是病毒
8. 下列有关生物学活动的叙述,正确的是
A. 制作减数分裂模型时,应在纸张上画三个互相平行的纺锤体
B. 检测生物组织中油脂时,三次使用吸水纸分别吸水、吸染料、吸乙醇和染料
C. 制作 DNA 双螺旋结构模型时,应采用三种不同形状的材料,分别代替脱氧核糖、磷酸和不同的碱基
D. 模拟孟德尔杂交实验时,必须保证不同信封内的卡片数量相等9.生物学中有许多结构与功能相适应的实例,下列叙述正确的是
A. 大脑皮层通过增加“沟、回”增加表面积,延缓了兴奋传导速率
B. 线粒体通过“嵴”增加内膜面积,有利于柠檬酸循环和电子传递链过程C.叶绿体通过“类囊体”增加膜面积,有利于光能吸收和碳循环的过程D.肠上皮细胞通过“绒毛”增加膜面积,与绒毛细胞检查作用类似
10. 育种工作人员利用四倍体马铃薯进行单倍体育种,下列叙述错误的是A.单倍体植株弱小、高度不育,经济效益很低
B. 单倍体育种能排除显隐性干扰,提高效率
C. 花药离体培养是获得单倍体马铃薯植株的有效方法D.用秋水仙素处理单倍体幼苗得到的均为纯合马铃薯
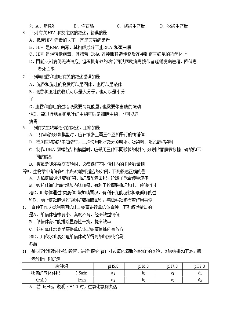
11. 某同学按照教材活动设置,进行“探究 pH 对过氧化氢酶的影响”的实验,实验结果如下表。据表分析正确的是
缓冲液
pH5.0
pH6.0
pH7.0
pH8.0
收集的气体体积
(mL)
0.5min
a1
b1
c1
d1
1min
a2
b2
c2
d2
A. 若 b1=b2,说明 pH6.0 时,过氧化氢酶失活
B. 若 c2 最大,说明 pH7.0 是过氧化氢酶的最适 pH C.该实验各组别之间相互对照,不需另设空白对照组D.为使效果更明显,本实验需沸水浴
12. 如图是观察植物细胞质壁分离及质壁分离后复原过程操作流程图。下列叙述正确的是
A. ①制片时材料的选择必须是活的材料,通常选用洋葱鳞片叶的内表皮
B. 整个实验操作过程中先后三次用到吸水纸吸干多余的残留液体并进行两次前后对照C.③→④与⑤→⑥过程中水分进出细胞的方向是双向的
D.此实验可以选择黑藻作为实验材料,⑤过程滴清水后细胞吸水力上升
13. 细胞周期包括分裂间期(分为 G1 期、S 期、G2 期)和分裂期(M 期)。DNA 复制发生于S 期, 若抑制 DNA 复制,则细胞不能分裂而停留在 S 期。为探究两种抗癌药物甲和乙的作用效果, 用药物甲和乙单独处理体外培养的肝癌细胞,测定其细胞周期各阶段细胞所占比例及细胞凋亡
率,结果如下表所示。根据表中信息分析不正确的是
组别
细胞周期
细胞凋亡率(%)
G1(%)
S(%)
G2+M(%)
对照组
32.71
22.01
45.28
5.29
药物甲
34.12
63.15
2.73
18.14
药物乙
90.27
6.54
3.19
31.86
A. 肝癌细胞的细胞周期中间隙期的时间大于其余时期
B. 推测药物甲的作用机理是阻断 S 期 DNA 的复制,缩短了间隙期所占比例
C. 药物乙的作用机理可能是与抑制G1 期蛋白质的合成有关
Ⅱ
Ⅲ
Ⅳ
Ⅰ
D. 甲、乙两种药物联合使用可能会提高癌症治疗效果,也可能效果不明显14.如图是某果蝇的染色体组成示意图。下列叙述正确的是
A. 该果蝇是雌性果蝇,若要制作其染色体核型图需要选择处于有丝分裂中期的细胞进行观察、制作
B. 此果蝇在减数分裂过程中可形成 4 个四分体
C. 该果蝇性原细胞减数分裂进行到后期Ⅱ时,染色体的组成为 6+XX D.果蝇有些性状的遗传存在性别差异,控制这类性状的基因都位于Ⅰ
这对染色体上
15. 下列关于人类遗传病和优生的叙述,错误的是
A.葛莱弗德氏综合征和特纳氏综合征均会导致性腺发育不全B.葡萄糖-6-磷酸脱氢酶基因缺陷的人,不进食蚕豆就不会发病
C. 苯丙酮尿症患者体内缺乏苯丙氨酸羧化酶,导致不能生成苯丙氨酸而患病
D. 羊膜腔穿刺技术需使用离心技术,可用于检测能在羊水中反映出的羊水中的遗传代谢性疾病16.下列有关生态系统、人类与环境的说法,错误的是
A.当今人口应在低出生率和低死亡率水平上保持稳定,不宜提高K 值B.封山育林、治理荒漠体现了人类活动可以改变群落演替的方向和速率C.温室效应主要原因是大气中 SO2 浓度升高引起
D.生态系统常趋于稳态主要依靠食物链的负反馈和食物网的能量流动关系调节 17.下图表示植物体内三种激素的合成过程,不同日照长度条件下,不同代谢途径随之发生改变,
其中①~⑤表示过程。下列叙述错误的是
A.种子萌发时,①②过程增强,④⑤过程被抑制B.植物幼苗的①③过程主要发生在幼嫩叶片细胞
C.夏季中午气温过高和秋季短日照,均会促进①④⑤过程D.植物在不同环境条件下的生命活动由多种激素共同调节
18. 磷酸奥司他韦可用于治疗流感,其分子式为:C16H28N2 O4·H3PO4。极少数病例用该药物后出现会过敏症状。下列叙述错误的是
A. 流感病毒是一种RNA 病毒,容易发生基因突变
B. 磷酸奥司他韦的元素组成与 DNA 和 ATP 类似
C. 出现药物过敏是一种免疫过度反应,应立即停止服用该药
D. 为尽快治愈流感,同时使用磷酸奥司他韦与抗生素效果更佳
19. 下图所示为分离某种以尿素为氮源的细菌实验过程,下列叙述错误的是
A. 土样从有哺乳动物排泄物的地方取,获得目的菌种几率很高
B. 取不同稀释倍数的土壤稀释液各 0.1mL,分别涂布于全营养 LB 固体培养基、尿素固体培养基上
C. 将实验组和对照组 37℃恒温培养 24 至 48h 时,需将平板倒置
D. 在尿素固体培养基上生长的细菌都是以尿素为氮源的细菌
20. 我国国标 GBT20712-2006 规定,火腿肠中亚硝酸盐最高允许为 30mg/kg,取市售火腿 10g,经适当处理后并定容至 500mL,取 10mL 样品溶液,用光程为 1cm 的比色杯在波长为 550nm 处, 测定光密度值,测得样品的光密度值为 0.24(如图所示)。下列说法错误的是
A.制作标准曲线时,需要配制一系列不同浓度的亚硝酸钠溶液B.测得图中样品中亚硝酸盐含量为 10mg/kg,符合国家质量标准
C. 测定火腿中亚硝酸盐前,需要发生重氮化反应,产生对氨基苯磺酸
D. 试验中产生的白色沉淀为氢氧化铝,主要作用是吸附杂质,使待测液更加清澈21.下列关于人体免疫的叙述,错误的是
A.巨噬细胞吞噬病原体的过程说明细胞膜具有细胞识别功能B.人体内一种抗体可能会与多种病原体结合
C. 人体内可能存在不同种 B 细胞识别同一种病原体
D. 人体可通过两次或多次注射疫苗实现对病原体的免疫力,这种方式属于被动免疫
基因缺失个数
临床症状
不缺少 а-珠蛋白基因
正常人
缺少 1 个 а-珠蛋白基因
静止型地中海贫血,无症状
缺少 2 个 а-珠蛋白基因
标准型地中海贫血,轻度贫血
缺少 3 个 а-珠蛋白基因
血红蛋白H 病,溶血性贫血
缺少 4 个 а-珠蛋白基因
严重型 Hb-Barts 胎儿水肿综合征,多数流产
22. а-地中海贫血是由于构成血红蛋白的 а-珠蛋白链的合成受到部分或完全抑制,引起的溶血性疾病。研究显示:16 号染色体短臂上有 2 个 а-珠蛋白基因,а-地中海贫血是由于 а-珠蛋白基因缺失而导致的表现型改变,基因的缺失个数与临床表现型的关系如下表,有关说法错误的是
A.а-珠蛋白基因缺失属于染色体畸变
B.16 号染色体属于近端着丝粒染色体,在染色体组型中和Y 染色体同属于 E 组
C. 标准型地中海贫血症患者细胞内的 а-珠蛋白基因在基因座位有 4 种分布
D. 若一对夫妇均为标准型地中海贫血症患者,则其后代基因型可能有 5 种
23. 研究者以沙漠中自然生长的胡杨为材料,选取生长健壮枝条上成熟叶片为测试对象,测定其光合速率和蒸腾作用的日变化,结果如图甲;同时记录光照强度、气温等环境因子,结果如图乙。下列叙述错误的是
图甲 图 乙
A. 图甲中 11:00 左右叶肉细胞表观光合速率不一定最大
B. 0:00 到次日 6:00 推测:温度持续降低,CO2 浓度呈持续升高态势
C. 光照强度最强时,胡杨的光合速率并非最大,可能与叶片色素含量不足有关D.环境温度最高时,胡杨的蒸腾作用并非最强,可能与气孔开度低有关
24. 静息电位和动作电位往往受诸多因素的影响,如图是科研人员绘制的蛙的坐骨神经中一条神经纤维上的静息电位和动作电位受膜外界生理盐水中不同 K+和 Na+浓度的影响柱状图,据图分析判断正确的是
A. 静息电位的绝对值只受膜内外 K+浓度的高低影响
B. 动作电位绝对值大小与受刺激强度的大小有关 C.K+和 Na+由膜外进入到膜内都是以主动转运
的方式来进行的
D.b、c 静息电位变化是外界生理盐水中 K+离子浓度升高造成的,d、e 动作电位的变化是外界生理盐水中 Na+浓度升高造成的
25. 将基因型 Dd 的水稻均分为 4 组,分别进行不同的遗传实验:第一组:连续自交;第二组:随机交配;第三组:连续自交并逐代淘汰隐性性状个体;第四组:随机交配并逐代淘汰隐性性状个体。若下图纵坐标表示各组子代的 Dd 基因型频率,正确的是
A B
C D
非选择题部分
二、非选择题(本大题共 5 小题,共 50 分)
26.(7 分)在一个较小的草原生态系统中,生活着以植物A 为食的多种昆虫、以植物A 和昆虫为食的鸟类B、以 B 鸟为食的猛禽 C 等,且植物A 具有生存优势。回答下列问题:
(1) 该陆地生态系统的两种食物链类型中,通常以 为主。
(2) 若要监测以植物A 为食的各种昆虫的种群密度,可采用 法。各种昆虫的数量总是围绕着各自种群的平衡密度上下波动,对种群数量波动影响最强烈的外源性因素是 。
(3) 该草原春、夏、秋、冬外貌有很大的不同,这属于群落的 。夏季植物 A 及其他植物在水平方向上表现出复杂的斑块性和镶嵌性,这是 的一种表现。
(4) 若某种种群数量很小的昆虫在该草原绝迹,对该生态系统中其他物种的数量基本没有影响,其原因是 。某人从外地向该生态系统中引入了一种植物(适应当地气候条件等),预测这种植物对该生态系统的多样性可能产生的影响是 。
27.(8 分)马铃薯的光合作用受光照、温度、二氧化碳浓度及内部诸多因素影响,地上和地下部分也都或多或少对光合作用产生一定的影响。科学工作者围绕着这些因素进行了深入研究,请根据下列描述及图示回答相关问题:
(1) 叶绿体只存在于马铃薯植株中能 的细胞中。光合膜上含量最多的色素是叶绿素 a,要想测定其含量应先进行提取色素并进行 ,再进行定量测定,其中提取色素必须用
图 2
。
图 1
(2) 据图 1 可知叶片(A 处)影响叶绿体基质中 PGA(C3)含量的外部因素有哪些? (至少写出两点),卡尔文循环中的 TP(三碳糖磷酸)主要用于 ,蔗糖运到根部(B 处)的白色体中形成 贮存起来。
(3) 图 2 是某同学进行探究环境因素对光合作用的影响实验结果坐标图。据图分析:此同学研究的自变量是 ,因变量是光合速率,即一定量的植物单位时间内进行了多少光合作用, 光照强度可以通过控制 来调节。
28.(9 分)果蝇的长翅和残翅,棘眼和正常眼分别由二对等位基因A、a 和 B、b 决定,现有一群长翅正常眼雌果蝇和残翅正常眼雄果蝇杂交,F1 表现型及数量如下表:
长翅正常眼雌果蝇
长翅正常眼雄果蝇
长翅棘眼雄果蝇
402
299
101
(1) 基因 B、b 位于 染色体上,两对相对性状的显性性状分别是 。
(2) 亲本中雌性的基因型是 。若将 F1 正常眼雌果蝇与棘眼雄果蝇杂交,后代雌性中棘眼的几率是 。
(3) 若 F1 雌性果蝇群体中偶然发现一只三体果蝇 XXY(雌性可
育),将其与棘眼果蝇杂交发现后代表现型相对数量如图。 1
(已知 XXX、YY 果蝇不能存活,XYY 表现雄性可育,XXY 表现为雌性可育)该三体产生配子有 ,其雌性后代中XBXBY 的概率为 ;
(4) 请用棋盘法写出XbXbY 棘眼三体与正常眼杂交遗传图解。
29.(16 分)回答下列(一)(二)有关的生物学问题:
(一)(8 分)生物发酵是生物技术实践活动中的一项重要技术。某校同学利用生物发酵技术开展了以下活动:
(1) 甲组同学利用如图装置制作蓝莓酒:发酵开始时,酵母菌的 会使发酵瓶内出现负压。当发酵瓶中停止出现气泡,表示发酵完毕。静置一段时间后,上清液即为果酒,可用 法取出。
(2) 乙组同学使用甲组获得的蓝莓酒制作蓝莓醋:发酵前用加入了蛋白胨、酵母提取物和 的液体培养基对醋化醋杆菌进行 。若他们也想利用右图装置发酵果醋,需进行的改变是
(说明 A、B 管变化)。
(3) 丙组同学用萝卜制作泡菜:泡菜制作中起作用的微生物主要是 。若要测定泡菜中的亚硝酸盐含量,可用 法测定,而用红萝卜腌制的泡菜则不能使用该方法定量测定亚硝酸盐的含量,原因是 。
(二)如图 1 为普通抗癌药物和单克隆抗体药物作用特点,图 2 为我国科学家设计的单克隆抗体偶联药物(ADC)作用机制,请分析回答下列问题:
图 1 抗癌药物和生物导弹作用特点 图 2 单克隆抗体偶联药物作用机制
(1) 治疗癌症的生物导弹由 组成,分子标靶治疗药物主要依靠细胞膜上的 区分正常细胞和癌细胞,其中的单克隆抗体所起的作用是 。
(2) 由图 2 可以看出,携带药物的单克隆抗体偶联药物(ADC)进入细胞的方式为 ,该过程消耗的能量直接由 提供。药物能引起癌细胞凋亡,细胞凋亡是指 。
(3) 单克隆抗体制备中至少需要经过 次细胞筛选,结合图 1、图 2 可以看出,与常规抗癌药物相比,利用单克隆抗体制备的生物导弹治疗癌症具有的明显优点是 。
30.(10 分)某科研团队声称成功研发以新型冠状病毒 S 蛋白为靶点的口服疫苗(以下简称:疫苗
V) ,现假定选取哺乳动物奶牛验证疫苗 V 的效果(判断该科研团队的说法是否为谣言):
实验材料与药品:实验用奶牛若干只,医用注射器若干,磷酸盐缓冲液,白细胞介素-2 溶液(用磷酸盐缓冲液配制),新型冠状病毒制剂,疫苗 V。(要求与说明:磷酸盐缓冲液的配置方法不作要求;奶牛乳汁中病毒含量、血清中新型冠状病毒抗体含量的具体测量方法不作要求。)
(一)实验思路:
① 。
② 。
③各组奶牛处理情况
甲组:饲喂含适量疫苗V 的饲料,并注射不含白细胞介素-2 的磷酸盐缓冲液; 乙组:饲喂含适量疫苗V 的饲料,并注射含白细胞介素-2 的磷酸盐缓冲液;
丙组 ;丁组: ;戊组:饲喂普通饲料,并注射不含白细胞介素-2 的磷酸缓冲液。
按照上述处理方式对各组奶牛饲喂饲料并注射相关药品。14 天后,对甲、乙、丙、丁共四组奶牛作 处理,戊组不做此项处理。
④将各组奶牛置于相同且适宜的环境下隔离培养,每天分别检测每组奶牛乳汁中新冠病毒含量与血清中新冠病毒抗体含量,并计算平均值。
⑤对所得的数据进行相关分析统计,并得出结论。
(二)分析与讨论:
① 该团队称疫苗V 可口服,那么疫苗 V 的化学本质通常不是哪类物质 (多选)。
A.脂质 B.多肽 C.蛋白质 D.核酸
② 若疫苗安全有效,则第 15 天时甲、乙、丙、丁、戊五组产生相应抗体和记忆细胞数量多少关系最可能为 ,根据所学知识尝试解释甲组奶牛和乙组奶牛抗体水平平均值差异的原因可能是 。
③ 若某地出现了新冠病毒感染疫情,请用相应的生物学知识提出两种可行的快速检测此新冠病毒的方法(仅书写检测方法,具体操作不作要求) 。
浙江省“七彩阳光”新高考研究联盟期中联考
高三生物学科 试题
考生须知:
1. 本试题卷分选择题和非选择题两部分,共 8 页,满分 100 分,考试时间 90 分钟。
2. 答题前,在答题卷指定区域填写班级、姓名、考场号、座位号及准考证号。
3. 所有答案必须写在答题卷上,写在试卷上无效。
4. 考试结束后,只需上交答题卷。
选择题部分
一、选择题(本大题共 25 小题,每小题 2 分,共 50 分。每小题列出的四个备选项中只有一个是符合题目要求的,不选、多选、错选均不得分)
1. 下列物质含有肽键结构的是
A.生长素 B.生长激素 C.缬氨酸 D.三碘甲腺原氨酸
2. 下图为某种染色体结构变异示意图,图中字母表示不同的染色体片段。 下列变异实例与该变异类型相同的是
A.辐射诱变后利用卵色选育雄蚕 B.果蝇的复眼由椭圆形变成条形C.利用 5 溴尿嘧啶诱变染色体 D.用 γ 射线诱发籼稻种子变异
3. 为研究烟草花叶病毒遗传物质的化学本质,在培养烟草细胞系的培养液中添加带有放射性 32P 标记的物质进行培养,发现子代病毒带有放射性。下列各项中不宜选用的标记物是
A. U—32P~P~P B. G—32P~P~P
C. A—32P~P~P D. T—32P~P~P 4.下列关于生态系统功能的叙述,正确的是
A. 大气中CO2 浓度增加,有利于碳反应固定 CO2
B. 消费者的存在促进了自然界的物质循环,是生态系统的主要成分
C. 根据生态系统的能量传递效率推测,一只狼捕食了一只兔,所获得兔的能量约为 10% D.生态系统中的第一营养级所含能量最多,体内浓缩的有害物质含量最高
5. 地球上一切生物所利用的能量都直接或间接来自于太阳的辐射能。太阳的辐射能不可直接转化 为 A.热逸散 B.俘获热 C.初级生产量 D.次级生产量
6. 下列有关HIV 和艾滋病的叙述,错误的是
A.携带HIV 病毒的人不一定是艾滋病患者
B.HIV 是RNA 病毒,其构成成分不止RNA 和蛋白质
C.HIV 是逆转录病毒,其携带 DNA 连接酶将遗传物质连接到宿主细胞的染色体上
D.目前艾滋病仍无法治愈,但积极有效的治疗可以帮助病毒携带者延缓发病进程,降低患者死亡率
7. 下列与胞吞和胞吐有关的叙述错误的是
A.胞吞和胞吐的物质可以是固体,也可以是液体 B.胞吞和胞吐的物质可以是大分子,也可以是小分子
C.胞吞和胞吐的过程既需要消耗能量,也需要依靠膜的流动性D.能进行胞吞和胞吐的生物可以是细胞生物,也可以是病毒
8. 下列有关生物学活动的叙述,正确的是
A. 制作减数分裂模型时,应在纸张上画三个互相平行的纺锤体
B. 检测生物组织中油脂时,三次使用吸水纸分别吸水、吸染料、吸乙醇和染料
C. 制作 DNA 双螺旋结构模型时,应采用三种不同形状的材料,分别代替脱氧核糖、磷酸和不同的碱基
D. 模拟孟德尔杂交实验时,必须保证不同信封内的卡片数量相等9.生物学中有许多结构与功能相适应的实例,下列叙述正确的是
A. 大脑皮层通过增加“沟、回”增加表面积,延缓了兴奋传导速率
B. 线粒体通过“嵴”增加内膜面积,有利于柠檬酸循环和电子传递链过程C.叶绿体通过“类囊体”增加膜面积,有利于光能吸收和碳循环的过程D.肠上皮细胞通过“绒毛”增加膜面积,与绒毛细胞检查作用类似
10. 育种工作人员利用四倍体马铃薯进行单倍体育种,下列叙述错误的是A.单倍体植株弱小、高度不育,经济效益很低
B. 单倍体育种能排除显隐性干扰,提高效率
C. 花药离体培养是获得单倍体马铃薯植株的有效方法D.用秋水仙素处理单倍体幼苗得到的均为纯合马铃薯
11. 某同学按照教材活动设置,进行“探究 pH 对过氧化氢酶的影响”的实验,实验结果如下表。据表分析正确的是
缓冲液
pH5.0
pH6.0
pH7.0
pH8.0
收集的气体体积
(mL)
0.5min
a1
b1
c1
d1
1min
a2
b2
c2
d2
A. 若 b1=b2,说明 pH6.0 时,过氧化氢酶失活
B. 若 c2 最大,说明 pH7.0 是过氧化氢酶的最适 pH C.该实验各组别之间相互对照,不需另设空白对照组D.为使效果更明显,本实验需沸水浴
12. 如图是观察植物细胞质壁分离及质壁分离后复原过程操作流程图。下列叙述正确的是
A. ①制片时材料的选择必须是活的材料,通常选用洋葱鳞片叶的内表皮
B. 整个实验操作过程中先后三次用到吸水纸吸干多余的残留液体并进行两次前后对照C.③→④与⑤→⑥过程中水分进出细胞的方向是双向的
D.此实验可以选择黑藻作为实验材料,⑤过程滴清水后细胞吸水力上升
13. 细胞周期包括分裂间期(分为 G1 期、S 期、G2 期)和分裂期(M 期)。DNA 复制发生于S 期, 若抑制 DNA 复制,则细胞不能分裂而停留在 S 期。为探究两种抗癌药物甲和乙的作用效果, 用药物甲和乙单独处理体外培养的肝癌细胞,测定其细胞周期各阶段细胞所占比例及细胞凋亡
率,结果如下表所示。根据表中信息分析不正确的是
组别
细胞周期
细胞凋亡率(%)
G1(%)
S(%)
G2+M(%)
对照组
32.71
22.01
45.28
5.29
药物甲
34.12
63.15
2.73
18.14
药物乙
90.27
6.54
3.19
31.86
A. 肝癌细胞的细胞周期中间隙期的时间大于其余时期
B. 推测药物甲的作用机理是阻断 S 期 DNA 的复制,缩短了间隙期所占比例
C. 药物乙的作用机理可能是与抑制G1 期蛋白质的合成有关
Ⅱ
Ⅲ
Ⅳ
Ⅰ
D. 甲、乙两种药物联合使用可能会提高癌症治疗效果,也可能效果不明显14.如图是某果蝇的染色体组成示意图。下列叙述正确的是
A. 该果蝇是雌性果蝇,若要制作其染色体核型图需要选择处于有丝分裂中期的细胞进行观察、制作
B. 此果蝇在减数分裂过程中可形成 4 个四分体
C. 该果蝇性原细胞减数分裂进行到后期Ⅱ时,染色体的组成为 6+XX D.果蝇有些性状的遗传存在性别差异,控制这类性状的基因都位于Ⅰ
这对染色体上
15. 下列关于人类遗传病和优生的叙述,错误的是
A.葛莱弗德氏综合征和特纳氏综合征均会导致性腺发育不全B.葡萄糖-6-磷酸脱氢酶基因缺陷的人,不进食蚕豆就不会发病
C. 苯丙酮尿症患者体内缺乏苯丙氨酸羧化酶,导致不能生成苯丙氨酸而患病
D. 羊膜腔穿刺技术需使用离心技术,可用于检测能在羊水中反映出的羊水中的遗传代谢性疾病16.下列有关生态系统、人类与环境的说法,错误的是
A.当今人口应在低出生率和低死亡率水平上保持稳定,不宜提高K 值B.封山育林、治理荒漠体现了人类活动可以改变群落演替的方向和速率C.温室效应主要原因是大气中 SO2 浓度升高引起
D.生态系统常趋于稳态主要依靠食物链的负反馈和食物网的能量流动关系调节 17.下图表示植物体内三种激素的合成过程,不同日照长度条件下,不同代谢途径随之发生改变,
其中①~⑤表示过程。下列叙述错误的是
A.种子萌发时,①②过程增强,④⑤过程被抑制B.植物幼苗的①③过程主要发生在幼嫩叶片细胞
C.夏季中午气温过高和秋季短日照,均会促进①④⑤过程D.植物在不同环境条件下的生命活动由多种激素共同调节
18. 磷酸奥司他韦可用于治疗流感,其分子式为:C16H28N2 O4·H3PO4。极少数病例用该药物后出现会过敏症状。下列叙述错误的是
A. 流感病毒是一种RNA 病毒,容易发生基因突变
B. 磷酸奥司他韦的元素组成与 DNA 和 ATP 类似
C. 出现药物过敏是一种免疫过度反应,应立即停止服用该药
D. 为尽快治愈流感,同时使用磷酸奥司他韦与抗生素效果更佳
19. 下图所示为分离某种以尿素为氮源的细菌实验过程,下列叙述错误的是
A. 土样从有哺乳动物排泄物的地方取,获得目的菌种几率很高
B. 取不同稀释倍数的土壤稀释液各 0.1mL,分别涂布于全营养 LB 固体培养基、尿素固体培养基上
C. 将实验组和对照组 37℃恒温培养 24 至 48h 时,需将平板倒置
D. 在尿素固体培养基上生长的细菌都是以尿素为氮源的细菌
20. 我国国标 GBT20712-2006 规定,火腿肠中亚硝酸盐最高允许为 30mg/kg,取市售火腿 10g,经适当处理后并定容至 500mL,取 10mL 样品溶液,用光程为 1cm 的比色杯在波长为 550nm 处, 测定光密度值,测得样品的光密度值为 0.24(如图所示)。下列说法错误的是
A.制作标准曲线时,需要配制一系列不同浓度的亚硝酸钠溶液B.测得图中样品中亚硝酸盐含量为 10mg/kg,符合国家质量标准
C. 测定火腿中亚硝酸盐前,需要发生重氮化反应,产生对氨基苯磺酸
D. 试验中产生的白色沉淀为氢氧化铝,主要作用是吸附杂质,使待测液更加清澈21.下列关于人体免疫的叙述,错误的是
A.巨噬细胞吞噬病原体的过程说明细胞膜具有细胞识别功能B.人体内一种抗体可能会与多种病原体结合
C. 人体内可能存在不同种 B 细胞识别同一种病原体
D. 人体可通过两次或多次注射疫苗实现对病原体的免疫力,这种方式属于被动免疫
基因缺失个数
临床症状
不缺少 а-珠蛋白基因
正常人
缺少 1 个 а-珠蛋白基因
静止型地中海贫血,无症状
缺少 2 个 а-珠蛋白基因
标准型地中海贫血,轻度贫血
缺少 3 个 а-珠蛋白基因
血红蛋白H 病,溶血性贫血
缺少 4 个 а-珠蛋白基因
严重型 Hb-Barts 胎儿水肿综合征,多数流产
22. а-地中海贫血是由于构成血红蛋白的 а-珠蛋白链的合成受到部分或完全抑制,引起的溶血性疾病。研究显示:16 号染色体短臂上有 2 个 а-珠蛋白基因,а-地中海贫血是由于 а-珠蛋白基因缺失而导致的表现型改变,基因的缺失个数与临床表现型的关系如下表,有关说法错误的是
A.а-珠蛋白基因缺失属于染色体畸变
B.16 号染色体属于近端着丝粒染色体,在染色体组型中和Y 染色体同属于 E 组
C. 标准型地中海贫血症患者细胞内的 а-珠蛋白基因在基因座位有 4 种分布
D. 若一对夫妇均为标准型地中海贫血症患者,则其后代基因型可能有 5 种
23. 研究者以沙漠中自然生长的胡杨为材料,选取生长健壮枝条上成熟叶片为测试对象,测定其光合速率和蒸腾作用的日变化,结果如图甲;同时记录光照强度、气温等环境因子,结果如图乙。下列叙述错误的是
图甲 图 乙
A. 图甲中 11:00 左右叶肉细胞表观光合速率不一定最大
B. 0:00 到次日 6:00 推测:温度持续降低,CO2 浓度呈持续升高态势
C. 光照强度最强时,胡杨的光合速率并非最大,可能与叶片色素含量不足有关D.环境温度最高时,胡杨的蒸腾作用并非最强,可能与气孔开度低有关
24. 静息电位和动作电位往往受诸多因素的影响,如图是科研人员绘制的蛙的坐骨神经中一条神经纤维上的静息电位和动作电位受膜外界生理盐水中不同 K+和 Na+浓度的影响柱状图,据图分析判断正确的是
A. 静息电位的绝对值只受膜内外 K+浓度的高低影响
B. 动作电位绝对值大小与受刺激强度的大小有关 C.K+和 Na+由膜外进入到膜内都是以主动转运
的方式来进行的
D.b、c 静息电位变化是外界生理盐水中 K+离子浓度升高造成的,d、e 动作电位的变化是外界生理盐水中 Na+浓度升高造成的
25. 将基因型 Dd 的水稻均分为 4 组,分别进行不同的遗传实验:第一组:连续自交;第二组:随机交配;第三组:连续自交并逐代淘汰隐性性状个体;第四组:随机交配并逐代淘汰隐性性状个体。若下图纵坐标表示各组子代的 Dd 基因型频率,正确的是
A B
C D
非选择题部分
二、非选择题(本大题共 5 小题,共 50 分)
26.(7 分)在一个较小的草原生态系统中,生活着以植物A 为食的多种昆虫、以植物A 和昆虫为食的鸟类B、以 B 鸟为食的猛禽 C 等,且植物A 具有生存优势。回答下列问题:
(1) 该陆地生态系统的两种食物链类型中,通常以 为主。
(2) 若要监测以植物A 为食的各种昆虫的种群密度,可采用 法。各种昆虫的数量总是围绕着各自种群的平衡密度上下波动,对种群数量波动影响最强烈的外源性因素是 。
(3) 该草原春、夏、秋、冬外貌有很大的不同,这属于群落的 。夏季植物 A 及其他植物在水平方向上表现出复杂的斑块性和镶嵌性,这是 的一种表现。
(4) 若某种种群数量很小的昆虫在该草原绝迹,对该生态系统中其他物种的数量基本没有影响,其原因是 。某人从外地向该生态系统中引入了一种植物(适应当地气候条件等),预测这种植物对该生态系统的多样性可能产生的影响是 。
27.(8 分)马铃薯的光合作用受光照、温度、二氧化碳浓度及内部诸多因素影响,地上和地下部分也都或多或少对光合作用产生一定的影响。科学工作者围绕着这些因素进行了深入研究,请根据下列描述及图示回答相关问题:
(1) 叶绿体只存在于马铃薯植株中能 的细胞中。光合膜上含量最多的色素是叶绿素 a,要想测定其含量应先进行提取色素并进行 ,再进行定量测定,其中提取色素必须用
图 2
。
图 1
(2) 据图 1 可知叶片(A 处)影响叶绿体基质中 PGA(C3)含量的外部因素有哪些? (至少写出两点),卡尔文循环中的 TP(三碳糖磷酸)主要用于 ,蔗糖运到根部(B 处)的白色体中形成 贮存起来。
(3) 图 2 是某同学进行探究环境因素对光合作用的影响实验结果坐标图。据图分析:此同学研究的自变量是 ,因变量是光合速率,即一定量的植物单位时间内进行了多少光合作用, 光照强度可以通过控制 来调节。
28.(9 分)果蝇的长翅和残翅,棘眼和正常眼分别由二对等位基因A、a 和 B、b 决定,现有一群长翅正常眼雌果蝇和残翅正常眼雄果蝇杂交,F1 表现型及数量如下表:
长翅正常眼雌果蝇
长翅正常眼雄果蝇
长翅棘眼雄果蝇
402
299
101
(1) 基因 B、b 位于 染色体上,两对相对性状的显性性状分别是 。
(2) 亲本中雌性的基因型是 。若将 F1 正常眼雌果蝇与棘眼雄果蝇杂交,后代雌性中棘眼的几率是 。
(3) 若 F1 雌性果蝇群体中偶然发现一只三体果蝇 XXY(雌性可
育),将其与棘眼果蝇杂交发现后代表现型相对数量如图。 1
(已知 XXX、YY 果蝇不能存活,XYY 表现雄性可育,XXY 表现为雌性可育)该三体产生配子有 ,其雌性后代中XBXBY 的概率为 ;
(4) 请用棋盘法写出XbXbY 棘眼三体与正常眼杂交遗传图解。
29.(16 分)回答下列(一)(二)有关的生物学问题:
(一)(8 分)生物发酵是生物技术实践活动中的一项重要技术。某校同学利用生物发酵技术开展了以下活动:
(1) 甲组同学利用如图装置制作蓝莓酒:发酵开始时,酵母菌的 会使发酵瓶内出现负压。当发酵瓶中停止出现气泡,表示发酵完毕。静置一段时间后,上清液即为果酒,可用 法取出。
(2) 乙组同学使用甲组获得的蓝莓酒制作蓝莓醋:发酵前用加入了蛋白胨、酵母提取物和 的液体培养基对醋化醋杆菌进行 。若他们也想利用右图装置发酵果醋,需进行的改变是
(说明 A、B 管变化)。
(3) 丙组同学用萝卜制作泡菜:泡菜制作中起作用的微生物主要是 。若要测定泡菜中的亚硝酸盐含量,可用 法测定,而用红萝卜腌制的泡菜则不能使用该方法定量测定亚硝酸盐的含量,原因是 。
(二)如图 1 为普通抗癌药物和单克隆抗体药物作用特点,图 2 为我国科学家设计的单克隆抗体偶联药物(ADC)作用机制,请分析回答下列问题:
图 1 抗癌药物和生物导弹作用特点 图 2 单克隆抗体偶联药物作用机制
(1) 治疗癌症的生物导弹由 组成,分子标靶治疗药物主要依靠细胞膜上的 区分正常细胞和癌细胞,其中的单克隆抗体所起的作用是 。
(2) 由图 2 可以看出,携带药物的单克隆抗体偶联药物(ADC)进入细胞的方式为 ,该过程消耗的能量直接由 提供。药物能引起癌细胞凋亡,细胞凋亡是指 。
(3) 单克隆抗体制备中至少需要经过 次细胞筛选,结合图 1、图 2 可以看出,与常规抗癌药物相比,利用单克隆抗体制备的生物导弹治疗癌症具有的明显优点是 。
30.(10 分)某科研团队声称成功研发以新型冠状病毒 S 蛋白为靶点的口服疫苗(以下简称:疫苗
V) ,现假定选取哺乳动物奶牛验证疫苗 V 的效果(判断该科研团队的说法是否为谣言):
实验材料与药品:实验用奶牛若干只,医用注射器若干,磷酸盐缓冲液,白细胞介素-2 溶液(用磷酸盐缓冲液配制),新型冠状病毒制剂,疫苗 V。(要求与说明:磷酸盐缓冲液的配置方法不作要求;奶牛乳汁中病毒含量、血清中新型冠状病毒抗体含量的具体测量方法不作要求。)
(一)实验思路:
① 。
② 。
③各组奶牛处理情况
甲组:饲喂含适量疫苗V 的饲料,并注射不含白细胞介素-2 的磷酸盐缓冲液; 乙组:饲喂含适量疫苗V 的饲料,并注射含白细胞介素-2 的磷酸盐缓冲液;
丙组 ;丁组: ;戊组:饲喂普通饲料,并注射不含白细胞介素-2 的磷酸缓冲液。
按照上述处理方式对各组奶牛饲喂饲料并注射相关药品。14 天后,对甲、乙、丙、丁共四组奶牛作 处理,戊组不做此项处理。
④将各组奶牛置于相同且适宜的环境下隔离培养,每天分别检测每组奶牛乳汁中新冠病毒含量与血清中新冠病毒抗体含量,并计算平均值。
⑤对所得的数据进行相关分析统计,并得出结论。
(二)分析与讨论:
① 该团队称疫苗V 可口服,那么疫苗 V 的化学本质通常不是哪类物质 (多选)。
A.脂质 B.多肽 C.蛋白质 D.核酸
② 若疫苗安全有效,则第 15 天时甲、乙、丙、丁、戊五组产生相应抗体和记忆细胞数量多少关系最可能为 ,根据所学知识尝试解释甲组奶牛和乙组奶牛抗体水平平均值差异的原因可能是 。
③ 若某地出现了新冠病毒感染疫情,请用相应的生物学知识提出两种可行的快速检测此新冠病毒的方法(仅书写检测方法,具体操作不作要求) 。
相关资料
更多

