- 部编版一年级语文上册词语专项复习练有答案 试卷 10 次下载
- 部编版一年级语文上册汉语拼音拼读练习题 试卷 10 次下载
- 部编版一年级语文上册句子专项训练 试卷 11 次下载
- 部编版一年级语文上册看拼音写词语 试卷 试卷 9 次下载
- 部编版一年级语文上册课内阅读专项有答案 练习 试卷 12 次下载
部编版一年级语文上册各单元知识点总结期末复习
展开部编版一年级语文上册知识要点
第一部分:汉语拼音
23个声母
b、p、m、f、d、t、n、l、g、k、h、j、q、x、zh、ch、sh、r、z、c、s、 y、w
注意:
① 平舌音:以z c s为声母的音节
翘舌音:以zh ch sh r为声母的音节
② zh ch sh r和z c s的位置,这个地方很容易出错。
③ 分清b和d、p和q。
④ 特别注意f、t、j三个字母小弯的方向,别拐错弯。
24个韵母
单韵母(6个)a、o、e、i、u、ü
单韵母都只有一个字母
复韵母(9个)ai、ei、ui、ao、ou、iu、ie、üe、er
复韵母由两个字母构成
前鼻韵母(5个)an、en、in、un、ün
后鼻韵母(4个)ang、eng、ing、ong
注意:
(1)分清ei和ie、ui和iu、üe和ün.
(2)特别注意“ou和er”,很容易出错。
(3)介母:i u ü
16个整体认读音节
zhi、chi、shi、ri、zi、ci、si
yi、wu、yu
ye、yue、yuan
yin、yun、ying
注意:
(1)整体认读音节不能拼读,要直接读出。
(2)分解开需注意:yu(y——ü) yue(y——üe)
yuɑn(y——ü——ɑn) yun(y——ün)
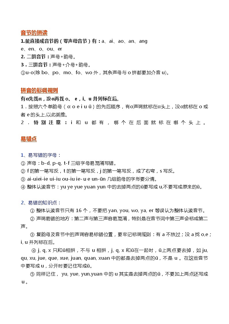
音节的拼读
1.能直接成音节的(零声母音节)有:a、ai、ao、an、ang
e、en、o、ou、er
2. 二拼音节:声母+韵母。
3.三拼音节:声母+介母+韵母。
①u-o(除bo、po、mo、fo、wo外,其余声母与o拼都要加介音u)。
拼音的标调规则
有ɑ先找ɑ,没ɑ再找o、 e,i、u并列标在后。
1.按照六个单韵母(ɑ o e i u ü)的先后顺序,有ɑ声调就标在ɑ头上,没ɑ就标在o或者e的头上,以此类推。
2.特别注意:i和u都有,哪个在后面就标在哪个头上。
易错点
1、易写错的字母:
① 声母:b-d, p-q, t-f 三组字母易混淆写错。
② f的第一笔写反,t 的第一笔写反,j的第一笔写反,成了右弯,s写反。
③ ai-uiei-ie ui-iu ou-iu ie-ue un-ün几组韵母的字形要分清。
④ 整体认读音节:yu ye yue yuan yun 中的去掉两点的ü要写成u,不要写成原来的ü。
2、易错的知识点:
① 整体认读音节只有 16 个,不要把 yan, you, wo, ya, er 等误认为整体认读音节。
② 声调易错的地方:第二声与第三声容易混淆,特别是在音节词中第三声会标成第二声。
③ 复韵母及音节中的声调容易标错位置,要牢记标调规则:有a不放过;没a找o,e; i, u并列标在后。
④ j, q, x 只和ü相拼,不与 u 相拼,j, q, x 和ü在一起时,ü上两点要去掉,如ju, qu, xu, jue, que, xue, juan, quan, xuan中的都是去掉两点的ü,不是 u 。在这些音节中要写成u,分开时要记住写成ü。
⑤ 同样记住, yu, yue, yun,yuan 中的u 其实是去掉两点的ü,不要加上两点还写成u。
⑥ 音节拼写要注意:声调不要忘记标,有的轻声音节不要标调。三拼音节中的介母不要忘记写,如jia, qia, xia, jian, qian, xian, jiang,qiang, xiang ,jiong, qiong, xiong 等三拼音节中的i 不要漏写。两拼音不要写错:有复韵母iu 的音节中的iu 不要写成iou,正确的音节是:miu, diu, tiu, niu, liu, jiu, xiu, qiu。牢记:you 不要写成 yiu或yiou。
⑦ 音节读音容易错的地方:有声母n, l 的音节要分清鼻音和边音,很容易把鼻音n 读成边音l。平舌音和翘舌音容易混淆读错。前鼻音和后鼻音容易混淆读错,特别是后鼻音容易读成前鼻音,如朋友的朋,蜻蜓的蜻,等等。
⑧音节容易错的还有:抄写音节或选择音节填空时容易抄错或漏掉声调、字母等,这样的错误其实是可以避免的。
趣味识记歌
小ü碰到j q x ,擦掉眼泪笑嘻嘻。小ü碰到y ,擦掉眼泪笑嘻嘻。(ju qu xu yu )
标调歌:有a 给a 戴,没a 找o e ,i 和 u 在一起,谁在后面给谁戴。
第二部分:生字组词
第1单元
一(一个、一天) 二(二月、二十)
三(三天、三月) 上(上学、上衣)
口(人口、开口) 目(耳目、头目)
耳(木耳) 手(手心、对手)
日(早日、日子) 田(水田、田里)
禾(禾苗) 火(大火、火把)
虫(虫子、小虫) 云(白云、云朵)
山(山林、山水) 八(八个、八月)
十(十个、十天)
第4单元
了(火了、大了) 子(儿子、子女)
人(人口、大人) 大(大山、大雨)
月(月儿、日月) 儿(儿子、女儿)
头(木头、开头) 里(里头、山里)
可(可是、可口) 东(东西、山东)
西(西瓜、山西) 天(白天、半天)
四(四个、四十) 是(是的、不是)
女(女儿、子女) 开(开水、开心)
第5单元
水(水牛、开水) 去(上去、来去)
来(本来、下来) 不(不好、不是)
小(大小、小手) 少(多少、少见)
牛(水牛、小牛) 果(果子、水果)
鸟(鸟儿、小鸟) 早(早上、早日)
书(书本、书包) 刀(小刀、刀口)
尺(尺子 ) 本(书本、本子)
木(木头、木耳) 林(山林、竹林)
土(水土、土木) 力(有力、用力)
心(开心、小心) 中(中心、中午)
五(五十、五月) 立(立正、自立)
正(正在、正好) 在(正在、不在)
第6单元
后(后来、后天) 我(我们、自我)
好(好心、好人) 长(长江、长沙)
比(正比、对比) 巴(下巴、巴士)
把(把手、火把) 下(下来、下午)
个(一个、个人) 雨(雨衣、下雨)
们(我们、人们) 问(问好、学问)
有(有心、有力) 半(一半、半天)
从(从来、从不) 你(你好、你们)
第7单元
才(人才、天才) 明(明天、明白)
同(同学、不同) 学(上学、小学)
自(自立、自我) 己(自己、知己)
衣(上衣、雨衣) 白(白云、白天)
的(有的、好的) 又(又大又红)
和(和好、不和)
第8单元
竹(竹子、竹林) 牙(月牙、门牙)
马(马上、木马) 用(用心、有用)
几(几个、几月) 只(一只)
石(石头、石子) 多(多少、好多)
出(出去、日出) 见(只见、少见)
对(对手、对比) 妈(妈妈、大妈)
全(全天、全力) 回(回来、回去)
工(工人、手工) 厂(工厂、厂长)
第三部分:字词句理解
一、字的理解
1 准确认读生字。要求第二部分的生字以任何顺序出现在任何地方都认识。
2 正确书写20个基本笔画。可以要求孩子说出生字的笔顺,第几画是什么笔画。写出下列字的笔画数及相应的笔画名称。
如“火”共( )画,第2笔是( )。
其中笔顺易错的字:火、长、山、出、走、巴、片、里、果、问、们。
笔画较难掌握的字:比、手、子、西、女、鸟、心、衣、后、好、学。
3、笔顺规则、结构及关系举例。
① 从上到下:二、三、公、鱼、羊、白
② 先横后竖:十、木、王、开、井、下、干、土、士、
③ 上下结构:花、星、色、尘、只、早、草
④ 左右结构:明、叶、把、地、清、林、
⑤ 半包围结构:画、可、同、闪、远、处、风
⑥ 全包围结构:田、国、回
⑦ 先中间后两边:水、小、少、山、办、永、木、出
⑧ 先外面后里面:间、问、同、内、向、闻、国、圆、园、四
⑨ 先里面后外面:边、远、进、近、匹、
4、正确、规范地按笔顺在田字格里听写出每个生字。
5、加一笔成新字
一(二)(十)(厂) 二(三)(工) 十(土) 口(日)(中)
日(目)(白)(田) 月(用) 目(自) 木(禾)(本)
大(天)(太) 人(大)(个) 了(子) 米(来) 云(去)
6、形近字组词:
目(头目) 日(日月) 问(问好) 鸟(小鸟)
妈(妈妈) 儿(女儿) 自(自己) 白(白天)
同(同学) 马(大马) 好(好人) 几(几个)
刀(小刀) 果(果子) 是(可是) 木(木头)
天(天上) 土(水土) 力(用力) 里(水里)
早(早日) 本(书本) 开(开水) 工(工厂)
小(大小) 山(上山) 人(人才) 巴(大巴)
西(东西) 月(明月) 少(少儿) 出(出门)
从(从来) 把(把手) 四(四只) 用(有用)
个(个人) 上(上衣) 才(才子) 禾(禾田)
口(可口) 云(白云) 全(不全) 下(上下)
牙(门牙) 和(和好) 中(心中) 去(回去)
7、同音字组词
以下是书中写字表中的同音字:(会认、会写、会组词)
木(木头) 八(八天) 几(几个)
目(耳目) 巴(下巴) 己(自己)
十(十月) 一(一天) 禾(禾田)
石(石头) 衣(大衣) 和(和好)
书中识字表中同音字要求认得、会用,不会写没关系。
8、多音字
乐 lè (欢乐) yuè (音乐)
长 zhǎng(长大) cháng(长江)
着 zhe(看着) zháo(着急)
干 gān(干净) gàn (干活)
空 kōng (空气) kòng (空地)
得 de (唱得好) dé (得意)
只 zhī (一只鸟) zhǐ (只有)
觉 jué (觉得) jiào (睡觉)
数 shǔ (数星星) shù(数学)
地 dì (天地) de (快快地)
种 zhǒng(种子)zhòng(种地)
为 wéi (行为) wèi (因为)
一、词句理解
1、词语搭配
弯弯的月儿 小小的船
闪闪的星星 蓝蓝的天
高高的树 尖尖的草芽
圆圆的荷叶 弯弯的谷穗
白白的云 绿绿的草
黄黄的沙滩 雪白的浪花
彩色的项链 长长的尾巴
金色的沙子 雪白的云朵
快活的小鸟 小小的贝壳
2、数量词
一(头)黄牛 一(只)猫 一(群)鸭子
一(只)鸟 一(个)苹果 一(颗)枣
一(堆)杏子 一(个)桃 一(朵)白云
一(根)头 一(双)手 一(条)鱼
一(颗)星星 一(把)刀 一(把)伞
一(块)黑板 一(朵)花 一(本)书
一(棵)树 一(把)尺子
3、又……又……
绳子又细又长 西瓜又大又圆
弟弟又白又胖 果子又多又好
大海又宽又远 房子又高又大
苹果又大又红 沙滩又长又软
星星又多又亮
4、……像……
弯弯的月儿像小船。
蓝蓝的天空像大海。
弯弯的月儿像弯刀。
红红的脸蛋像苹果。
闪闪的星星像眼睛。
闪闪的星星像宝石。
5、句子
雨点儿从云彩里飘落下来
小松鼠从树上跳下来。
明明从屋里跑出来。
树叶从树上落下来。
小草从土里钻出来。
雪花从天上落下来。
北京是我国的首都。
五星红旗是我国的国旗。
白云在天上飘来飘去。
小鸟在天上飞来飞去。
鱼儿在水里游来游去。
小牛在田里走来走去。
条 一条条
一条条长长的小河
棵 一棵棵
一棵棵高大的树木
片 一片片
一片片金黄的树叶
个 一个个
一个个红红的苹果
朵 一朵朵
一朵朵美丽的鲜花
只 一只只
一只只可爱的小鸟
串 一串串
一串串美丽的泡泡
6、反义词
东—西 反—正 上—下
大—小 多—少 出—入
左—右 有—无 来—去
远—近 黑—白 晚—早
高—低 笑—哭 天—地
长—短 开—关 南—北
男—女 古—今 好—坏
是—非 来—去 是—否
粗—细 苦—甜 你—我
老─少
7、日积月累
咏鹅
鹅,鹅,鹅,曲项向天歌。
白毛浮绿水,红掌拨清波。
画
远看山有色,近听水无声。
春去花还在,人来鸟不惊。
悯农
锄禾日当午,汗滴禾下土。
谁知盘中餐,粒粒皆辛苦。
古朗月行
小时不识月,呼作白玉盘。
又疑瑶台镜,飞在青云端。
风
解落三秋叶,能开二月花。
过江千尺浪,入竹万竿斜。
一片两片三四片,五片六片七八片。
九片十片无数片,飞入水中都不见。
一年之计在于春,一日之计在于晨。
一寸光阴一寸金,寸金难买寸光阴。
种瓜得瓜,种豆得豆。
千里之行,始于足下。
前人栽树,后人乘凉。
百尺竿头,更进一步。
8、词语
①AABB形式的词语:
大大小小 多多少少 上上下下
开开心心 红红火火 漂漂亮亮
高高兴兴 许许多多 日日夜夜
仔仔细细 干干净净 仔仔细细
来来往往 进进出出 开开心心
明明白白 认认真真 左左右右
口口声声 大大方方 风风火火
来来回回 男男女女 风风雨雨
千千万万 山山水水
②ABAB形式词语:
火红火红 高兴高兴 碧绿碧绿
乌黑乌黑 雪白雪白 开心开心
打扫打扫 活动活动 学习学习
练习练习
③ABCC形式词语:
白发苍苍 秋风习习 北风呼呼
得意洋洋 金光闪闪
④ABB形式词语:
绿油油 红彤彤 黄澄澄
胖乎乎 黑洞洞 甜丝丝
光秃秃 亮晶晶 笑嘻嘻
兴冲冲 懒洋洋 慢吞吞
静悄悄 白花花 气冲冲
干巴巴 水灵灵 水汪汪

