2021年高考历史一轮夯基练习《“蒸汽”的力量与走向整体的世界》(含答案)
展开夯基练习 “蒸汽”的力量与走向整体的世界
一 、选择题
1.下列有关资本主义世界市场初步形成的表述,不正确的是( )
A.工业革命推动的结果
B.打破了殖民地、半殖民地原先落后封闭的经济结构
C.为新兴工业资产阶级攫取更广阔的市场和更丰富的原料提供了便利
D.开始打破各大洲之间的相对孤立状态
2.下表是19世纪末20世纪初英国商品输出和资本输出情况统计表。(注:当时资本输出的利润率是商品输出的5倍左右)表中数据的变化说明英国( )
A.经济指导思想的转变
B.殖民霸主地位的确立
C.经济扩张方式的调整
D.世界工厂地位的动摇
3. “几乎所有的工业部门都受到科学新发现的影响,许多技术成果在被发明之前,其原理已经在理论上被阐明,如电气技术的发展完全依赖于电学的发展。19世纪是自然科学获得长足发展的时代,特别是在热力学、电磁学、化学方面取得了重大的理论突破。在技术上取得一系列的新进展,并带动了许多新兴工业部门的兴起。”材料突出强调了( )
A.科学与技术尚未做到真正结合
B.电的发现是推动新工业的主要途径
C.科学理论一直落后于技术
D.科学与技术紧密结合推动生产发展
4.在“蒸汽”时代的英国,许多贵族出巨资购置设备,开发煤矿、投资修筑铁路、开凿运河;工商资本家不断追寻市场、发现商机、谋取利润;工人为了按日或按月的薪水拼命工作;农舍中劳作者也经常为小雇主工作。据此可知( )
A.两大对立阶级矛盾越来越激化
B.英国的民族主义具有殖民主义的特点
C.投机行为促进工业革命的发展
D.工业主义伦理文化渗透到社会各阶层
5.第二次工业革命把人类带入了一个新的时代。下列最能体现“新的时代”特征的发明是( )
A B C D
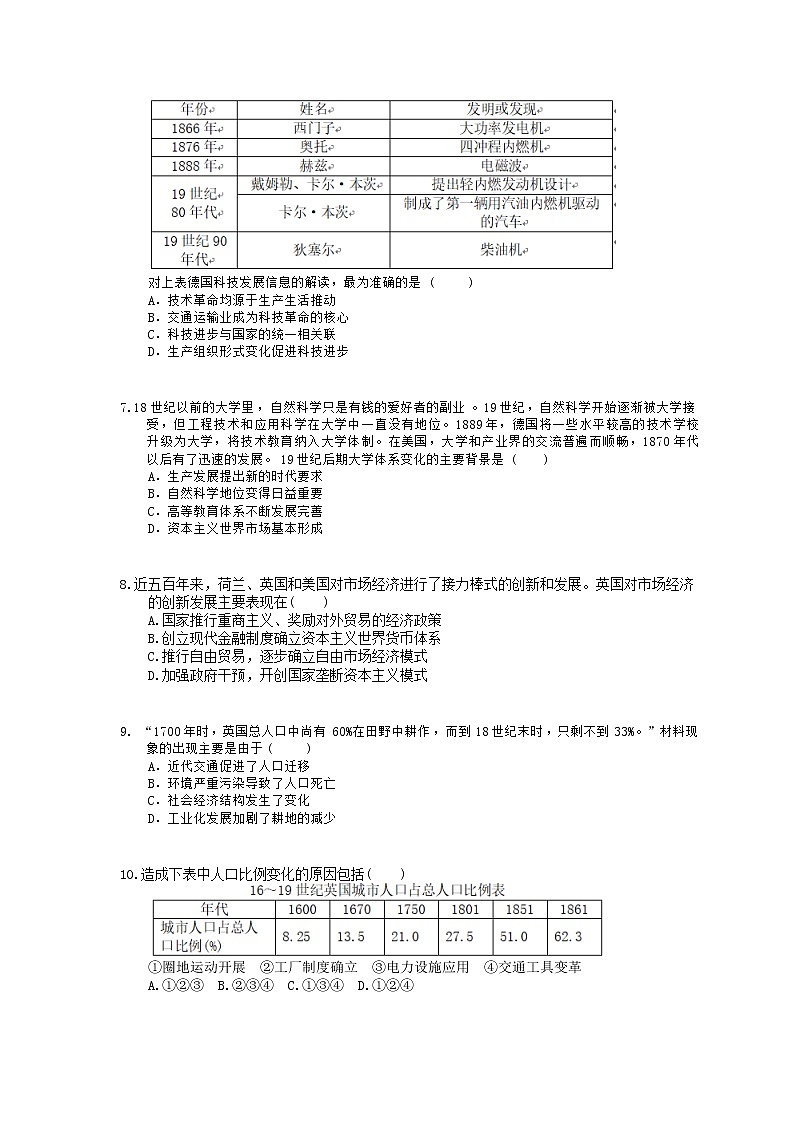
6.表
对上表德国科技发展信息的解读,最为准确的是( )
A.技术革命均源于生产生活推动
B.交通运输业成为科技革命的核心
C.科技进步与国家的统一相关联
D.生产组织形式变化促进科技进步
7.18世纪以前的大学里,自然科学只是有钱的爱好者的副业。19世纪,自然科学开始逐渐被大学接受,但工程技术和应用科学在大学中一直没有地位。1889年,德国将一些水平较高的技术学校升级为大学,将技术教育纳入大学体制。在美国,大学和产业界的交流普遍而顺畅,1870年代以后有了迅速的发展。19世纪后期大学体系变化的主要背景是( )
A.生产发展提出新的时代要求
B.自然科学地位变得日益重要
C.高等教育体系不断发展完善
D.资本主义世界市场基本形成
8.近五百年来,荷兰、英国和美国对市场经济进行了接力棒式的创新和发展。英国对市场经济的创新发展主要表现在( )
A.国家推行重商主义、奖励对外贸易的经济政策
B.创立现代金融制度确立资本主义世界货币体系
C.推行自由贸易,逐步确立自由市场经济模式
D.加强政府干预,开创国家垄断资本主义模式
9. “1700年时,英国总人口中尚有60%在田野中耕作,而到18世纪末时,只剩不到33%。”材料现象的出现主要是由于( )
A.近代交通促进了人口迁移
B.环境严重污染导致了人口死亡
C.社会经济结构发生了变化
D.工业化发展加剧了耕地的减少
10.造成下表中人口比例变化的原因包括( )
①圈地运动开展 ②工厂制度确立 ③电力设施应用 ④交通工具变革
A.①②③ B.②③④ C.①③④ D.①②④
11.据记载,19世纪中后期产生的垄断组织并没有得到政府的支持,反而在工业发达的美国出台了一系列的“反托拉斯(垄断组织的一种)法”。这是因为垄断组织( )
A.干预了国家的经济生活
B.不利于社会生产力发展
C.阻碍了人们的科技创新
D.不符合自由主义的原则
12.1883年4月,北美的铁路大亨们决定,将北美铁路时间标准的数量从约50个减少到4个。11月,铁路标准时间在北美正式施行。没过几天,大约有70%的学校、法庭和地方政府采用铁路时间为自己的标准时间。波士顿、华盛顿、纽约、芝加哥等城市开始分享同一时间。这一现象表明,当时的美国( )
A.联邦集权向纵深发展
B.垄断渗透到社会生活
C.科学技术的进步
D.生活方式和观念的变迁
13.蒸汽和电力作为19世纪两种主要动力,成为两次工业革命标志性产物,它们( )
A.都源于科学理论的重大突破
B.都促进了资本主义世界市场的初步形成
C.都是科学家反复实验的结果
D.都实现了资本主义生产关系的跨越性发展
14.1801~1831年间人口增加一倍以上的城市,大部分都是这一类新兴工业城镇,如博尔顿伊普斯威奇、普雷斯顿、斯托克波特……除这些新兴工业城镇外,人口增长迅速的就是利兹、曼彻斯特等工业大都会了。这种变化表明( )
A.机器大工业改变英国城市分布
B.工厂制推动了英国城市人口快速增长
C.英国此时已完成了城市化进程
D.工业革命带来英国工业城市数量增长
15.当摄政公园于1841年在伦敦开放时,许多市民涌入公园,因此《泰晤士报》对这个种满绿色植物的公园大加赞赏,说它是“通过娱乐方式救赎工人阶级的方法”。你认为当时市民涌入公园的原因是( )
A.工人阶级需要娱乐
B.空气污染使市民备受困扰
C.工人阶级需要被救赎
D.这是当时唯一的娱乐方式
16.对下列图表的解读,正确的是1820~1870年主要工业国家在世界工业中的比重(%) ( )
A.广阔殖民地是影响英国工业发展的因素之一
B.法德第一次和解推动了两国工业的迅速发展
C.英国工业生产能力在工业革命之后急剧衰退
D.美国新租借法案赢得了稳定的工业生产环境
17.据王斯德《世界通史》统计,某国在某一时期三种主要类型商品进出口情况如下:
以下各项中与上图情况最契合的是( )
A.16世纪30年代的西班牙
B.17世纪40年代的荷兰
C.19世纪50年代的英国
D.19世纪60年代的中国
18.下图是英国人均国民生产总值的指数变化(1500~1900年)示意图。下列对此理解正确的是( )
A.英国主导的资本主义世界市场逐渐形成
B.英国的人均国民生产总值迅速提高
C.英国工业发展速度远高于世界其他国家
D.两次工业革命是英国经济发展的最大动力
19.从19世纪后期起,大型工业企业开始在国家经济增长中扮演重要角色。在所有大型企业的新形式中,制造业无论是在资本构成、生产效率还是在技术进步、知识更新等方面都走在了前头。这说明( )
A.手工工场开始退出历史舞台
B.第一次工业革命影响了工业规模
C.垄断企业逐渐成为经济发展的主要推动者
D.制造业承担了大部分的科研工作
20.在英语中,第一次出现“自由主义”是1819年,第一次出现“社会主义”是1832年,19世纪40年代则出现了“民族主义”“浪漫主义”。与这一现象相关度最大的是( )
A.启蒙运动 B.工业革命 C.宪章运动 D.“一票共和”
参考答案
1.答案为:D;
解析:D项错在“开始”,16世纪初新航路开辟已开始打破各地孤立状态,而世界市场初步形成于19世纪中期。]
2.答案为:C
解析:
题干中并未体现出经济指导思想,故A项错误;题干中并未体现出英国的世界霸主地位,故B项错误;题干中提到的“商品输出”和“资本输出”是资本主义国家经济扩张的两种方式,故C项正确;题干中并未体现出英国世界工厂的地位,故D项错误。
3.答案为:D;
解析:材料反映第二次工业革命时的经济发展。“电气技术的发展完全依赖于电学的发展”说明第二次工业革命的突出特点是科学与技术紧密结合,并以此推动生产发展,故D项正确。科学与技术尚未做到真正结合是第一次工业革命时期,故A项错误。电的发明只是推动新工业的一个途径,此外还有石油化工、热力学等,故B项错误。材料说明科学与技术紧密结合,故C项错误。
4.答案为:D;
解析:材料英国各阶层的工作和生活都带有工业化大生产特点,体现了工业主义伦理文化渗透到社会各阶层,故D项正确。
5.答案为:D;
解析:第二次工业革命使人类社会进入到电气时代,D项最佳。]
6.答案为:C;
解析:技术革命一部分源于生产生活,A项过于绝对,故A项错误;根据材料中涉及电磁波等,并不能说以交通运输业为核心,故B项错误;根据图表中的时间可以看出德国的科技发展主要是在19世纪中期以后,特别是1871年,德国取得了统一,故C项正确;材料中并未涉及生产组织形式的变化,故D项错误。
7.答案为:A;
解析:1870年代以后技术教育迅速发展,这主要是因为1870年代开始的第二次工业革命,科学与技术开始紧密结合,技术在生产发展中的地位日益突出,故A项正确;题干强调的是工程技术和应用科学特别是技术教育的发展,而不是自然科学地位日益重要,故B项错误;大学体系变化的背景应与经济发展密切相连,高等教育体系不断发展完善这不是大学体系变化的背景,故C项错误;资本主义世界市场在19世纪中期已经基本形成,故D项错误。
8.答案为:C
解析:
推行重商主义、奖励对外贸易经济政策的是荷兰,故A项错误;创立现代金融制度的也是荷兰人,故B项错误;工业革命增强了工业资产阶级的实力,他们追求自由竞争、自由经营和自由贸易,故C项正确;加强政府干预,开创国家垄断资本主义模式的是美国,故D项错误。
9.答案为:C;
解析:18世纪末英国工业革命开展,导致社会经济结构发生了变化,故从事农业的劳动力减少,故C项正确;近代交通发展,不是主要原因,故A项错误;环境严重污染导致人口死亡,与材料无关,故B项错误;耕地的减少并不是主要原因,故D项错误。故选C项。
10.答案为:D
解析:
圈地运动开展使英国大批农民失去土地,被迫流向城市,故①正确;工厂制度确立促进了许多新兴城市的产生,大部分农业劳动力进入城市,转入工业生产,故②正确;电力设施应用属于19世纪70年代之后的第二次工业革命的成果,时间上与材料不符,故③错误;交通工具变革为人口的流动提供了便利条件,促进了城市化进程,故④正确,选择D项符合题意。
11.答案为:D;
解析:垄断组织是第二次工业革命时期出现的新的生产组织形式,垄断属于企业之间的兼并与联合。违背了资本主义自由竞争与经营的原则,因此美国出现反垄断法,D项正确;国家干预经济出现于罗斯福新政时期,排除A项;垄断组织的出现有利于社会生产力的提高,客观上推动了科技创新与进步,故B、C两项错误。
12.答案为:D;
解析:材料体现的是垄断组织的作用,故A项错误;材料体现了国家意志,不是垄断的结果,故B项错误;材料未体现科技的进步,故C项错误;材料体现了随着生产力的发展生活方式跟着变化的史实,故D项正确。
13.答案为:D
解析:
第一次工业革命期间,科学与技术尚未真正结合,没有实现科学理论的突破,故A项错误;第一次工业革命促进了资本主义世界市场的初步形成,第二次工业革命促进了资本主义世界市场的最终形成,故B项错误;第一次工业革命多源于工匠的实践经验,故C项错误;第一次工业革命使工厂代替了手工工场,第二次工业革命中出现了垄断组织,二者都实现了资本主义生产关系的跨越性发展,故D项正确。
14.答案为:B;
解析:工厂制的出现使得工厂规模有所扩大,所需的劳动力数量增加,相应推动了工业城市、都会人口的增加,故B项正确;A项错在题目在于城市人口的变化而非城市分布的变化;C项错在题目仅提及人口增加,但是城乡人口比例并未说明,无法得到城市化进程完成的结论。D项错在是城市人口而非城市数量,与材料描述对象不一致。
15.答案为:B;
解析:据材料提到,1841年在伦敦开放时,许多市民涌入公园,种满绿色植物是“通过娱乐方式救赎工人阶级的方法”,结合所学知识可知,当时工业革命空气污染使市民备受困扰,故赞赏绿色植物,故B项正确。材料主旨不在于工人阶级需要娱乐,故A项排除;工人阶级需要被救赎,没有这种说法,故C项排除;这是当时唯一的娱乐方式,过于绝对,故D项排除。
16.答案为:A;
解析:根据材料信息和结合所学知识可知,广阔殖民地为英国工业革命提供了原料、市场、资金等,推动了英国工业发展,A项正确。1870年德国在普法战争中取得胜利,实现统一,为德国经济发展创造了条件,排除B项。从1820到1840年英国工业生产在世界工业中的比重下降,但该时期英国工业化发展迅速,即将完成工业革命;且英国工业生产在世界工业中的比重下降,不等于工业生产能力急剧衰退,排除C项。19世纪60年代,美国内战结束,维护了国家统一,为美国资本主义发展扫清障碍,而不是美国新租借法案赢得了稳定的工业生产环境,排除D项。
17.答案为:C;
解析:由左图可见该国家进口的工业制成品的份额大大少于原材料,说明对原材料需求较大,而工业制成品基本自给,右图可见该国家出口的工业制成品的份额大大多于原材料,说明其工业制成品大量外销,占有世界市场。由此得出结论,这是一个已经完成工业革命的国家。选项C19世纪50年代的英国符合要求。]
18.答案为:D;
解析:材料图表描述的是英国人均国民生产总值的指数变化,不能表明世界市场的形成,A项排除;数据从1500到1750年左右都是徘徊不前,可见B项错误;这个数据仅为英国一国数据,并未与其他国家对比,C项错误;从图表可以看出,从18世纪中期开始到1900年,人均国民生产总值迅速提高,结合所学可以得出正是两次工业革命极大地推动生产力飞跃的结果,D项正确。]
19.答案为:C;
解析:根据“从19世纪后期起,大型工业企业开始在国家经济增长中扮演重要角色”联系所学知识可知,第二次工业革命出现的垄断组织在国家经济增长中扮演重要角色,“在所有大型企业的新形式中,制造业无论是在资本构成、生产效率还是在技术进步、知识更新等方面都走在了前头”说明垄断企业成为经济发展的主要推动者,C项正确;材料无法体现“手工工场开始退出历史舞台”,排除A项;第一次工业革命19世纪中期结束,B项时间不符合材料,排除;材料主要说明大型工业企业(垄断企业)的作用,D项不符合材料主旨,排除。
20.答案为:B

