2020北师大版物理八上期末复习《声现象》(含答案) 试卷
展开北师大版八上期末复习《声现象》
一、选择题
1.近年来,不少地区地震频发,强烈的地震会造成大量的人员伤亡及财产损失。关于地震时产生的地震波,下列说法正确的是 ( )
A.地震波主要是超声波
B.地震波可以在真空中传播
C.地震波是由震源振动产生的
D.地震波都可以被人耳听见
2.音乐会上小提琴演奏乐曲时,下列说法正确的是 ( )
A.演奏前,调节小提琴的琴弦松紧可改变声音的响度
B.演奏时,用力拉小提琴的同一琴弦可提高声音的音调
C.小提琴演奏的乐曲通过空气传入听众的耳朵
D.小提琴的音色和二胡的音色相同
3.关于声现象,下列说法正确的是( )
A.吹笛子时,手指按压不同的笛孔是为了改变音色
B.吉他能发出声音是由于弦在振动
C.声呐是利用次声波传递信息的
D.市区内禁止鸣笛是在传播过程中减弱噪声
4.第二十届中国北京国际科技产业博览会在2017年6月10日圆满落幕,中外多款智能机器人齐亮相,如幼教机器人可以和小朋友对话交流、比赛背唐诗,下列有关说法正确的是( )
A.机器人的声音不是由振动产生的
B.机器人的声音不可以在真空中传播
C.机器人能区分小朋友的声音是因为音调不同
D.机器人的声音在空气中传播速度是3×108m/s
5.在西安的孔庙里有一个大古钟,有人发现在敲击古钟时,撞击停止后,大钟“余音未止”,其主要原因是( )
A.钟声的回声
B.大钟还在振动
C.大钟停止振动,空气还在振动
D.人的听觉发生延长
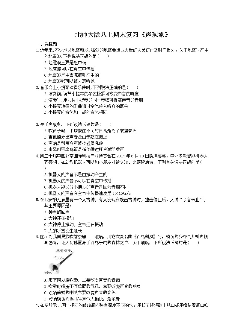
6.图示为我国民族吹管乐器——唢呐,用它吹奏名曲《百鸟朝凤》时,模仿的多种鸟儿叫声悦耳动听,让人仿佛置身于百鸟争鸣的森林之中.关于唢呐,下列说法正确的是( )
A.用不同力度吹奏,主要改变声音的音调
B.吹奏时按压不同位置的气孔,主要改变声音的响度
C.唢呐前端的喇叭主要改变声音的音色
D.唢呐模仿的鸟儿叫声令人愉悦,是乐音
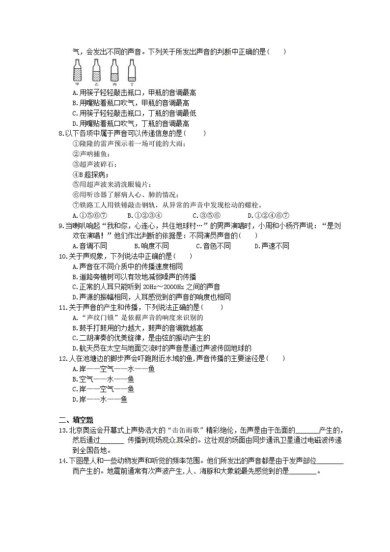
7.如图所示,四个相同的玻璃瓶内装有深度不同的水。用筷子轻轻敲击瓶口或用嘴贴着瓶口吹气,会发出不同的声音。下列关于所发出声音的判断中正确的是( )
A.用筷子轻轻敲击瓶口,甲瓶的音调最高
B.用嘴贴着瓶口吹气,甲瓶的音调最高
C.用筷子轻轻敲击瓶口,丁瓶的音调最低
D.用嘴贴着瓶口吹气,丁瓶的音调最高
8.以下各项中属于声音可以传递信息的是( )
①隆隆的雷声预示着一场可能的大雨;
②声呐捕鱼;
③超声波碎石;
④B超探病;
⑤用超声波来清洗眼镜片;
⑥用听诊器了解病人心、肺的情况;
⑦铁路工人用铁锤敲击钢轨,从异常的声音中发现松动的螺栓。
A.①⑤⑥⑦ B.①②③④ C.③⑤⑥ D.①②④⑥⑦
9.当喇叭响起“我和你,心连心,共住地球村…”的男声演唱时,小周和小杨齐声说:“是刘欢在演唱!”他们作出判断的依据是:不同演员声音的( )
A.音调不同 B.响度不同 C.音色不同 D.声速不同
10.关于声现象,下列说法中正确的是( )
A.声音在不同介质中的传播速度相同
B.道路旁植树可以有效地减弱噪声的传播
C.正常的人耳只能听到20Hz~2000Hz之间的声音
D.声源的振幅相同,人耳感觉到的声音的响度也相同
11.关于声音的产生和传播,下列说法正确的是( )
A.“声纹门锁”是依据声音的响度来识别的
B.鼓手打鼓用的力越大,鼓声的音调就越高
C.二胡演奏的优美旋律,是由弦的振动产生的
D.航天员在太空与地面交流时的声音是通过声波传回地球的
12.人在池塘边的脚步声会吓跑附近水域的鱼,声音传播的主要途径是 ( )
A.岸——空气——水——鱼
B.空气——水——鱼
C.岸——空气——鱼
D.岸——水——鱼
二、填空题
13.北京奥运会开幕式上声势浩大的“击缶而歌”精彩绝伦,缶声是由于缶面的 产生的,然后通过 传播到现场观众耳朵的。这壮观的场面由同步通讯卫星通过电磁波传递到全国各地。
14.下图是人和一些动物发声和听觉的频率范围。他们所发出的声音都是由于发声部位 而产生的。地震前通常有次声波产生,人、海豚和大象能最先感觉到的是 。
15.探究声音的传播时,将手机装入塑料袋,扎紧袋口后用细线悬于水中,如图所示。用另一部手机拨打袋中的手机,手机能接通,说明 可在水中传播;能听到手机发出的铃声,还能说明 可在水中传播;我们听出手机铃声是汪峰唱的《飞得更高》,这是根据声音的 来辨别的。
16.小丽用两把伞做了一个“聚音伞”的实验.如图,在右边伞柄的A点挂一块机械手表,当她的耳朵位于B点时听不到表声.把另一把伞放在左边图示位置后,在B点听到了手表的滴答声.这个实验表明声音也像光一样可以发生______现象,“聚音伞”增大了人听到声音的________,手表声在两伞之间传播依靠的介质是________.
17.如图所示的是摩托车引擎后安装的消声器的结构图。摩托车安装消声器是采用 的方法来减弱噪声的。
18.中考前夕,为了不打搅小明学习,姥姥看电视时调小了音量,这是在 减弱噪声的。调小音量也减小了声音的 。
三、实验题
19.物理兴趣小组的同学利用图示装置,探究反射声音的强弱与充当反射面的材料是否有关.他们将发声的闹铃置于纸筒A内,将充当反射面的材料置于O处,通过纸筒B倾听反射的铃声强弱.
(1)保持纸筒A和纸筒B的位置________,只改变充当反射面的材料,让同一位同学倾听反射声音的强弱,实验结果如下表.
(2)分析实验结果可以得出:在其他条件相同时,反射声音的强弱与充当反射面的材料________.你还可以得出的结论是____________________________(写出一条即可).
(3)实验结果表明,玻璃板和木板反射声音的强弱无法分辨,有同学认为可能是人耳对声音强弱的分辨能力不够造成的.对此,请你提出一个改进的措施或方法________________.
(4)类比光的反射, 你认为利用该装置还能研究的问题是 ____________(写出一条即可).
(5)如果利用声音的反射现象,测量声音在空气中的传播速度,应选择表中的_________作为反射面效果最好.
参考答案
1.答案为:C
2.答案为:C;
解析:调节小提琴的琴弦松紧,可以改变声音的音调,故A错误;用力拉小提琴的同一琴弦,可以提高声音的响度,故B错误;小提琴演奏的乐曲以声波的形式在空气中传播,通过空气传入听众的耳朵,故C正确;小提琴与二胡的材料和结构均不同,发出声音的音色也不同,故D错误。
3.答案为:B;
解析:吹笛子时,手指在笛孔上不断改变位置,相当于改变了管内空气柱的长度,空气柱振动的频率随之改变,所以手指的移动可以改变音调,而不会改变音色,故A错误;吉他发声是因为拨动琴弦时琴弦振动产生的,故 B 正确;声呐是利用超声波来传递信息的,故C错误;禁止鸣笛是在声源处减弱噪声,故D错误.故选B.
4.答案为:B;
5.答案为:B;
6.D;
解析:用不同的力度吹奏,唢呐振动的振幅不同,所以声音的响度不同,A错误;吹奏时按压不同位置的气孔,改变了空气柱的长度,使振动的频率发生了变化,所以声音的音调不同,B错误;唢呐前端的喇叭主要是为了防止声音的发散,从而增大人能够听到的声音的响度,C错误;唢呐模仿的鸟儿叫声令人愉悦,属于乐音,D正确.故选D.
7.答案为:B;
8.答案为:D;
9.答案为:C;
10.答案为:B;
11.答案为:C;
12.答案为:D
13.答案为:振动空气
14.答案为:振动 大象
15.答案为:电磁波 声音 音色
解析:手机是利用电磁波传递信息的,放在水中的手机能接通,说明电磁波可在水中传播;能听到手机发出的铃声,说明声音可在水中传播;能听出手机铃声是汪峰唱的,是根据声音的音色来辨别的。
16.答案为:反射 响度 空气;
解析:本题考查声音的性质.由题图可知伞把声音聚集在一起,类似于凹面镜做的太阳灶.声音也像光一样,可以反射聚集,人便可以明显听到声音,响度增大.声音传播需要介质,手表声在两伞之间传播的介质是空气.
17.答案为:在噪声的产生处减弱噪声
18.答案为:声源处 响度
19.答案为:
(1)不变(或一定);
(2)有关,其他条件相同时,海绵吸音效果最好
(3)用灵敏仪器代替人耳测量反射声音的强弱
(4)最强反射声的方向与入射声的方向是否有关等;
(5)大理石
解析:
(1)实验应采用控制变量的方法,改变充当反射面的材料,就要保持A与B两纸筒的位置不变,得出反射声音的强弱与材料的关系.
(2)通过对数据的分析可知,在其他条件相同时,反射声音的强弱与反射面的材料有关,在其他条件相同时,海绵的吸音效果最好.
(3)由于玻璃板和木板对声音的反射强度相差不大,人耳分辨不出来,可用灵敏仪器代替人耳测量反射声音的强弱,对反射声音的强弱稍有变化就可区分开.
(4)光的反射遵循光的反射定律,其中反射角等于入射角,联想到光的反射会想到入射方向与反射方向的关系,用此装置还可研究最强反射声的方向与入射声的方向是否有关.
(5)在利用声音的反射来测量声音的传播速度时,反射的声音的强度越强越好,根据表格中的数据可知大理石的反射效果最好,所以反射面用大理石反射声音的效果最好.

