河南省周口市中英文学校2021届高三上学期期中考试 生物(含答案)
展开周口中英文学校2020—2021学年上期高三期中考试
生物试卷
一、选择题(每题2分)
1. 下列事实或证据不支持细胞是生命活动的基本单位的是
A.草履虫是单细胞生物,能进行运动和分裂
B.人的生殖和发育离不开细胞的分裂和分化
C.离体的叶绿体在一定的条件下能释放氧气
D.缩手反射需要一系列神经细胞和肌肉细胞的协调配合
2. 我国科学院院士邹承鲁曾经说过:阐明生命现象的规律,必须建立在阐明生物大分
子结构的基础上。下列有关生物大分子的叙述,正确的是
A.血红蛋白的功能与其分子组成中的大量元素Fe有关
B.氨基酸仅通过脱水缩合的方式就可以形成蛋白质
C.淀粉和糖原的差异与其单体的种类、数量和排列顺序有关
D.核酸是生物的遗传物质,不只存在于细胞核中
3. 下列有关细胞的形态结构和功能的叙述,错误的是
A.豚鼠胰腺腺泡细胞:发达的内质网和高尔基体,与分泌功能有关
B.飞翔鸟类胸肌细胞:线粒体数量较多,为生命活动提供能量
C.哺乳动物成熟红细胞:没有细胞核,为运输氧气提供更多空间
D.哺乳动物卵细胞:体积大,有利于细胞与环境进行物质交换
4. 将刚萎蔦的菜叶放入蒸億水中,菜叶细胞含水量能够得到恢复的主要原因是
A.自由扩散和主动运输 B.主动运输和胞吞
C.自由扩散和协助扩散 D.协助扩散和主动运输
5. 关于酶的叙述,错误的是
A. 同一种酶可存在于分化程度不同的活细胞中
B. 低温能降低酶活性的原因是破坏了酶的空间结构
C. 酶通过降低化学反应的活化能来提高化学反应速度
D. 酶既可以作为催化剂,也可以作为另一个反应的底物
6. 近年来南极上空的臭氧层空洞逐渐增大,地表紫外线照射量增加。紫外线为高能
量光线,在生物体内易激发超氧化物形成,致使脂质氧化而破坏其功能。据此分
析,植物短暂暴露在高紫外线条件下,其光合作用能力立即受到明显抑制的原因主要是
A.与光合作用有关的酶受到破坏 B.类囊体薄膜受到破坏
C.暗反应受到抑制 D. DNA和RNA受到破坏
7.下列有关豆科植物光合作用的叙述,错误的是
A.夏季晴天光照最强时,光合作用速率会降低
B.净光合速率长期为零时会导致幼苗停止生长
C.类囊体薄膜上会发生ATP与ADP的相互转化
D.进入叶绿体的C02不能直接被NADPH还原为糖类
8.下列有关蓝藻和酵母菌的叙述,正确的是
A.二者都有以核膜为界限的细胞核 B.二者生命系统的边界都是细胞壁
C. 二者的遗传物质都主要是DNA D. 二者都能在核糖体上合成蛋白质
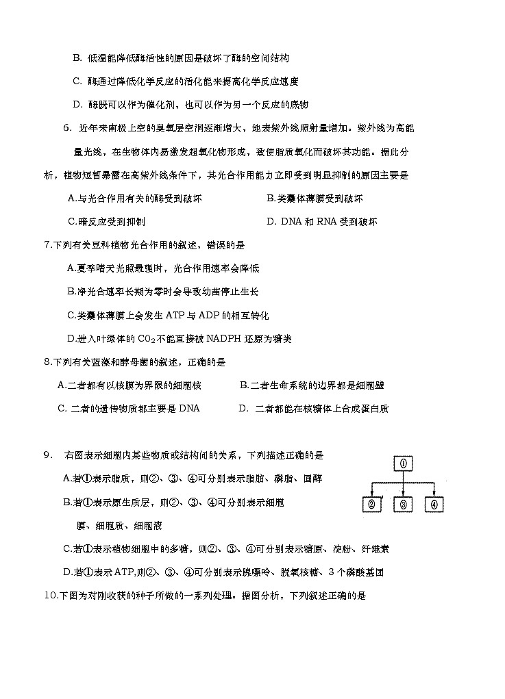
9. 右图表示细胞内某些物质或结构间的关系,下列描述正确的是
A.若①表示脂质,则②、③、④可分别表示脂肪、磷脂、固醇
B.若①表示原生质层,则②、③、④可分别表示细胞
膜、细胞质、细胞液
C.若①表示植物细胞中的多糖,则②、③、④可分别表示糖原、淀粉、纤维素
D.若①表示ATP,则②、③、④可分别表示腺嘌呤、脱氧核糖、3个磷酸基团
10.下图为对刚收获的种子所做的一系列处理。据图分析,下列叙述正确的是
- 点燃之后释放的能量等于种子呼吸作用释放的总能量
B.适宜条件下,种子①和②均不能萌发形成幼苗
C.③是无机盐,在细胞中大多数是以离子的形式存在
D.④主要是结合水,⑤主要是自由水,④和⑤可以相互转换
11. 慕尼黑工业大学安德里亚斯•鲍施教授研究小组构建了一些能自己移动和改变 形态的“类细胞”。“类细胞”的膜成分与正常细胞膜类似,其内含有一些有机物和 某种能源物质。下列相关说法错误的是
A.“类细胞”膜的基本支架由磷脂双分子层组成
B.“类细胞”的构建就意味着人工制造了生命
C.“类细胞”在含K+溶液中无法吸收K+可能是缺少运输K+的载体
D. “类细胞”中含有的某种能源物质很可能是ATP
12.下图表示紫色洋葱鳞片叶外表皮细胞在某一浓度的蔗糖溶液中,液泡体积和细胞 吸水能力变化的相关曲线。不考虑细胞失活,下列叙述错误的是
A.若适当增大外界溶液浓度,则a点将向左上方移动
B. b点时,细胞液浓度小于此时的外界溶液浓度
C.V1时,细胞液浓度小于外界溶液浓度
D. 细胞失水,细胞液浓度增大导致细胞吸水能力增强
13. 一种物质进行跨膜运输的方式与该物质的分子大小等性质有关。下列有关物质跨膜运输的相关表述正确的是
A.相对分子质量小的物质或离子都可以通过自由扩散进入细胞内
B.大分子有机物要通过载体蛋白的转运作用才能进入细胞内
C. 被动运输都是顺浓度梯度进行的,既不需要消耗能量,也不需要借助膜上的载体蛋白
D. 主动运输都是逆浓度梯度进行的,既要消耗细胞的能量,也需要借助膜上的载体蛋白
14•正常情况下线粒体内膜上[[H]]的氧化与ATP的合成相偶联,即在[[H]]氧化的同 时合成ATP。某药物可阻断该过程中ATP的合成,研究人员利用离体培养的线粒体进行实验,结果如右图所示。下列有关分析不合理的是
A.该药物会使线粒体内膜上[H]的氧化与ATP的合成解除偶联
B.该药物作用于有氧呼吸第三阶段,会提高[[H]]与02的结合速率.
C. 如给某人注射该药,会导致其体温有所上升
D.在该药物的使用下,细胞主动运输的能.力会增强
15.下图是为探究酵母菌细胞呼吸类型而设计
的实验装置,酵母菌利用葡萄糖作为能源物质(不考虑物理因素对实验的影响)。 下列有关实验装置和结果的分析,不正确的是
A.如果装置甲中液滴左移,装置乙中液滴右移,说明酵母菌既能进行有氧呼吸又 能进行无氧呼吸
B.如果装置甲中液滴左移,装置乙中液滴不移,说明酵母菌只进行了有氧呼吸
C.如果装置甲中液滴不移,装置乙中液滴右移,说明酵母菌只进行了无氧呼吸
D.实验中,装置甲中的液滴先不移后向左移,装置乙中的液滴先右移后不移
16.黑白瓶法是生态学研究中常用的方法,简要操作流程是从同一水域的同一深度采 集水样(包含自养生物),注入相同大小的瓶(黑瓶、白瓶、初始瓶)中,通过测定初 始瓶来测定该处水样初始溶氧量后,将黑瓶、白瓶放回原水域(同一水域、同一深 度),24小时后取出再次测量黑、白瓶的溶氧量。下列有关叙述正确的是
A.测定初始溶氧量后将黑、白瓶放回原水域时不需要密封
B.测定初始溶氧量后也可以把黑瓶放入暗室保存,24小时后测溶氧量
C.24小时后黑瓶溶氧量的减少量表示水体生物呼吸作用消耗的氧气总量
D.24小时后白瓶溶氧量的增加量表示水体生物光合作用制造的氧气总量
17. 下列关于生物学原理在农业生产上的应用,叙述错误的是
A.“一次施肥不能太多”,避免土壤溶液浓度过高,引起烧苗现象
B.“低温、干燥、无氧储存种子”,更能降低细胞呼吸,减少有机物的消耗
C.“正其行,通其风”,能为植物提供更多的CO2以提高光合作用效率
D.“轮作”是利用了不同作物根系对矿物营养元素吸收的差异,从而避免土壤肥 力下降
18. 下图为某二倍体动物细胞有丝分裂过程中核DNA和染色体数的变化曲线示意
A.细胞在B~C时期发生染色体复制,但染色体数不增加
B.处于D-E时期的细胞,细胞内的核仁逐渐解体
C.姐妹染色单体彼此分离使染色体数在F~G时期加倍
D.处于G~H时期的细胞内的染色单体数是处于E~F时期的一半
19. 在生物实验中经常涉及酒精,下列实验中关于酒精的描述,错误的是
A.在脂肪的检测和观察实验中,用50%的酒精溶液可以洗去浮色
B.在绿叶中色素的提取和分离实验中无水乙醇起到分离色素的作用
C. 在观察根尖分生组织细胞的有丝分裂实验中,用95%的酒精溶液和15%的盐 酸混合液对根尖进行解离
D. 在探究酵母菌细胞呼吸的方式实验中,用酸性条件下的重铬酸钾溶液检验酒 精会变成灰绿色
20.在对生物组织中还原糖、脂肪和蛋白质三种有机物进行鉴定的实验中,正确的方法与结果是
A.大豆组织样液(2 mL)+斐林试剂甲液(2 mL)+斐林试剂乙液(2 mL) 溶液呈紫色
B.苹果组织样液(2 mL)+双缩脲试剂A液(2 mL)+双缩脲试剂B液(2 mL)溶液呈橘黄色
C.花生子叶+苏丹Ⅲ染液(2 mL)脂肪颗粒呈红色
D.苹果组织样液(2 mL)+(斐林试剂甲液+斐林试剂乙液)(1 mL)溶液中有砖红色沉淀
21.科学家以萤火虫为材料,分离出了发光物质—荧光素以及荧光素酶。在有氧的条件下,只要有ATP,荧光素酶就能催化荧光素的氧化而发出光。从萤火虫中分离得到的荧光素和荧光素酶一直用于ATP的定量检测。下列关于人体内ATP的叙述中,不正确的是
A.ATP的分子简式可以表达为A—P~P~P,任意一高能磷酸键断裂,
形成A—P~P为二磷酸腺苷
B.在线粒体中大量产生ATP时,一定伴随着氧气的消耗
C.在生命活动旺盛的细胞中,线粒体和ATP的含量都较多
D.人体内ATP中高能磷酸键中的能量最终来自植物吸收的光能
22.下列有关水和无机盐的叙述,不正确的是
①参与运输营养物质和代谢废物的水为自由水
②生物体内许多化学反应需要水的参与,结合水是细胞结构的组成成分之一
③如果钙离子浓度过高,会出现抽搐等症状④无机盐有维持细胞内酸碱平衡的作用
⑤自由水与结合水的比例与新陈代谢的强弱关系不大 ⑥缺碘会引起儿童佝偻病
A.③⑤⑥ B.①④⑤⑥ C.①④⑤ D.②③④⑤⑥
23、下图表示细胞间信息交流的三种方式,叙述正确的是
A.图C中植物细胞依靠胞间连丝交流信息,胞间连丝由细胞壁形成
B.精子和卵细胞受精时要发生图B所示的信息交流方式
C.图A、图B中靶细胞表面上的受体与信号分子结合,从而接受信息,受体的本质是糖脂
D.图A中的激素是由核糖体合成的
24.分析右面的有关酶的图形,叙述错误的是
A. 图一、二、三所代表的实验中,实验自变量依次为催化剂的种类、H2O2的浓度、温度
B. 据图一可得出的实验结论是酶具有高效性和专一性
C.图二曲线bc段最可能原因是酶的浓度一定
D.图三曲线纵坐标最可能代表H2O2的剩余量
25.现有阳生和阴生植物各一种。从这两种植物上各取一片彼此相似的叶片,分别放在两个透明盒子中。在适宜温度条件下,逐渐增加光照强度,测定放氧速率的数据如下表。下列相关叙述错误的是
A.由表中数据可以推测,取自阳生植物的叶片是A
B.光照强度直接影响光反应中NADPH、ATP的生成
C.光照强度为50 μmol光子/(m2·s)时,叶片B产生的氧气大于叶片A
D.光照强度>600 μmol光子/(m2·s)时,叶片A放氧速率主要被CO2浓度限制
26.玉米体细胞有丝分裂的某时期,观察到其染色单体数为40,则此时细胞内的着丝点数和玉米体细胞中的染色体数分别是
A.20、40 B.20、20 C.40、40 D.40、20
27.下图1表示某酶促反应过程,图2表示图1的反应过程中有关物质浓度随时间变化的曲线(物质a的起始浓度为10 mmol/L)。下列叙述不正确的是
A.物质a可以是麦芽糖但不可以是乳糖
B.曲线④表示在某实验条件下物质a在2分钟时间内完全分解
C.若曲线①②③表示不同酶浓度下酶促反应速率,则曲线①酶浓度高于曲线②和③
D.若曲线①②③表示不同温度下酶促反应速率,则曲线①温度一定低于曲线②和③
28.下列叙述符合生物学原理的是
A.人在剧烈运动时主要以有氧呼吸获取能量
B.母体中的胎儿在进行生命活动时,所需要的能量是由有氧呼吸直接供给的
C.蔬菜在低氧、干燥、低温的环境中,可延长保鲜时间
D.淀粉经发酵可产生酒精,是通过乳酸菌的无氧呼吸实现的
29.下列关于细胞代谢的叙述中,错误的是
A.酶和ATP是细胞代谢的重要条件,无论是光合作用还是细胞呼吸都与酶和ATP有关
B.只有具有叶绿体的细胞才能进行光合作用,只有具有线粒体的细胞才能进行有氧呼吸
C.如果有氧呼吸的底物是葡萄糖,则消耗的O2体积与释放的CO2体积相等
D.叶肉细胞在一定强度的光照下,可能既不吸收气体也不释放气体
30.在检验酵母菌细胞呼吸产物时,常用到一些特殊的反应,下列描述不正确的是
A.二氧化碳可使澄清的石灰水变混浊
B.二氧化碳可使溴麝香草酚蓝水溶液由蓝变绿再变黄
C.乙醇在酸性条件下能与灰绿色的重铬酸钾溶液反应变成橙色
D.乙醇在酸性条件下能与橙色的重铬酸钾溶液反应变成灰绿色
31.下图1、图2分别表示某种生物细胞有丝分裂过程中某一时期的模式图,图3表示有丝分裂中不同时期每条染色体上DNA分子数变化,图4表示有丝分裂中不同时期染色体和DNA的数量关系。下列有关叙述不正确的是( )
A.图1所示细胞中共有4条染色体,8个DNA分子;图2所示细胞中共有0条姐妹染色单体
B.处于图3中B→C段的是图1所示细胞;完成图3中C→D段变化的细胞分裂时期是后期
C.有丝分裂过程中不会出现 图4中d所示的情况
D.图4中a可对应图3中的B→C段;图4中c对应图3中的A→B段
32. 有氧呼吸与无氧呼吸的相同点是( )
①都在线粒体中进行 ②都需要酶 ③都需要氧 ④都产ATP ⑤都经过生成丙酮酸的反应
A. ①②④ B. ②③⑤ C. ②④⑤ D. ①④⑤
D. 甲、乙、丙图所示细胞分别处于有丝分裂的前期、后期和中期
33.下图曲线①、曲线②描述的是环境因素与呼吸作用的关系,下列叙述错误的是
- 曲线①代表无氧呼吸,氧气浓度为10%时无氧呼吸停止
- B. 曲线②代表有氧呼吸,且在一定范围内随氧浓度增大呼吸作用强度不断增强
C. 图中曲线②最终趋于平衡,可能是受到温度或呼吸酶数量的限制
D. 图中两曲线的交点说明,此时有氧呼吸与无氧呼吸消耗的葡萄糖量相同
34.下图表示温室大棚内光照强度(X)与农作物净光合作用强度的关系(棚内温度、水分和无机盐均处于适宜的条件下)。请据图分析,下列说法中错误的是
A. 当X>Q时,可采取遮光措施确保农作物的最大光合速率
B. N<X<Q时,限制作物增产的主要因素可能是CO2浓度
C. M和N相比,N点时更有利于该农作物的生长
D. 当X=P时,叶肉细胞内形成ATP的场所是线粒体和细胞质基质
35.下图A表示细胞进行有丝分裂的一个细胞周期所用的时间,图B表示连续分裂的细胞相邻的两个细胞周期图。下列叙述中正确的是
①图A中一个细胞周期是指乙→甲→乙的全过程
②图A中甲→乙过程的主要变化是DNA的复制和有关蛋白质的合成
③图B中a+b为一个细胞周期
④图B中b段结束时DNA含量增加一倍
A. ①④ B. ②③ C. ①③ D. ③④
二、非选择题(共50分)
1.(10分)肉毒梭菌(厌氧性梭状芽孢杆菌)是致死性最高的病原体之一。肉毒梭菌的致病性在于其产生的神经麻痹毒素,即肉毒类毒素。它是由两个亚单位(每个亚单位为一条链盘曲折叠而成)组成的一种生物大分子。下面是肉毒类毒素的局部结构简式,请据此回答:
(1)肉毒类毒素是在细胞中由氨基酸经过 过程而成的。
(2)一分子肉毒类毒素至少含有 个氨基和 个羧基。
(3)1mg肉毒类毒素可毒死20亿只小鼠,但煮沸1min或75℃下加热5~10min,就能使其完全丧失活性。高温可使肉毒类毒素失活的主要原是 。
(4)肉毒类毒素可用 试剂鉴定,该试剂使用方法是 ,煮沸后毒类毒素溶液(无色)和清水分别正确使用该试剂检测后,颜色 (填“相同”或“不同”)。
(5)上图所示的片段由_________种基本单位组成,从左向右数,第三个基本单位不同于其他基本单位的基团是_____________(填化学式)。该片段有____________个肽键。
2.(共6分)呼吸商(RQ)指单位时间内进行呼吸作用的生物释放二氧化碳量与吸收氧气量的比值(RQ=释放的二氧化碳体积/消耗的氧气体积)。下图1表示萌发小麦种子中发生的相关生理过程,A~E表示物质,①~④表示过程。图2表示测定消毒过的萌发的小麦种子呼吸熵的实验装置。请分析回答:
(1)图1中,催化过程①②的酶存在于细胞的________________,物质E表示________。
(2)图2实验装置乙中,KOH溶液中放置筒状滤纸的目的是____________________________。
(3)假设小麦种子只以糖类为呼吸底物,在25 ℃下经10 min观察墨滴的移动情况,如发现甲装置中墨滴不动,乙装置中墨滴左移,则10 min内小麦种子发生图1中的________(填序号)过程;如发现甲装置中墨滴右移,乙装置中墨滴不动,则10 min内小麦种子发生图1中的________(填序号)过程。
(4)在25 ℃下10 min内,如果甲装置中墨滴左移30 mm,乙装置中墨滴左移200 mm,则萌发小麦种子的呼吸熵是________。
3.(共6分)图甲表示在一定条件下测得的该植物光照强度与光合速率的关系;图乙表示某绿色植物的细胞代谢状况;图丙是某兴趣小组将植物栽培在密闭玻璃温室中,用红外线测量仪测得的室内二氧化碳浓度与时间关系的曲线。请分析回答:
(1)图甲中的a点表示__________________,c点时,叶肉细胞中产生ATP的场所有________________________________________________________________。
(2)图乙所示的该植物细胞代谢情况可用图甲中a~d四点中的____________表示,也可用图丙e~j六个点中的____________表示。
(3)在光照强度大于____________klx时,植物才会表现出生长现象。
(4)若图甲曲线表示该植物在25 ℃时光照强度与光合速率的关系,并且已知该植物光合作用和呼吸作用的最适温度分别为25 ℃和30 ℃,那么在原有条件不变的情况下,将温度提高到30℃,理论上分析c点将________(填“左移”“右移”或“不变”)。
4.(共8分)下图中的图A为某生物体细胞有丝分裂示意图,图B表示在一个细胞周期(G1、S、G2组成分裂间期,M为分裂期)中细胞核内DNA含量的变化曲线;图C表示处于一个细胞周期中各个时期细胞数目的变化(用特殊方法在一个培养基中测得)。请据图作答:
(1)图A细胞处于有丝分裂 期,此细胞在分裂末期能否出现细胞板 ,理由是____ ____ _。
(2)若图A示胚胎干细胞,正处于培养液中,则在正常情况下,与其吸收无机盐离子有关的细胞器主要有_____和 ,因此进行此生理活动需要前者提供 ,后者提供
(3)图C中的DNA含量为大于2C且小于4C的细胞,则处在B图的_______期(填图中符号)。
生物答案:
选择题:CDDCB BCDAC BCDDD CBDBD AABBC BDABC
填空1.(每空1分,共10分)
(1)脱水缩合 (2)2 2 (3)高温使蛋白质空间结构被破坏
(4)双缩脲 先加A液,再加B液 不同
(5)5 -CH3 4
2.(共6分)(1)细胞质基质 酒精 (2)增大吸收二氧化碳的面积
(3)①④③ ①② (4)0.85
3(共6分)(1)呼吸作用强度(呼吸作用释放CO2的速率) 细胞质基质、线粒体、叶绿体
(2)c f和h (3)2 (4)右移
4(每空1分,共8分)
(1)中 没有 该细胞是一个动物细胞,没有细壁 (2)核糖体和线粒体 载体 能量 (3)S
选择题:CDDCB BCDAC BCDDD CBDBD AABBC BDABC
填空1.(每空1分,共10分)
(1)脱水缩合 (2)2 2 (3)高温使蛋白质空间结构被破坏
(4)双缩脲 先加A液,再加B液 不同
(5)5 -CH3 4
2.(共6分)(1)细胞质基质 酒精 (2)增大吸收二氧化碳的面积
(3)①④③ ①② (4)0.85
3(共6分)(1)呼吸作用强度(呼吸作用释放CO2的速率) 细胞质基质、线粒体、叶绿体
(2)c f和h (3)2 (4)右移
4(每空1分,共8分)
(1)中 没有 该细胞是一个动物细胞,没有细壁 (2)核糖体和线粒体 载体 能量 (3)S
选择题:CDDCB BCDAC BCDDD CBDBD AABBC BDABC
填空1.(每空1分,共10分)
(1)脱水缩合 (2)2 2 (3)高温使蛋白质空间结构被破坏
(4)双缩脲 先加A液,再加B液 不同
(5)5 -CH3 4
2.(共6分)(1)细胞质基质 酒精 (2)增大吸收二氧化碳的面积
(3)①④③ ①② (4)0.85
3(共6分)(1)呼吸作用强度(呼吸作用释放CO2的速率) 细胞质基质、线粒体、叶绿体
(2)c f和h (3)2 (4)右移
4(每空1分,共8分)
(1)中 没有 该细胞是一个动物细胞,没有细壁 (2)核糖体和线粒体 载体 能量 (3)S

