资料中包含下列文件,点击文件名可预览资料内容
还剩18页未读,
继续阅读
所属成套资源:2019年中考物理填空专题复习
成套系列资料,整套一键下载
2019年中考物理填空专题复习——《欧姆定律》填空题(一)(含解析)
展开
2019年中考物理填空专题复习——《欧姆定律》填空题(一)
答案解析
1.(2018•邵阳)如今已是电气化时代,小芳同学回到家中会同时使用多种家用电器。当她每多接通一个家用电器,家庭电路的总电阻 变小 。(选填“变大”或“变小”)
【分析】家庭电路中各用电器可以单独工作,且同时工作时又互不影响,据此判断各用电器的连接方式。
两个电阻并联相当于增加了电阻的横截面积,所以并联电路的总电阻比其中任何一个电阻都小。
【解答】解:
家庭电路中各用电器可以单独工作,且同时工作时又互不影响,所以家庭电路中各用电器的连接方式为并联。
家庭电路中并联的用电器越多,相当于并联电阻的横截面积越大,电阻越小,所以,多接通一个家用电器,家庭电路的总电阻变小。
故答案为:变小。
【点评】知道家庭电路中各用电器的连接方式为并联连接及并联电路的电流、电压、电阻的规律。
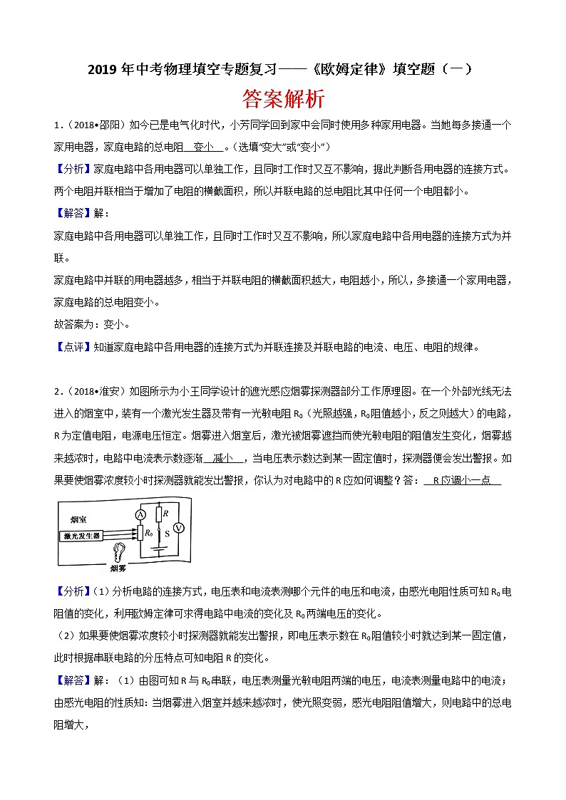
2.(2018•淮安)如图所示为小王同学设计的遮光感应烟雾探测器部分工作原理图。在一个外部光线无法进入的烟室中,装有一个激光发生器及带有一光敏电阻R0(光照越强,R0阻值越小,反之则越大)的电路,R为定值电阻,电源电压恒定。烟雾进入烟室后,激光被烟雾遮挡而使光敏电阻的阻值发生变化,烟雾越来越浓时,电路中电流表示数逐渐 减小 ,当电压表示数达到某一固定值时,探测器便会发出警报。如果要使烟雾浓度较小时探测器就能发出警报,你认为对电路中的R应如何调整?答: R应调小一点
【分析】(1)分析电路的连接方式,电压表和电流表测哪个元件的电压和电流,由感光电阻性质可知R0电阻值的变化,利用欧姆定律可求得电路中电流的变化及R0两端电压的变化。
(2)如果要使烟雾浓度较小时探测器就能发出警报,即电压表示数在R0阻值较小时就达到某一固定值,此时根据串联电路的分压特点可知电阻R的变化。
【解答】解:(1)由图可知R与R0串联,电压表测量光敏电阻两端的电压,电流表测量电路中的电流;
由感光电阻的性质知:当烟雾进入烟室并越来越浓时,使光照变弱,感光电阻阻值增大,则电路中的总电阻增大,
电源电压不变,由I=可知:电路中电流减小,即电流表示数减小;
由U=IR可知,定值电阻R两端的电压会减小,则根据串联电路的电压特点知,感光电阻R0两端的电压增大,即电压表的示数会变大。
(2)如果要使烟雾浓度较小时探测器就能发出警报,即电压表示数在R0阻值较小时就达到某一固定值,根据串联电路的分压特点可知:应减小R的电阻值,所以,电路中的R应调小一点。
故答案为:减小;R应调小一点。
【点评】本题是一道动态分析题,要能正确分析电路结构,熟练应用串联电路特点及欧姆定律公式。从题中得出感光电阻的阻值与光照的变化关系是本题的突破口。
3.(2018•襄阳)电阻R1与R2的I﹣U图象如图所示。当R2上的电压为1.5V时,R2的阻值是 10 Ω;若将它们并联连接到电压为2.5V的电源上,则干路的电流是 0.7 A。
【分析】(1)由图象可知,R2阻值是变化的,则通过它的电流与它两端所加电压就不成正比。由欧姆定律计算R2的电阻值;
(2)并联电路各支路两端的电压相等,通过干路的电流可通过图象直接读出各自的电流,然后求和。
【解答】解:电阻R2的函数图象是一条过原点的曲线,所以通过的电流跟它两端所加电压不成正比。
当U2=1.5V时,通过它的电流I2=0.15A,由欧姆定律可得:R2===10Ω;
电阻R1的函数图象是一条过原点的直线,所以通过的电流跟它两端所加电压成正比。
当U1=1V时,通过它的电流I1=0.2A,由欧姆定律可得:R1===5Ω;
将它们并联连接到两端电压为2.5V的电路中时,由图象中可知:R2电流为0.2A,
通过R1的电流:I1′===0.5A,
则通过干路的电流大约是0.2A+0.5A=0.7A。
故答案为:10;0.7。
【点评】本题考查图象的分析能力,注意掌握图象中的曲线表示的特点,并会从中读取数据。
4.(2018•安徽)某定值电阻两端加上10V的电压时,测得通过它的电流为2A,则其阻值为 5 Ω,若电压为0,则它的阻值为 5 Ω。
【分析】电阻是导体本身的一种性质,与导体两端的电压和通过的电流无关;根据欧姆定律公式I=变形后可求电阻值。
【解答】解:
由I=得定值电阻的阻值:R===5Ω;
由于电阻是导体本身的一种性质,与导体两端的电压和通过的电流无关,所以当它两端的电压为零时,它的阻值仍为5Ω。
故答案为:5;5。
【点评】此题考查了对导体电阻的理解,抓住电阻是导体具有的性质,运用欧姆定律可解答。
5.(2018•攀枝花)如图是R1、R2两电阻的电压与电流关系图象,由图可知,电阻R1的阻值为 10 Ω,若将两电阻并联后接在3V电源两端,干路电流为 0.9 A。
【分析】(1)由图象读出电阻R1的任意一组电压和电流值,根据欧姆定律求出电阻R1的阻值;
(2)两电阻并联时两端的电压相等,根据图象读出对应的电压,再根据并联电路的电流特点求出干路电流。
【解答】解:
(1)由图象可知,当I=0.3A时,R1的电压U1=3V,
则由I=可得R1的阻值:
R1===10Ω;
(2)将两电阻并联后接在3V电源两端,则U1=U2=U=3V,
由图象可知,此时I1′=0.3A,I2′=0.6A,
由并联电路的电流特点可得,干路电流:I=I1′+I2′=0.3A+0.6A=0.9A。
故答案为:10;0.9。
【点评】本题考查了并联电路的特点以及欧姆定律的应用,关键是根据图象读出电流和电压的对应值。
6.(2018•凉山州)如图所示,当开关S闭合和断开时,电流表的示数之比是3:1,则电灯L1和L2的电阻之比是 1:2 。甲、乙、丙、丁四个轻质小球,靠近时的相互作用情况是:甲排斥乙,乙吸引丙,丙排斥丁,若丁带负电,则甲一定 带正电 。
【分析】(1)当开关S闭合时,两灯泡并联,电流表测干路电流;当S断开时,电路为L2的简单电路,电流表测L2的电流;根据并联电路各支路独立工作、互不影响可知通过L2的电流不变,根据并联电路的电流特点求出L1支路的电流,根据并联电路的电压特点和欧姆定律求出灯L1、L2的电阻之比;
(2)电荷间的作用规律:同种电荷相互排斥,异种电荷相互吸引。
带电体的性质:可以吸引轻小的物体。
由这两条规律可知,两小球相排斥则一定带同种电荷,两小球相吸引,则可能带异种电荷,也可能一个带电一个不带电。
【解答】解:
(1)由图知,当开关S闭合时,两灯泡并联,电流表测干路电流,
当S断开时,电路为L2的简单电路,电流表测L2的电流,
因并联电路各支路独立工作、互不影响,
所以,断开开关前后,通过L2的电流不变,
已知当开关S闭合和断开时,电流表的示数之比是3:1,设电流表示数分别为3I、I,
则可知干路电流为3I、通过L2的电流为I,即I总=3I,I2=I;
因并联电路中干路电流等于各支路电流之和,
所以,两灯并联时通过L1支路的电流:
I1=I总﹣I2=3I﹣I=2I,
因并联电路中各支路两端的电压相等,
由欧姆定律可得电源电压:U=I1R1=I2R2;
所以L1和L2的电阻之比:====1:2;
(2)已知丁带负电,丙排斥丁,则丁、丙一定带同种电荷,即都带负电;
乙吸引丙,则乙可能带正电,也可能不带电;
甲排斥乙,则甲、乙带同种电荷,即甲带正电;
所以甲一定带正电。
故答案为:1:2;带正电。
【点评】本题考查了并联电路的特点和欧姆定律的应用,关键是知道开关闭合前后通过L2的电流不变;记住这两个知识点:
电荷间的作用规律是:同种电荷相互排斥,异种电荷相互吸引。
带电体的性质是:带电体可以吸引轻小的物体。
7.(2018•临沂)如图所示,在探究串联电路的电压关系实验时,小明先用电压表测量了电阻R1两端的电压为1V,然后保持电压表接A点不动,将接B点的那一段导线改接到电路中的C点,电压表示数为3V.已知R1=5Ω,则电阻R2两端的电压为 2 V,通过R2的电流为 0.2 A.如果他保持电压表接B点不动,将电压表接A点的那一段导线改接到电路中的C点,这种接法是错误的,理由是 电流从电压表负接线柱流入了 。
【分析】(1)根据串联电路电压的规律求出电阻R2两端的电压为:3V﹣1V=2V,由欧姆定律求通过R1的电流,根据串联电路电流的规律求通过通过R2的电流;
(2)电压表测电压时,电流要从电压表正接线柱流入,从负接线柱流出,否则电压表指针反向偏转。
【解答】解:(1)用电压表测量了电阻R1两端的电压为1V,然后保持电压表接A点不动,将接B点的那一段导线改接到电路中的C点,电压表示数为3V,即为总电压,根据串联电路电压的规律,电阻R2两端的电压为:
UR2=U﹣UR1=3V﹣1V=2V,由欧姆定律,通过R1的电流为:
I1===0.2A;
根据串联电路电流的规律,通过通过R2的电流为0.2A;
(2)如果他保持电压表接B点不动,将电压表接A点的那一段导线改接到电路中的C点,则会造成电流从电压表负接线柱流入,这种接法是错误的。
故答案为:2;0.2;电流从电压表负接线柱流入了。
【点评】本题考查串联电路的规律和欧姆定律的运用及电压表使用。
8.(2018•咸宁)如图甲所示的电路中,电源电压恒定不变,图乙是小灯泡L和定值电阻R1的电流与电压关系的图象。当只闭合S1、S2时,电压表示数为2V;当只闭合S2、S3时,电压表示数为4V.则电源电压U= 8 V,R2= 5 Ω。
【分析】(1)当只闭合S1、S2时,R1与L串联,电压表测灯泡两端电压,由图象此时灯泡的电流,由串联电路特点和欧姆定律计算R1的电压,从而得到电源电压;
(2)当只闭合S2、S3时,R2与L串联,电压表仍测灯泡两端电压,由图象读出此时灯泡的电流,由串联电路特点和欧姆定律计算R2的阻值。
【解答】解:
(1)由电路图可知,当只闭合S1、S2时,R1与L串联,电压表测灯泡两端电压,
由图象知,灯泡两端电压为2V时的电流为0.6A,串联电路中电流处处相等,即通过R1的电流也为0.6A,
R1的电流为0.2A时,电压为2V,R1的电流与电压成正比,所以R1的电流为0.6A,它两端电压为6V,
所以电源电压U=UL+U1=2V+6V=8V;
(2)当只闭合S2、S3时,R2与L串联,电压表仍测灯泡两端电压,
灯泡两端电压为4V,由图象知,此时通过灯泡的电流为0.8A,
由串联电路特点可知,I2=IL=0.8A,
U2=U﹣UL=8V﹣4V=4V,
由欧姆定律可得R2的阻值:
R2===5Ω。
故答案为:8;5。
【点评】本题考查了串联电路特点和欧姆定律公式的应用,注意灯泡的电流与电压不成是正比的,定值电阻的电流与电压是成正比的。
9.(2018•绥化)如图所示的电路中,电源电压保持不变。只闭合开关S1时,R1两端的电压为U1,电压表V1与V2的示数之比为3:2;若只闭合开关S2时,R2两端的电压为U2,电压表V1与V2的示数之比为4:3,则R1与R2的电阻之比为 2:3 ,电压U1与U2之比为 8:9 。
【分析】由电路图可知,只闭合开关S1时,电阻R0、R1串联,电压表V1测电源电压,电压表V2测R1两端的电压,
根据串联电路电压规律和串联分压求出R1与R0以及U1与U的关系;
同理,只闭合开关S2时,电阻R0、R2串联,电压表V1测电源电压,电压表V2测R2两端的电压,
根据串联电路电压规律和串联分压求出R2与R0以及U2与U的关系;进而得出R1与R2的电阻之比以及电压U1与U2之比。
【解答】解:
由电路图可知,只闭合开关S1时,电阻R0、R1串联,电压表V1测电源电压,电压表V2测R1两端的电压,
已知电压表V1与V2的示数之比为3:2,
则有:=﹣﹣﹣﹣﹣﹣①
由串联电路的电压规律和串联分压规律可得,R0、R1的电阻之比:
====﹣﹣﹣﹣﹣﹣②
只闭合开关S2时,电阻R0、R2串联,电压表V1测电源电压,电压表V2测R2两端的电压,
电压表V1与V2的示数之比为4:3,
则有:=﹣﹣﹣﹣﹣﹣﹣﹣③
由串联电路的电压规律和串联分压规律可得,R0、R2的电阻之比:
====﹣﹣﹣﹣﹣﹣﹣④
联立②④可解得:==。
联立①③可解得:==。
故答案为:2:3;8:9。
【点评】本题主要考查串联电路的电压特点和串联分压规律的应用,关键会分析电路和判断电压表所测的电压即可正确解题,难度不大。
10.(2018•达州)如图所示,电源电压保持不变,电阻R1为20Ω,小灯泡L标有“6V 3W”字样。闭合S,断开S1、S2,滑动变阻器滑片P移至最右端时,小灯泡L恰好正常发光;闭合S、S1、S2,滑片P移至最左端时,电路消耗的总功率为5.4W,忽略小灯泡电阻随温度的变化,则小灯泡L的电阻为 12 Ω,滑动变阻器的最大阻值为 10 Ω;闭合S,断开S1、S2,移动滑片P,使滑动变阻器的电功率为0.72W时,电流表的示数为 0.3 A。
【分析】(1)闭合S,断开S1、S2,滑动变阻器滑片P移至最右端时,电路为小灯泡L的简单电路,且小灯泡L恰好正常发光,故可判断电源电压,同时据灯泡正常发光,据P=可计算小灯泡的电阻;
(2)闭合S、S1、S2,滑片P移至最左端时,小灯泡发生短路,定值电阻R1与滑动变阻器R的最大阻值并联;
根据电路消耗的总功率为5.4W,可计算出总电流,进而利用欧姆定律可以计算出R1的电流,进而计算出滑动变阻器R 的电流,据R的电流和电压,结合欧姆定律可以计算R电阻。
(3)闭合S,断开S1、S2,移动滑片P,灯泡和滑动变阻器串联,使滑动变阻器的电功率为0.72W时,设此时电流表的示数为I,根据UL+U滑=U列出方程解答即可。
【解答】解:
(1)闭合S,断开S1、S2,滑动变阻器滑片P移至最右端时,电路为小灯泡L的简单电路,且小灯泡L恰好正常发光,则电源电压U=U额=6V;
由P=可得,小灯泡的电阻:RL===12Ω;
(2)闭合S、S1、S2,滑片P移至最左端时,小灯泡发生短路,定值电阻R1与滑动变阻器R的最大阻值并联;
电路消耗的总功率为5.4W,由P总=U总I总可得干路中的电流:I总===0.9A;
通过R1的电流:I1===0.3A;
由并联电路的电流特点可得,通过滑动变阻器的电流:I滑=I总﹣I1=0.9A﹣0.3A=0.6A;
则滑动变阻器的最大电阻:R滑大===10Ω;
(3)闭合S,断开S1、S2,移动滑片P,灯泡和滑动变阻器串联,
由题知,移动滑片使滑动变阻器的电功率为0.72W,设此时电流表的示数为I,
由P=UI可得,此时滑动变阻器两端的电压:U滑=,
灯泡两端的电压:UL=IRL,
根据串联电路的电压特点可得:UL+U滑=U,即IRL+=U,
带入数据得:I×12Ω+=6V,
化简得2I2﹣I+0.12=0,
解方程得:I=0.2A或0.3A,
当滑片移至最左端时,电流最小为I最小==≈0.27A,
所以I=0.2A舍去,I只能取0.3A,即电流表示数为0.3A。
故答案为:12;10;0.3。
【点评】本题考查了串并联电路的特点和欧姆定律、电功率公式的应用,关键是开关闭合、断开时电路连接方式的辨别,要注意灯泡正常发光时的电压和额定电压相等。
11.(2018•金华)用如图所示的电路图研究“电流与电阻的关系”,电流表量程为“0~0.6A”,电压表量程为“0~3V“,滑动变阻器的规格为“50Ω 1A“,电源电压3伏恒定不变,在AB间分别接入阻值不同的电阻R,移动滑动变阻器的滑片,使电压表示数保持2伏不变,读出电流表示数并记录。
实验组次
1
2
3
电阻R/欧
5
10
20
电流I/安
0.4
0.2
0.1
(1)分析表中数据,可得出的实验结论是 电压一定时,导体中的电流与导体的电阻成反比 ;
(2)为了使实验结论更可靠,控制AB间电压2伏不变,再多测几组数据,AB间允许接入电阻R的取值范围是 3.33~100 欧。
【分析】(1)电压一定时,导体中的电流与导体的电阻成反比;
(2)电路中电流最大时定值电阻和滑动变阻器接入电路中的电阻都最小,根据欧姆定律求出电路中的定值电阻的最小值;
电阻,利用电阻的串联求出变阻器接入电路中的最小阻值。
滑动变阻器的最大电阻为50Ω,当滑动变阻器的电阻最大时,定值电阻阻值也最大,根据欧姆定律求出此时电路中的电流,根据R=算出定值电阻的最大值。
【解答】解:(1)根据表中数据知:电流与电阻的乘积都为5Ω×0.4A=10Ω×0.2A=20Ω×0.1A=2V,故可以得出:电压一定时,导体中的电流与导体的电阻成反比;
(2)因电流表的量程为0~0.6A,滑动变阻器允许通过的最大电流为1A,
所以,为了保证电路的安全,电路中的最大电流为0.6A,此时定值电阻和滑动变阻器接入电路中的电阻都最小,
根据欧姆定律可得,
此时电路中的定值电阻最小为:R小===3.33Ω;
因为滑动变阻器的最大电阻为50Ω,当滑动变阻器的电阻最大时,定值电阻阻值也最大;
此时电流的电流为:I′===0.02A;
定值电阻的最大值为:R大===100Ω。
故答案为:(1)电压一定时,导体中的电流与导体的电阻成反比;(2)3.33~100。
【点评】本题考查了电流与电阻关系的探究和定值电阻的取值范围,其中定值电阻的取值范围有一定的难度,是一道难题。
12.(2018•内江)将一段电阻丝R和一个阻值为R0的定值电阻串联。接在电压为U=2V的电源上,现改变电阻丝接入电路的长度,测得通过电阻丝的电流I和电阻丝相应的接入长度L,得到了电流的倒数与长度的关系图象(﹣L图象)如图所示,由此可知:该定值电阻R0= 0.8 Ω;当电阻丝的接入长度为L=0.5m时,相应电阻丝的电阻R′= 1.6 Ω
【分析】(1)由﹣L图象可知,当L=0时,可求电路中电流,只有阻值为R0的定值电阻接入电路,根据欧姆定律可求R0;
(2)由﹣L图象可知,当L=0.5m时,可求电路中电流,电阻丝R和R0的定值电阻串联接入电路,根据欧姆定律可求R′。
【解答】解:由题知,电阻丝R和定值电阻R0串联,电源电压为2V;
改变电阻丝接入电路的长度,则电阻丝接入电路的阻值会发生改变,因此电阻丝相当于一个滑动变阻器;
由﹣L图象可知,当L=0时,=0.4A﹣1,解得I=2.5A,
当L=0时,只有阻值为R0的定值电阻接入电路,根据欧姆定律可得:
R0===0.8Ω;
由﹣L图象可知,当L=0.5m时,=1.2A﹣1,解得I′=A,
此时电阻丝R和定值电阻R0串联,根据欧姆定律可得串联电路的总电阻:
R总===2.4Ω,
所以此时电阻丝的电阻:R′=R总﹣R0=2.4Ω﹣0.8Ω=1.6Ω。
故答案为:0.8;1.6。
【点评】本题主要考查对﹣L图象的识别以及欧姆定律的使用,是一道好题。
13.(2018•达州)两个标有“5Ω 1A“和“10Ω 0.6A”的定值电阻,将它们串联起来使用时等效电阻为 15 Ω,电源电压最多为 9 V;若将它们并联时干路电流最大是 1.5 A。
【分析】(1)(2)串联电路电流处处相等;为了不损坏电阻,比较两电阻允许通过的最大电流,选其中较小的电流;然后根据串联电路电阻的特点求出总电阻,再利用U=IR即可求出电源电压的最大值;
(3)并联电路两端电压相等;为了不损坏电阻,根据U=IR分别求出各电阻两端允许的最大电压,然后比较,选其中较小的电压,再利用I=分别求出各支路电流,最后利用并联电路电流的特点求出干路上允许的最大电流。
【解答】解:
(1)串联电路的等效电阻(总电阻)等于各个电阻之和,
所以R=R1+R2=5Ω+10Ω=15Ω;
(2)由题知,两电阻允许通过的最大电流分别为:I1=1A,I2=0.6A,则I1>I2,
因串联电路电流处处相等,所以为了不损坏电阻,串联电路中的最大电流为0.6A;
则电源电压的最大值:U大=I大(R1+R2)=0.6A×(5Ω+10Ω)=9V;
(3)两电阻两端允许的最大电压分别为:U1=I1R1=1A×5Ω=5V,U2=I2R2=0.6A×10Ω=6V,
比较可知U1<U2 ,
为使两电阻都不烧坏,则电路两端允许加的最大电压是5V;
此时通过R1电阻的电流为1A,
通过R2电阻的电流:
I2′===0.5A,
则并联电路中干路上允许的最大电流为:I大′=I1+I2′=1A+0.5A=1.5A。
故答案为:;15;9;1.5A。
【点评】本题考查串并联电路电压和电流的特点以及欧姆定律计算公式的灵活应用情况。
14.(2018•天津)当某导体两端电压是3V时,通过它的电流是0.2A,则该导体的电阻是 15 Ω;当它两端电压为0V时,该导体的电阻为 15 Ω。
【分析】(1)已知导体两端的电压和通过的电流,根据欧姆定律求出导体的电阻;
(2)电阻是导体本身的一种性质,只与导体的材料、长度、横截面积和温度有关,与其两端的电压无关。
【解答】解:
根据I=可得,导体的电阻:
R===15Ω;
∵电阻是导体本身的一种性质,与两端的电压和通过的电流无关,
∴在这个导体两端电压为0时,导体的电阻仍为15Ω不变。
故答案为:15;15。
【点评】本题考查了欧姆定律的简单应用,关键是知道电阻的大小与其两端的电压和通过的电流无关,是一道基础题目。
15.(2018•自贡)两个电阻甲和乙,电阻值分别为20Ω、40Ω,将它们串联接入电路中,则甲乙两电阻两端的电压之比为 1:2 ;将它们并联接入电路中,通过甲乙两电阻的电流之比为 2:1 。
【分析】在串联电路中,各处的电流是相同的;在并联电路中,各支路两端的电压相等,据此分析比值的大小。
【解答】解:
两个电阻甲和乙,电阻值分别为20Ω、40Ω,将它们串联接入电路中,通过的电流是相同的,根据U=IR可知,其电压之比等于电阻之比,即U1:U2=R1:R2=20Ω:40Ω=1:2;
将它们并联接入电路中,其两端的电压是相等的,根据I=可知,其电流与电阻成反比,即电流之比等于电阻之比的倒数,I1:I2=R2:R1=40Ω:20Ω=2:1。
故答案为:1:2;2:1。
【点评】本题考查了串并联电路的特点和欧姆定律的应用,是一道较为简单的应用题。
16.(2018•哈尔滨)电阻R1、R2串联,电源电压是10V,R1两端电压为8V,R1为10Ω.则R1中的电流等于 0.8 A,R2等于 2.5 Ω。
【分析】(1)已知R1两端电压和电阻。根据欧姆定律即可求出R1中的电流;
(2)由串联电路的特点和欧姆定律求R2两端电压和电阻。
【解答】解:(1)通过R1的电流:
I1==═0.8A;
(2)由于串联电路的总电压等于各电阻两端的电压之和,则:
U2=U﹣U1=10V﹣8V=2V;
由于串联电路的电流处处相等,则I2═I1=0.8A;
根据欧姆定律可得:
R2===2.5Ω。
故答案为:0.8;2.5。
【点评】本题考查串联电路的特点和欧姆定律的应用,难度不大,属于基础题。
17.如图所示,把标有“6V,6W”字样的灯泡L接入电源电压恒为9V的电路中,为使灯泡L正常发光,需要串联的定值电阻R0= 3Ω 。
【分析】(1)由灯泡正常发光的电压和额定功率根据P=UI计算灯泡正常发光时的电流;
(2)由图L和R0串联,根据串联电路电压特点计算R0两端电压;
(3)由串联电路特点和欧姆定律计算R0的阻值。
【解答】解:
由灯泡的铭牌可知,灯泡正常发光的电压6V,额定功率为6W,
由P=UI可得,灯泡正常发光时的电流:
IL===1A;
由图可知,灯泡L与电阻R0串联,当灯泡正常发光时,
因串联电路的总电压等于各部分电路两端电压之和,
所以R0两端的电压:UR=U﹣UL=9V﹣6V=3V;
串联电路中电流处处相等,所以IR=IL=1A,
则R0的阻值为:R0===3Ω。
故答案为:3Ω。
【点评】本题考查串联电路特点和欧姆定律的应用,属于一道基础题。
18.(2018•贵阳)如图所示电路,电源电压不变。闭合开关S,移动滑动变阻器的滑片P至某位置时,电流表的示数为I1;移动滑片P至另一位置时,电流表的示数为I2,电压表示数为1V.若I1:I2=4:3,前后两次滑动变阻器的阻值之比为2:3,则电源电压为 4 V。
【分析】由图知,两电阻串联,电压表测R两端电压,电流表测电路中电流。
已知前后再次变阻器的阻值关系,根据串联电路特点和欧姆定律表示出两次电路中电流,由电流比计算出R与第二次变阻器连入电路的阻值关系,再由串联电路特点和第二次电路中电压表示数计算电源电压。
【解答】解:
由图知,两电阻串联,电压表测R两端电压,电流表测电路中电流,
若前后两次滑动变阻器的阻值分别为R1、R2,则:=,即:R1=R2,
根据串联电路特点和欧姆定律有:
I1=,I2=,
则:===,
化简可得:=,
当移动滑片P至另一位置时,电流表的示数为I2,电压表示数为1V,即:UR=1V,
串联电路中电流处处相等,由欧姆定律有:=,
所以U2=×UR=3UR=3×1V=3V
所以电源电压:U=U2+UR=3V+1V=4V。
故答案为:4。
【点评】本题考查了串联电路特点和欧姆定律的应用,关键是根据两次电路中电流表和变阻器连入阻值比得到两电阻关系。
19.(2018•安顺)如图,电源电压恒定,R1=30Ω,R2=60Ω,当开关S3闭合,S1、S2都断开时,电流表的示数为0.1A,则电源电压是 9 V;当开关S3断开,S1、S2都闭合时,电流表的示数是 0.45 A。
【分析】(1)当开关S3闭合,S1、S2都断开时,R1与R2串联,电流表测电路中电流,由串联电路特点和欧姆定律计算电源电压;
(2)当开关S3断开,S1、S2都闭合时,两电阻并联,电流表测干路电流,由并联电路特点和欧姆定律可计算出干路电流。
【解答】解:
(1)由图知,当开关S3闭合,S1、S2都断开时,R1与R2串联,电流表测电路中电流,
由串联电路特点和欧姆定律可得,电源电压:
U=I(R1+R2)=0.1A×(30Ω+60Ω)=9V;
(2)当开关S3断开,S1、S2都闭合时,两电阻并联,电流表测干路电流,
由并联电路特点和欧姆定律可得,此时电流表的示数(即干路电流):
I′=I1+I2=+=+=0.45A。
故答案为:9;0.45。
【点评】本题考查了串联和并联电路特点以及欧姆定律公式的应用,关键是正确判断开关在不同状态下电路的连接情况。
20.(2018•淮安)如图甲所示是电阻R和灯泡L的I﹣U图象。由图可知,电阻R的阻值是 10 Ω.将电阻R和灯泡L接在图乙电路中,S闭合,电流表示数为0.3A,则电源电压为 4 V。
【分析】由图示图象求出电阻两端电压与对应的电流,然后由欧姆定律求出电阻阻值;
由图示图象求出电流对应的电阻与灯泡两端电压,然后由串联电路特点求出电源电压。
【解答】解:
(1)根据图象,由I=可得,电阻R的阻值:R===10Ω;
(2)由电路图可知,电阻R和灯泡L串联,电流表测电路中的电流,
串联电路中各处的电流相等,由图象可知,电流I=0.3A时,UL=1V,UR=3V,
则电源电压:U=UL+UR=1V+3V=4V;
故答案为:10;4。
【点评】本题考查了串联电路的特点和欧姆定律公式的应用,关键是能从图象中得出正确的信息。
21.(2018•绥化)如甲图所示的电路中,电源电压恒定,R0为定值电阻,R为滑动变阻器。闭合开关S后,在移动滑片P的过程中,电流表的示数I与R的阻值关系图象如乙图所示。电压表的示数U与R的阻值关系图象如丙图所示。则R0的阻值为 10 Ω,电源电压为 24 V。
【分析】由电路图可知,R与R0串联,电压表测R0两端的电压,电流表测电路中的电流。由图乙可知,滑动变阻器接入电路中的阻值为20Ω时电路中的电流,根据电阻的串联和欧姆定律表示出电源的电压,根据图丙可知滑动变阻器接入电路中的电阻为30Ω时电压表的示数,根据串联电路的电流特点和欧姆定律表示出电路中的电流,根据电阻的串联和欧姆定律表示出电源的电压,利用电源的电压不变得出方程求解。
【解答】解:由电路图可知,R与R0串联,电压表测R0两端的电压,电流表测电路中的电流。
由图乙可知,滑动变阻器接入电路中的阻值R1=20Ω时,电路中的电流I1=0.8A,
根据欧姆定律,电源的电压:U=I1(R0+R1)=0.8A×(R0+20Ω) ①
由图丙可知,滑动变阻器接入电路中的电阻R2=30Ω时,电压表的示数U0=3V,
串联电路中各处的电流相等,
所以,电路中的电流:I2==,
电源的电压:U=I2(R0+R2)=×(R0+30Ω) ②
因电源的电压不变,
由①②可得解得:R0=10Ω,U=24V。
故答案为:10;24。
【点评】本题考查了串联电路的特点和欧姆定律的应用,从图象中获取滑动变阻器接入电路中的电阻与对应的电流、电压表的示数是关键。
22.(2018•广安)如图甲所示的电路,当闭合开关后两只电压表的指针偏转均如图乙所示,则R1两端的电压是 6 V,R1与R2的电阻之比为 4:1 。
【分析】由电路图可知,R1、R2串联,电压表V2测电源两端的电压,电压表V1测R2两端的电压,根据串联电路的电压特点结合两只电压表指针的偏转角度相同得出量程,根据分度值读出示数并求出R1两端的电压,根据串联电路的电流特点和欧姆定律求出R1、R2阻值之比。
【解答】解:由电路图可知,R1、R2串联,电压表V2测电源两端的电压,电压表V1测R2两端的电压。
因串联电路中总电压等于各分电压之和,且两只电压表指针的偏转角度相同,
所以,电压表V2的量程为0~15V,分度值为0.5V,则电源电压U=7.5V,
电压表V1的量程为0~3V,分度值为0.1V,则R2两端的电压U2=1.5V,
根据串联电路的电压特点可得,R1两端的电压:U1=U﹣U2=7.5V﹣1.5V=6V;
因串联电路中各处的电流相等,
所以由U=IR可得,R1、R2的阻值之比等于其两端的电压之比,即:===4:1。
故答案为:6;4:1。
【点评】本题考查了串联电路的特点和欧姆定律的应用,根据串联电路的电压特点确定两电压表的量程是关键。
23.(2018•泸州)如图所示的电路,电源电压恒为9V,电压表量程为0~6V,滑动变阻器R的规格为
30Ω 1A”,灯泡L标有“6V 3W“字样。闭合开关S,滑动变阻器的滑片P移动时,要求两电表示数均不超过所选量程,灯泡两端的电压不超过额定值,不考虑灯丝电阻变化,在全部满足以上条件的情况下,电流表的量程应选 0~0.6A 最恰当(选填“0~0.6A”或“0﹣3A“),滑动变阻器接入电路中的最小阻值应为 6 Ω;电路中电流的最小值应为 0.25 A。
【分析】由电路图可知,灯泡L与滑动变阻器R串联,电压表测R两端的电压,电流表测电路中的电流。
(1)根据P=UI求出灯泡的额定电流,然后与滑动变阻器允许通过的最大电流相比较确定电路中的最大电流,据此确定电流表的量程,此时滑动变阻器接入电路中的电阻最小,根据欧姆定律求出灯泡的电阻和电路的总电阻,利用电阻的串联求出滑动变阻器接入电路的最小阻值;
(2)由串联电路的分压特点可知,当电压表的示数最大时电路中的电流最小,根据串联电路的电压特点求出灯泡两端的电压,根据串联电路的电流特点和欧姆定律求出电路中的最小电流。
【解答】解:
由电路图可知,灯泡L与滑动变阻器R串联,电压表测R两端的电压,电流表测电路中的电流。
(1)由P=UI可得,灯泡的额定电流:
IL===0.5A,
因串联电路中各处的电流相等,且滑动变阻器允许通过的最大电流为1A,
所以,电路中的最大电流I大=IL=0.5A,则电流表的量程为0~0.6A,此时滑动变阻器接入电路中的电阻最小,
由I=可得,灯泡的电阻和电路的最小总电阻分别为:
RL===12Ω,R总小===18Ω,
因串联电路中总电阻等于各分电阻之和,
所以,滑动变阻器接入电路的最小阻值:
R小=R总小﹣RL=18Ω﹣12Ω=6Ω;
(2)由串联电路的分压特点可知,当电压表的示数最大为UR=6V时,变阻器接入电路的阻值最大,电路中的电流最小,
因串联电路中总电压等于各分电压之和,
所以,此时灯泡两端的电压:
UL′=U﹣UR=9V﹣6V=3V,
则电路中的最小电流:
I小===0.25A。
故答案为:0~0.6A;6;0.25。
【点评】本题考查了串联电路的特点和欧姆定律、电功率公式的应用,正确的确定电路中的最大和最小电流是关键。
24.(2018•兰州)在如图所示的电路中,闭合开关S,电流表A1,A2的示数之比为I1:I2=2:1,则电阻之比为R1:R2= 1:2 ,电流表A1、A3的示数之比为I1:I3= 2:3 。
【分析】由电路图可知,电阻R1、R2并联,电流表A1测电阻R1的电流,电流表A2测电阻R2的电流,电流表A3测干路中的电流,
根据并联电路的分流规律和并联电路中干路电流等于各支路电流之和,可求出电阻之比和电流表A1、A3的示数之比。
【解答】解:
由电路图可知,电阻R1、R2并联,电流表A1测电阻R1的电流,电流表A2测电阻R2的电流,电流表A3测干路中的电流,
根据并联电路的分流规律可得,R1:R2=I2:I1=1:2;
因并联电路中干路电流等于各支路电流之和,
所以,电流表A1、A3的示数之比为 ===2:3。
故答案为:1:2;2:3。
【点评】本题主要考查了并联电路电流规律的掌握和应用,难度适中。
25.(2018•泰州)如图是电阻A、B的I﹣U图象。由图可知:B电阻的阻值是 10 Ω;将电阻A、B串联后接入电路,当通过A的电流为0.3A时,A和B两端的总电压是 4.5 V;将电阻A、B并联后接入某电路,当通过B的电流为0.2A时,A两端的电压是 2.0 V。
【分析】(1)由图象可知,A、B的U﹣I图象是一次函数,则两元件是定值电阻,根据欧姆定律可以求出B的电阻。
(2)将A、B串联后接入电路时,通过它们的电流相等,根据图象读出A、B两端的电压,利用串联电路的电压特点求出AB两端的电压之和;
(3)A、B并联时,各支路两端的电压相等,根据图象读出通过B的电流为0.2A时两端的电压即为A两端的电压。
【解答】解:(1)由图象可知,A、B两元件是定值电阻,由I=的变形式R=可知,
B的电阻:RB===10Ω;
(2)因串联电路中各处的电流相等,
所以,通过A的电流为0.3A时,通过B的电流也为0.3A,
由图象可知,通过AB两端的电压分别为UA=1.5V,UB=3V,
因串联电路中总电压等于各分电压之和,
所以,A和B两端的电压总和:
UAB=UA+UB=1.5V+3V=4.5V;
(2)因并联电路中各支路两端的电压相等,
所以,将A、B并联后接入电路中时,它们两端的电压相等,
由图象可知,当通过B的电流为0.2A时,两端的电压为2.0V,也是A两端的电压。
故答案为:10;4.5;2.0。
【点评】熟知串并联电路的特点、能从图象中得出对应的电压和电流是解题的关键,本题还可以根据欧姆定律结合图象求出AB的电阻,然后在进行相应的计算。
答案解析
1.(2018•邵阳)如今已是电气化时代,小芳同学回到家中会同时使用多种家用电器。当她每多接通一个家用电器,家庭电路的总电阻 变小 。(选填“变大”或“变小”)
【分析】家庭电路中各用电器可以单独工作,且同时工作时又互不影响,据此判断各用电器的连接方式。
两个电阻并联相当于增加了电阻的横截面积,所以并联电路的总电阻比其中任何一个电阻都小。
【解答】解:
家庭电路中各用电器可以单独工作,且同时工作时又互不影响,所以家庭电路中各用电器的连接方式为并联。
家庭电路中并联的用电器越多,相当于并联电阻的横截面积越大,电阻越小,所以,多接通一个家用电器,家庭电路的总电阻变小。
故答案为:变小。
【点评】知道家庭电路中各用电器的连接方式为并联连接及并联电路的电流、电压、电阻的规律。
2.(2018•淮安)如图所示为小王同学设计的遮光感应烟雾探测器部分工作原理图。在一个外部光线无法进入的烟室中,装有一个激光发生器及带有一光敏电阻R0(光照越强,R0阻值越小,反之则越大)的电路,R为定值电阻,电源电压恒定。烟雾进入烟室后,激光被烟雾遮挡而使光敏电阻的阻值发生变化,烟雾越来越浓时,电路中电流表示数逐渐 减小 ,当电压表示数达到某一固定值时,探测器便会发出警报。如果要使烟雾浓度较小时探测器就能发出警报,你认为对电路中的R应如何调整?答: R应调小一点
【分析】(1)分析电路的连接方式,电压表和电流表测哪个元件的电压和电流,由感光电阻性质可知R0电阻值的变化,利用欧姆定律可求得电路中电流的变化及R0两端电压的变化。
(2)如果要使烟雾浓度较小时探测器就能发出警报,即电压表示数在R0阻值较小时就达到某一固定值,此时根据串联电路的分压特点可知电阻R的变化。
【解答】解:(1)由图可知R与R0串联,电压表测量光敏电阻两端的电压,电流表测量电路中的电流;
由感光电阻的性质知:当烟雾进入烟室并越来越浓时,使光照变弱,感光电阻阻值增大,则电路中的总电阻增大,
电源电压不变,由I=可知:电路中电流减小,即电流表示数减小;
由U=IR可知,定值电阻R两端的电压会减小,则根据串联电路的电压特点知,感光电阻R0两端的电压增大,即电压表的示数会变大。
(2)如果要使烟雾浓度较小时探测器就能发出警报,即电压表示数在R0阻值较小时就达到某一固定值,根据串联电路的分压特点可知:应减小R的电阻值,所以,电路中的R应调小一点。
故答案为:减小;R应调小一点。
【点评】本题是一道动态分析题,要能正确分析电路结构,熟练应用串联电路特点及欧姆定律公式。从题中得出感光电阻的阻值与光照的变化关系是本题的突破口。
3.(2018•襄阳)电阻R1与R2的I﹣U图象如图所示。当R2上的电压为1.5V时,R2的阻值是 10 Ω;若将它们并联连接到电压为2.5V的电源上,则干路的电流是 0.7 A。
【分析】(1)由图象可知,R2阻值是变化的,则通过它的电流与它两端所加电压就不成正比。由欧姆定律计算R2的电阻值;
(2)并联电路各支路两端的电压相等,通过干路的电流可通过图象直接读出各自的电流,然后求和。
【解答】解:电阻R2的函数图象是一条过原点的曲线,所以通过的电流跟它两端所加电压不成正比。
当U2=1.5V时,通过它的电流I2=0.15A,由欧姆定律可得:R2===10Ω;
电阻R1的函数图象是一条过原点的直线,所以通过的电流跟它两端所加电压成正比。
当U1=1V时,通过它的电流I1=0.2A,由欧姆定律可得:R1===5Ω;
将它们并联连接到两端电压为2.5V的电路中时,由图象中可知:R2电流为0.2A,
通过R1的电流:I1′===0.5A,
则通过干路的电流大约是0.2A+0.5A=0.7A。
故答案为:10;0.7。
【点评】本题考查图象的分析能力,注意掌握图象中的曲线表示的特点,并会从中读取数据。
4.(2018•安徽)某定值电阻两端加上10V的电压时,测得通过它的电流为2A,则其阻值为 5 Ω,若电压为0,则它的阻值为 5 Ω。
【分析】电阻是导体本身的一种性质,与导体两端的电压和通过的电流无关;根据欧姆定律公式I=变形后可求电阻值。
【解答】解:
由I=得定值电阻的阻值:R===5Ω;
由于电阻是导体本身的一种性质,与导体两端的电压和通过的电流无关,所以当它两端的电压为零时,它的阻值仍为5Ω。
故答案为:5;5。
【点评】此题考查了对导体电阻的理解,抓住电阻是导体具有的性质,运用欧姆定律可解答。
5.(2018•攀枝花)如图是R1、R2两电阻的电压与电流关系图象,由图可知,电阻R1的阻值为 10 Ω,若将两电阻并联后接在3V电源两端,干路电流为 0.9 A。
【分析】(1)由图象读出电阻R1的任意一组电压和电流值,根据欧姆定律求出电阻R1的阻值;
(2)两电阻并联时两端的电压相等,根据图象读出对应的电压,再根据并联电路的电流特点求出干路电流。
【解答】解:
(1)由图象可知,当I=0.3A时,R1的电压U1=3V,
则由I=可得R1的阻值:
R1===10Ω;
(2)将两电阻并联后接在3V电源两端,则U1=U2=U=3V,
由图象可知,此时I1′=0.3A,I2′=0.6A,
由并联电路的电流特点可得,干路电流:I=I1′+I2′=0.3A+0.6A=0.9A。
故答案为:10;0.9。
【点评】本题考查了并联电路的特点以及欧姆定律的应用,关键是根据图象读出电流和电压的对应值。
6.(2018•凉山州)如图所示,当开关S闭合和断开时,电流表的示数之比是3:1,则电灯L1和L2的电阻之比是 1:2 。甲、乙、丙、丁四个轻质小球,靠近时的相互作用情况是:甲排斥乙,乙吸引丙,丙排斥丁,若丁带负电,则甲一定 带正电 。
【分析】(1)当开关S闭合时,两灯泡并联,电流表测干路电流;当S断开时,电路为L2的简单电路,电流表测L2的电流;根据并联电路各支路独立工作、互不影响可知通过L2的电流不变,根据并联电路的电流特点求出L1支路的电流,根据并联电路的电压特点和欧姆定律求出灯L1、L2的电阻之比;
(2)电荷间的作用规律:同种电荷相互排斥,异种电荷相互吸引。
带电体的性质:可以吸引轻小的物体。
由这两条规律可知,两小球相排斥则一定带同种电荷,两小球相吸引,则可能带异种电荷,也可能一个带电一个不带电。
【解答】解:
(1)由图知,当开关S闭合时,两灯泡并联,电流表测干路电流,
当S断开时,电路为L2的简单电路,电流表测L2的电流,
因并联电路各支路独立工作、互不影响,
所以,断开开关前后,通过L2的电流不变,
已知当开关S闭合和断开时,电流表的示数之比是3:1,设电流表示数分别为3I、I,
则可知干路电流为3I、通过L2的电流为I,即I总=3I,I2=I;
因并联电路中干路电流等于各支路电流之和,
所以,两灯并联时通过L1支路的电流:
I1=I总﹣I2=3I﹣I=2I,
因并联电路中各支路两端的电压相等,
由欧姆定律可得电源电压:U=I1R1=I2R2;
所以L1和L2的电阻之比:====1:2;
(2)已知丁带负电,丙排斥丁,则丁、丙一定带同种电荷,即都带负电;
乙吸引丙,则乙可能带正电,也可能不带电;
甲排斥乙,则甲、乙带同种电荷,即甲带正电;
所以甲一定带正电。
故答案为:1:2;带正电。
【点评】本题考查了并联电路的特点和欧姆定律的应用,关键是知道开关闭合前后通过L2的电流不变;记住这两个知识点:
电荷间的作用规律是:同种电荷相互排斥,异种电荷相互吸引。
带电体的性质是:带电体可以吸引轻小的物体。
7.(2018•临沂)如图所示,在探究串联电路的电压关系实验时,小明先用电压表测量了电阻R1两端的电压为1V,然后保持电压表接A点不动,将接B点的那一段导线改接到电路中的C点,电压表示数为3V.已知R1=5Ω,则电阻R2两端的电压为 2 V,通过R2的电流为 0.2 A.如果他保持电压表接B点不动,将电压表接A点的那一段导线改接到电路中的C点,这种接法是错误的,理由是 电流从电压表负接线柱流入了 。
【分析】(1)根据串联电路电压的规律求出电阻R2两端的电压为:3V﹣1V=2V,由欧姆定律求通过R1的电流,根据串联电路电流的规律求通过通过R2的电流;
(2)电压表测电压时,电流要从电压表正接线柱流入,从负接线柱流出,否则电压表指针反向偏转。
【解答】解:(1)用电压表测量了电阻R1两端的电压为1V,然后保持电压表接A点不动,将接B点的那一段导线改接到电路中的C点,电压表示数为3V,即为总电压,根据串联电路电压的规律,电阻R2两端的电压为:
UR2=U﹣UR1=3V﹣1V=2V,由欧姆定律,通过R1的电流为:
I1===0.2A;
根据串联电路电流的规律,通过通过R2的电流为0.2A;
(2)如果他保持电压表接B点不动,将电压表接A点的那一段导线改接到电路中的C点,则会造成电流从电压表负接线柱流入,这种接法是错误的。
故答案为:2;0.2;电流从电压表负接线柱流入了。
【点评】本题考查串联电路的规律和欧姆定律的运用及电压表使用。
8.(2018•咸宁)如图甲所示的电路中,电源电压恒定不变,图乙是小灯泡L和定值电阻R1的电流与电压关系的图象。当只闭合S1、S2时,电压表示数为2V;当只闭合S2、S3时,电压表示数为4V.则电源电压U= 8 V,R2= 5 Ω。
【分析】(1)当只闭合S1、S2时,R1与L串联,电压表测灯泡两端电压,由图象此时灯泡的电流,由串联电路特点和欧姆定律计算R1的电压,从而得到电源电压;
(2)当只闭合S2、S3时,R2与L串联,电压表仍测灯泡两端电压,由图象读出此时灯泡的电流,由串联电路特点和欧姆定律计算R2的阻值。
【解答】解:
(1)由电路图可知,当只闭合S1、S2时,R1与L串联,电压表测灯泡两端电压,
由图象知,灯泡两端电压为2V时的电流为0.6A,串联电路中电流处处相等,即通过R1的电流也为0.6A,
R1的电流为0.2A时,电压为2V,R1的电流与电压成正比,所以R1的电流为0.6A,它两端电压为6V,
所以电源电压U=UL+U1=2V+6V=8V;
(2)当只闭合S2、S3时,R2与L串联,电压表仍测灯泡两端电压,
灯泡两端电压为4V,由图象知,此时通过灯泡的电流为0.8A,
由串联电路特点可知,I2=IL=0.8A,
U2=U﹣UL=8V﹣4V=4V,
由欧姆定律可得R2的阻值:
R2===5Ω。
故答案为:8;5。
【点评】本题考查了串联电路特点和欧姆定律公式的应用,注意灯泡的电流与电压不成是正比的,定值电阻的电流与电压是成正比的。
9.(2018•绥化)如图所示的电路中,电源电压保持不变。只闭合开关S1时,R1两端的电压为U1,电压表V1与V2的示数之比为3:2;若只闭合开关S2时,R2两端的电压为U2,电压表V1与V2的示数之比为4:3,则R1与R2的电阻之比为 2:3 ,电压U1与U2之比为 8:9 。
【分析】由电路图可知,只闭合开关S1时,电阻R0、R1串联,电压表V1测电源电压,电压表V2测R1两端的电压,
根据串联电路电压规律和串联分压求出R1与R0以及U1与U的关系;
同理,只闭合开关S2时,电阻R0、R2串联,电压表V1测电源电压,电压表V2测R2两端的电压,
根据串联电路电压规律和串联分压求出R2与R0以及U2与U的关系;进而得出R1与R2的电阻之比以及电压U1与U2之比。
【解答】解:
由电路图可知,只闭合开关S1时,电阻R0、R1串联,电压表V1测电源电压,电压表V2测R1两端的电压,
已知电压表V1与V2的示数之比为3:2,
则有:=﹣﹣﹣﹣﹣﹣①
由串联电路的电压规律和串联分压规律可得,R0、R1的电阻之比:
====﹣﹣﹣﹣﹣﹣②
只闭合开关S2时,电阻R0、R2串联,电压表V1测电源电压,电压表V2测R2两端的电压,
电压表V1与V2的示数之比为4:3,
则有:=﹣﹣﹣﹣﹣﹣﹣﹣③
由串联电路的电压规律和串联分压规律可得,R0、R2的电阻之比:
====﹣﹣﹣﹣﹣﹣﹣④
联立②④可解得:==。
联立①③可解得:==。
故答案为:2:3;8:9。
【点评】本题主要考查串联电路的电压特点和串联分压规律的应用,关键会分析电路和判断电压表所测的电压即可正确解题,难度不大。
10.(2018•达州)如图所示,电源电压保持不变,电阻R1为20Ω,小灯泡L标有“6V 3W”字样。闭合S,断开S1、S2,滑动变阻器滑片P移至最右端时,小灯泡L恰好正常发光;闭合S、S1、S2,滑片P移至最左端时,电路消耗的总功率为5.4W,忽略小灯泡电阻随温度的变化,则小灯泡L的电阻为 12 Ω,滑动变阻器的最大阻值为 10 Ω;闭合S,断开S1、S2,移动滑片P,使滑动变阻器的电功率为0.72W时,电流表的示数为 0.3 A。
【分析】(1)闭合S,断开S1、S2,滑动变阻器滑片P移至最右端时,电路为小灯泡L的简单电路,且小灯泡L恰好正常发光,故可判断电源电压,同时据灯泡正常发光,据P=可计算小灯泡的电阻;
(2)闭合S、S1、S2,滑片P移至最左端时,小灯泡发生短路,定值电阻R1与滑动变阻器R的最大阻值并联;
根据电路消耗的总功率为5.4W,可计算出总电流,进而利用欧姆定律可以计算出R1的电流,进而计算出滑动变阻器R 的电流,据R的电流和电压,结合欧姆定律可以计算R电阻。
(3)闭合S,断开S1、S2,移动滑片P,灯泡和滑动变阻器串联,使滑动变阻器的电功率为0.72W时,设此时电流表的示数为I,根据UL+U滑=U列出方程解答即可。
【解答】解:
(1)闭合S,断开S1、S2,滑动变阻器滑片P移至最右端时,电路为小灯泡L的简单电路,且小灯泡L恰好正常发光,则电源电压U=U额=6V;
由P=可得,小灯泡的电阻:RL===12Ω;
(2)闭合S、S1、S2,滑片P移至最左端时,小灯泡发生短路,定值电阻R1与滑动变阻器R的最大阻值并联;
电路消耗的总功率为5.4W,由P总=U总I总可得干路中的电流:I总===0.9A;
通过R1的电流:I1===0.3A;
由并联电路的电流特点可得,通过滑动变阻器的电流:I滑=I总﹣I1=0.9A﹣0.3A=0.6A;
则滑动变阻器的最大电阻:R滑大===10Ω;
(3)闭合S,断开S1、S2,移动滑片P,灯泡和滑动变阻器串联,
由题知,移动滑片使滑动变阻器的电功率为0.72W,设此时电流表的示数为I,
由P=UI可得,此时滑动变阻器两端的电压:U滑=,
灯泡两端的电压:UL=IRL,
根据串联电路的电压特点可得:UL+U滑=U,即IRL+=U,
带入数据得:I×12Ω+=6V,
化简得2I2﹣I+0.12=0,
解方程得:I=0.2A或0.3A,
当滑片移至最左端时,电流最小为I最小==≈0.27A,
所以I=0.2A舍去,I只能取0.3A,即电流表示数为0.3A。
故答案为:12;10;0.3。
【点评】本题考查了串并联电路的特点和欧姆定律、电功率公式的应用,关键是开关闭合、断开时电路连接方式的辨别,要注意灯泡正常发光时的电压和额定电压相等。
11.(2018•金华)用如图所示的电路图研究“电流与电阻的关系”,电流表量程为“0~0.6A”,电压表量程为“0~3V“,滑动变阻器的规格为“50Ω 1A“,电源电压3伏恒定不变,在AB间分别接入阻值不同的电阻R,移动滑动变阻器的滑片,使电压表示数保持2伏不变,读出电流表示数并记录。
实验组次
1
2
3
电阻R/欧
5
10
20
电流I/安
0.4
0.2
0.1
(1)分析表中数据,可得出的实验结论是 电压一定时,导体中的电流与导体的电阻成反比 ;
(2)为了使实验结论更可靠,控制AB间电压2伏不变,再多测几组数据,AB间允许接入电阻R的取值范围是 3.33~100 欧。
【分析】(1)电压一定时,导体中的电流与导体的电阻成反比;
(2)电路中电流最大时定值电阻和滑动变阻器接入电路中的电阻都最小,根据欧姆定律求出电路中的定值电阻的最小值;
电阻,利用电阻的串联求出变阻器接入电路中的最小阻值。
滑动变阻器的最大电阻为50Ω,当滑动变阻器的电阻最大时,定值电阻阻值也最大,根据欧姆定律求出此时电路中的电流,根据R=算出定值电阻的最大值。
【解答】解:(1)根据表中数据知:电流与电阻的乘积都为5Ω×0.4A=10Ω×0.2A=20Ω×0.1A=2V,故可以得出:电压一定时,导体中的电流与导体的电阻成反比;
(2)因电流表的量程为0~0.6A,滑动变阻器允许通过的最大电流为1A,
所以,为了保证电路的安全,电路中的最大电流为0.6A,此时定值电阻和滑动变阻器接入电路中的电阻都最小,
根据欧姆定律可得,
此时电路中的定值电阻最小为:R小===3.33Ω;
因为滑动变阻器的最大电阻为50Ω,当滑动变阻器的电阻最大时,定值电阻阻值也最大;
此时电流的电流为:I′===0.02A;
定值电阻的最大值为:R大===100Ω。
故答案为:(1)电压一定时,导体中的电流与导体的电阻成反比;(2)3.33~100。
【点评】本题考查了电流与电阻关系的探究和定值电阻的取值范围,其中定值电阻的取值范围有一定的难度,是一道难题。
12.(2018•内江)将一段电阻丝R和一个阻值为R0的定值电阻串联。接在电压为U=2V的电源上,现改变电阻丝接入电路的长度,测得通过电阻丝的电流I和电阻丝相应的接入长度L,得到了电流的倒数与长度的关系图象(﹣L图象)如图所示,由此可知:该定值电阻R0= 0.8 Ω;当电阻丝的接入长度为L=0.5m时,相应电阻丝的电阻R′= 1.6 Ω
【分析】(1)由﹣L图象可知,当L=0时,可求电路中电流,只有阻值为R0的定值电阻接入电路,根据欧姆定律可求R0;
(2)由﹣L图象可知,当L=0.5m时,可求电路中电流,电阻丝R和R0的定值电阻串联接入电路,根据欧姆定律可求R′。
【解答】解:由题知,电阻丝R和定值电阻R0串联,电源电压为2V;
改变电阻丝接入电路的长度,则电阻丝接入电路的阻值会发生改变,因此电阻丝相当于一个滑动变阻器;
由﹣L图象可知,当L=0时,=0.4A﹣1,解得I=2.5A,
当L=0时,只有阻值为R0的定值电阻接入电路,根据欧姆定律可得:
R0===0.8Ω;
由﹣L图象可知,当L=0.5m时,=1.2A﹣1,解得I′=A,
此时电阻丝R和定值电阻R0串联,根据欧姆定律可得串联电路的总电阻:
R总===2.4Ω,
所以此时电阻丝的电阻:R′=R总﹣R0=2.4Ω﹣0.8Ω=1.6Ω。
故答案为:0.8;1.6。
【点评】本题主要考查对﹣L图象的识别以及欧姆定律的使用,是一道好题。
13.(2018•达州)两个标有“5Ω 1A“和“10Ω 0.6A”的定值电阻,将它们串联起来使用时等效电阻为 15 Ω,电源电压最多为 9 V;若将它们并联时干路电流最大是 1.5 A。
【分析】(1)(2)串联电路电流处处相等;为了不损坏电阻,比较两电阻允许通过的最大电流,选其中较小的电流;然后根据串联电路电阻的特点求出总电阻,再利用U=IR即可求出电源电压的最大值;
(3)并联电路两端电压相等;为了不损坏电阻,根据U=IR分别求出各电阻两端允许的最大电压,然后比较,选其中较小的电压,再利用I=分别求出各支路电流,最后利用并联电路电流的特点求出干路上允许的最大电流。
【解答】解:
(1)串联电路的等效电阻(总电阻)等于各个电阻之和,
所以R=R1+R2=5Ω+10Ω=15Ω;
(2)由题知,两电阻允许通过的最大电流分别为:I1=1A,I2=0.6A,则I1>I2,
因串联电路电流处处相等,所以为了不损坏电阻,串联电路中的最大电流为0.6A;
则电源电压的最大值:U大=I大(R1+R2)=0.6A×(5Ω+10Ω)=9V;
(3)两电阻两端允许的最大电压分别为:U1=I1R1=1A×5Ω=5V,U2=I2R2=0.6A×10Ω=6V,
比较可知U1<U2 ,
为使两电阻都不烧坏,则电路两端允许加的最大电压是5V;
此时通过R1电阻的电流为1A,
通过R2电阻的电流:
I2′===0.5A,
则并联电路中干路上允许的最大电流为:I大′=I1+I2′=1A+0.5A=1.5A。
故答案为:;15;9;1.5A。
【点评】本题考查串并联电路电压和电流的特点以及欧姆定律计算公式的灵活应用情况。
14.(2018•天津)当某导体两端电压是3V时,通过它的电流是0.2A,则该导体的电阻是 15 Ω;当它两端电压为0V时,该导体的电阻为 15 Ω。
【分析】(1)已知导体两端的电压和通过的电流,根据欧姆定律求出导体的电阻;
(2)电阻是导体本身的一种性质,只与导体的材料、长度、横截面积和温度有关,与其两端的电压无关。
【解答】解:
根据I=可得,导体的电阻:
R===15Ω;
∵电阻是导体本身的一种性质,与两端的电压和通过的电流无关,
∴在这个导体两端电压为0时,导体的电阻仍为15Ω不变。
故答案为:15;15。
【点评】本题考查了欧姆定律的简单应用,关键是知道电阻的大小与其两端的电压和通过的电流无关,是一道基础题目。
15.(2018•自贡)两个电阻甲和乙,电阻值分别为20Ω、40Ω,将它们串联接入电路中,则甲乙两电阻两端的电压之比为 1:2 ;将它们并联接入电路中,通过甲乙两电阻的电流之比为 2:1 。
【分析】在串联电路中,各处的电流是相同的;在并联电路中,各支路两端的电压相等,据此分析比值的大小。
【解答】解:
两个电阻甲和乙,电阻值分别为20Ω、40Ω,将它们串联接入电路中,通过的电流是相同的,根据U=IR可知,其电压之比等于电阻之比,即U1:U2=R1:R2=20Ω:40Ω=1:2;
将它们并联接入电路中,其两端的电压是相等的,根据I=可知,其电流与电阻成反比,即电流之比等于电阻之比的倒数,I1:I2=R2:R1=40Ω:20Ω=2:1。
故答案为:1:2;2:1。
【点评】本题考查了串并联电路的特点和欧姆定律的应用,是一道较为简单的应用题。
16.(2018•哈尔滨)电阻R1、R2串联,电源电压是10V,R1两端电压为8V,R1为10Ω.则R1中的电流等于 0.8 A,R2等于 2.5 Ω。
【分析】(1)已知R1两端电压和电阻。根据欧姆定律即可求出R1中的电流;
(2)由串联电路的特点和欧姆定律求R2两端电压和电阻。
【解答】解:(1)通过R1的电流:
I1==═0.8A;
(2)由于串联电路的总电压等于各电阻两端的电压之和,则:
U2=U﹣U1=10V﹣8V=2V;
由于串联电路的电流处处相等,则I2═I1=0.8A;
根据欧姆定律可得:
R2===2.5Ω。
故答案为:0.8;2.5。
【点评】本题考查串联电路的特点和欧姆定律的应用,难度不大,属于基础题。
17.如图所示,把标有“6V,6W”字样的灯泡L接入电源电压恒为9V的电路中,为使灯泡L正常发光,需要串联的定值电阻R0= 3Ω 。
【分析】(1)由灯泡正常发光的电压和额定功率根据P=UI计算灯泡正常发光时的电流;
(2)由图L和R0串联,根据串联电路电压特点计算R0两端电压;
(3)由串联电路特点和欧姆定律计算R0的阻值。
【解答】解:
由灯泡的铭牌可知,灯泡正常发光的电压6V,额定功率为6W,
由P=UI可得,灯泡正常发光时的电流:
IL===1A;
由图可知,灯泡L与电阻R0串联,当灯泡正常发光时,
因串联电路的总电压等于各部分电路两端电压之和,
所以R0两端的电压:UR=U﹣UL=9V﹣6V=3V;
串联电路中电流处处相等,所以IR=IL=1A,
则R0的阻值为:R0===3Ω。
故答案为:3Ω。
【点评】本题考查串联电路特点和欧姆定律的应用,属于一道基础题。
18.(2018•贵阳)如图所示电路,电源电压不变。闭合开关S,移动滑动变阻器的滑片P至某位置时,电流表的示数为I1;移动滑片P至另一位置时,电流表的示数为I2,电压表示数为1V.若I1:I2=4:3,前后两次滑动变阻器的阻值之比为2:3,则电源电压为 4 V。
【分析】由图知,两电阻串联,电压表测R两端电压,电流表测电路中电流。
已知前后再次变阻器的阻值关系,根据串联电路特点和欧姆定律表示出两次电路中电流,由电流比计算出R与第二次变阻器连入电路的阻值关系,再由串联电路特点和第二次电路中电压表示数计算电源电压。
【解答】解:
由图知,两电阻串联,电压表测R两端电压,电流表测电路中电流,
若前后两次滑动变阻器的阻值分别为R1、R2,则:=,即:R1=R2,
根据串联电路特点和欧姆定律有:
I1=,I2=,
则:===,
化简可得:=,
当移动滑片P至另一位置时,电流表的示数为I2,电压表示数为1V,即:UR=1V,
串联电路中电流处处相等,由欧姆定律有:=,
所以U2=×UR=3UR=3×1V=3V
所以电源电压:U=U2+UR=3V+1V=4V。
故答案为:4。
【点评】本题考查了串联电路特点和欧姆定律的应用,关键是根据两次电路中电流表和变阻器连入阻值比得到两电阻关系。
19.(2018•安顺)如图,电源电压恒定,R1=30Ω,R2=60Ω,当开关S3闭合,S1、S2都断开时,电流表的示数为0.1A,则电源电压是 9 V;当开关S3断开,S1、S2都闭合时,电流表的示数是 0.45 A。
【分析】(1)当开关S3闭合,S1、S2都断开时,R1与R2串联,电流表测电路中电流,由串联电路特点和欧姆定律计算电源电压;
(2)当开关S3断开,S1、S2都闭合时,两电阻并联,电流表测干路电流,由并联电路特点和欧姆定律可计算出干路电流。
【解答】解:
(1)由图知,当开关S3闭合,S1、S2都断开时,R1与R2串联,电流表测电路中电流,
由串联电路特点和欧姆定律可得,电源电压:
U=I(R1+R2)=0.1A×(30Ω+60Ω)=9V;
(2)当开关S3断开,S1、S2都闭合时,两电阻并联,电流表测干路电流,
由并联电路特点和欧姆定律可得,此时电流表的示数(即干路电流):
I′=I1+I2=+=+=0.45A。
故答案为:9;0.45。
【点评】本题考查了串联和并联电路特点以及欧姆定律公式的应用,关键是正确判断开关在不同状态下电路的连接情况。
20.(2018•淮安)如图甲所示是电阻R和灯泡L的I﹣U图象。由图可知,电阻R的阻值是 10 Ω.将电阻R和灯泡L接在图乙电路中,S闭合,电流表示数为0.3A,则电源电压为 4 V。
【分析】由图示图象求出电阻两端电压与对应的电流,然后由欧姆定律求出电阻阻值;
由图示图象求出电流对应的电阻与灯泡两端电压,然后由串联电路特点求出电源电压。
【解答】解:
(1)根据图象,由I=可得,电阻R的阻值:R===10Ω;
(2)由电路图可知,电阻R和灯泡L串联,电流表测电路中的电流,
串联电路中各处的电流相等,由图象可知,电流I=0.3A时,UL=1V,UR=3V,
则电源电压:U=UL+UR=1V+3V=4V;
故答案为:10;4。
【点评】本题考查了串联电路的特点和欧姆定律公式的应用,关键是能从图象中得出正确的信息。
21.(2018•绥化)如甲图所示的电路中,电源电压恒定,R0为定值电阻,R为滑动变阻器。闭合开关S后,在移动滑片P的过程中,电流表的示数I与R的阻值关系图象如乙图所示。电压表的示数U与R的阻值关系图象如丙图所示。则R0的阻值为 10 Ω,电源电压为 24 V。
【分析】由电路图可知,R与R0串联,电压表测R0两端的电压,电流表测电路中的电流。由图乙可知,滑动变阻器接入电路中的阻值为20Ω时电路中的电流,根据电阻的串联和欧姆定律表示出电源的电压,根据图丙可知滑动变阻器接入电路中的电阻为30Ω时电压表的示数,根据串联电路的电流特点和欧姆定律表示出电路中的电流,根据电阻的串联和欧姆定律表示出电源的电压,利用电源的电压不变得出方程求解。
【解答】解:由电路图可知,R与R0串联,电压表测R0两端的电压,电流表测电路中的电流。
由图乙可知,滑动变阻器接入电路中的阻值R1=20Ω时,电路中的电流I1=0.8A,
根据欧姆定律,电源的电压:U=I1(R0+R1)=0.8A×(R0+20Ω) ①
由图丙可知,滑动变阻器接入电路中的电阻R2=30Ω时,电压表的示数U0=3V,
串联电路中各处的电流相等,
所以,电路中的电流:I2==,
电源的电压:U=I2(R0+R2)=×(R0+30Ω) ②
因电源的电压不变,
由①②可得解得:R0=10Ω,U=24V。
故答案为:10;24。
【点评】本题考查了串联电路的特点和欧姆定律的应用,从图象中获取滑动变阻器接入电路中的电阻与对应的电流、电压表的示数是关键。
22.(2018•广安)如图甲所示的电路,当闭合开关后两只电压表的指针偏转均如图乙所示,则R1两端的电压是 6 V,R1与R2的电阻之比为 4:1 。
【分析】由电路图可知,R1、R2串联,电压表V2测电源两端的电压,电压表V1测R2两端的电压,根据串联电路的电压特点结合两只电压表指针的偏转角度相同得出量程,根据分度值读出示数并求出R1两端的电压,根据串联电路的电流特点和欧姆定律求出R1、R2阻值之比。
【解答】解:由电路图可知,R1、R2串联,电压表V2测电源两端的电压,电压表V1测R2两端的电压。
因串联电路中总电压等于各分电压之和,且两只电压表指针的偏转角度相同,
所以,电压表V2的量程为0~15V,分度值为0.5V,则电源电压U=7.5V,
电压表V1的量程为0~3V,分度值为0.1V,则R2两端的电压U2=1.5V,
根据串联电路的电压特点可得,R1两端的电压:U1=U﹣U2=7.5V﹣1.5V=6V;
因串联电路中各处的电流相等,
所以由U=IR可得,R1、R2的阻值之比等于其两端的电压之比,即:===4:1。
故答案为:6;4:1。
【点评】本题考查了串联电路的特点和欧姆定律的应用,根据串联电路的电压特点确定两电压表的量程是关键。
23.(2018•泸州)如图所示的电路,电源电压恒为9V,电压表量程为0~6V,滑动变阻器R的规格为
30Ω 1A”,灯泡L标有“6V 3W“字样。闭合开关S,滑动变阻器的滑片P移动时,要求两电表示数均不超过所选量程,灯泡两端的电压不超过额定值,不考虑灯丝电阻变化,在全部满足以上条件的情况下,电流表的量程应选 0~0.6A 最恰当(选填“0~0.6A”或“0﹣3A“),滑动变阻器接入电路中的最小阻值应为 6 Ω;电路中电流的最小值应为 0.25 A。
【分析】由电路图可知,灯泡L与滑动变阻器R串联,电压表测R两端的电压,电流表测电路中的电流。
(1)根据P=UI求出灯泡的额定电流,然后与滑动变阻器允许通过的最大电流相比较确定电路中的最大电流,据此确定电流表的量程,此时滑动变阻器接入电路中的电阻最小,根据欧姆定律求出灯泡的电阻和电路的总电阻,利用电阻的串联求出滑动变阻器接入电路的最小阻值;
(2)由串联电路的分压特点可知,当电压表的示数最大时电路中的电流最小,根据串联电路的电压特点求出灯泡两端的电压,根据串联电路的电流特点和欧姆定律求出电路中的最小电流。
【解答】解:
由电路图可知,灯泡L与滑动变阻器R串联,电压表测R两端的电压,电流表测电路中的电流。
(1)由P=UI可得,灯泡的额定电流:
IL===0.5A,
因串联电路中各处的电流相等,且滑动变阻器允许通过的最大电流为1A,
所以,电路中的最大电流I大=IL=0.5A,则电流表的量程为0~0.6A,此时滑动变阻器接入电路中的电阻最小,
由I=可得,灯泡的电阻和电路的最小总电阻分别为:
RL===12Ω,R总小===18Ω,
因串联电路中总电阻等于各分电阻之和,
所以,滑动变阻器接入电路的最小阻值:
R小=R总小﹣RL=18Ω﹣12Ω=6Ω;
(2)由串联电路的分压特点可知,当电压表的示数最大为UR=6V时,变阻器接入电路的阻值最大,电路中的电流最小,
因串联电路中总电压等于各分电压之和,
所以,此时灯泡两端的电压:
UL′=U﹣UR=9V﹣6V=3V,
则电路中的最小电流:
I小===0.25A。
故答案为:0~0.6A;6;0.25。
【点评】本题考查了串联电路的特点和欧姆定律、电功率公式的应用,正确的确定电路中的最大和最小电流是关键。
24.(2018•兰州)在如图所示的电路中,闭合开关S,电流表A1,A2的示数之比为I1:I2=2:1,则电阻之比为R1:R2= 1:2 ,电流表A1、A3的示数之比为I1:I3= 2:3 。
【分析】由电路图可知,电阻R1、R2并联,电流表A1测电阻R1的电流,电流表A2测电阻R2的电流,电流表A3测干路中的电流,
根据并联电路的分流规律和并联电路中干路电流等于各支路电流之和,可求出电阻之比和电流表A1、A3的示数之比。
【解答】解:
由电路图可知,电阻R1、R2并联,电流表A1测电阻R1的电流,电流表A2测电阻R2的电流,电流表A3测干路中的电流,
根据并联电路的分流规律可得,R1:R2=I2:I1=1:2;
因并联电路中干路电流等于各支路电流之和,
所以,电流表A1、A3的示数之比为 ===2:3。
故答案为:1:2;2:3。
【点评】本题主要考查了并联电路电流规律的掌握和应用,难度适中。
25.(2018•泰州)如图是电阻A、B的I﹣U图象。由图可知:B电阻的阻值是 10 Ω;将电阻A、B串联后接入电路,当通过A的电流为0.3A时,A和B两端的总电压是 4.5 V;将电阻A、B并联后接入某电路,当通过B的电流为0.2A时,A两端的电压是 2.0 V。
【分析】(1)由图象可知,A、B的U﹣I图象是一次函数,则两元件是定值电阻,根据欧姆定律可以求出B的电阻。
(2)将A、B串联后接入电路时,通过它们的电流相等,根据图象读出A、B两端的电压,利用串联电路的电压特点求出AB两端的电压之和;
(3)A、B并联时,各支路两端的电压相等,根据图象读出通过B的电流为0.2A时两端的电压即为A两端的电压。
【解答】解:(1)由图象可知,A、B两元件是定值电阻,由I=的变形式R=可知,
B的电阻:RB===10Ω;
(2)因串联电路中各处的电流相等,
所以,通过A的电流为0.3A时,通过B的电流也为0.3A,
由图象可知,通过AB两端的电压分别为UA=1.5V,UB=3V,
因串联电路中总电压等于各分电压之和,
所以,A和B两端的电压总和:
UAB=UA+UB=1.5V+3V=4.5V;
(2)因并联电路中各支路两端的电压相等,
所以,将A、B并联后接入电路中时,它们两端的电压相等,
由图象可知,当通过B的电流为0.2A时,两端的电压为2.0V,也是A两端的电压。
故答案为:10;4.5;2.0。
【点评】熟知串并联电路的特点、能从图象中得出对应的电压和电流是解题的关键,本题还可以根据欧姆定律结合图象求出AB的电阻,然后在进行相应的计算。
相关资料
更多

