【地理】山东省聊城市2019-2020学年高二下学期期末考试试卷(解析版)
展开山东省聊城市2019-2020学年高二下学期期末考试
地理试卷
第I卷(选择题共50分)
某同学调查了自己所居住区域的发展历史,并绘制了示意图(下图)。据此完成下面小题。
1. 据图推断该地( )
A. 资源环境承载力的变化主要受到耕地面积的影响
B. I时期,农业生产规模小的主要原因是交通不便
C. Ⅱ时期,建设纺织厂提供了就业机会,促进了人口增长
D. Ⅲ时期,商务办公用地出现是城镇化起步的标志
2. 从Ⅱ时期到Ⅲ时期的发展( )
A. 变化主要受文化因素影响 B. 可提高土地资源利用率
C. 是为了改善大气环境质量 D. 第二产业的规模逐渐扩大
3. 该区域在发展过程中始终存在的土地利用方式是( )
A. 住宅用地 B. 工业用地
C. 农业用地 D. 商业用地
【答案】1. C 2. B 3. A
【解析】
【1题详解】
资源环境承载力的变化主要受到资源数量和资源利用技术等因素的影响,A错误。I时期,农业生产规模小的主要原因是村民种植粮食和蔬菜自给自足,发展的是自给农业,B错误。II时期,该地建设纺织厂,提供了就业机会,吸引人口迁入,促进了当地人口和经济增长,C正确。II时期,工业出现是城镇化起步时期,D错误。故选C。
【2题详解】
从II时期到III时期的发展,是因为北京城市规划的要求,其变化主要受政策因素影响,A错误。棉纺织工厂对大气污染并不大,从II时期到III时期的发展主要不是为了改善大气环境质量,C错误。从II时期到III时期,纺织厂合并搬迁,原有厂区升级改造,第二产业的规模并没扩大,D错误。几座纺织厂合并搬迁,原有厂区升级改造,建成以高大的商务办公建筑为主的办公区和现代化的产业园等,可以提高土地资源的利用效率,B正确。故选B。
【3题详解】
由材料分析可知,该区域I时期有村落,II时期有工人居住区,III时期有现代化社区和老旧小区并存,说明该区域在发展过程中始终存在的土地利用方式是住宅用地,C正确。I时期没有工业用地和商业用地,II、III时期没有农业用地,BCD错误。故选A。
百色市乐业县,这个被誉为“世界天坑之都”的革命老区地处滇桂黔石漠化地区,自然条件差,发展任务艰巨,其下属的新化镇百规村更是“十三五”深度贫困村。2017年底百坭村共有472户2067人,其中103户473人未脱贫,贫国发生率为22.88%,2018年3月黄文秀担任驻村第一书记,她带领干部群众积极完善基础设施,结合山里实际情况,大力发展杉木、砂糖橘、八角、枇杷等特色产业,并积极打造乡村生态旅游、民宿旅游和农家乐,成立百坭村电商平台…2018年贫国发生率降到2.71%。据此完成下面小题。
4. 一直以来,百坭村农作物单位面积产量低的最主要原因是( )
A. 人口稀少 B. 土地贫瘠
C. 山地众多 D. 洪灾多发
5. 大力发展杉木、砂糖橘、八角、枇杷等特色产业有利于( )
①充分利用自然资源 ②减少化肥农药施用
③促进农林果协调发展 ④城镇化水平的提高
A. ①② B. ③④
C. ①③ D. ②④
【答案】4. B 5. C
【解析】
【4题详解】
由材料可知,百坭村位于地处滇桂黔石漠化地区,由于石漠化严重,土壤贫瘠,导致单位面积产量低,B对。人口稀少、山地众多和洪灾多发都不是单位面积产量低的主要因素,ACD错。故选B。
【5题详解】
大力发展杉木、砂糖橘、八角、枇杷等特色产业有利于充分利用土地、气候、生物等自然资源,①对。化肥和农药使用量减少与发展特色农业无关,②错。发展多种经营,有利于农林果协调发展,③对。发展特色林果种植业,仍然从事第一产业,不会改变产业结构,不会使城市化水平提高,④错。故选C。
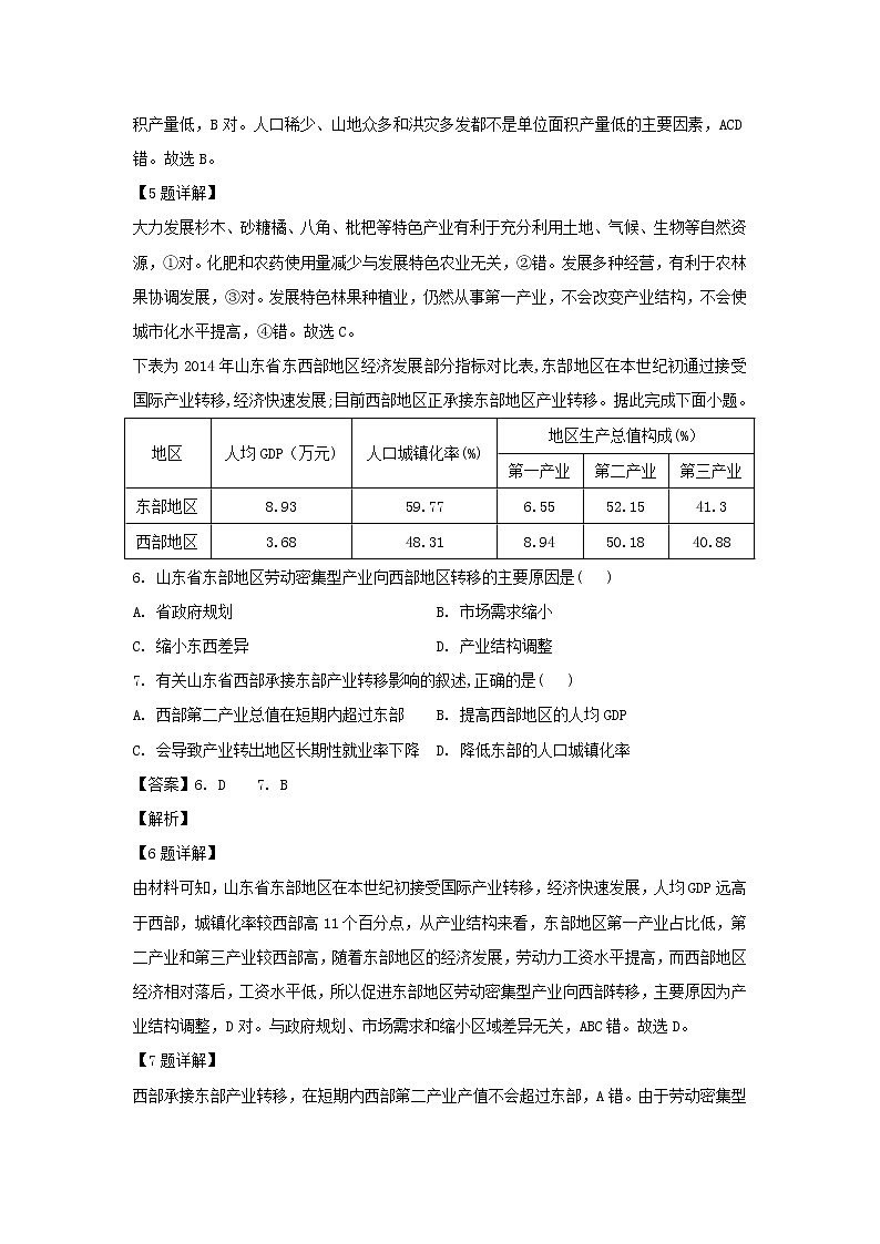
下表为2014年山东省东西部地区经济发展部分指标对比表,东郜地区在本世纪初通过接受国际产业转移,经济快速发展;目前西部地区正承接东部地区产业转移。据此完成下面小题。
地区 | 人均GDP(万元) | 人口城镇化率(%) | 地区生产总值构成(%) | ||
第一产业 | 第二产业 | 第三产业 | |||
东部地区 | 8.93 | 59.77 | 6.55 | 52.15 | 41.3 |
西部地区 | 3.68 | 48.31 | 8.94 | 50.18 | 40.88 |
6. 山东省东部地区劳动密集型产业向西部地区转移的主要原因是( )
A. 省政府规划 B. 市场需求缩小
C. 缩小东西差异 D. 产业结构调整
7. 有关山东省西部承接东部产业转移影响的叙述,正确的是( )
A. 西部第二产业总值在短期内超过东部 B. 提高西部地区的人均GDP
C. 会导致产业转出地区长期性就业率下降 D. 降低东部的人口城镇化率
【答案】6. D 7. B
【解析】
【6题详解】
由材料可知,山东省东部地区在本世纪初接受国际产业转移,经济快速发展,人均GDP远高于西部,城镇化率较西部高11个百分点,从产业结构来看,东部地区第一产业占比低,第二产业和第三产业较西部高,随着东部地区的经济发展,劳动力工资水平提高,而西部地区经济相对落后,工资水平低,所以促进东部地区劳动密集型产业向西部转移,主要原因为产业结构调整,D对。与政府规划、市场需求和缩小区域差异无关,ABC错。故选D。
【7题详解】
西部承接东部产业转移,在短期内西部第二产业产值不会超过东部,A错。由于劳动密集型产业转入,西部地区的就业机会和收入增加,人均GDP会有所提高,B对。短期内转出地区就业率会下降,但是随着其他新兴产业的发展,就业率不会长期下降,C错。产业转移不会降低东部地区的城镇化率,D错。故选B。
早在2000年,新疆铁路就开展了“千里绿色长廊”建设,2020年,工作人员首次采用无灌溉管件技术在南疆铁路风沙区段试种防护林。该技术是将直径10厘来、长度30厘米的PVC管坚立埋入沙中,将梭梭幼苗栽植在管中央(如图所示),可有效提高幼苗的保存率(≥70%)和年生长量(>20%),据此完成下面小题。
8. 无灌溉管件技术种植的防护林具有的特点是( )
①减少水分流失 ②操作复杂,技术要求高
③减少风沙吹蚀 ④防止小动物啃食幼苗
A. ①②④ B. ②③④
C. ①③④ D. ①②③
9. 2020年之前,与北疆准噶尔盆地相比,南疆种植防护林难度大的原因是( )
A. 风沙雨雪量更大 B. 气温年较差更大
C. 管理人员更欠缺 D. 对灌溉水源更依赖
10. 为促进南疆地区的可持续发展,下列措施最合理的是( )
A. 利用丰富的沙源发展建材加工业 B. 利用独特自然景观发展旅游业
C. 利用生物措施对原生沙漠进行改造 D. 利用地下水大力发展绿洲农业
【答案】8. C 9. D 10. B
【解析】
【8题详解】
无灌溉管件技术该技术是将直径10厘来、长度30厘米的PVC管坚立埋入沙中,将梭梭幼苗栽植在管中央,可减少水分流失,①正确;操作简单,技术要求不高,②错误;③PVC管有部分露在地表,可减少风沙吹蚀和防止小动物啃食幼苗,③④正确;故选C。
【9题详解】
南疆雨雪量更小;气温年较差和管理人员对种植防护林影响小;南疆地形更封闭,气候更干燥,对灌溉水源更依赖,防护林难度大,D正确;故选D。
【10题详解】
建材加工业利润低,本地市场小,A错误;利用独特自然景观发展旅游业,利润高,且对自然环境影响小,B正确;该地气候干燥,利用生物措施对原生沙漠进行改造的难度大,不现实,C错误;水资源不足,不适合大力发展绿洲农业,D错误;故选B。
位于法、德、卢森堡和比利时接壤地区的萨尔区,在150多年前因煤,铁生产而兴起并迅速发展起来,由于煤炭资源的枯竭和产业结构调整,如今被认为是欧洲老工业区的“腐朽地带”。下图为资源型城市发展机制和发展轨迹示意图。据此完成下面小题。
11. 下列因素不属于萨尔区经济转型前发展阻力的是( )
A. 科学技术 B. 环境变化
C. 人口规模 D. 资源枯竭
12. 在新生期经济转型的过程中,资源枯竭型城市( )
A. GDP一定会随着资源枯竭而下降
B. 传统工业消失,第三产业比重上升
C. 人口会大量迁往其他城市或郊区就业
D. 应因地制宜寻找新的经济增长点
【答案】11. A 12. D
【解析】
【11题详解】
考查学生的读图分析能力,根据资源型城市发展机制和发展轨迹示意图进行判断,在萨尔区经济转型前环境变化、资源枯竭和人口规模属于阻力因素,资源开发、资金、技术和人才属于动力因素。据此判断A选项科学技术属于动力因素,不属于阻力因素,符合题意,故选A。
【12题详解】
结合图示信息进行判断,在新生期经济转型的过程中,资源枯竭型城市因地制宜寻找新的经济增长点和发展新兴产业,D对。在经济转型过程中,资源枯竭型城市调整产业结构,GDP不一定随着资源枯竭而下降,A错。在不断的转型中,传统工业会减少,班不一定会消失,第三产业的比重增加, B错;在新生气经济转型的过程中,不会发生人口大量迁往其他城市或郊区就业的现象,C错;故选D。
资源再生利用产业即静脉产业,是垃圾回收和再资源化利用的产业,静脉产业园作为静脉产业的主要实践形式,是以减量化、再利用、资源化为指导原则,运用先进的技术,将生产和消费过程中产生的废物资源化,以实现节约资源减少废物排放、降低环境污染负荷为目标的新型工业园区,建设静脉产业国区已成为我国社会发展的必然趋势。下图为我国某静脉产业园区内的产业链条。据此完成下面小题。
13. 静脉产业园区具有生态工业的一般特征,同时又区别于传统的工业园区。与传统工业园区相比,静脉产业园区( )
A. 污染物排放多 B. 资金投入少
C. 资源利用率低 D. 技术要求高
14. 下列选项符合图示产业链条流程的是( )
A. 污泥处置中心→垃圾焚烧发电→渗滤液处理厂
B. 餐厨垃圾处理中心→沼气发电厂→垃圾填埋场
C. 垃圾焚烧发电→餐厨垃圾处理中心→渗滤液处理厂
D. 餐厨垃圾处理中心→渗滤液处理厂→垃圾填埋场
【答案】13. D 14. C
【解析】本题结合图文信息考查循环利用环保知识,考查图文信息的获取和调用知识的能力。
【13题详解】
结合图示和材料信息可知静脉产业园是垃圾回收和再资源化利用的产业,因此污染物排放的少,资源利用率高,故AC错;由于要运用先进的技术,减少废弃物的排放,实现资源的再利用,因此资金投入的多,B错,D对。
【14题详解】
结合图示可看出垃圾焚烧发电的余热提供给污泥处置中心,A错;结合图示可看出垃圾填埋场产生的沼气用作沼气发电,B错;结合图示可看出垃圾填埋场产生的渗滤液用作渗滤液处理厂的原料,D错;结合图示可看出垃圾焚烧发电→餐厨垃圾处理中心→渗滤液处理厂,C对。
德国多瑞河-美因河调水工程由多瑙-美因运河和布罗姆巴赫湖引水工程两部分组成,年平均调水量约1.5亿m3,建成后,美因河流域在多瑞河水的调节下,径流量大大提升,缺水国境得以缓解。针对部分湿地被占用,该调水工程还配套设置了库区浅水区,修建了岛屿和沙摸,并沿库区岸带划定鸟类栖息地和候鸟迁徙中转场所。为保证多瑙河生态流量,只有当凯尔海姆的水文站测出多瑙河的流量超过140m3/s时,运河才可以向美因河输水。下图为多瑙-美因运河地区示意图,据此完成下面小题。
15. 多瑙河-美因河调水工程建设过程中不会面临的问题是( )
A. 地形复杂,施工难度较大 B. 降水丰沛,易引起河堤坍塌
C. 高寒缺氧,冻土广布 D. 地质条件复杂,地质灾害多
16. 多瑙河-美因河调水工程的建成会( )
①改善山北缺水状况 ②联通北海和里海,拓展水运网络体系
③促进区域旅游发展 ④造成多瑙河生态明显恶化
A. ①③ B. ③④
C. ②④ D. ①②
17. 该调水工程配套设置库区浅水区、岛屿、沙坝工程、鸟类栖息地等的主要目的是( )
A. 涵养水源,保持水土 B. 降解污染物,减轻水体污染
C. 调节径流,蓄洪防旱 D. 保护生物多样性
【答案】15. C 16. A 17. D
【解析】本题考查图文信息的获取和调用知识的能力。
【15题详解】
结合图示可看出多瑙河、美因河分别地处山地的东南西北两侧,因此在修建运河时要穿越山地,地形复杂,施工难度较大,A正确;当地位于温带海洋性气候区,降水丰沛,易引起河堤坍塌,B正确;由于山地地处板块的交界处,因此地质条件复杂,地质灾害多,D正确;但运河穿越山地在海拔较低处,不会出现高寒缺氧,冻土广布的现象,C错误,符合题意。本题要求选择工程建设过程中不会面临的问题,故选C。
【16题详解】
多瑙河-美因河调水工程的建成会改善山北缺水状况,①对;联通北海和黑海,拓展水运网络体系,②错;由于沿线环境优美,水质较好,促进区域旅游发展,③对;结合材料“为保证多瑙河生态流量,只有当凯尔海姆的水文站测出多瑙河的流量超过140m3/s时,运河才可以向美因河输水”不会造成多瑙河生态明显恶化,④错。故本题选A。
【17题详解】
该调水工程配套设置库区浅水区、岛屿、沙坝工程、鸟类栖息地等这些都有利于保护生物多样性,故主要目的是保护生物多样性,但不能涵养水源,保持水土、降解污染物,减轻水体污染、调节径流,蓄洪防旱。D对,其余选项可排除。故选D。
深泓点是指河流断面的最深处,其海拔变化能反映河床的冲淤情况。黄河某河段几乎无支流汇入,河道宽浅。初春时上游来水受冰坝阻挡,导致该河段水位上涨,形成凌汛。下图示意某年3月17-30日期间该河段S处在凌汛洪峰前后流量与深泓点海拔的变化。据此完成下面小题。
18. 该河段最可能位于( )
A. 青藏高原 B. 内蒙古高原
C. 黄土高原 D. 华北平原
19. 该时段,S处河床在流量下降过程中( )
A. 持续发生淤积 B. 先冲刷,后淤积
C. 先淤积,后冲刷 D. 持续发生冲刷
【答案】18. B 19. C
【解析】本题考查图文信息的获取和调用知识的能力,结合凌汛发生的河段和流经地区的海拔可分析该河段在内蒙古高原,结合流量的高低分析河流受到的外力作用进而得出结论。
【18题详解】
本题可利用排除法,结合材料“凌汛”进行分析。黄河凌汛发生的时间为冬末春初和秋末冬初时,河段为兰州以下至内蒙古河口和下游旧孟津以下河段;是河流自较低纬度流向较高纬度的河段。由于黄河流经黄土高原主要在中游,是由高纬流向低纬,没有凌汛现象,且青藏高原也没有凌汛现象,因此可排除AC项;结合深泓点的海拔进行分析,华北平原的海拔低,青藏高原的平均海拔在4000米以上,不可能出现河流断面的最深处海拔达1000多米,故可排除AD,故本题选B。
【19题详解】
读图当流量下降时,深泓点海拔先升高后降低,深涨点海拔升高,则沉积作用为主,深泓点海拔降低,以侵蚀作用为主,S处河床在流量下降过程为先淤积,后冲刷,故该题选C。
当前,在粮食连年增产的同时,农业也面临着耕地质量下降,地下水严重超釆、石漠化、土壤重全属超标等问题的挑战。为了坚守耕地红线,保障国家粮食安全,更好地实施“藏粮于地、藏粮于技”战略,实现保护生态环境的目标,国家提出在部分地区探索试行耕地轮作休耕制度。下图示意云南省文山自治州国家轮作休耕制度试点市县位置。据此完成下面小题。
20. 该试点区县存在的主要环境问题是( )
A. 水资源短缺 B. 石漠化
C. 重金属污染 D. 草原退化
21. 关于轮作休耕的叙述,正确的是( )
A. 类似于游耕、易耕的粗放式耕作制度 B. 耕地质量改善但粮食产量持续下降
C. 农民的经济收入将大幅度降低 D. 利于恢复和培育土壤微生物群落
【答案】20. B 21. D
【解析】
【20题详解】
试点区县位于云贵高原,该地面临的最主要的环境问题是石漠化。B正确。该地位于亚热带季风气候区,降水较多,水资源充足,A错误。重金属污染一股为重金属的治炼过程中产生,金属治炼属资源、能源导向型。而该地重金属产缺乏,能源不足,因此不可能有大规模重金属冶炼工业布局, C错误。该地草原面积少,不存在草原退化,D错误。故选B。
【21题详解】
轮作,是指在同一田块上不同年度间有顺序地轮换种植不同作物或以复种方式进行的种植方式。休耕,是指耕地在可种作物的季节只耕不种或不耕不种的方式。在农业生产上,耕地进行休闲(休耕),其目的主要是使耕地得到休养生息,以减少水分、养分的消耗,并积蓄雨水,消灭杂草,促进土壤潜在养分转化,为以后作物生长创造良好的土壤环境和条件。D正确。轮作休耕不是游耕和易耕,A错误。土壤肥力得到恢复,粮食增产,B错误。农民收入不会大幅下降,C错误。故选D。
近些年来前往珠穆朗玛峰的人越来越多。常年被皑皑白雪覆盖的珠峰,虽然看起来高大挺拔,其生态系统却是相当脆弱。特别是随着人类活动的增加,产生了大量垃圾,对珠峰的生态环境带来很大影响。仅在2018年春季登山季,相关工作人员便收集了8.4吨的垃圾。为落实国家“绿盾”行动相关要求,更好地保护珠峰环境,促进珠峰可持续发展,珠峰保护工作也一再升级。珠穆朗玛峰国家级自然保护区发布禁令,规定:自公告之目起,攀登珠峰接待服务每年只限春季,登山人数控制在300左右;游客所能到达的位置从珠峰游客大本营(5200m)下撤到2公里外的绒布寺(5150m)。据此完成下面小题。
22. 从珠峰北坡攀登珠峰接待服务每年只限春季,是因为( )
A. 春季受印度洋暖湿气流影响气温高
B. 春季是雨季过渡到风季,晴朗多风
C. 春季万物复苏,沿途景观美丽别致
D. 春季冷暖空气活动均偏弱,出现较好天气的概率更大
23. 为保护珠穆朗玛峰的环境,减少人类活动干扰,以下建议可行的是( )
①严格管控和压缩登山人数 ②降低观景海拔和规定攀登时间 ③永久性禁止珠峰旅游 ④建立登山环保押金制度,要求登山者携带规定数量的垃圾下山
A. ①②④ B. ②③④
C. ①③④ D. ①②③
【答案】22. D 23. A
【解析】
【22题详解】
从北坡攀登珠峰接待服务每年只限春季的原因是珠峰地区海拔高,冬季受冷空气影响,气温很低(平均-40°C以下) 且风力强劲;夏季受印度洋暖湿气流影响,珠峰地区为雨季,暴雨频繁,云雾封山,大雪纷飞;我国位于珠峰的北侧,春季冷暖空气活动均偏弱,出现较好的天气的概率更大。D正确。春季印度洋暖湿气流还没有到来,A错误。春季晴朗少风,B错误。登山者不是为了观看沿途景色,C错误。故选D。
【23题详解】
保护珠穆朗玛峰的环境,减少人类活动干扰,应严格管控和压缩登山人数,降低观景海拔和规定攀登时间,建立登山环保押金制度,要求登山者携带规定数量的垃圾下山。①②④正确,永久性禁止珠峰旅游不合适,故选A。
崩岗,是指山坡土体或岩体风化壳在重力与水力综合作用下分离、崩塌和堆积的侵蚀现象,被称为当今的“生态环境溃疡”。崩岗侵蚀作为一种严重的水土流失类型,在我国南方地区,特别是风化壳深厚的花岗岩低山丘陵区分布十分普遍。“崩”是指崩塌侵蚀方式,“岗”则指所形成的地貌形态,故崩岗一词具有发生和形态方面的双重含义。崩岗按发展程度可分为活动型和稳定型。经过多年的治理和试验研究,总结出有效治理崩岗的技术方法,概括为“上截、下增,中间、内外绿化”,下图为活动型崩岗整治示意图。据此完成下面小题。
24. 崩岗多发区( )
A. 土质疏松,直立性强
B. 曾因营造宫殿而大规模破坏植被
C. 地势起伏大、年降水量大
D. 位于半湿润与半干旱的过渡区
25. 下列关于活动型崩岗综合整治措施的描述,不正确的是( )
A. 在集雨区,布置截排水沟拦截坡面径流,沟口要建跌水工程,防止崩岗溯源侵蚀
B. 在崩岗中段,修建挡土墙,拦沙坝等工程,以降低局部侵蚀基点,减缓沟床比降
C. 在冲积扇区,主要布置梯田工程,水土保持林,经济林等措施,防止泥沙向下游输移
D. 对较陡峭的崩壁,在条件许可时实施削坡开级,使之成为缓坡,为绿化创造条件
【答案】24. C 25. B
【解析】
【24题详解】
崩岗侵蚀作为一种严重的水土流失类型,在我国南方地区,特别是风化壳深厚的花岗岩低山丘陵区分布十分普遍,我国南方地区,土质并不疏松,直立性较差,A错误;低山丘陵区曾营造宫殿而大规模破坏植被的情况较少,B错误;,我国南方低山丘陵区地势起伏大、年降水量大,C正确;位于湿润地区,D错误;故选C。
【25题详解】
从图中可以看出,治理崩岗的技术方法,概括为“上截、下增,中间、内外绿化”,在集雨区,布置截排水沟拦截坡面径流,沟口要建跌水工程,防止崩岗溯源侵蚀;在崩岗中段,修建挡土墙,拦沙坝等工程,以提高局部侵蚀基点,减缓沟床比降,B不正确;在冲积扇区,主要布置梯田工程,水土保持林,经济林等措施,防止泥沙向下游输移;对较陡峭的崩壁,在条件许可时实施削坡开级,使之成为缓坡,为绿化创造条件;本题要求选择不正确选项,故选B。
第Ⅱ卷(综合题共50分)
26.阅读图文资料,完成下列要求。
材料一 2016年中国一次能源消费构成图
材料二 2017年8月,我国科学家在青海共和盆地地下3705m深钻探中获取了236℃的高温干热岩体,这是继可燃冰之后再次在新能源领城取得的突破,改变我国现有的能源格局已不遥远。干热岩是指埋藏于地下3~10km处,内部不存在或仅存在少量流体,温度高于180℃的异常高温岩体,可广泛用于发电、供暖。千热岩的发电成本极低,仅为风力发电的一半,太阳能发电的十分之一。初步估算中国埋深3~10km范国内的干热若资源量相当子860万亿吨标准煤,按2%的可开采资源量计算,相当于中国2010年能源消耗总量的5200倍。干热岩的开采流程如下图所示。
材料三 2020年6月24日1时06分,青豫士800千伏特高压工程直流输电线路参数测试工作落下帷幕,两条长达1563.072千米的极1、极2直流输电线路测试数据均在正常范围,标志着国内首条输送清洁能源的特高压直流输电大通道已具备投运条件。工程授运后每年将向华中地区输送近400亿千瓦时的“清洁电”,将成为我国“西电东送”能源战略的又一有力支撑。
(1)简述青豫士800千伏特高压工程对青海产生的有利影响。
(2)若大规模开发干热岩资源会给我国带来哪些积极意义。
(3)分析干热岩资源开发利用潜力大的原因。
【答案】(1)将资源优势转化为经济优势;带动相关产业发展,增加就业机会;缩小与东部地区的差距;促进基础设施建设;改善能源消费结构。
(2)缓解能源供应紧张状况,保障国家能源安全;优化能源消费结构,改善大气质量;减轻铁路运输压力。
(3)资源储量丰富;属清洁能源,对环境的危害小;开发成本较低;开发过程较安全;不受季节、昼夜等自然条件影响,可以提供不间断(稳定)的电力供应。
【解析】本题主要考查对信息的获取和解读能力,考查资源开发的影响、意义和对环境的影响。
(1)本题可参照西气东输对我国西部地区的有利影响进行回答,从经济、社会和环境等方面进行分析。如将资源优势转化为经济优势,促进经济的发展;带动相关产业发展,增加就业机会;缩小与东部地区的差距;促进基础设施建设;由于是清洁能源,使用比重的增加可改善能源消费结构。
(2)结合材料“改变我国现有的能源格局已不遥远。”可知缓解能源供应紧张状况,促进我国经济的发展,保障国家能源安全;由于干热岩资源是清洁能源,可以优化能源消费结构,减轻对煤炭、石油等常规能源的需求,改善大气质量;由于直接将其转化为电能,可以减轻铁路运输压力。
(3)结合材料“干热岩的发电成本极低,仅为风力发电的一半,太阳能发电的十分之一。初步估算中国埋深3~10km范国内的干热若资源量相当子860万亿吨标准煤,按2%的可开采资源量计算,相当于中国2010年能源消耗总量的5200倍。”进行分析。从材料可看出资源储量丰富;开发成本较低;开发过程较安全;属清洁能源,对环境的危害小;从图中可看出干热岩发电深埋地下,对外界环境的影响较小不受季节、昼夜等自然条件影响,可以提供不间断(稳定)的电力供应。
27.阅读图文资料,完成下列要求:
澜沧江发源于中国青海省唐古拉山脉,从云南省流出国境后称湄公河,又流经东南亚五国,由越南注入南海,被称为“东方的多瑙河,下图为沧江——湄公河流域及周边地区示意图。
澜沧江约占澜沧江——湄公河干流全长的44%,在中国境内的流城面积占澜沧江——湄公河流域总面积的21%,在我国出境处年均径流量仅占漏公河年均径流总量的13.5%,2016年3月23日,六国代表首次在海南召开合作会议确认了“澜湄六国”合作机制。
(1)分析澜沧江年均径流量占湄公河年均径流量比例较小的自然原因。
(2)在中国云南和越南南部中任选其一,简述其合理开发利用澜沧江——湄公河流域水资源的主要措施。
【答案】
(1)澜沧江流域受夏季风影响比湄公河流域小,降水量较少;澜沧江地处上游,山高谷深,流域面积相对较小。
(2)中国云南:建设水电站,开发水能资源;建设道路等基础设施,发展旅游;加强立法,保护植被,防治水土流失;防止水污染,保护水质;加强国际合作。越南南部:建设水利设施,为农业提供灌溉水源,增加枯水期水量,防止枯水期海水倒灌。疏浚河道,发展水运;防止水污染,保护水质;加强国际合作。
【解析】本题考查影响河流流量的因素及河流的开发。
(1)影响径流量的自然因素可从河流补给水源、河流面积等方面来回答。澜沧江流域是亚热带季风气候,湄公河流域为热带季风气候,湄公河流域降水量更多。澜沧江主要流经横断山区,山高谷深,流域面积相对较小,各支流汇入澜沧江干流的径流量小。因此澜沧江年均径流量占湄公河年均径流量比例较小。
(2)流域的开发可从水能、航运、旅游、防治水土流失、治理污染等方面来回答。中国云南澜沧江流经横断山区,落差大、流量大,可建设水电站,开发水能资源。建设道路等基础设施,利用水景,发展旅游;该地地表起伏大,保护植被,防治水土流失;达标排放,防止水污染,保护水质。越南南部为湄公河三角洲,地形平坦,建设水利设施,为农业提供灌溉水源;该地为热带季风气候,降水季节变化大,建设水利设施可增加枯水期水量,防止枯水期海水倒灌,保护水质;平原地区可疏浚河道,发展水运。
28.阅读图文资料,完成下列要求,
材料一 河南省兰考县海拔在57--75米之间,曾是有名的国家级贫困县,早涝、风沙和盐碱问题突出,农业发展条件较差,为改善农业发展条件,县内大量修建引黄输水干渠。2016年,河南农科院以新疆哈密瓜为种源,成功培育出了适合在当地弱贼性沙土中种植的新品种——玉兰香蜜瓜。当地农民听取专家建议,利用大棚发展“两瓜一菜”模式,即早春蜜瓜(5-6月上市)+秋延蜜瓜(9-10月上市)+越冬蔬菜的种植模式。由于经济发展迅途,2017年3月兰考成功脱贫
材料二 兰考在河南的位置和范围示意图
(1)简述兰考县输水干渠对农业发展条件的改善作用。
(2)与新疆相比,分析兰考早春蜜瓜产品的市场优势。
(3)从可持续发展的角度,说明当地发展“两瓜一菜”模式的过程中应注意的问题。
【答案】
(1)春季(旱季)引黄河水进行灌溉;夏季(雨季)具有排涝的作用。
(2)热量较新疆充足,种植成本低;上市时间早,销售价格高;距离经济发达的东部市场近,交通和保鲜费用低。
(3)合理灌溉,防止土壤盐碱化;合理施肥,保障土壤肥力;科学处理废弃大棚塑料,防止土壤污染;培育良种,增加技术投入,保障产品质量。
【解析】本题主要考查农业的区位因素
(1)简述兰考县输水干渠对农业发展条件的改善作用,可从水资源补给等方面考虑。河南兰考县旱涝、盐碱问题突出,修建输水干渠有利于在旱季提供稳定的水源补给,缓解干旱灾害;有利于在雨季蓄积多余的水源,降低或避免洪涝灾害的风险,从而缓解盐碱化问题。
(2)分析与新疆相比,兰考早春蜜瓜的市场优势,可从品种新、错季上市等方面分析。与新疆蜜瓜相比,兰考蜜瓜为适合在当地弱碱性沙土中种植的新品种,满足消费者的猎奇心理,市场竞争力大;兰考比新疆纬度地,早春季节,该时期的新疆蜜瓜还未成熟,可实现错季上市,满足消费者早春对水果的需求,市场需求量大。兰考与新疆相比,更靠近东部地区,力东部地区更近,可以减少运输费用和保鲜费用,降低成本,提高利润。
(3)从可持续发展的角度,说明当地发展“两瓜一菜”模式的过程中应注意的问题,可从注重土地修复、延长产业链等方面考虑。“两瓜一菜”是高效利用土地的方式,过度利用土地容易使土地营养流失,导致土地生产力下降。不合理的灌溉可能会导致土壤盐碱化问题,因此,土地利用过程中应合理灌溉,减少土壤盐碱化;合理施肥,,保土壤肥力;“两瓜一菜”模式的过程中应注意与科技相结合,实现瓜果的深加工,延长产业链,提高瓜果产品附加值。同时,还要增加科技的投入,培育优良品种,提高产品的质量。
29.阅读图文资料,完成下列要求。
W汽车制造曾是瑞典的工业明珠之一,具有享誉世界的汽车安全枝术;20世纪中叶布局在哥德堡的汽车加工厂经过装配工序改造成为汽车产业的革新典范。随着传统制造业中心向亚洲的迁移,W汽车工业出现颓势并在1999年被F公司收购。十年后汽车行业经历了全球金融危机的冲击,再次被出售。2010年中国吉利集团完成对W汽车公司的收购,2013年该集团在哥德堡成立工程研发中心和造型设计中心,并组建包括汽车、物流等领域的综合平台,带领W汽车重新焕发生机。下图为瑞典在北欧的位置图。
(1)说出吉利集团在哥德堡成立研发中心和设计中心的目的。
(2)吉利收购W汽车后,重视对我国市场的开发,分析W汽车重新焕发生机的原因。
(3)说明收购W汽车对吉利集团的有利影响。
【答案】(1)获取市场信息(拓展海外市场);利用当地人才;提升品牌影响力;提高经济效益。
(2)中国汽车市场广阔,提高销量,增加利润;扩大生产规模,获得规模效益,降低成本;综合平台提高了对市场的适应能力,降低内部运营成本。
(3)获得W汽车公司的知识产权和技术,提高研发水平;利用W汽车销售网络,利于吉利汽车开拓国际市场;扩大生产规模,提升品牌形象。
【解析】该题围绕吉利汽车集团并购W汽车设置命题,分析汽车工业的区位及变化、影响,对获取和解读信息、调动运用知识的能力要求较高,并要求能结合材料进行论证和探讨地理问题。
(1)结合材料可知W汽车制造曾是瑞典的工业明珠之一,具有享誉世界的汽车安全枝术;20世纪中叶布局在哥德堡的汽车加工厂经过装配工序改造成为汽车产业的革新典范。吉利集团在哥德堡成立研发中心和设计中心的目的利用当地丰富的汽车制造和研发人才,进一步提升吉利汽车品牌影响力;并将自身品牌打入欧洲地区,提高经济效益。
(2)吉利收购W汽车后,重视对我国市场的开发可以提高自身汽车销量,增加利润。我国汽车市场广阔,汽车生产规模大,获得规模效益,可以大大降低成本;集团在哥德堡成立工程研发中心和造型设计中心,并组建包括汽车、物流等领域的综合而成熟平台,因此吉利集团利用综合平台提高对汽车市场的适应能力,降低内部运营成本,达到增加利润,进而带领W汽车重新焕发生机。
(3)结合材料可知W汽车汽车制造曾是瑞典的工业明珠之一,具有享誉世界的汽车安全枝术;20世纪中叶布局在哥德堡的汽车加工厂经过装配工序改造成为汽车产业的革新典范,因此吉利集团可以获得W汽车公司的知识产权和技术,进而提高自身研发水平;利用W汽车销售网络,吉利集团可以开拓欧洲国际市场,同时提升在中国国内品牌影响力,扩大汽车生产规模,提高汽车销量,增加利润。
30.阅读图文资料,完成下列要求。
互花米草来自大西洋西海岸及墨西哥湾,因其可以有效防止海岸侵蚀、防风护岸和促淤造陆,从上世纪80年代开始被大量引入我国。在崇明东滩引入互花米草前,这里的滩涂可划分为四个带:芦苇带、海三棱藨草/藨草带、光滩、潮下带水域,都是迁徙鸟类的良好栖息地。互花米草引入后,开始是占据了芦苇带、海三棱藨草带的中间位置,不久迅速扩张,致密的植株同时与芦苇和海三棱藨草发生竞争,导致芦苇的产量大幅减少,海三棱藨草分布面积锐减,甚至可能导致海三棱藨草在崇明东滩完全消失。如不加以控制,崇明东滩国际重要地和国家级自然保护区将失去存在的意义。下图示意崇明东滩鸟类在不同生境的种类分布。
原农业部科教司巡视员王衍亮说,在国际自然保护联盟公布的最具危害性的一百种外来生物中,中国就有50多种。其中最严重的有11种,这11种已经给我们国家造成每年大概600亿元的经济损失。“外来物种入侵”在我国频现,加强外来入侵物种安全管理成为当务之急。
(1)据图描述崇明东滩鸟类在不同生境的种类分布特征。
(2)在崇明东滩,互花米草的生态竞争优势显著大于本土物种芦苇和海三棱藨草而变成害草,简述互花米草物种入侵会给当地带来哪些危害。
(3)针对外来物种入侵问题,说出我国应采取哪些措施。
【答案】(1)海三棱藨草群落中鸟类种类最多;光滩、潮下带水域、芦苇群落中的鸟类种类依次减少;互花米草群落中鸟类种类最少。
(2)破坏近海生物栖息环境,影响滩涂养殖;泥沙淤积,堵塞航道,影响船只出港;影响海水交换能力,导致水质下降,并诱发赤潮。
(3)加强出入境检疫工作,完善外来入侵物种立法;建立完善的管理体系,加强监管能力建设;加强物流监测;加强对外来入侵生物预防和控制研究;建立入侵物种数据库,健全预警机制;加强科普教育,提高公民防范意识。
【解析】本题以崇明东滩引入互花米草后对生态环境的变化为材料,考查外来物种入侵的危害及防治措施,难度一般。
(1)崇明东滩鸟类在不同生境的种类分布特征主要结合图示进行总结描述。从总体来看,在不同的生境情况下,鸟类分布种类是有很大差别的,在海三棱藨草群落中鸟类种类最多。在光滩、潮下带水域、芦苇群落中的鸟类种类依次减少。以上四种均为生物入侵前滩涂类型。而在引种互花米草后,互花米草群落中鸟类种类最少。
(2)互花米草物种入侵带来的危害要结合地理环境整体性和材料进行描述。互花米草引入后,开始是占据了芦苇带、海三棱藨草带的中间位置,不久迅速扩张,致密的植株同时与芦苇和海三棱藨草发生竞争,导致芦苇的产量大幅减少,海三棱藨草分布面积锐减,从而影响近海生物栖息环境。由于互花米草具有很强的促淤造陆功能,使得航道被阻塞,影响航运。同时,由于泥沙淤积严重,影响海水交换,自净能力下降,水质下降,富营养化加剧,诱发赤潮等海洋灾害。
(3)针对外来物种入侵的防治措施要从健全法律法规、提高意识、加强监管等方面进行考虑。严把入境关,完善法制,将外来物种挡在国门之外。加强相关部门的监管,建立完善的管理体系。同时,对于外来物种应加强控制和研究,积极寻找生物防治措施,比如天敌等。建立数据库,提高公民防范意识,加强科普教育。

