【地理】广东省中山市第一中学2019-2020学年高二上学期第一次段考试题(解析版)
展开广东省中山市第一中学2019-2020学年高二上学期第一次段考
地理试题
一、单项选择题
1.下图中P点所在大洲的地形特点是
A. 地形以高原为主,有“高原大陆”之称
B. 地形复杂,地势中间高,四周低
C. 地形以平原为主,海拔最低
D. 分三大地形区,西部山地、中部平原、东部高原
【答案】C
【解析】根据图中地理位置判断,P所在的大洲是欧洲,根据所学知识可知,欧洲地形地形以平原为主,海拔最低,选项C符合题意。地形以高原为主,有“高原大陆”之称,这是非洲地形特征,排除A。地形复杂,地势中间高,四周低,这是亚洲地形特征,排除B。分三大地形区,西部山地、中部平原、东部高原,这是北美洲北部的地形特征,排除D。故选C。
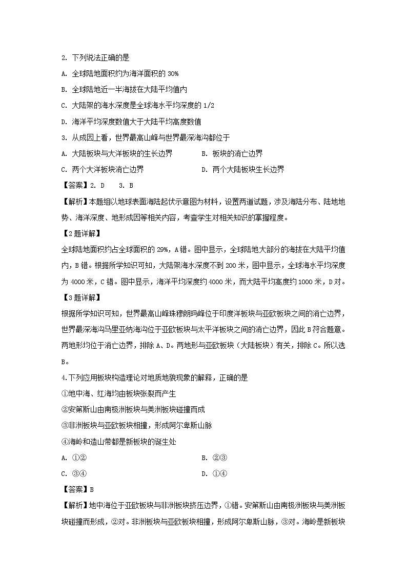
读地球表面海陆起伏示意图(下图),完成下面小题。
2. 下列说法正确的是
A. 全球陆地面积约为海洋面积的30%
B. 全球陆地近一半海拔在大陆平均值内
C. 大陆架的海水深度是全球海水平均深度的1/2
D. 海洋平均深度数值大于大陆平均高度数值
3. 从成因上看,世界最高山峰与世界最深海沟都位于
A. 大陆板块与大洋板块的生长边界 B. 板块的消亡边界
C. 两个大洋板块消亡边界 D. 两个大陆板块生长边界
【答案】2. D 3. B
【解析】本题组以地球表面海陆起伏示意图为材料,设置两道试题,涉及海陆分布、陆地地势、海洋深度、地形成因等相关内容,考查学生对相关知识的掌握程度。
【2题详解】
全球陆地面积约占全球面积的29%,A错。图中显示,全球陆地大部分的海拔在大陆平均值内,B错。根据所学知识可知,大陆架海水深度不到200米,图中显示,全球海水平均深度为4000米,C错。图中显示,海洋平均深度约4000米,而大陆平均高度约1000米,D对。
【3题详解】
根据所学知识可知,世界最高山峰珠穆朗玛峰位于印度洋板块与亚欧板块之间的消亡边界,世界最深海沟马里亚纳海沟位于亚欧板块与太平洋板块之间的消亡边界,因此B符合题意。两地形均位于消亡边界,排除A、D。两地形与亚欧板块(大陆板块)有关,排除C。所以选B。
4.下列应用板块构造理论对地质地貌现象的解释,正确的是
①地中海、红海均由板块张裂而产生
②安第斯山由南极洲板块与美洲板块碰撞而成
③非洲板块与亚欧板块相撞,形成阿尔卑斯山脉
④海岭和造山带都是新板块的诞生处
A. ①② B. ②③
C. ③④ D. ①④
【答案】B
【解析】地中海位于亚欧板块与非洲板块挤压边界,①错。安第斯山由南极洲板块与美洲板块碰撞而形成,②对。非洲板块与亚欧板块相撞,形成阿尔卑斯山脉,③对。海岭是新板块的诞生处,但造山带往往是板块的消亡边界,④错。综合上述判断,选项B符合题意,排除A、C、D。
在乡村振兴计划中,某行政村拟修建的村史馆和培训中心分别位于该村西南部和东北部。该村东西宽2千米,南北长1千米,主干道从南向北穿过,河流自东向西流经该村。读图,回答下列小题。
5.与上述信息相符的是
A. 甲 B. 乙
C. 丙 D. 丁
【答案】A
【解析】据题干知,主干道从南向北穿过,河流自东向西流经该村,说明主干道的方向指示南北方向,河流指示东西方向,且村史馆位于该村西南部,培训中心位于该村东北部,经分析可知甲图各条件均符合。故选A。
读某运河图,完成下面小题。
6. 该运河长度约为
A. 小于50km B. 110km
C. 190km D. 240km
7. 依据图中信息判断下列正确的是
A. 该运河是两个国家的分界线
B. 该运河是欧洲西部通往亚洲东部的最短航线
C. 甲为大西洋,乙为太平洋
D. 运河穿过海拔500m以上地区
【答案】6. B 7. C
【解析】本题组以巴拿马运河为背景,设置两道试题,涉及距离估算、运河位置和特征等相关内容,考查学生对相关知识的掌握程度。
【6题详解】
根据所学知识可知,一个纬度的经线长约为110千米。图中显示,图中该运河的长度与一个纬度的经线长度相当,因此该运河长度约为110千米,选项B符合题意,排除A、C、D。
【7题详解】
根据图中地理位置和所学知识判断,该运河为巴拿马运河,巴拿马运河全程位于巴拿马国的内部,不是两个国家的分界线,A错。欧洲西部通往亚洲东部的最短航线是北冰洋航线,不通过巴拿马运河,B错。巴拿马运北端连接大西洋,南端连接太平洋,即甲为大西洋,乙为太平洋,C对。图中显示,运河主要穿过海拔较低的区域,沿线海拔均在500m以下,D错。所以选C。
8.一考察船从长城站出发,顺西风漂流环绕南极大陆航行一周,依次经过的大洋是
A. 大西洋、印度洋、太平洋 B. 印度洋、太平洋、大西洋
C. 大西洋、太平洋、印度洋 D. 太平洋、印度洋、大西洋
【答案】A
【解析】根据所学知识可知,长城站附近的南极半岛以东为大西洋,向东到20°E附近进入印度洋,再向东到150°E附近进入太平洋,因此选项A符合题意。排除B、C、D。
9.中国第21次南极科考队从南极冰盖最高点地区带回135米的“冰芯”。在南极钻取“冰芯”可以获取哪些信息
①矿产资源 ②气候变化
③大气环境 ④土壤发育
A. ①④ B. ①②
C. ②③ D. ③④
【答案】C
【解析】冰芯是冰川的一部分,由冰构成,里面不含有矿产资源,①不符合题意。南极冰川大多形成年代久远,许多冰盖是原始堆积形成的,储存着全球的气候变化和大气环境信息,②、③符合题意。冰芯是冰川的一部分,由冰构成,里面不含有土壤发育信息,④不符合题意。综合上述判断,选项C符合题意,排除A、B、D。
读我国东南某地区的等高线(单位:m)图,完成下面小题。
10. 下列关于图中信息的叙述,正确的是
A. 龙山位于虎山的西北方约3 km处
B. 龙山比虎山高至少200 m
C. 甲、乙两村都位于山地的向阳坡
D. 桥梁所在地是图示区域内海拔最低的点
11. 有关图中白水河及其支流的叙述,正确的是
A. 来自甲村的污水不可能污染到乙村
B. 白水河的干流大体上由东北流向西南
C. 站在虎山的山顶,看不见白水河干流上的桥梁
D. 图中的河流水源最可能来自季节性积雪融水补给,流量有明显的季节变化
【答案】10. C 11. A
【解析】
【10题详解】
根据指向标可知,龙山位于虎山的正北方,A错误;根据等高线可知,龙山海拔介于900~1 000 m,虎山海拔也介于900~1 000 m,故两山的相对高度不会高于100 m,B错误;该地位于我国,故山地的南坡为向阳坡,C正确;图示区域的最低点位于白水河的下游,D错误。所以选C。
【11题详解】
甲村的污水进入白水河后应该向下游流,不会逆流至乙村,A正确;根据指向标可知,白水河的干流大体自东向西流,B错误;虎山和桥梁之间的山坡为凹坡,不会遮挡视线,C错误;该地位于我国东南某地区,海拔也不太高,因此河流的水源不可能来自季节性积雪融水,D错误。所以选A。
读某地区等高线(单位:米)图,回答下列问题。
12. 关于该地区的说法正确的是
A. 最大高差约180米 B. 地下暗河多,岩溶地貌发育
C. B处可开垦为梯田 D. A地的视野比B地开阔
13. 图中风力发电机分布特点及原因为
A. 山脊处──地势较高 B. 坡度较缓处──利于建输电塔
C. 山谷处──邻近聚落 D. 向阳迎风处──可发展旅游业
【答案】12. C 13. A
【解析】
【12题详解】
读图可知,图中最高处为160—180米,最低处为20—40米,故高差为120—160米;图示地区位于长江中下游平原,而地下暗河多,岩溶地貌发育描述的是云贵高原等喀斯特地貌区;B处地势低平,坡度较缓,靠近河谷,可开垦为梯田;A地位于谷地,北、西、南三面有高地阻挡视线,视野没有B地开阔。
【13题详解】
读图可知,风力发电机主要分布在山脊处,因为山脊处地势高,无障碍,易受风,风力较大。
阿克库勒湖位于阿尔泰山南麓,其湖水因含河流带来的白色颗粒物呈乳白半透明状,又称“白湖”。下图阿克库勒湖附近的等高线地形图。据此完成下面小题。
14. 仅考虑地势对气温的影响,图示区域最大温差可能是
A. 5.4℃ B. 6.1℃
C. 6.7℃ D. 7.2℃
15. 最不可能将白色颗粒物带入湖泊的河流是
A. ① B. ②
C. ③ D. ④
16. 据图判断,甲地地形是
A. 山谷 B. 三角洲
C. 冲积扇 D. 山脊
【答案】14. B 15. B 16. A
【解析】本题组以阿克库勒湖附近的等高线地形图为主要材料,设置三道试题,涉及相对高度、气温垂直递减率、河流流向、地形类型等相关内容,考查学生利用地图信息和所学知识分析地理问题的能力。
【14题详解】
解题的关键是判断②河的流向。根据“穿过河流的等高线凸向与河流相反”的知识判断,河大致由东向西流,即由湖泊向外流。根据②河流向的判断可知,②河与左边图幅边缘交点是图中最低点(1600~1700米),图幅右上角为最高点(2600~2700米),二者相差900~1100米,由垂直递减率计算,温差应该在5.4℃~6.6℃之间,因此B选项正确,排除A、C、D。所以选B。
【15题详解】
根据②河流向判断可知,②河流由该湖泊向外流,因此最不可能将白色颗粒物带入湖泊,选项B符合题意。根据流向判断,①、③、④河流均由湖泊四周流入湖泊,都有可能将白色颗粒物带入湖泊,因此A、C、D不符合题意。所以选B。
【16题详解】
图中显示,甲地有河流通过,应为山谷地形,选项A符合题意。如果甲处是三角洲,则河流应流入湖泊,才能把泥沙带入湖泊沉积,而根据流向判断,甲是流出湖泊的,B不符合题意。冲积扇为河流出山口形成的地形,该处无出山口,C不符合题意。山脊地区不会发育河流,D不符合题意。所以选A。
下图为某地降水量逐月累计曲线和最热月平均气温与各月平均气温差曲线示意图。读图,完成下面小题。
17. 该地气候类型是
A. 地中海气候 B. 亚热带季风气候
C. 温带海洋性气候 D. 热带草原气候
18. 下列有关该气候特点或成因的说法,正确的是
A. 7月温度高 B. 受夏季风影响,降水多
C. 冬季温和 D. 冬季受副热带高压控制
【答案】17. A 18. C
【解析】试题考查气候类型的判断
【17题详解】
图中气温差线表示最热月平均气温与各月平均气温差曲线,1月气温差为0℃,7月气温差为12℃,说明该地最热月为1月,最冷月为7月,该地位于南半球;图中1、2、3月累计降水不到100mm,说明夏季降水少,6、7、8累计降水增加较快,说明冬季降水多,该地气候类型是地中海气候,A正确;亚热带季风气候夏季降水多,温带海洋性气候各月降水均匀,热带草原气候全年高温,夏季降水较多。
【18题详解】
图中气温差线表示最热月平均气温与各月平均气温差曲线,1月气温差为0℃,7月气温差为12℃,说明该地最热月为1月,最冷月为7月,1月温度高;图中1、2、3月累计降水不到100mm,说明夏季降水少,6、7、8累计降水增加较快,说明冬季降水多,该地气候类型是地中海气候,地中海气候冬季受盛行西风影响温和湿润,C正确。
蒙内铁路是肯尼亚独立以来最大的基建工程,由中国路桥工程有限责任公司承建,全长480公里,该条铁路全部采用中国标准和中国技术。下图是肯尼亚区域图和内罗毕气候资料图。
读图完成下面小题。
19. 蒙内铁路经过的地形主要是
A. 平原 B. 山地
C. 高原 D. 丘陵
20. 关于内罗毕的气候类型及其成因说法正确的是
A. 热带雨林气候,终年受赤道低气压控制
B. 热带草原气候,受赤道低气压和信风带的交替控制
C. 热带草原气候,由于地势高,气温低,降水少
D. 热带雨林气候,位于低纬,并处于东南信风的迎风坡
【答案】19. C 20. C
【解析】本题组以肯尼亚区域图和内罗毕气候资料图为材料,设置两道试题,涉及地形类型判断、气候类型判断及成因等相关内容,考查学生获取和分析地理信息的能力。
【19题详解】
肯尼亚区域图显示,蒙内铁路经过的地区海拔多在500米以上,且等高线相对稀疏,应为高原地形,选项C符合题意。图中显示,铁路沿线海拔较高,不应为平原和丘陵,排除A、D。图中显示,铁路沿线等高线相对稀疏,地形起伏不大,不应为山地,排除B。所以选C。
【20题详解】
内罗毕的气候统计图显示,最冷月平均气温在15以上,为热带气候;图中显示,内罗毕的降水季节差异大,有明显的干湿季之分,不是热带雨林气候,排除A、D。图中显示,海拔近2000米,气温相对较低,赤道低气压影响不明显,排除B。内罗毕由于地势高,气温相对较低,上升气流不明显,降水相对较少,形成了热带草原气候,选项C符合题意。
读下面四幅气候类型图,回答下面小题。
21. 土壤颗粒在风或水等外力作用下从地面被移除的现象称为“土壤侵蚀”。土壤侵蚀的程度与土壤本身的特性、外力作用的方式和大小、植被状况以及人类活动等因素有关。长期而言,在具有类似的地质及地形条件且未经人为干扰的情况下,图中哪个气候区的集水区所产生的年平均土壤侵蚀最可能居于首位
A. ① B. ②
C. ③ D. ④
22. 有关③、④两种气候类型的叙述,正确的是
A. 两种气候都是雨热不同期 B. 两种气候类型的成因相似
C. 两种气候都分布在大陆西岸 D. 两种气候在南北半球均有分布
【答案】21. B 22. B
【解析】考查气候类型的判读,气候特点的比较。
【21题详解】
图中①为热带雨林气候、②为热带草原气候、③为热带季风气候、④为亚热带季风气候。热带草原气候区植被最差、多沙质土壤,降水集中,故土壤侵蚀相对其他气候更严重,B正确。故选B。
【22题详解】
热带季风气候和亚热带季风气候成因都有海陆热力性质差异的因素,都是雨热同期,且分布在大陆东岸,故B正确。热带季风气候主要在北半球的亚洲有分布。故选B。
读“2001~2002年世界某种经济作物主产国产量比例示意图”。完成下面小题。
23. 由图判断,该作物理想的生长环境是
A. 降水充沛,土壤呈酸性 B. 冬季干燥夏季湿润,无霜期短
C. 日照充足,气候干燥 D. 夏季炎热干燥、冬季温和湿润
24. 该作物主产区还盛产
A. 柑橘、葡萄 B. 水稻、油菜
C. 小麦、大豆 D. 橄榄、甘蔗
【答案】23. D 24. A
【解析】
本题组以2001~2002年世界某种经济作物主产国产量比例示意图为材料,设置两道试题,涉及地中海气候特征、地中海农业的主要农作物等相关内容,考查学生对相关知识的掌握程度。
【23题详解】
图中显示,该作物主要分布西班牙、意大利、希腊等国家,这些国家均位于地中海沿岸,因此该作物理想的生长环境应该是地中海气候区的环境条件,根据所学知识可知,地中海气候具有夏季炎热干燥,冬季温和湿润的特征,选项D符合题意。降水充沛、冬季干燥夏季湿润,无霜期短、气候干燥不是地中海气候的特征,排除A、B、C。所以选D。
【24题详解】
根据前面的判断可知,该作物主产区位于地中海沿海,根据所学知识可知,地中海地区的优势农产品还有柑橘、葡萄、无花果等亚热带水果,选项A符合题意。水稻、油菜、小麦、大豆、甘蔗都不是当地的主要农产品,排除B、C、D。所以选A。
固态降水率是指固态降水(雪、雹等)量占全年降水总量的百分比,下图为斯堪的纳维亚半岛及周边地区等固态降水率线分布图。据此完成下面小题。
25. 导致图中S附近区域等固态降水率线向西南方向弯曲的主导因素是
A. 纬度位置 B. 海陆位置
C. 地形 D. 洋流
26. 与同纬度相比,斯堪的纳维亚半岛西部沿海固态降水率明显低于东部沿海,主要原因是
A. 受暖流影响,冬季降水多 B. 受暖流影响,冬季气温高
C. 距海洋较近,冬季降水多 D. 距海洋较近,冬季气温高
【答案】25. C 26. B
【解析】此题考查气候的影响因素。
【25题详解】
根据等值线数值与走向判断,S附近等固态降水率线向高低数值弯曲,根据“凸低为高”原则,S附近等固态降水率高于同纬度东西方向。原因是由于斯堪的纳维亚山脉地形阻挡盛行西风,形成地形雨。而其他影响因素并不明显。故选C。
【26题详解】
斯堪的纳维亚半岛西部沿海有挪威暖流流经,起着增温增湿作用。西部沿海温度较高,固态降水较少。而斯堪的纳维亚半岛东西部距海距离差距不大,对固态降水没有影响。故选B。
纳瓦里诺岛是智利的岛屿。位于麦哲伦—智利南极大区,北面是火地岛,南面合恩角是距离南极洲最近的陆地之一,最高点海拔高度1195米。北部平均年降雨量467毫米,而南部则是800毫米。该岛最热月平均气温为9.6℃,最冷月平均气温为1.9℃。岛上人口较少,有一些农场。下图示意纳瓦里诺岛分布。读图完成下列小题。
27. 该岛北部降水少于南部的原因可能是
A. 南部气温低,易形成降水
B. 南部受副极地低气压带影响大
C. 南部海洋面积广,水汽多
D. 南部多地形雨
28. 纳瓦里诺岛最冷月平均气温较高的主要影响因素是
A. 纬度 B. 地形
C. 海陆位置 D. 大气环流
【答案】27. B 28. D
【解析】本题考查的主要知识点为:区域地理环境特征的判读。
1.岛屿处于西风带内,但南部岛屿纬度较高,受到副极地低气压带的影响比岛屿北部大,降水相对较多。
2.纳瓦里诺岛最冷月平均气温较高的主要是因为岛屿处于西风带,常年受来自较低纬度的西风暖湿气流的影响。
【27题详解】
A.形成降水的条件是气温下降,不是气温低,故A错误;
B.从经纬度位置看,该岛屿位于南纬55°附近,南半球副极地低气压带位于60°附近,受其影响,多锋面气旋雨,使得南部降水多于北部,故B正确;
C.水汽充足是形成降水的条件之一,但不是水汽越多,降水越多,故C错误;
D.从图中所示的经纬度位置和海陆位置判断,纳瓦里诺岛位于南美洲南部,山地分布在岛屿的四周,受盛行西风(西北风)影响明显,北部位于盛行西风迎风坡,多地形雨,仅从此条件看,南部降水会少于北部,故D错误。
故选:B
【28题详解】
从材料信息看“该岛最热月平均气温为9.6℃,最冷月平均气温为1.9℃”,气温年较差小,且最低温高于0℃,属于典型的温带海洋性气候,常年受暖湿的西风带影响(大气环流),冬季温和,故D正确,ABC错误。
故选:D
下面左图为某国的甲地区“2013年人口年龄构成”图,右图为甲、乙两地在某国的位置图。读图回答下面两题。
29. 甲地所在州有超过一半的城市居民住在A市,原因是该市
①纬度较低,气候相对温暖
②沿海地区地势较低,交通便利
③位于海湾内部,且受沿岸暖流影响
④较少遭受飓风、风暴潮等自然灾害的侵袭
A. ①②③ B. ①③④
C. ②③④ D. ①②③④
30. 该国是一个重要的茶叶进口国。图中所示乙地非常适合种植茶树。然而,采茶业却并未成为该地的农业生产部门,其主要影响因素是
A. 现代科技 B. 劳动力
C. 交通 D. 市场
【答案】29. A 30. B
【解析】本题组以美国两地位置示意图和某地2013年人口年龄构成示意图为材料,设置两道试题,涉及影响人口分布的因素、农业区位因素等相关内容,考查学生利用所学知识分析地理问题的能力。
【29题详解】
根据图中甲地所在州轮廓范围和相对位置可以判断图示为美国北极圈附近的阿拉斯加州,该州纬度较高气候寒冷,所以人口集中在纬度较低,气候相对温暖的A市,①符合题意。根据所学知识可知,A位于海湾内部,且受沿岸阿拉斯加暖流影响,气候相对温暖的A市,②符合题意。A市地处沿海地区地势较低,交通便利,适合人们居住生活,③符合题意。该地纬度较高,不具有飓风形成条件,不会受到飓风影响,④不符合题意。综合上述判断,选项A符合题意,排除B、C、D。
【30题详解】
读图可以看出该国是美国,乙地属于亚热带季风性湿润气候,气候温暖湿润,非常适合种植茶树,然而,采茶业需要大量的劳动力,而美国劳动力成本较高,如果发展采茶业,产品的价格竞争力很弱,因此采茶业没有成为该地的农业生产部门,选项B符合题意。美国现代科技和交通条件优越,不是发展采茶业的限制性因素,排除A、C。题中信息表明,美国是一个重要的茶叶进口国,说明市场不是限制采茶业发展的影响因素,排除D。所以选B。
二、综合题
31.阅读材料,回答问题。
有植物界“活化石”之称的海岸红杉,生长快,寿命长,树形高大,材质优良,是世界上最有价值的树种之一。海岸红杉适合生长的温和、湿润、多雾的环境中。目前,原生海岸红杉仅分布于美国西海岸。1972年尼克松访华时赠送的海岸红杉树苗栽种在杭州。现在我国已有多个省市引种海岸红杉,有的地区已初具规模。下左图为美国原生海岸红杉分布区及周边区域图,下右图为杭州和阿克塔的气温变化曲线图与降水图。
(1)分析原生海岸红杉分布区多雨、多雾的原因。
(2)对照阿克塔的气候特征,评价杭州海岸红杉生长的气候条件。
(3)指出海岸红杉引种到我国后的开发利用方向。
【答案】(1)地处大陆西岸,距海近;位于西风带,西风从海洋带来大量水汽;地处迎风坡,多地形雨;沿岸受寒流影响,水汽易凝结成雾。
(2)有利条件:夏季降水较多。不利条件:夏季气温较高;冬季气温较低。
(3)提供工业原料;发展旅游;开发科学研究;改善环境。
【解析】本大题以海岸红杉为背景,多个相关图文信息为材料,设置三道小题,涉及气候成因、农业区位、海岸红杉开发利用等相关内容,考查学生利用所学知识和题中信息分析地理问题的能力。
(1)多雨、多雾的形成需要大气中有充足的水汽和水汽凝结的条件,原因主要从地形、大气环流、洋流等要素进行分析。图中显示,红杉分布区位于美国40°N附近西海岸地区,距海洋较近,水汽充足;位于西风带,受来自海洋的湿润西风的影响,降水较多,且沿岸多纵向分布的山脉,抬升湿润的西风,多地形雨。根据所学知识可知,沿岸有加利福尼亚寒流流经,受寒流降温的影响,水汽易凝结成雾。
(2)评价杭州海岸红杉生长的气候条件应从气温和降水两个方面进行有利和不利条件的评价。根据材料可知,海岸红杉适合生长在温和、湿润、多雾的环境中。杭州与阿克塔的气候相比,其有利条件是夏季降水较多;不利条件是夏季气温较高,冬季气温较低,气温变化较大,气候不够温和。
(3)海岸红杉引种到我国后的开发利用方向,可以结合材料中的“活化石”、“材质优良”等信息,再结合海岸生态林在生态、环境、科研、旅游等方面进行分析作答。海岸红杉树形高大,材质优良,可作为木材加工工业的原料;海岸红杉树形高大,景观优美,可以发展旅游;海岸红杉,生长快,寿命长,环境效益好,可用于提高植被覆盖率,改善环境;也可用于科学研究等。
32.阅读图文资料,回答下列问题。
1991年博茨瓦纳在索瓦(如下图)建立纯碱厂,采盐沼地下卤水,入蒸发池,再用蒸发后的浓缩卤水生产纯碱,纯碱产品主要销往南非,近年来,由于采取环保新工艺和来自美国产品的竞争,纯碱厂常处于亏损状态。
(1)指出索瓦附近利于卤水蒸发的地形和气候条件。
(2)分析在索瓦建纯碱厂有利和不利的社会经济条件。
(3)近年来,纯碱厂常处于亏损状态。当地对是否关闭纯碱厂有不同观点,表明你支持的观点并说明理由。
【答案】(1)地形:位于(南非)高原上的低洼(盆)地,地表平坦。
气候:(属于热带草原气候,全年高温,分干湿季)干季长,高温少雨,光照强,蒸发旺盛。
(2)有利条件:接近原料地;可用地广(地价低)。
不利条件:交通不便;距离市场远;基础设施不足(投入高)。
(3)同意关闭:技术水平较低,生产成本高,运费高,竞争力弱,短期内难以改变亏损状态;国内资金不足;市场狭小(主要销往南非)。
不同意关闭:保护民族工业,保障就业,带动当地相关产业的发展。
【解析】
(1)题干要求从“地形”和“气候”两方面找出索瓦附近“有利”于卤水蒸发的条件。读图可知索瓦位于南非高原,地势平坦,有利于卤水蒸发;附近有盐沼地,说明索瓦附近地势较低,利于卤水汇集。索瓦所在的南非高原是热带草原气候(全年高温,分干湿季),干季长,高温少雨,光照强,蒸发旺盛利于卤水蒸发。
(2)本题考查工业区位因素,注意题设要求的是“社会经济条件”,可从原料、地价、市场、交通等方面作答。从区域特征看,该地附近有盐沼地,靠近原料地;地广人稀,发展空间广,低价较低,有利于索瓦建纯碱厂;由于非洲地区经济落后,交通、基础设施不完善,产品主要销往距离较远的南非,距离市场远。
(3)本题为开放性设问,同意、不同意均可,但要依据区域特征和材料中的信息,给自己的观点找到科学的证据。若同意,需结合当地发展纯碱生产的不利条件作答,如技术水平较低,生产成本高,运费高,竞争力弱,短期内难以改变亏损状态;国内资金不足;市场狭小(主要销往南非)。若不同意,则要结合当地发展纯碱生产的积极意义作答,如保护民族工业、保障就业、带动当地相关产业的发展等。

