【地理】福建省漳平市第一中学2019-2020学年高二上学期第一次月考试题(解析版)
展开福建省漳平市第一中学2019-2020学年高二上学期第一次月考
地理试题
一、单选题
根据某适宜度指标,将我国东北单季稻主产区划分为三个地区。通过研究发现,全球气候变暖使东北地区单季稻生产种植环境趋于平均和优化,对单季稻生产总体表现为正效应,三个地区的水稻产量均有不同幅度的增加。下图示意我国东区单季稻主产区适宜度区域划分。
据此完成下面小题。
1. 划分东北地区单季稻主产区适宜度的主要指标是( )
A. 光照 B. 降水
C. 热量 D. 土壤
2. 推测M区域内单季稻生产适宜度较高的最主要影响因素是( )
A. 市场 B. 水源
C. 土壤 D. 地形
【答案】1. C 2. D
【解析】
【1题详解】
由材料可知,全球气候变暖有利于单季稻的生长和产量的增加。从图中可以看出东北地区单季稻生长最适宜的地方集中在辽宁南部,纬度越低,单季稻生长的适宜度越高,纬度低,相对来说,热量充足,气候温暖,有利于单季稻的种植,因此划分东北地区单季稻的主产区适宜度的主要指标是热量,C正确。降水量在200-400mm之间,都是半湿润地区,土壤有机质含量以及土壤酸碱性相差不大,太阳辐射差异也相差不大,跟降水、土壤以及光照关系不大,A、B、D错误。故选C。
【2题详解】
解答该题注意结合第一题,单季稻的生长适宜度的主要指标是热量。要考虑热量的影响因素。需要推测M区域单季稻的生长适宜度较高的影响因素,注意观察图例,从图中可以看出M区颜色明显要深,也就是适宜度明显要高于周围地区,而影响东北地区单季稻的生长适宜度的主要指标是热量,热量的不同可能会受到地形因素影响,该地区位于平原、地势低,三面环山,受冷空气影响小,D正确,水源不会影响热量,土壤和市场更不会影响热量。ABC错误。故选D。
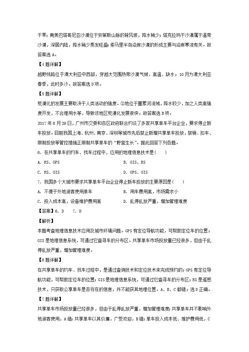
某年10月,来自世界各地的汽车越野挑战賽选手在澳大利亚完成了7日赛程,图中黑线为越野线路。读下图,完成下列各题.
3. 与图示沙漠成因最为相似的是( )
A. 西亚阿拉伯沙漠 B. 南美巴塔哥尼亚沙漠
C. 塔克拉玛干沙 D. 索马里半岛沿岸沙漠
4. 参赛选手在赛程期间需克服的主要困难可能是( )
A. 暴风雪、寒潮、缺氧 B. 高温、湿热、泥泞路
C. 风暴潮、高温、洪水 D. 沙尘暴、高温、缺水
5. ①②③④四地中,荒漠化发展最快的地区是( )
A. ① B. ②
C. ③ D. ④
【答案】3. A 4. D 5. B
【解析】
【3题详解】
该地与西亚阿拉伯沙漠均位于回归线附近,由于受副热带高气压带和干燥信风的影响,气候干旱;南美巴塔哥尼亚沙漠位于安第斯山脉的背风坡,降水稀少;塔克拉玛干沙漠属于温带沙漠,深居内陆,降水稀少蒸发旺盛;索马里半岛沿岸沙漠的形成主要与沿岸寒流有关。故答案选A。
【4题详解】
越野线路位于澳大利亚中西部,穿越大范围热带沙漠气候,高温、缺水;10月为澳大利亚春季,此时多沙。故答案选D项。
【5题详解】
荒漠化的发展主要取决于人类活动的强度。②地位于墨累河流域,降水较少,加之人类高强度开发,不合理用水等,导致该地区荒漠化发展很快。故答案选B项。
2017年8月29日,广州市交委和各区政府联合约谈了多家共享单车平台企业,要求停止新车投放。目前我国上海、杭州、南京、深圳等城市先后禁止新增共享单车投放,禁骑、扣车、限制投放等管控措施正限制共享单车的“野蛮生长”。据此回答下列各题。
6. 在共享单车的约车、找车过程中,应用的地理信息技术是( )
A. RS、GPS B. GIS、RS
C. RS、GIS D. GPS、GIS
7. 我国多个大城市要求共享单车平台企业停止新车投放的主要原因是( )
A. 不便于外地游客使用单车 B. 用车费用高,市场需求小
C. 投入成本高,设备维护费用高 D. 乱停乱放严重,增加管理难度
【答案】6. D 7. D
【解析】
本题考查地理信息技术应用及城市环境问题。GPS有定位导航功能,可帮助定位车的位置;GIS是地理信息系统,可通过它查寻车的分布区。共享单车市场投放量已经很多,但由于乱停乱放严重,增加管理难度。
【6题详解】
在共享单车的约车、找车过程中,是通过查询技术和定位技术来完成预约的;GPS有定位导航功能,可帮助定位车的位置;GIS是地理信息系统,可通过它查寻车的分布区;RS是遥感技术,只获取公享单车是否存在的信息,并不能获其地理位置。A、B、C都错;选D正确。
【7题详解】
共享单车市场投放量已经很多,但由于乱停乱放严重,增加管理难度;共享单车并不影响外地游客使用,A错;共享单车以其价廉,广受欢迎,B错;单车投入成本低、维护费用低,C错。选D正确。
下图为我国西部某牧场的草地植被指数与羊只数量的相关关系图,草地植被指数是指草地植被覆盖率与草层高度的乘积,读图回答下面小题。
8. 图示信息表明( )
A. 草地植被指数越低,能饲养的羊只数量越多
B. 草地植被指数越低,牧场的承载力越大
C. 饲养的羊只数量越多,对牧场植被的破坏越大
D. 草地植被指数过高,不利于养羊业的发展
9. 针对上述问题,下列措施最为切实可行的是( )
A. 尽力削减牧场上的养羊数量 B. 合理规划草地载畜量、合理轮牧
C. 将牧场整体改建为自然保护区 D. 改变畜牧方式,大力发展先进的游牧业
【答案】8. C 9. B
【解析】
【8题详解】
饲养羊只数量越多,草地植被指数越低,A选项因果倒置,C正确;草地植被指数越低,牧场的承载力越小,B错误;草地植被指数高,有利于养羊业的发展,D错误。
【9题详解】
由图中数据可知,随着饲养羊只数量减少,草地植被有所恢复,故应合理规划草地载畜量、合理轮牧,B正确。A、C选项不利于牧区的经济发展,游牧业属于传统农业并不先进,D错误。
“红色荒漠”是指我国南方低山丘陵地区的土地荒漠化,植被覆盖率在30%以下。下图为“‘红色荒漠’形成结构示意图”。据此回答下列小题。
10. 图中①②③④所代表的内容分别是( )
A. 人口增加、高温多雨、滥伐森林、水土流失
B. 水土流失、高温多雨、滥伐森林、人口增加
C. 人口增加、滥伐森林、高温多雨、水土流失
D. 高温多雨、滥伐森林、水土流失、人口增加
11. 下列措施能够有效治理我国南方低山丘陵地区“红色荒漠”的有( )
①退牧还耕 ②积极开发新能源
③控制人口增长 ④严禁过度放牧
⑤防治水土流失
A. ①②⑤ B. ②③⑤
C. ①③④ D. ②④⑤
【答案】10. A 11. B
【解析】本题主要考查水土流失。从结构图可以看出,我国南方低山丘陵地区“红色荒漠”形成的因素分成两类,一类是自然因素(高温多雨和水土流失),另一类是人为因素(人口增加和滥伐森林),
【10题详解】
从结构图可以看出,景程人均耕地面积减小,燃料需求增加的①是人口增加,导致的结果③是滥伐森林;导致地表径流加剧,侵蚀地表的②是高温多雨,侵蚀的结果④是水土流失,所以A正确。
【11题详解】
我国南方低山丘陵地区“红色荒漠”的产生不是由过度放牧造成的,故①④错误,根据排除法即可得出正确答案,所以B正确。
下图所示山地为甲、乙两条河流的分水岭,由透水和不透水岩层相间构成。在生态文明建设过程中,该山地被破坏的森林植被得以恢复,随之河流径流量发生了变化,河流径流的年内波动也减缓了。据此完成下面小题。
12. 森林植被遭破坏后,河流径流量年内波动强烈,是由于( )
A. 降水更多转化为地下水 B. 降水更多转化为坡面径流
C. 降水变率增大 D. 河道淤积
13. 森林植被恢复后,该山地的( )
①降水量增加 ②蒸发(腾)量增加
③坡面径流增加 ④地下径流增加
A. ①② B. ①④
C. ②④ D. ③④
【答案】12. B 13. C
【解析】
【12题详解】
森林植被遭破坏后,下渗减少,降水转化为地下水减少,A错。森林植被遭破坏后,下渗减少,降水更多转化为坡面径流,河流径流量丰水期增加、枯水期变化不大,年内波动强烈,B对。植被破坏影响范围小,对降水变率影响小,C错。森林植被遭破坏后,会导致河道淤积增多,河床升高,但是结果是不管汛期还是枯水期,水位都比以前升高,不会直接导致年内径流波动强烈,D错。故选B。
【13题详解】
森林植被恢复,对降水量的影响不大,①错误。森林植被恢复,蒸发(腾)量是增加的,②正确。森林植被恢复,降水受植被的截留变多,下渗增加,坡面径流变小,③错误。森林植被恢复,降水受植被的截留变多,下渗增加,从而导致地下径流增加,④正确。C正确,ABD错误。故选C。
干热岩是指一般温度大于200℃,埋深数千米,内部致密不透水的高温岩体,是一种新兴的地热能。我国干热岩资源丰富,2017年9月6日,我国在青海省首次钻获236。C的高温干热岩体。下图为干热岩发电示意图。据此完成下列各题。
14. 当前制约青海省干热岩规模化开采的主要因素是( )
A. 技术 B. 市场
C. 地形 D. 气候
15. 若规模化开采利用干热岩,将有利于我国
①提高能源利用效率 ②加快进入石油时代
③缓解能源供应紧张 ④有效改善大气质量
A. ①② B. ②③
C. ①④ D. ③④
【答案】14. A 15. D
【解析】
【14题详解】
读图文材料可知,干热岩发电环节较多,过程复杂,对生产技术要求高,青海经济落后、技术不发达,故制约青海省干热岩规模化开采的主要因素是技术,A正确;我国干热岩资源丰富,东部能源需求量大,市场广阔,B错误;当前中国技术发达,地形、气候等自然因素不是制约青海省干热岩规模化开采的主要因素,CD错误。故选A。
【15题详解】
规模化开采利用干热岩不表示提高能源利用效率,与能源利用效率无关,①错。规模化开采利用干热岩,对石油依赖度减小,②错。我国干热岩资源丰富,若规模化开采利用干热岩,将有利于我国缓解能源供应紧张状况,③对。干热岩属于清洁能源,能有效改善大气质量,④对。D对,A、B、C错。故选D。
波河是意大利境内最大河流,径流量丰富。下图为波河流域水系图及流域内气候资料图。
完成下列各题。
16. 波河流域主要气候类型是( )
A. 温带海洋性气候 B. 地中海气候
C. 温带大陆性气候 D. 亚热带季风气候
17. 波河流域河流水系发达、支流众多,与其关联性较强的有( )
①地形 ②气候 ③洋流 ④植被 ⑤土壤
A. ①② B. ③④⑤
C. ①④⑤ D. ②③⑤
18. 意大利政府拟对波河进行梯级开发, 那么对中下游地区地理环境产生的有利影响有
①减轻旱涝灾害的威胁 ②增大年径流量
③增大河流枯水期流量 ④提高地下水水位
A. ①② B. ②③
C. ③④ D. ①③
【答案】16. B 17. A 18. D
【解析】
【16题详解】
该流域位于阿尔卑斯山以南,据气候资料图分析可知,波河流域冬季最低气温0℃以上,且冬季降水多,夏季高温干燥,可判断波河流域为地中海气候。B正确,ACD错误。故选B。
【17题详解】
河流的水文水系特征与地形地势和气候有关。据图可知,该河流中下游流经著名的波河平原,该平原西部和北部接高大绵延的阿尔卑斯山脉,南临亚平宁山脉,地处地中海气候区,冬季降水多,因此流域河流水系发达、支流众多,与洋流、植被、土壤关系不大。①②正确,③④⑤错误,A正确,BCD错误。故选A。
【18题详解】
大坝洪水期拦蓄洪水可以减轻中下游洪灾,枯水期放水会增大河流枯水期流量,会减轻旱涝灾害的威胁,①③正确;对河流上游进行梯级开发及在上游拦水建坝,河流年径流量不变,②错误;上游进行梯级开发,中下游地下水位会下降,④错误。D正确,ABC错误。故D正确。
辽宁省阜新市是一座因煤而建、因煤而兴的城市。2008年3月,阜新市被国家界定为首批资源枯竭城市。2008年10月,辽宁启动实施“突破阜新”战略。据此回答下面小题。
19. “矿竭城不衰”,煤城阜新将转型目标锁定“现代农业”,其主要依据是( )
①矿区有大量废弃土地,人均土地资源丰富
②交通条件优越
③现代农业市场前景广阔
④农业能承载更多劳动力
A. ①③ B. ②③
C. ②④ D. ③④
20. “突破阜新”战略采取了如下部分措施,与鲁尔区治理思路不一致的是( )
A. 加快推进煤化工,特别是煤制天然气和煤制油项目
B. 加快基础设施建设,如高速公路和高速铁路
C. 省直部门帮扶阜新,引进亿元以上项目
D. 积极进行环境污染的治理
21. 在经济转型过程中,资源枯竭型城市( )
A. GDP一定会随着资源的枯竭而下降
B. 第二产业比重下降,第一、三产业比重上升
C. 人口大量迁往其他城市或郊区就业
D. 应该因地制宜寻找新的经济增长点和发展新兴产业刺激经济发展
【答案】19. A 20. C 21. D
【解析】考查传统工业区的问题与改造措施。
【19题详解】
因煤而兴,附近农业人口比重相对较少,加之矿区复垦,废弃土地的再利用,人均土地资源丰富。工业较发达,非农业人口较多,现代农业市场前景广阔。A正确。
【20题详解】
鲁尔区改造传统产业措施,发展新兴产业,调整产业布局,拓展交通网等措施,A、B、D 三项均符合鲁尔区。在我国省直部门帮扶,政府直接帮助城市转型,体现了我国社会主义制度的优越性。所以与鲁尔区治理思路不一致的选C。
【21题详解】
资源型城市转型过程中,由于寻找了新的经济增长点,GDP 不一定会下降,A错误;第一产业比重变化不大,第二产业比重下降,第三产业比重上升,B错误;人口部分迁出,迁出人口量取决于其转型是否成功,C错误;资源枯竭型城市要寻找新的经济增长点和发展新兴产业以促使经济复兴。D正确。
能源消费强度是衡量一个国家能源利用效率的重要指标,它是指产出单位经济量所消耗的能源量,强度越低,能源效率越高。读1965~2005年中国能源消费与GDP变化关系图,回答下面小题。
22. 有关我国能源消费强度变化正确 的是( )
A. 随GDP的增加呈增长趋势
B. 随能源消费总量的增加呈增长趋势
C. 随能源消费总量的增加呈持续下降的特点
D. 早期快速增长,自1978后年下降,但2001年后略有回升
23. 影响能源消费强度的因素有( )
①经济结构 ②科技水平
③能源结构 ④生产规模
A. ①②③④ B. ①②③
C. ①②④ D. ②③④
24. 据图判断,我国目前建立能源节约型生产体系的关键是( )
A. 降低GDP增长速度 B. 将高耗能的工业部门作为节能重点
C. 提高第三产业能源消费比例 D. 发展节水农业、石油农业和精确农业
【答案】22. D 23. B 24. B
【解析】
【22题详解】
据右图可知,我国能源消费强度随GDP的增加呈下降趋势,故A项错误;随能源消费总量的增加呈下降趋势,故B项错误;随能源消费总量的增加波动下降,故C项错误;早期快速增长,自1978后年下降,但2001年后略有回升,故D项错误。
【23题详解】
影响能源消费强度的因素有经济结构、科技水平、能源结构,故B项正确。
【24题详解】
降低GDP增长速度,不利于经济可持续发展,故A项错误;将高耗能的工业部门作为节能重点,故B项正确;应该降低第三产业能源消费比例,故C项错误;石油农业不利于建立能源节约型生产体系,故D项错误。
湿地的分布受气候、地形、水文和人类活动等多种因素的影响。读黄河流域湿地分布与干燥度的折线图(干燥度是年蒸发量与年降水量之比)。完成下列各题。
25. 关于该流域湿地与干燥度关系的叙述,正确的是( )
A. 干燥度越小,流域湿地总面积越大 B. 干燥度越大,湖泊湿地率越高
C. 沼泽湿地率与干燥度相关性最强 D. 河流湿地受干燥度影响最明显
26. 黄河下游流域的干燥度主要在1.5~3。有关黄河下游湿地的叙述正确的是( )
A. 湿地面积大小主要取决于上游来水量大小
B. 上游来水量减小使沿海沼泽湿地面积扩大
C. 南水北调东线工程可使河流湿地大幅扩大
D. 扩大水稻种植面积是提高湿地率的有效措施
【答案】25. C 26. A
【解析】本组题考查湿地资源的开发与保护和资源跨区域调配等知识。
【25题详解】
从图中看湖泊湿地与河流湿地与干燥度并不呈正相关关系,全部湿地和沼泽湿地与干燥度呈正相关关系,导致总湿地与干燥度呈负相关关系的最主要因素是沼泽湿地,沼泽湿地随干燥度的变化最明显。故选C。
【26题详解】
黄河下游湿地主要是河流入海口的沼泽湿地,上游来水量大,河口的沼泽湿地面积就大,A正确;南水北调东线工程建设需要加强蓄水工程建设,以满足提水的需要,增加的主要是湖泊湿地;黄河下游地区水资源紧张,不宜发展水稻生产,因此扩大水稻种植面积并不是提高湿地率的有效措施。故选A。
读黄河三角洲造陆速率与年降水量(实线)和植树种草面积(虚线)的关系图,回答下列各题。
27. 黄河三角洲侵蚀和堆积平衡的临界值约为( )
A. 年降水量约为320~340毫米,植树种草面积约为1 300~1 350平方千米
B. 年降水量约为430~450毫米,植树种草面积约为550~580平方千米
C. 年降水量约为550~580毫米,植树种草面积约为430~450平方千米
D. 无法估量
28. 黄河三角洲面积的增长主要与下列哪一地区的植树种草的面积有关( )
A. 山东境内 B. 内蒙古高原
C. 黄土高原 D. 太行山区
【答案】27. A 28. C
【解析】
【27题详解】
从图中可知,黄河三角洲的面积增长与降水量呈正相关关系,与植树种草面积呈负相关关系,其侵蚀与堆积平衡的临界值应从图中三角洲的造陆速率为0时读读出年降水量和植树种草的面积分别为年降水量约为320~340毫米,植树种草面积约为1 300~1 350平方千米,故A正确。
【28题详解】
黄河三角洲的形成主要与黄河的泥沙输送密切相关,而黄河的泥沙主要来自黄土高原的水土流失,故C正确。
农业生产受自然条件影响非常明显,下图为我国某种主要农作物不同省份的农时图,其中时间为该农作物最迟的播种和收获时间,读图完成下列各题。
29. 该农作物最有可能的是( )
A. 早稻 B. 晚稻
C. 冬小麦 D. 春小麦
30. 据图分析,与相近纬度比较,M 省该农作物生长时间长短及影响因素正确的是( )
A. 短、热量 B. 长、热量
C. 长、光照 D. 短、光照
【答案】29. C 30. B
【解析】
【29题详解】
读图,根据图中曲线,该农作物在华北地区的最晚播种时间是10月上旬,最晚收获季节是7月上旬。而在长江流域最晚播种时间是11月中旬,最晚收获时间是6月中旬。所以该作物最有可能的是冬小麦,C对。华北地区不是水稻主产区 ,A、B错。春小麦种植在东北地区,D错。
【30题详解】
读图, M 省位于青藏高原上,海拔高气温低,热量条件差,作物生长缓慢,作物成熟需要的生长时间长。影响因素是热量,B对。光照与生长期长短无关,A、C、D错。
考点:我国冬小麦播种、收获的地区差异,青藏高原区作物生长期长的原因。
二、综合题
31.阅读图文材料,完成下列要求。
斯里兰卡中部是该国重要的农业种植区,但由于技术落后,基本上处于靠天吃饭的原始农业状态。由我国某集团承建的M坝工程是斯里兰卡有史以来最大规模的水利枢纽工程,于2012年9月动工兴建,2015年3月大坝成功截流,2017年1月工程建成投入使用。下图示意斯里兰卡河流分布及M坝附近地区年内各月气温和降水量。
(1)简述M坝附近地区的气候特点,并分析大坝截流时间选择在3月的原因。
(2)分析该工程建设对当地非农产业发展的有利影响。
(3)推测该工程发挥作用后,将对周围农业区的作物熟制产生怎样的影响?分析其原因。
【答案】(1)特点:全年高温,年降水量丰富(约2000mm),旱、雨季分明。
原因:3月及前两个月流域内降水较少,河流处于枯水期,流量较小,可降低截流难度,(保障截流安全,节省截流支出);滑坡、泥石流等地质灾害少,便于施工。
(2)工程建设过程中,能够带动当地建材、交通运输等产业发展;工程建成后提供电力,促进工业发展;工程形成新景观,可带动当地旅游业发展。
(3)(该工程发挥作用后,)周围农业区农作物可以一年三熟(或多熟)。
原因:该地热量条件可以满足农作物一年三熟(或多熟);但(由于降水季节分配不均,)旱季降水不能满足作物生长需求,导致作物只能雨季生长,熟制受到限制;该工程改善了农业灌溉条件(调节了降水的季节分配),旱季农作物也可以生长。
【解析】(1)气候特点主要结合气候资料统计图从气温与降水角度分析。读统计图可知,该地气温全年较高,从降水看,季节变化明显,有明显的旱雨两季。大坝截流时间选择在3月的原因主要与河流流量大小有关,降水少,流量小,有利于截流,滑坡、泥石流等自然灾害少。
(2)该工程建设对当地非农产业发展的有利影响,主要从大坝修建对工业、旅游业等产业的影响进行分析。大坝修建,能够带动当地建材、交通运输等产业发展;工程建成后提供电力,促进工业发展。从对旅游业的影响来看,工程形成新景观.可带动当地旅游业发展。
(3)将对周围农业区的作物熟制产生怎样的影响。主要从改善灌溉条件对熟制的影响角度考虑。该地降水有旱雨两季,旱季时由于水资源短缺,影响农业生产的熟制,而热量条件优越,工程的修建,保障了水资源工业,提高了农作物的熟制。
32.阅读图文材料,完成下列要求。
材料一 荷兰是世界上填海造陆面积最大的国家之一,下图中a湖就是填海造陆所形成的湖泊。荷兰人喜欢穿本地杨树做的木鞋劳作,木鞋有防潮、易清洗的特点,被誉为“荷兰四宝”(木鞋、风车、奶酪、郁金香)之首。
材料二 荷兰是风车大国,但是发电风车却很少,风力发电量只占全国总发电量的5.2%(2014年数据),远远落后于欧盟其他国家。
(1)从自然地理环境角度分析荷兰人喜欢穿木鞋劳作的原因。
(2)说明堤坝建成后a湖盐度的变化及其原因。
(3)从外力作用的角度推测修建堤坝后对岛链的影响。
(4)荷兰政府规划在近海和陆地上发展风能发电,却遭到了荷兰民众的大力反对。你是否支持荷兰民众的观点,并说明原因。
【答案】(1)荷兰属于温带海洋性气候,全年湿润;加之地势低平,地表易积水,地表泥泞;木鞋防潮,防水,易清洗,有利于在泥泞中行走;当地气候适宜杨树生长,制鞋原料丰富。
(2)盐度减小。湖水原为海水,盐度较高,建设大坝调控放出咸水,同时河流淡水汇入,导致湖水盐度变小。
(3)大坝建成后,河流搬运作用带来的泥沙多在湖区沉积,携带到岛链沉积的泥沙减少,随着(北大西洋暖流)海水的侵蚀作用,岛链的面积可能减小。
(4)支持。风力发电占地面积广,荷兰土地面积小,地价高;发电风车体积大,遮挡视线,影响沿海旅游业的发展;发电风车噪声大,影响居民生活;近海风力发电风车影响海洋生态;荷兰临北海,油气资源较丰富。或不支持。风电是清洁能源,利于生态环境的改善;且是可再生能源;荷兰风能资源丰富.
【解析】
(1)从自然地理环境角度,主要是从气候、地形、植被等因素分析。荷兰属于温带海洋性气候,全年湿润多雨。平原为主,地表易积水。木鞋不怕沾水,易清洗,适宜在泥泞中行走。当地气候适宜杨树生长,制鞋原料丰富。
(2)堤坝建成后,隔断海水影响,a湖盐度减小。大坝围起的湖水原为海水,盐度较高。建设大坝调控放出咸水,同时陆地河流淡水汇入,导致湖水盐度变小。
(3)从外力角度分析,主要是沉积、侵蚀作用两方面。大坝建成后,河流搬运作用带来的泥沙多在湖区沉积,携带到岛链沉积的泥沙减少,岛链的沉积减少。沿岸北大西洋暖流海水的侵蚀作用没有减弱,导致岛链的面积可能减小。
(4)从占地、旅游、噪音、生态、能源等角度分析,风力发电占地面积广,荷兰土地面积小,地价高。发电风车体积大,遮挡视线,影响沿海旅游业的发展。发电风车噪声大,影响居民生活。近海风力发电风车影响海洋生态。荷兰临北海,油气资源较丰富。所以支持民众的观点。风电是清洁能源,利于生态环境的改善。风能是可再生能源,荷兰风能资源丰富,利于减轻环境污染。 所以不支持民众观点。
33.阅读图文资料,完成下列要求。
材料一:野生黑枸杞是青海省荒漠戈壁地区主要的建群植物之一。青海省野生黑枸杞资源丰富,品质优良,具有颗粒饱满、汁浓甘甜味美、保健药用价值高等特点。
材料二:近年来,青海省不断加大对黑枸杞的人工栽培技术投资和实验性驯化种植,并取得了很好的生态、社会和经济效益,但黑枸杞产业化生产仍存在许多问题。下图为青海省年平均日照时数和年平均降水量空间分布图。
(1)简述青海省野生黑枸杞品质优良的原因。
(2)分析青海省野生黑枸杞人工种植的有利社会经济条件。
(3)说出青海省黑枸杞产业化生产可能存在的主要问题(两条),并提出合理的解决措施(三条)。
【答案】(1)地势较高,光照充足,昼夜温差大,利于糖分及营养成分积累;春夏季节冰雪融水量大,低温型地下水资源充足,利于果肉积汁充盈;太阳紫外辐射强,气温低,病虫害、果肉果汁菌类含量极少;距离工业发达地区较远,无污染,果质优良。(任答3点)
(2)地处青藏铁路沿线,交通运输便利;野生黑枸杞药用价值和营养价值较高,消费市场广阔;地处西部地区,经济扶持政策优惠;科技投资力度不断加大,人工抚育与栽培技术不断提高。
(3)问题:人工种植起步晚,规模小,产量较低;农户种植技术落后,生产成本高,经济效益低;加工产业链短,产品结构单一,附加值低;投入高端加工研发资金、技术不足,高值化加工利用的关键技术缺乏;宣传力度小,品牌优势不足,知名度低等。(任答2点)
措施:充分发挥资源优势,建设黑枸杞专业化(规模化)种植园;实施农户技术培训,提高规模化种植农户的科技素质;发展黑枸杞工业园,调整产品结构,延长黑枸杞加工产业链,增加附加值;加大研发技术资金投入, 提高黑枸杞产业的科技含量;加大对外宣传力度,树立品牌优势等。(任答2点)
【解析】
(1)在青藏高原地区农产品品质优良的原因,一般分自然和社会两方面去分析,自然方面主要是光照强、昼夜温差大等;社会原因主要从地理位置、人口少、污染小等方面分析。
(2)社会经济条件主要考虑当地交通、市场、科技、政策、劳动力等方面。根据材料,结合青海当地实际找到有利方面即可。
(3)青海地处我国内陆地区,经济、科技、文化水平落后,发展现代农业时,存在的问题肯定有技术落后、资金不足、规模小、品牌缺失、生产效率低等,解决措施应该针对问题,走产业化道路,加强科技、资金投入,对农户提供技术培训,延长产业链,树立品牌意识等。

