【地理】山东省微山县第二中学2019-2020学年高二下学期第一学段教学质量监测试题(解析版)
展开山东省微山县第二中学2019-2020学年高二下学期
第一学段教学质量监测地理试题
第I卷 (共80分)
一、单项选择题(共40小题,每小题2分,满分80分。)
一艘载有4 000多吨重油的俄罗斯油轮遭遇暴风雨后发生断裂,导致至少1 300吨重油流入黑海和亚速海之间的刻赤海峡。这一地区的海洋生物将面临严重的威胁,要恢复刻赤海峡的生态可能需要10年的时间。据此,完成下列各题。
1. 若重油污染区内的鱼类迅速死亡,有关鱼类死亡原因的叙述正确的是( )
①油膜覆盖海面,水中异常黑暗,鱼类缺少必要的光照 ②油膜覆盖海面,海水中缺氧,鱼类窒息 ③海水严重污染,鱼类中毒 ④重油比较黏稠,鱼类难以流动
A. ①② B. ①④
C. ②③ D. ①②③④
2. 下列对油污的处理方案中,对海洋环境影响最小的是( )
A. 喷洒强效洗涤剂,使油污迅速分散
B. 利用吸油毡、麦秆、泥炭等物质吸收,集中处理
C. 直接用燃烧法清除
D. 播撒粉状石灰,使油污分散
【答案】1. C 2. B
【解析】
【1题详解】
若重油污染区内的鱼类迅速死亡,主要体现在是鱼类中毒和油膜覆盖洋面而导致水中缺氧,使鱼类窒息死亡,所以C正确。
【2题详解】
喷洒洗涤剂,加速油污的扩散,则污染扩散到其他区域;燃烧法污染大气环境;播撒粉状石灰,使油污分散;利用吸油毡、麦秸等物质吸收,集中处理,对周围环境的影响最小;所以B正确。
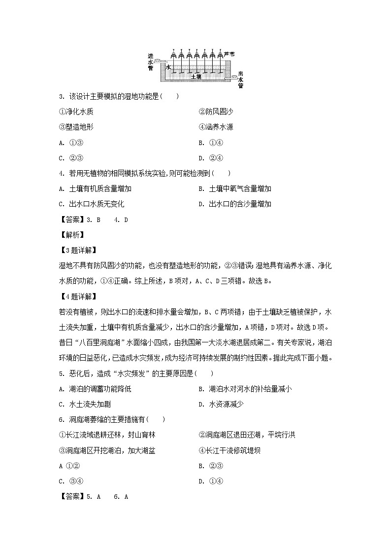
某校地理研究性学习小组利用水池(4 m×2 m×1 m)、土壤、芦苇、水管等材料设计了一个人工湿地系统(如下图)。据此完成下列小题。
3. 该设计主要模拟的湿地功能是( )
①净化水质 ②防风固沙
③塑造地形 ④涵养水源
A. ①③ B. ①④
C. ②③ D. ②④
4. 若用无植物的相同模拟系统实验,则可能检测到( )
A. 土壤有机质含量增加 B. 土壤中氧气含量增加
C. 出水口水质无变化 D. 出水口的含沙量增加
【答案】3. B 4. D
【解析】
【3题详解】
湿地不具有防风固沙的功能,也没有塑造地形的功能,②③错误;湿地具有涵养水源、净化水质的功能,①④正确。综上所述,B项对,A、C、D三项错。故选B。
【4题详解】
若没有植被,则出水口的流速和排水量会增加,B、C两项错;由于土壤缺乏植被保护,水土流失加重,土壤中有机质含量减少,出水口的含沙量增加,A项错,D项对。故选D项。
昔日“八百里洞庭湖”水面缩小四成,由我国第一大淡水湖退居成第二。有关专家说,湖泊环境的日益恶化,已造成水灾频发,成为经济可持续发展的制约性因素。据此完成下面小题。
5. 恶化后,造成“水灾频发”的主要原因是( )
A. 湖泊的调蓄功能降低 B. 湖泊水对河水的补给量减小
C. 水土流失加剧 D. 水资源减少
6. 洞庭湖萎缩的主要措施有( )
①长江流域退耕还林,封山育林 ②洞庭湖区退田还湖,平垸行洪
③洞庭湖区开挖湖泊,加大湖盆 ④长江干流修筑堤坝
A ①② B. ②③
C. ③④ D. ①④
【答案】5. A 6. A
【解析】
【5题详解】
湖泊面积缩小,导致湖泊对河流的调蓄功能降低,所以洪灾多发,而不是水土流失加剧和水资源减少,A正确,CD错;主要是河流汛期期间,湖泊对河流的吸纳能力减弱,而不是湖泊对河水的补给量减少,B错。故选A。
【6题详解】
长江流域退耕还林,封山育林,减少水土流失,从而减缓湖泊的泥沙淤积,①正确;洞庭湖退田还湖,平垸行洪,从而逐步恢复洞庭湖的面积,②正确;洞庭湖区开挖湖泊加大湖泊,不利于生态环境保护,会导致洞庭湖湖泊环境更加恶化,③错;长江干流修筑堤坝不能减缓洞庭湖湖泊萎缩,④错。故选A。
读人类社会与自然环境的相互关系模式图,完成下题。
7. 图中表示人类社会的是( )
A. 内圆 B. 外圆
C. 箭头① D. 箭头②
8. 下列人类活动能用图中箭头②表示的是( )
A. 废弃物 B. 生存空间
C. 物质和能量 D. 消费活动
9. 若箭头④表示沿海低地淹没,则箭头③表示( )
A. 全球气候变暖 B. 温室气体大量排放
C. 极冰融化 D. 海水膨胀
【答案】7. A 8. A 9. B
【解析】
【7题详解】
在人类社会与自然环境的相互关系模式图中,一般用箭头表示物质和能量的传输方向、人类与环境的相互作用,用圆表示人类社会和自然环境;人类社会存在于自然环境中,并占据一定的空间,因此,表示人类社会的应是内圆。
【8题详解】
消费活动是在人类社会中完成的,产生的废弃物排放到自然环境中,用箭头②表示;自然环境向人类社会提供生存空间、物质和能量,用箭头①表示。
【9题详解】
沿海低地淹没是全球气候变暖导致极冰融化和海水膨胀的结果,而温室气体大量排放则是导致全球气候变暖的人类活动。
据观测,北京夏季绿化状况好的地区气温比没有绿化的地区低3℃~5℃。完成下列问题。
10. 夏季绿化状况好的地区气温较低的最主要原因是植被( )
A. 吸收太阳辐射较多 B. 使得地面辐射变弱
C. 使得保温作用较弱 D. 吸收大气逆辐射弱
11. 城市大量绿化后,城市河流最可能会( )
A. 径流总量明显下降 B. 水位季节变化变大
C. 流量趋向更加稳定 D. 抗旱涝的能力减小
【答案】10. B 11. C
【解析】了解地面辐射是大气的主要直接热源,气温高低,主要决定于地面辐射能量的多少。植被能够削弱到达地面的太阳辐射,对大气辐射、大气逆辐射的影响小。植被吸收太阳辐射对气温影响小。
【10题详解】
夏季绿化状况好的地区气温较低的最主要原因是植被削弱到达地面的太阳辐射,使得地面辐射变弱,地面辐射是大气热量的主要直接来源,所以气温较低,B对。吸收太阳辐射影响小,A错。不影响大气保温作用,C错。植被不影响大气逆辐射,D错。
【11题详解】
植被有涵养水源的功能,城市大量绿化后,城市河流最可能会流量趋向更加稳定,C对。径流总量没有明显变化,A错。雨季水位不会太高,旱季水位不会太低,水位季节变化变小,B错。抗旱涝的能力增强,D错。
点睛:记住地面辐射是大气的主要直接热源,植被吸收太阳辐射对气温影响小,主要是通过遮挡,削弱到达地面的太阳辐射,使地面辐射减弱,气温降低。
自2019年7月1日起,被称为“史上最严”垃圾分类措施的《上海市生活垃圾管理条例》正式实施。这表明,推行20多年后“垃圾分类”正式纳入法治柜架。不仅如此北京广州深圳等其他一线城市也纷纷立法,垃圾分类时代已经到来根据《条例》,上海市生活垃圾按照可回收物有害垃圾、湿垃圾、干垃圾分为四大类。传统垃极处理方法主要有填埋和焚烧两种。
据此完成下面小题。
12. 确定垃圾填埋场的选址可借助的地理信息技术是( )
A. RS B. GPS
C. GIS D. 数字地球
13. 按照上海生活垃圾的四种分类,矿泉水瓶属于( )
A. 有害垃圾 B. 湿垃圾
C. 干垃圾 D. 可回收物
【答案】12. C 13. D
【解析】
【12题详解】
垃圾填埋厂选址的影响因素很多,交通便利,地质稳定,人口密度小,地价低,地下水较为缺乏等,因此在其选址中,我们需要借助GIS技术,对这些影响因子进行分析处理,最终确定位置,故本题选C。
【13题详解】
结合生活常识和上海垃圾分类的相关知识,矿泉水瓶是塑料,是属于可回收物。故本题选择D。
近几年来,珠江流域持续干旱,江河水位显著偏低,海水倒灌,咸潮上溯,给珠江三角洲的澳门、珠海、中山、广州等地供水造成很大影响。根据所学知识,回答下列各题。
14. 珠江口咸潮一般发生在( )
A. 冬春 B. 夏秋
C. 秋冬 D. 春夏
15. 当河流咸潮发生时,除造成淡水短缺外,还可能引起的生态环境问题是( )
A. 三角洲海岸蚀退 B 地面沉降
C. 三角洲地区土壤盐碱化加剧 D. 发生赤潮
【答案】14. A 15. C
【解析】咸潮是因江河水位显著偏低,发生的海水倒灌现象。珠江口在冬春季节水量最小,咸潮一般发生在冬春季节。当河流咸潮发生时,除造成淡水短缺外,还可能引起三角洲地区土壤盐碱化加剧。咸潮发生在冬春季节,赤潮发生的时间主要在夏季。
【14题详解】
咸潮是因江河水位显著偏低,发生的海水倒灌现象。珠江口在冬春季节水量最小,咸潮一般发生在冬春,A对。夏秋季节降水多,河流水量大,水位高,不易发生咸潮,B、C、D错。
【15题详解】
当河流咸潮发生时,海水补给地下水,除造成淡水短缺外,还可能引起的生态环境问题是三角洲地区土壤盐碱化加剧,C对。咸潮时水流缓慢,不会引起三角洲海岸蚀退、地面沉降,A、B错。咸潮发生在冬春季节,赤潮发生的时间主要在夏季,D错。
读世界能源消费构成比重变化图,回答下列各题。
16. 关于图中曲线表示的能源,判断正确的是( )
A. ①曲线表示木柴 B. ②曲线表示煤炭
C. ③曲线表示石油 D. ④曲线表示潮汐能
17. 根据图中信息判断,下列叙述正确的是( )
A. 现阶段最有发展前途的能源是天然气 B. 20世纪世界主要能源是木柴和煤炭
C. 目前世界主要能源是石油和木柴 D. 目前石油所占比重呈上升趋势
【答案】16. C 17. A
【解析】
【16题详解】
读图,结合图中横轴表示的时间及对应的能源所占比重分析,图中曲线表示的能源,②曲线在1850年占比重最大,表示木柴,A错。①曲线在1900年前后占比重最大,表示煤炭,B错。③曲线在1950年占比重增大,且逐渐超过煤炭所占比重,表示石油,C对。④曲线出现的晚,表示水能,⑤最晚出现,表示核能,⑥出现较早,与石油利用时间相近,近年来占比重增长快,代表天然气。
【17题详解】
结合前面分析,从图中可看出⑥曲线代表天然气,在能源消费构成中所占比重不断升高,是最有发展前途的能源,A对。20世纪世界主要能源是石油和煤炭,B错。目前世界主要能源是石油和天然气,C错。目前石油所占比重呈下降趋势,D错。
点睛:根据图中不同年代生产力水平,判断主要的能源类型。农业文明时期主要能源是木柴,工业文明初期是煤炭,然后是石油、天然气,生产力水平提高,水能、核能依次得到开发利用。根据曲线的形态,判断目前最有发展前途的能源是天然气。
读我国某生态环境问题分布统计图,完成下列问题。
18. 该生态环境问题是( )
A. 土地荒漠化 B. 水土流失
C. 酸雨 D. 生物多样性减少
19. 为了避免该生态环境问题在我国西北地区愈演愈烈,下列做法可取的是( )
A. 大面积植树造林,减少水土流失
B. 解决当地群众生活用能问题,严禁乱砍滥伐
C. 加快城市化进程,提高人们的生活水平
D. 引水灌溉,大力发展农业生产
【答案】18. A 19. B
【解析】
【18题详解】
读图,该生态环境问题在西北干旱地区占比重大,在新疆占的比重达40﹪,应是土地荒漠化问题,新疆水土流失问题、酸雨问题少,生物多样性减少问题在东部地区更突出。故选 A。
【19题详解】
西北地区缺水,不适宜大面积植树造林,干旱区,不能大力发展农业生产,要因地制宜发展,加快城市化进程,可能导致环境问题更严重,解决当地群众生活用能源问题,严禁乱砍滥伐,可以保护植被,保护生态环境。故选B。
2017年9月10日、2017中国汽车产业发展国际论坛上工业和信息化部副部长辛国斌表示,许多国家纷纷调整发展战略,在新能源、智能网联产业加快产业布局,目前我国工信部也启动了相关研究.制订停止生产销售传统能源汽车时间表,全球汽车产业正加速向电动化的方向转变。据此回答下面小题。
20. 停止生产销售传统能源汽车后,我国( )
A. 自行车销量大增 B. 无人驾驶汽车销量大增
C. 电动汽车销售大增 D. 交通事故频率增加
21. 停止生产销售传统能源汽车的主要目的是( )
A. 缓解我国能源紧张 B. 改善大气环境质量
C. 降低汽车噪声污染 D. 缓解城市交通拥堵
【答案】20. C 21. B
【解析】
【20题详解】
目前自行车在我国出行服务中的功能已经可以忽略不计,停止生产销售传统能源汽车后对自行车的销量影响不大,A错误。无人驾驶汽车的技术尚未完全成熟,且目前其价格较高,普通民众没有足够的购买能力,即使停止生产销售传统能源汽车后,我国无人驾驶汽车的销量也不会大增,B错误。电动汽车环保、价格低,停止生产销售传统能源汽车后,我国电动汽车销售将会大增,C正确。传统能源汽车停止生产销售与交通事故发生的频率几乎没有关系,D错误。故选C项。
【21题详解】
传统能源汽车以燃油作为能源,其汽车尾气的排放量比较大,对空气的污染比较严重,因此可知停止生产销售传统能源汽车的主要目的是改善大气环境质量,B正确。“缓解我国能源紧张”、“降低汽车噪声污染”等这些是停止生产销售传统能源汽车的重要目的,但是不是其主要目的,AC错误。传统汽车停产后,电动汽车将会大量增多,城市交通仍然会处于拥堵的状态,D错误。故选B项。
读下图,回答下列各题。
22. 图中交通工具产生的主要危害有( )
①光化学烟雾污染 ②噪声污染
③水体污染 ④粉尘污染
A. ①② B. ②③
C. ③④ D. ①③
23. 在旧金山,甲危害最严重的季节是( )
A. 秋季 B. 夏季
C. 冬季 D. 春季
24. 下列减轻图中甲危害的措施或意见中,正确的是( )
①城区禁止鸣喇叭 ②实施减少汽车尾气的技术措施
③合理规划城市道路 ④搞好城市绿化
A. ①②③ B. ②③④
C. ①③④ D. ①②④
【答案】22. A 23. B 24. B
【解析】考查噪音污染、大气污染的形成原因和治理措施。
【22题详解】
图中交通工具为汽车,汽车排气管排放大量废气,造成大气污染,汽车尾气排入大气的碳氢化合物和氮氧化物等在阳光(紫外光)作用下发生光化学反应形成有害浅蓝色光化学烟雾,①对;汽车与道路摩擦和鸣笛产生噪音污染,②对;汽车不会排放大量污水和粉尘,对水污染、粉尘污染影响小,③④错,故选A。
【23题详解】
汽车排放的碳氢化合物等污染物越多,光照越强,气温越高,湿度越小,风力越小,则光化学烟雾污染越严重。城市污染物的排放量变化相对较小,但气象条件变化极大,旧金山为地中海气候,夏季受副高控制,高温少雨,空气湿度小,气温高、晴天多且太阳高度较大,光照强,盛行下沉气流,风力微弱,最容易出现光化学烟雾污染;冬季温和多雨,阴雨天气多,湿度大,光照较弱,光化学烟雾污染出现的频率较小;春秋季节降水较多,气温较低,光化学烟雾污染出现的频率较夏季小,因而甲危害最严重的季节是夏季,选B。
【24题详解】
城区禁止鸣喇叭可以减轻噪音污染,但城区禁止鸣喇叭这一政策应根据不同城市的交通状况、不同路段状况来确定,①错;实施减少汽车尾气的技术措施,有利于减少汽车尾气排放量,②对;合理规划城市道路,有利于减轻城市交通拥堵状况,从而减少司机鸣喇叭的频率和减少尾气排放量(堵车时汽车尾气排放量较大),③对;搞好城市绿化,增加植被面积,有利于增强植被吸烟滞尘、净化污染物、减弱噪音的能力,④对,故选B。
下图为内蒙古鄂尔多斯煤炭电力冶金公司产业链示意图。据此完成各题。
25. 图中的①②③④分别为( )
A. 煤气、焦煤、电力、水泥 B. 焦煤、电力、水泥、煤气
C. 水泥、焦煤、电力、煤气 D. 焦煤、电力、煤气、水泥
26. 下列关于该循环模式的叙述不正确的是( )
A. 实现了环境保护和经济增长的双重效益
B. 延长了产业链,提高了资源利用的深度和广度
C. 该模式不会对环境造成任何污染,彻底解决了环境污染问题
D. 该模式体现了“资源—产品—废弃物—再生资源”的循环经济模式
【答案】25. D 26. C
【解析】
【25题详解】
①加工后形成冶金焦,故①为焦煤;利用中煤和煤矸石发电形成②,故②为电力;③为炼焦中产生的气体,经过煤化工环节形成化工产品,故③为煤气。综上即可得出答案。
【26题详解】
该模式对环境仍有污染,只是污染程度较轻而已。
内蒙古草原是我国重要的牧区,其东部的草场载畜量远远高于西部。据此回答下面小题。
27. 导致内蒙古草原草场载畜量东、西差异的因素主要是( )
A. 年降水量 B. 海拔高度
C. 荒漠化程度 D. 人口密度
28. 合理利用内蒙古草场资源的措施有( )
A. 实行划区管理,规定适宜的载畜量,实行轮牧和轮流打草制度
B. 减少人工草场,提高天然草场的比重
C. 大力发展种植业,控制畜牧业比重
D. 增加牲畜数量,充分利用草场资源
【答案】27. A 28. A
【解析】试题考查影响载畜量的因素和合理利用草场资源的措施。
【27题详解】
内蒙古草原年降水量自东向西不断减少,植被从草原过渡到荒漠草原,草场载畜量不断下降,A正确。
【28题详解】
合理利用内蒙古草场资源的措施有,实行划区管理,规定适宜的载畜量,实行轮牧和轮流打草制度,A正确;应加强人工草场建设、退耕还草、恢复天然植被;盲目扩大牲畜数量,会导致牧场超载,引起牧场退化。
长江江豚是用肺呼吸的淡水哺乳动物, 近年来其种群数量急剧下降。为保护江豚,我国在长江流域选择封闭河流故道,通过定点定量投喂,进行半自然状态人工网箱养殖鱼并饲养江豚。下图示意长江的一段封闭河流故道(江豚研究地)。据此完成下面小题。
29. 研究人员发现人工池内饲养江豚,江豚的呼吸间隔时间比半自然状态短。因为人工池( )
A. 水浅光照足 B. 水浅空间小
C. 江豚生存适应性弱 D. 受人类活动影响多
30. 推测江豚活动最集中的区域是( )
A. ①区域 B. ②区域
C. ④区域 D. ⑤区域
【答案】29. B 30. D
【解析】
【29题详解】
研究人员发现人工池内饲养江豚,江豚的呼吸间隔时间比半自然状态短,说明人工池水中氧气不足,由于选择封闭河流故道饲养,这与水浅空间小有密切关系,B正确。江豚的呼吸间隔时间与光照、江豚生存适应性弱、人类活动没有直接的关系,排除A、C、D。故选B。
【30题详解】
①区域临近渡口,轮船较多,江豚容易受到伤害,A不符合题意。②区域有人类活动干扰,且水域面积较小,不适合江豚活动,B不符合题意。图中显示,④区域虽然人类活动少,但江面狭窄,江豚活动集中程度相对较低,C不符合题意。读图可知,⑤区域临近出口,水体交换频繁,且水面较宽,人类活动少,对其干扰小,故⑤区域最可能是江豚活动最集中的区域,D符合题意。故选D。
电影《美人鱼》中有“当这个世界连最后一滴干净的水、一口干净的空气都没有了,钱还有什么意义呢?”的经典台词。据此完成下列各题。
31. 《美人鱼》经典台词反映的最主要的环境问题是( )
A 生态破坏 B. 环境污染
C. 资源短缺 D. 环境污染演化问题
32. 《美人鱼》经典台词所揭露的行为违背了可持续的( )
A. 发展的观念 B. 公平的观念
C. 环境的观念 D. 权利的观念
【答案】31. B 32. C
【解析】
【31题详解】
考查环境问题。根据题干材料“一滴干净的水、一口干净的空气都没有了”可推测其反映的主要环境问题是水污染和大气污染,属于环境污染。故答案选B项。
【32题详解】
由材料分析可知,台词主要说明环境遭到污染,所以其违背了可持续发展环境的观念。故答案选C项。
随着光伏发电用地需求的激增,一些天然湖泊和湿地成为光伏阵列的集结之地。下图为江苏盐城滇海湿地一带的“风光渔互补产业,上有风力发电、中有光伏利用、下有水产养殖。据此完成下面小题。
33. “风光渔”互补产业主要利用的自然资源按资源的自然属性分属于( )
A. 水资源 B. 气候资源
C. 非可再生资源 D. 可再生资源
34. “风光渔”互补产业对地理环境的影响,正确的是( )
①提高水面温度 ②使鸟类减少栖息地
③减少大气污染 ④增加大气污染
A. ①② B. ①③
C. ②③ D. ②④
【答案】33. B 34. C
【解析】
【33题详解】
根据自然资源的自然属性,可分为矿产资源、气候资源、水资源、土地资源、生物资源等,风能和太阳能属于气候资源,根据自然资源自我再生的性质,可分为可再生资源与非可再生资源两大类。据题意,故B正确。
【34题详解】
由材料“一些天然湖泊和湿地成为光伏阵列的集结之地……水上有风力发电、中有光伏利用、下有水产养殖”,并结合图示可知,“风光渔”互补产业是利用水面上的集热板发电,水下进行养殖,这样会使鸟类栖息地减少;集热板反射、吸收太阳辐射,会降低了地表温度;风能和太阳能属于清洁能源,其开发使用会减小大气污染。故C正确。
刷卡扔垃圾还能赢礼品?体验贵阳首个智能垃圾分类回收箱!走进贵州省政府迎宾馆,一排颜色不同、功能各异、高约1.8米左右的智能垃圾回收箱异常引人瞩目。2017年12月16日,记者来到这里一探究竟。不同颜色的垃圾回收箱,承担的功能各不相同——旧电池被放进了红色回收箱,纸张和塑料要放到蓝色回收箱里。“智能垃圾回收箱功能很多。”工作人员介绍,它能自动满溢报警,还可以追溯垃圾分类的源头住户分类情况。工作人员现场给记者进行了演示——将积分卡对准回收箱扫描区,刷卡后回收箱打开,将废纸和废塑料投入回收箱,回收箱上的电子显示屏随即显示投放的回收物重量。“这些回收物的重量会被换算成为相应积分记录到对应的卡号上,当积分达到一定分数后,可用来兑换卫生纸、塑料袋等生活用品。”工作人员说。完成下面小题。
35. 固体废弃物的主要危害是( )
A. 妨碍人们的出行和工作 B. 危害人体健康和环境
C. 导致交通阻塞和能源浪费 D. 限制城市规模和城市发展
36. 对城市固体废弃物进行分类收集的意义有( )
①改善城市环境 ②抑制臭氧消耗
③节约自然资源 ④增加耕地面积
A. ①② B. ①③
C. ③④ D. ②④
37. 将城市生活垃圾进行分类,属于同一类的是( )
A. 玻璃瓶、塑料袋 B. 废铜烂铁、破布料
C. 旧报纸、易拉罐 D. 烂菜叶、果皮
38. 小区按规划布局了垃圾分类回收箱,但使用效果不佳,其主要原因可能有( )
①环境保护意识较差 ②生活垃圾数量庞大
③垃圾分类标准模糊 ④生活垃圾种类较多
A. ① B. ③ C. ②③ D. ①④
【答案】35. B 36. B 37. D 38. D
【解析】考查城市垃圾污染,城市生活垃圾分类。
【35题详解】
固体废弃物污染的主要危害为占用大量土地,危害人体健康和环境。对妨碍人们的出行和工作、导致交通阻塞和能源浪费、限制城市规模和城市发展等方面影响不大,故选B。
【36题详解】
对城市固体废弃物进行分类收集的意义有改善城市环境,节约自然资源,使用废弃物的循环利用。对抑制臭氧消耗和增加耕地面积没有影响,故选B。
【37题详解】
城市生活垃圾可分为三类:①可回收类,②有害垃圾,③其他垃圾。可回收垃圾有金属类、纸类、塑料类、玻璃类等,包括硅酸盐材料、有机高分子材料、复合材料、金属材料.用蓝色垃圾容器收集;有害垃圾表示含有害物质、需要特殊安全处理的垃圾,包括电池、灯管和日用化学品等,用红色垃圾容器收集;其它垃圾表示分类以外的垃圾,用灰色垃圾容器收集。玻璃瓶属于硅酸盐材料,废塑料属于有机高分子材料,故A错误;废铜烂铁属于金属材料,旧衣物属于有机高分子材料,故B错误;旧报纸属于回收再利用的物质,易拉罐属于回收后集中处理的垃圾,不属于同一类,故C错误;烂菜叶和果皮都属于不可回收的垃圾,属于同一类,故D正确。故选D。
【38题详解】
垃圾收集点应较均匀地分布于居民区内,以方便居民放置垃圾。垃圾分类回收箱的使用效果不佳,主要原因可能与居民环境保护意识差、生活垃圾种类较多有关。故选D。
读“次生盐渍化形成原理图”,回答下面小题。
39. 造成土壤次生盐渍化的主要原因是( )
A. 海面上升 B. 水土流失
C. 不合理的灌溉 D. 荒漠化
40. 图示区域可能位于( )
A. 宁夏平原 B. 三江平原
C. 成都平原 D. 长江中下游平原
【答案】39. C 40. A
【解析】
【39题详解】
读图可知,干旱地区大水漫灌导致地下水位上升,加深土壤盐碱化,所以土壤次生盐渍化主要原因是灌溉的快速扩张和不合理的灌溉。故选C。
【40题详解】
次生盐渍化主要分布在降水不足且需灌溉的集约农业区,选项四个区域中宁夏平原降水量少,需要引黄河水灌溉。故选A。
第II卷 (共20分)
二、综合题
41.阅读材料,回答问题。
继大气污染和水污染之后,土壤污染问题进入了公众的视线。相对“看得见”的雾霾天、水污染,“看不见”的土壤污染更容易被人们忽视,且危害性更大。下表为我国土壤污染现状数据图。(我国部分地区土壤污染重,耕地土壤质量堪忧,工矿业废弃地土壤环境问题突出)
结合所学知识分析我国土壤污染的来源及其危害。
【答案】固体废弃物堆放于土壤表面,有害废水向土壤中渗透;大气中有害气体最终随雨水沉降在土壤中;化肥农药的过度使用。
危害:导致农作物减产和农产品品质降低;污染地下水和地表水;危害人体健康。(任答两点即可)
【解析】我国土壤污染的来源主要从工业三废、农业化肥农药的过度使用等角度进行回答:固体废弃物堆放于土壤表面,有害废水向土壤渗透;大气中的有害气体随雨水沉降在土壤中;化肥农药的过度使用等。土壤污染的危害主要从降低土壤生产能力、影响产品质量数量,进而危害人体健康等角度进行回答。土壤污染会导致农作物减产,农产品品质降低;土壤污染还会污染地下水和地表水;进而危害人体健康。
42.呼伦贝尔草原是世界四大草原之一,被称为世界上最好的草原。近年来,呼伦贝尔地区的粮食生产规模日益扩大,产量逐年上升,已连续11年增产。下图是呼伦贝尔地区位置简图。下表为呼伦贝尔地区粮食产量(单位:万吨)表。
(1)呼伦贝尔草原地区不断扩大粮食种植规模会对当地环境造成哪些不利影响?
(2)为应对上述问题,当地应采取哪些措施?
【答案】(1)水资源短缺,水质下降;草原退化、土壤盐碱化(或土地荒漠化);湿地(湖泊)面积缩小;干旱程度加剧,风沙天气增多;生物多样性减少;土壤板结、酸化等。
(2)实施少耕、免(休)耕、限耕等措施,减少对土地资源的破坏;退耕还草,保护植被;加强水资源管理,发展节水农业;发展精准农业,合理施用肥料和农药(加强农牧业技术培训与推广等);调整农业产业结构,处理好农牧业的关系等。
【解析】以区域农业发展为背景考查草地退化的危害及防治措施,难度中等。草地自然环境比较脆弱,易受外界破坏,现草原区过度垦殖,易造成草场退化及系列问题。
(1)人为扩张草原地区种植范围,会对当地的水资源数量与质量、土壤、气候、水文、生物等产生不利影响。草原大面积被垦殖,区域内植被覆盖率短时间内下降,气候变干,临近干旱地区,风沙活动频繁,加剧地区荒漠化;同时区域内水分减小,水资源短缺;湿地湖泊等水域面积减少,草场退化;土壤可能板结、酸化,且肥力下降;同样,区域生态环境变差,生物多样性减少。
(2)考查区域农业和生态环境可持续发展的措施,可从农业结构调整、耕作方式、水资源利用、植被保护等方面来分析。目前区域环境恶化最根本的原因是人为过度垦殖,应实施政策防止继续开荒,减少对草原的破坏;草原植被覆盖率减小,应退耕还草,重新种草等;种植业的比例应减少,调整好区域农业产业结构;加大技术资金投入,尽快发展节水农业,保护当地水资源;同时实施精准农业,合理配用化肥和农药。加大宣传和推广生态农业、绿色农业,做到经济效益和环境效益结合。

