还剩22页未读,
继续阅读
【化学】河北省沧州市任丘市第一中学2019-2020学年高二6月月考(解析版) 试卷
展开
河北省沧州市任丘市第一中学2019-2020学年高二6月月考
可能用到的相对原子质量C-12、O-32、H-1
第Ⅰ卷 (选择题 共52分)
一、选择题(本题包括26小题,每小题2分,共52分。每小题只有一个选项符合题意。)
1. 化学与生活密切相关。下列说法不正确的是
A. 矿泉水富含人体必需的营养物质
B. 用75%的酒精灭活新型冠状病毒
C. 食物纤维不能被人体吸收利用,却是不可或缺的一部分
D. 过多服用阿司匹林(乙酰水杨酸)引起酸中毒,可注射NaHCO3溶液解毒
【答案】A
【解析】
【详解】A. 矿泉水含有人体必需的营养物质,不是富含,故A错误;
B. 用75%的酒精灭活新型冠状病毒,酒精主要使蛋白质变性,故B正确;
C. 食物纤维不能被人体吸收利用,在人体内其肠胃蠕动,是人体健康不可或缺的,故C正确;
D. 过多服用阿司匹林(乙酰水杨酸)引起酸中毒,可注射NaHCO3溶液解毒,碳酸氢钠与酸性物质反应,降低酸性,故D正确。
综上所述,答案为A。
2. 中国人民在悠久的历史中创造了绚丽多彩的中华文化,下列说法错误的是( )
A. “木活字”是由元代王祯创制的用于印刷的活字,“木活字”的主要成分是纤维素
B. “黑芝麻糊”是一道传统美食,食用时可加入白砂糖作配料,白砂糖的主要成分是麦芽糖
C. “鹤鱼石斧图”彩陶缸是我国出土的一件珍贵历史文物,彩陶缸的主要成分是硅酸盐
D. “苏绣”是用蚕丝线在丝绸或其他织物上绣出图案的工艺,蚕丝的主要成分是蛋白质
【答案】B
【解析】
【详解】A.木活字是木头制造的,木头的主要成分是纤维素,故A正确;
B.白砂糖的主要成分是蔗糖,故B错误;
C.彩陶缸属于陶瓷,陶瓷的主要成分是硅酸盐,故C正确;
D.蚕丝的主要成分是蛋白质,故D正确;
故选B。
3. 2016年,我国科研团队开创了以煤为原料合成气态烯烃的新途径。下列说法错误的是
A. 煤的气化和液化是物理变化
B. 煤的干馏是在隔绝空气条件下进行的
C. 大量燃烧煤炭是造成雾霾的重要原因
D. 发展“煤制油”工程可减少对石油产品的依赖
【答案】A
【解析】
A. 煤的气化和液化是将碳转化为气态或液态的燃料,都属于化学变化,故A错误;B. 煤的干馏是将煤在隔绝空气条件下加强热进行的,故B正确;C. 大量燃烧煤炭会产生大量的可吸入颗粒物等污染物,是造成雾霾的重要原因,故C正确;D. 发展“煤制油”工程可减少石油的使用量,减少对石油产品的依赖,故D正确;故选A。
4. 阿伏加德罗常数的值用NA表示。下列说法中正确的是( )
A. 33.6L丙烯(标准状况)与足量HCl发生加成反应,生成1-氯丙烷的数目为1.5NA
B. 14g分子式为CnH2n的链烃中含有的C—H键的数目为NA
C. 1L lmol/L的葡萄糖溶液中,溶质所含羟基的个数为5NA
D. 2mol冰醋酸与4mol乙醇一定条件下充分反应,生成乙酸乙酯的数目为2NA
【答案】C
【解析】
【详解】A.丙烯与HCl发生加成反应,可能生成1-氯丙烷和2-氯丙烷,无法计算生成1-氯丙烷的个数,选项A错误;
B.14g分子式为CnH2n的链烃,其物质的量为mol,每个CnH2n的链烃中含有的C—H键为2n,则14g分子式为CnH2n的链烃中含有的C—H键的数目为2NA,选项B错误;
C.lmol的葡萄糖中含有5mol羟基和1mol醛基,故所含羟基的个数为5NA,选项C正确;
D.酯化反应为可逆反应,无法确定反应限度,故无法计算生成乙酸乙酯的量,选项D错误;
答案选C。
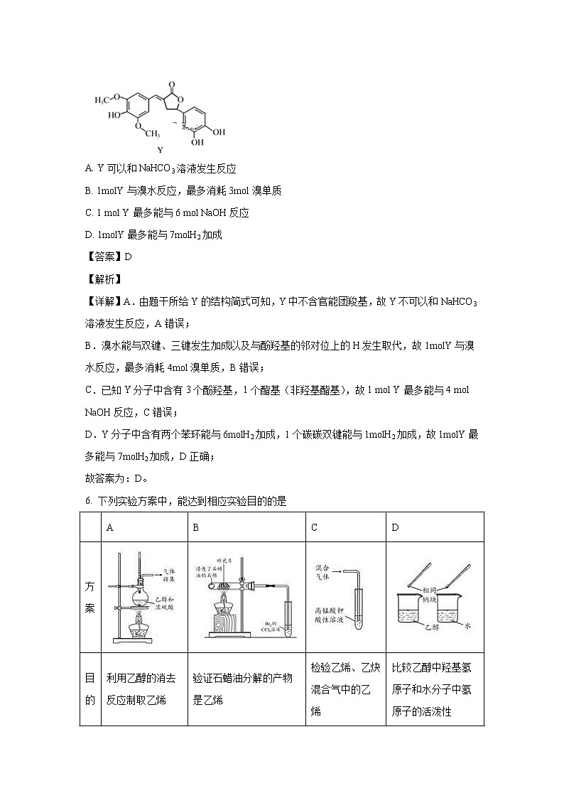
5. Y是一种天然除草剂,其结构如图所示,下列说法正确的是( )
A. Y可以和NaHCO3溶液发生反应
B. 1molY与溴水反应,最多消耗3mol溴单质
C. 1 mol Y 最多能与6 mol NaOH反应
D. 1molY最多能与7molH2加成
【答案】D
【解析】
【详解】A.由题干所给Y的结构简式可知,Y中不含官能团羧基,故Y不可以和NaHCO3溶液发生反应,A错误;
B.溴水能与双键、三键发生加成以及与酚羟基的邻对位上的H发生取代,故1molY与溴水反应,最多消耗4mol溴单质,B错误;
C.已知Y分子中含有3个酚羟基,1个酯基(非羟基酯基),故1 mol Y 最多能与4 mol NaOH反应,C错误;
D.Y分子中含有两个苯环能与6molH2加成,1个碳碳双键能与1molH2加成,故1molY最多能与7molH2加成,D正确;
故答案为:D。
6. 下列实验方案中,能达到相应实验目的的是
A
B
C
D
方案
目的
利用乙醇的消去反应制取乙烯
验证石蜡油分解的产物是乙烯
检验乙烯、乙炔混合气中的乙烯
比较乙醇中羟基氢原子和水分子中氢原子的活泼性
A. A B. B C. C D. D
【答案】D
【解析】
【详解】A、利用乙醇的消去反应制取乙烯,温度计应该插入溶液中,错误;
B、如溴的四氯化碳溶液褪色,可证明有烯烃生成,但不一定是乙烯,错误;
C、乙烯、乙炔都能使酸性高锰酸钾溶液褪色,错误;
D、钠与水反应的速率比钠与乙醇反应的速率快,说明乙醇中羟基氢原子的活泼性比水分子中氢原子差,正确;
故选D。
7. 莲花清瘟胶囊对新冠肺炎轻症状患者有显著疗效,其有效成分绿原酸存在如图转化关系,下列有关说法正确的是( )
A. H的分子式为C17H14O4
B. Q中所有碳原子不可能都共面
C. 绿原酸可发生加成、氧化、还原和取代反应
D. W既属于羧酸类化合物又属于酚类化合物
【答案】C
【解析】
【详解】A.根据H的分子结构可以得出,H的分子式为C17H16O4,A错误;
B.Q中含有苯环结构、双键结构,苯环中所有碳原子共平面,双键结构中所有原子共平面,故Q中所有碳原子可能共平面,B错误;
C.因绿原酸结构中含有双键、苯环可以发生加成反应,含有羟基、双键可以发生氧化反应,含有亚甲基等烷基可以发生取代反应,苯环和氢气的加成反应也属于还原反应,C正确;
D.W含有羧基,属于羧酸类化合物,虽然含有羟基但不含苯环结构,故不属于酚类化合物,D错误;
故选C。
8. 醇和酚在日常生活中具有非常重要的作用,下列关于醇和酚的说法中不正确的是( )
A. 医院经常用“来苏水”进行消毒,其主要成分属于酚类化合物
B. 甘油具有较强的吸水性,经常用于护肤用品,它属于三元醇
C. 冬天汽车所用的防冻液主要成分为乙醇
D. 含有—OH(羟基)官能团的有机物不一定属于醇类
【答案】C
【解析】
【详解】A.中羟基直接连在苯环上,属于酚类,故A正确;
B.甘油又称为丙三醇,分子中含有3个羟基,为三元醇,故B正确;
C.乙二醇为冬天汽车里用的防冻液,不是乙醇,故C错误;
D.含有羟基的官能团直接连在苯环上,属于酚类,不是醇类,故D正确;
答案选C。
9. 下列有关说法中正确的是( )
A. 与甘油互为同系物
B. 丙烷、异丁烷、立方烷()、三棱柱烷()的二氯代物数目相等
C. 按系统命名法,化合 物 的名称是:2,2,4,5-四甲基-3,3-二乙基己烷
D. 与互为同分异构体
【答案】C
【解析】
【详解】A.图示结构为环状结构,甘油为链状结构,二者结构不相似,不属于同系物,A错误;
B.丙烷二氯代物有4种,异丁烷二氯代物有3中,立方烷二氯代物有3种,三棱柱烷二氯代物有3种,B错误;
C.选取最长碳链为主链,故主链为6个碳为己烷,其次要让取代基位次之和最小,故命名正确,C正确;
D.Cl和Br同时连接在苯环上且为邻位,因苯环上6个共价键彼此相同,故两种结构属于同种物质,D错误;
故选C。
10. 我国自主研发的对二甲苯绿色合成项目取得新进展,其合成过程如图所示。
下列说法不正确的是( )
A. 丙烯醛分子中所有原子可能共平面
B. 可用溴水鉴别异戊二烯和对二甲苯
C. 可用银氨溶液鉴别M和对二甲苯
D. 异戊二烯与溴的加成产物最多有3种
【答案】D
【解析】
【详解】A.丙烯醛分子中的碳碳双键是平面结构,醛基也是平面结构,中间是一个可以旋转的单键,所以分子里所有原子有可能在同一平面,选项A正确;
B.异戊二烯里含有碳碳双键,可以与溴水发生加成反应而导致溴水褪色,而对二甲苯与溴水不反应,可以鉴别,选项B正确;
C.M中含有醛基能与银氨溶液发生银镜反应而对二甲苯中不含有醛基不能发生银镜反应,可以鉴别,选项C正确;
D.异戊二烯中有两个碳碳双键,且碳碳双键共轭而不等效,与溴的加成产物:1,2-加成产物有2种,完全加成产物有1种,1,4-加成产物有1种,最多有4种,选项D不正确;
答案选D。
11. 高温下,超氧化钾晶体呈立方体结构,晶体中氧的化合价部分为0价,部分为-2价。如图所示为超氧化钾晶体的一个晶胞,则下列说法正确的是( )
A. 超氧化钾的化学式为KO2,每个晶胞含有4个K+和4个O
B. 晶体中每个K+周围有8个O,每个O周围有8个K+
C. 晶体中与每个K+距离最近的K+有8个
D. 晶体中与每个O距离最近的O有6个
【答案】A
【解析】
【详解】A.由晶胞图可知,K+的个数为8×+6×=4,O2-的个数为12×+1=4,故化学式为KO2,选项A正确;
B.由晶胞图可知,晶体中每个K+周围有6个O2-,每个O2-周围有6个K+,选项B错误;
C.由晶胞图可知,晶体中与每个K+距离最近的K+有12个,选项C错误;
D.由晶胞图可知,晶体中与每个O2-距离最近的O2-有12个,选项D错误;
答案选A。
【点睛】均摊法确定立方晶胞中粒子数目的方法是:①顶点:每个顶点的原子被8个晶胞共有,所以晶胞对顶点原子只占份额;②棱:每条棱的原子被4个晶胞共有,所以晶胞对顶点原子只占份额;③面上:每个面的原子被2个晶胞共有,所以晶胞对顶点原子只占份额;④内部:内部原子不与其他晶胞分享,完全属于该晶胞。
12. 下面的叙述不正确的是( )
A. 晶胞空间利用率:金属铜>金属镁>金属钾>金属钋
B. 硬度由大到小:金刚石>碳化硅>晶体硅
C. 晶体熔点由低到高:Na2O<MgO<Al2O3
D. 晶格能由大到小:NaF>NaCl>NaBr>NaI
【答案】A
【解析】
【详解】A.金属铜是面心立方其空间利用率为74%,金属镁是六方最密堆积其空间利用率为74%,金属钾为体心立方堆积其空间利用率为68%,金属钋为简单立方堆积其空间利用率为52%,故晶胞空间利用率:金属铜=金属镁>金属钾>金属钋,A错误;
B.金刚石、碳化硅、晶体硅均为原子晶体,其硬度与其间的共价键的键能成正比,由于碳原子半径小于硅原子,故键长Si-Si>Si-C>C-C,一般共价键键长越短,键能越大,故硬度由大到小:金刚石>碳化硅>晶体硅,B正确;
C.Na2O、MgO、Al2O3均为离子晶体,其熔点与其晶格能成正比,晶格能与离子的半径和所带电荷有关,一般离子半径越小,所带电荷越多,晶格能越大,离子半径:Na+>Mg2+>Al3+,故晶体熔点由低到高:Na2O<MgO<Al2O3,C正确;
D.根据C项分析可知,由于离子半径:I->Br->Cl->F-,晶格能由大到小:NaF>NaCl>NaBr>NaI,D正确;
故答案为:A。
13. 下列关于离子键特征的叙述正确的是( )
①离子键的实质是静电吸引 ②因为离子键无方向性,故阴、阳离子的排列是没有规律的,是随意的 ③因为氯化钠的化学式是NaCl,故每个Na+周围吸引一个Cl- ④因为离子键无饱和性,故一个离子周围可以吸引任意多个带异性电荷的离子 ⑤一种离子在各个方向上都可以与带相反电荷的离子发生静电作用,故离子键无方向性 ⑥每个离子周围排列尽可能多的带异性电荷的离子,能够使体系的能量降低
A. ①②③④⑤⑥ B. ②③④⑥ C. ④⑤⑥ D. ⑤⑥
【答案】D
【解析】
【详解】①离子键的实质不仅仅是静电吸引,还包括静电斥力,①错误;
②虽然离子键无方向性,但阴、阳离子的排列并不是没有规律的,也不是随意的,而是形成一定形状的规则的几何外形,②错误;
③NaCl仅仅表示氯化钠的组成是钠离子和氯离子按1:1结合,并不是故每个Na+周围吸引一个Cl-,事实上每个Na+周围吸引最近的的Cl-就有6个,还能吸引更远的Cl-,③错误;
④虽然离子键无饱和性,但每个离子均有一定的配位数,故故一个离子周围可以吸引一定数目的带异性电荷的离子,而不是任意多的离子,④错误;
⑤一种离子在各个方向上都可以与带相反电荷的离子发生静电作用,故离子键无方向性,⑤正确;
⑥每个离子周围排列尽可能多的带异性电荷的离子,能够使体系的能量降低,⑥正确;
故⑤⑥正确;故答案为:D。
14. 下列各组元素的性质正确的是( )
A. 第一电离能:B>Al>Ga B. 电负性:F>N>O
C. 最高正价:F>S>Si D. 原子半径:P>N>C
【答案】A
【解析】
【详解】A.同一主族,从上到下,元素的第一电离能逐渐减小,所以第一电离能:B>Al>Ga,故A正确;
B.同周期,从左到右,元素的电负性逐渐增大,所以电负性:F>O>N,故B错误;
C.主族元素最外层电子数=最高正价,氧没有最高价、氟无正价,所以最高正价:S>Si,故C错误;
D.一般而言,电子层数越多,原子半径越大,电子层数相同,原子序数越大,原子半径越小,所以原子半径:P>C>N,故D错误;
答案选A。
15. 以下是一些原子的 2P 能级和 3d 能级中电子排布的情况;其中违反了洪特规则的是( )
A. ① B. ①③ C. ③④⑤ D. ②④⑤
【答案】D
【解析】
【分析】
根据洪特规可知,基态原子的核外电子优先以相同的自旋状态分别占据一个轨道。
【详解】①该电子排布中,有一个原子轨道中排布了两个自旋状态相同的电子,该排布符合洪特规则,但违反了泡利不相容原理;
②2p轨道中排布4个电子时,一定有3个电子的自旋状态相同,该排布不符合洪特规则;
③2p轨道中排布4个电子时,一定有3个电子的自旋状态相同,该排布符合洪特规则;
④3d轨道在只有5个电子时,电子优先以相同的自旋状态分别占据一个轨道,该排布不符合洪特规则;
⑤3d轨道在排布6个电子时,一定有5个电子的自旋状态相同,该排布不符合洪特规则;
⑥3d轨道在只有10个电子时,每个轨道排布2个自旋状态相反应的电子,该排布符合洪特规则。
故答案选D。
16. 下列各组中的X和Y两种原子,化学性质一定相似的是 ( )
A. X原子和Y原子最外层都只有1个电子
B. X原子的核外电子排布式为1s2,Y原子的核外电子排布式为1s22s2
C. X原子的2p能级上有3个电子,Y原子的3p能级上有3个电子
D. X原子核外M层上仅有2个电子,Y原子核外N层上仅有2个电子
【答案】C
【解析】
【详解】A. 最外层都只有1个电子的X和Y,可能为H与碱金属元素,性质不同,故A错误;
B. 原子的核外电子排布式为1s2的X为He,原子的核外电子排布式为1s22s2的Y为Be,两者性质不同,故B错误;
C. 原子的2p能级上有3个电子的X为N,原子的3p能级上有3个电子的Y为P,二者位于周期表同一主族,性质相似,所以C选项是正确的;
D. 原子核外M层上仅有2个电子的X为Mg,原子核外N层上仅有2个电子的Y的M层电子数不确定,元素种类很多,但价电子数不同,性质不相同故D错误。
所以C选项是正确的。
【点睛】解答时注意原子核外电子排布特点与对应元素化合物的性质的关系,原子的结构决定元素的化学性质,原子核外最外层的电子或价电子数目相等,则元素对应的单质或化合价的性质相似。
17. X、Y、Z、M、R为五种短周期元素,其原子半径和最外层电子数之间的关系如图所示。下列说法不正确的是( )
A. 简单阳离子半径:X< R
B. M的氢化物常温常压下为气体,分子间无氢键
C. 最高价氧化物的水化物的酸性:Z
D. X与Y可以形成平面形结构的分子,分子中存在极性共价键和非极性共价键
【答案】C
【解析】
【详解】X、Y、Z、M、R为五种短周期元素,X、R最外层只有一个电子,为IA族元素,Y最外层有4个电子,位于IVA族,Z原子最外层有5个电子位于VA族,M子最外层有6电子位于VIA族;R的原子半径最大,是Na元素;X的原子半径最小是H元素;Y和Z的原子半径接近,M原子半径大于Y而最外层电子数大于Y,所以Y是C,Z是N,M是S元素。
A.离子半径H+最小,电子层数越多,离子半径越大,故离子半径H+
B.S的氢化物为H2S,常温常压下为气体,分子间无氢键,选项B正确;
C.元素的非金属性越强,其最高价含氧酸酸性越强,非金属性N>C,所以最高价含氧酸酸性HNO3>H2CO3,选项C不正确;
D.C和H可以形成C6H6、C2H4均为平面结构,分子中存在极性共价键和非极性共价键,选项D正确;
答案选C。
【点睛】短周期元素(除稀有气体)的原子半径中,氢原子最小,小于0.1nm,第二周期元素大部分都小于0.1nm,第三周期原子均大于0.1nm,若知道这条规律,这道题就能很快的能推出元素。
18. 下列说法正确的是( )
①离子化合物一定含离子键,也可能含极性键或非极性键;
②共价化合物一定含共价键,也可能含离子键;
③含金属元素的化合物不一定是离子化合物;
④由非金属元素组成的化合物一定是共价化合物;
⑤由分子组成的物质中一定存在共价键;
⑥熔融状态能电离的化合物一定是离子化合物。
A ①③⑤ B. ①③⑥ C. ②③④ D. ②④⑥
【答案】B
【解析】
【详解】①离子化合物中一定含离子键,可能含极性共价键,如NaOH,可能含非极性共价键,如Na2O2,故①正确;
②含离子键的一定为离子化合物,则共价化合物仅含共价键,不含离子键,故②错误;
③含金属元素的化合物不一定是离子化合物,可能为共价化合物,如氯化铝为共价化合物,故③正确;
④由非金属元素组成的化合物可能为离子化合物,如铵盐为离子化合物,故④错误;
⑤由分子组成的物质可能不存在化学键,如稀有气体的单质不存在化学键,也就不存在共价键,故⑤错误;
⑥熔融状态能导电的化合物,其构成微粒为离子,则作用力为离子键,化合物是离子化合物,故⑥正确;
综上所述,①③⑥正确,B满足题意。
答案选B。
【点睛】含离子键的化合物一定是离子化合物;仅含共价键的化合物是共价化合物。
19. 下列有关物质性质的比较正确的是
①同主族元素的单质从上到下,氧化性逐渐减弱,熔点逐渐升高
②元素的非金属性越强,气态氢化物的热稳定性越弱
③单质与水反应的剧烈程度:F2>Cl2>Br2>I2
④元素的非金属性越强,它的气态氢化物水溶液的酸性越强
⑤还原性:S2﹣>Se2﹣
⑥酸性:HNO3>H3PO4.
⑦原子半径:K>Cl>S>O>F
A. ①③ B. ②④⑦ C. ③⑥ D. ⑤⑥⑦
【答案】C
【解析】
【详解】①碱金属从上到下熔点降低;而卤族元素的单质从上到下,非金属性逐渐减弱,氧化性逐渐减弱;分子间作用力越来越大,所以熔点逐渐升高,错误;
②非金属性越强,气态氢化物的热稳定性越强,错误;
③非金属性越强,对应单质与水反应越剧烈,则单质与水反应的剧烈程度:F2>Cl2>Br2>I2,正确;
④非金属性越强,最高价氧化物的水化物酸性越强,而不能比较氢化物的酸性,错误;
⑤非金属性S>Se,对应离子的还原性为S2-<Se2-,错误;
⑥非金属性N>P,最高价氧化物的水化物酸性为HNO3>H3PO4,正确;
⑦同周期自左向右原子半径逐渐减小,同主族自上而下原子半径逐渐增大,则原子半径:K>S>Cl>O>F,错误;
结合以上分析可知,正确的只有③⑥,故答案选C。
20. 下表列出了某短周期元素R的各级电离能数据用I1、I2表示,单位为
I1
I2
I3
I4
R
740
1500
7700
10500
下列关于元素R的判断中一定正确的是( )
A. R的最高正价为+3价
B. R元素位于元素周期表中第ⅡA族
C. R元素的原子最外层共有4个电子
D. R元素基态原子的电子排布式为1s22s2
【答案】B
【解析】
【详解】比较元素R各级电离能的数据可知,该元素的二级电离能远小于第3级电离能,说明该元素的原子最外层上为2个电子,据此解题;
A.由分析可知,R的最外层上是2个电子,故R的最高正价为+2价,A错误;
B.由分析可知,R的最外层上是2个电子,且R为短周期元素,故R元素位于元素周期表中第ⅡA族,B正确;
C.由分析可知,R的最外层上是2个电子,C错误;
D.由分析可知,R的最外层上是2个电子,R元素基态原子的电子排布式为1S22S2或者1s22s22p63s2,D不一定正确;
故答案为:B。
21. 下列说法中正确的是
A. 同一原子中,3s、3p、3d、4s 能量依次升高
B. 某原子核外电子由 1s22s22p63s23p1→1s22s22p63s13p2,原子放出能量
C. p 能级的原子轨道呈哑铃形,随着能层数的增加,p 能级容纳电子数也在增多
D. 按照泡利原理,在同一个原子中不可能存在两个运动状态完全相同的电子
【答案】D
【解析】
【详解】A.根据构造原理,同一原子中,3s、3p、4s、3d能量依次升高,故 A错误;
B.某原子核外电子由,由基态跃迁到激发态,原子吸收能量,故B错误;
C.p能级的原子轨道呈哑铃形,随着能层数的增加,p 能级容纳电子数不变,故C错误;
D.按照泡利原理,在同一个原子中不可能存在两个运动状态完全相同的电子,故D正确。
故选D。
22. 下图是由Q、R、G三种元素组成的一种高温超导体的晶胞结构,其中R为+2价,G为-2价,则Q的化合价为
A. +1 B. +2 C. +3 D. +4
【答案】C
【解析】
【详解】根据晶胞结构可知晶胞结构中R原子数目为1+8×1/8=2,G原子数目为2+4×1/2+16×1/4=8,Q原子数目为2+8×1/4=4,令Q的化合价为a,则4a+2×2+8×(-2)=0,解得a=3,故Q的化合价为+3,故答案选C。
【点睛】准确判断出晶胞含有的原子数目是解答的关键,注意均摊法的灵活应用。G原子数目的确定是解答的易错点和难点。
23. 下列说法不正确的是( )
A. NH5的所有原子的最外层都符合相应的稀有气体原子的最外层电子结构,是既具有离子键又具有共价键的离子化合物
B. Na2O是离子晶体,溶于水生成NaOH的过程中既有离子键的断裂又有共价键的形成
C. 某物质固态时不导电但溶于水能导电,则该物质中一定含有离子键
D. 石英是由硅原子和氧原子构成的原子晶体,每个原子的最外层都具有8电子稳定结构
【答案】C
【解析】
【详解】A.NH5为离子化合物,分子中存在NH4+和H-,所有原子的最外层都符合相应的稀有气体原子的最外层电子结构,含有离子键,N-H键属于共价键,选项A正确;
B.Na2O是离子晶体,溶于水生成NaOH的过程中,Na2O中离子键断裂,生成NaOH时有共价键的形成,选项B正确;
C.某物质固态时不导电但溶于水能导电,则该物质中不一定含有离子键,如氯化铝为共价化合物不含离子键,选项C不正确;
D.石英是由硅原子和氧原子构成的原子晶体,每个硅原子形成4个共价键,每个氧原子形成两个共价键,每个原子的最外层都具有8电子稳定结构,选项D正确;
答案选C。
24. 二茂铁[(C5H5)2Fe]是由一个二价铁离子和2个环戊二烯基负离子构成,它的发现可以说是有机金属化合物研究中具有里程碑意义的事件,它开辟了金属有机化合物研究的新领域。已知:二茂铁熔点是173 ℃(在100 ℃时开始升华),沸点是249 ℃,不溶于水,易溶于苯、乙醚等溶剂。下列说法正确的是( )
A. 二茂铁属于离子晶体
B. 在二茂铁结构中,C5H与Fe2+之间形成的化学键类型是离子键
C. 已知:环戊二烯的结构式为:,则其中碳环上有2个π键和5个σ键
D. 二价铁离子的基态电子排布式为:[Ar]3d44s2
【答案】C
【解析】
【详解】A.由题干可知,二茂铁熔点是173 ℃(在100 ℃时开始升华),沸点是249 ℃,不溶于水,易溶于苯、乙醚等溶剂,二茂铁属于分子晶体,A错误;
B.在二茂铁结构中,C5H与Fe2+之间形成的化学键类型是配位键,B错误;
C.由环戊二烯的结构式可知分子结构中碳环上由3个单键即3个σ键,2个双键即2个 σ键和2个π键,故其中碳环上有2个π键和5个σ键,C正确;
D.二价铁离子的基态电子排布式为:[Ar]3d6,D错误;
故答案为:C。
25. 二氧化硅晶体是立体网状结构,其晶体模型如图所示。下列有关二氧化硅晶体的说法正确的是( )
A. 二氧化硅晶体最小环上含有12个原子
B. 每个硅原子为4个最小环所共有
C. 从晶体结构可知,1molSiO2拥有2molSi-O键
D. SiO2晶体是由极性共价键与非极性共价键共同构成的
【答案】A
【解析】
【详解】A.二氧化硅晶体最小环上含有6个硅原子6个氧原子,共12个原子,故A正确;
B.二氧化硅晶体和金刚石晶体的结构类似,每个硅原子为12个最小环共有,故B错误;
C.1个Si与4个O形成Si-O键,则1 mol Si拥有4 mol Si-O键,故C错误;
D.SiO2晶体中只含极性共价键,不含非极性共价键,故D项错误。
故答案选:A
26. 下列说法不正确的是( )
A. σ键比π键重叠程度大,形成的共价键强
B. 两个原子之间形成共价键时,只能形成一个σ键
C. 气体单质中,一定有σ键,可能有π键
D. N2分子中一个σ键,两个π键
【答案】C
【解析】
【详解】A.形成σ键的电子云头对头重叠,形成π键的电子云肩并肩重叠,σ键比π键重叠程度大,形成的共价键强,A正确;
B.两个原子之间形成共价键,只能形成1个σ键,其余共价键都为π键,B正确;
C.稀有气体单质中,不形成化学键,C不正确;
D.N2分子的结构式为N≡N,则有1个σ键,2个π键,D正确;
故选C。
第Ⅱ卷 填空题(共48分)
27. 根据已学知识,请你回答下列问题:
(1)写出原子序数最小的第Ⅷ族元素原子的原子结构示意图为:___________。其最外层电子的电子云形状为___________。
(2)写出3p轨道上有2个未成对电子的元素的符号___________;
(3)某元素被科学家称之为人体微量元素中的“防癌之王”,其原子的外围电子排布是4s24p4,该元素的名称是___________;
(4)下列物质中既有离子键又有共价键的是________。
A.MgO B.NaOH C.CaCl2 D.(NH4)2SO4
(5)关于下列分子的说法不正确的是________。
A.既有σ键又有π键
B.O—H键的极性强于C—H键的极性
C.该分子中存在手性碳原子
(6)金属铁的晶体在不同温度下有两种堆积方式,晶胞分别如图所示。则体心立方晶胞和面心立方晶胞中实际含有的Fe原子个数之比为___________。
(7)已知铁的面心立方晶胞的密度为ρg/cm3,铁原子半径为r cm,铁的相对原子质量为56g/mol,则阿伏加德罗常数为___________ (用ρ、r 表示)
【答案】 (1). (2). 球形 (3). Si或S (4). 硒 (5). BD (6). C (7). 1:2 (8).
【解析】
【分析】
(1)根据元素周期表的结构可知原子序数最小的第Ⅷ族元素为Fe元素,从而画出原子结构示意图,其最外层电子为4s电子,确定其电子云形状;
(2)根据电子排布的原则,可知3p轨道上有2个未成对电子的元素可以是3p2或3p4,便可确定元素;
(3)根据原子的外围电子排布是4s24p4可知元素的原子序数为34,从而确定元素名称;
(4)根据离子键和共价键的概念,即可找出既有离子键又有共价键的化合物;
(5)根据有机物分子结构简式即可求解;
(6)采用均摊法进行求算晶胞中含有的原子数目;
(7)采用均摊法结合物质的结构即可求解。
【详解】(1)原子序数最小的第Ⅷ族元素原子即26号铁,故其原子结构示意图为:,其最外层电子即4s电子,s能级的电子云形状为球形,故答案为:;球形;
(2)3p轨道上有2个未成对电子的元素其电子排布式为1s22s22p63s23p2或者1s22s22p63s23p4,故其元素符号为Si或S,故答案为:Si或S;
(3)某元素被科学家称之为人体微量元素中的“防癌之王”,其原子的外围电子排布是4s24p4,即34号元素,故该元素的名称是硒,故答案为:硒;
(4)A .MgO只含离子键,不含共价键,A不合题意;
B. NaOH含有钠离子和氢氧根之间的离子键,又有氢氧根内部的共价键,B符合题意;
C. CaCl2只含离子键,不含共价键,C不合题意;
D.(NH4)2SO4含有铵根离子与硫酸根之间的离子键,又有铵根离子内部、硫酸根内部的共价键,D符合题意;
故答案为:BD;
(5)A.由结构简式可知,分子中存在碳碳双键,故既有σ键又有π键,A正确;
B.由于O的电负性强于C的,故O—H键的极性强于C—H键的极性,B正确;
C.手性碳原子是指连有四个各不相同的原子或原子团的碳原子,由结构简式可知该分子中不存在手性碳原子,C不正确;
故答案为:C;
(6)一个体心立方晶胞含有的铁原子数目为:,一个面心立方晶胞中实际含有的Fe原子数目为:,故二者的个数之比为1:2,故答案为:1:2;
(7)已知铁的面心立方晶胞的密度为ρg/cm3,铁原子半径为r cm,则晶胞的边长a=cm,铁的相对原子质量为56g/mol,一个面心立方晶胞中实际含有的Fe原子数目为:,故有, 则阿伏加德罗常数为,故答案为:。
28. 已知A、B、C、D、E、F都是周期表中前四周期的元素,它们的核电荷数A<B<C<D<E<F。其中A原子核外有三个未成对电子;化合物B2E为离子晶体,E原子核外的M层中只有两对成对电子;C元素是地壳中含量最高的金属元素;D单质的晶体类型在同周期的单质中没有相同的; F原子最外层电子数与B的相同,其余各层均充满电子。请根据以上信息,回答下列问题(注:A、B、C、D、E、F用所对应的元素符号表示):
(1)A、B、C、D的第一电离能由小到大的顺序为________(用元素符号表示)。
(2)B的氯化物的熔点比MgO的熔点________(填“高”或“低”),理由是___________。
(3)F的外围电子排布式是________, 它位于周期表的_______ 区
(4)A、F形成某种化合物的晶胞结构如图所示(其中A显-3价),则其化学式为________(每个球均表示1个原子)。
(5)A、C形成的化合物具有高沸点和高硬度,是一种新型无机非金属材料,则其化学式为________,其晶体中所含的化学键类型为________。
【答案】 (1). Na
【解析】
【分析】
A、B、C、D、E、F都是周期表中前四周期的元素,它们的核电荷数A<B<C<D<E<F.C元素是地壳中含量最高的金属元素,则C为Al元素;A原子核外有三个未成对电子,原子序数小于Al元素,其电子排布式为1S22S22P3,则A为N元素;E原子核外的M层中只有两对成对电子,电子排布式为1S22S22P63S23P4,则E为S元素;化合物B2E的晶体为离子晶体,B应为第ⅠA族元素,且原子序数在N元素和Al之间,则B为Na元素;D单质的晶体类型在同周期的单质中没有相同的,D处于第三周期,故D为Si元素;F原子核外最外层电子数与B相同,其余各层均充满,且原子序数最大,电子排布式为1S22S22P63S23P63d104S1,故F为Cu元素,据此解答。
【详解】(1)在元素周期表中,同一周期元素的第一电离能从左到右呈增大趋势,同一主族元素的第一电离能从上到下逐渐减小,据此可判断四种元素的第一电离能的顺序为:Na<Al<Si<N,故答案:Na<Al<Si<N;
(2)B的氯化物即NaCl为离子晶体,MgO也是离子晶体,但由于Na+的半径大于Mg2+,Cl-的半径大于O2-的,且Mg2+、O2-所带电荷分别比Na+、Cl-多,故熔点NaCl比MgO低,故答案为:低;Mg2+半径小于Na+,O2-半径小于Cl-,且MgO中离子所带电荷数大于NaCl中离子所带电荷数,晶格能大;
(3)由分析可知,F是Cu,故其外围电子排布式是3d104S1,它位于周期表的ds区,故答案为:3d104S1;ds;
(4)F为Cu,A为N,且N为-3价,由晶胞结构图可知,N原子在顶点,则N原子数为8×=1,Cu原子在棱心,则Cu原子数为12×=3,所以化学式为Cu3N,故答案为:Cu3N;
(6)A、C形成的化合物为AlN,根据化合物具有高沸点和高硬度,是一种新型无机非金属材料,可判断晶体类型为原子晶体,化学键类型为共价键,故答案为:AlN;共价键。
29. 按要求回答下列问题
Ⅰ.下列实验操作或叙述正确的是_________(填字母)
A.实验室进行石油的分馏实验时,温度计水银球插入石油液面以下
B.用金属钠检验无水乙醇中含有的少量水
C.分离苯和苯酚的混合液,先加入适量浓溴水,再过滤、分液,即可实现
D.某醛的结构简式为(CH3)2C=CHCH2CH2CHO,检验里面的碳碳双键时,可先用新制氢氧化铜除醛基,再加溴水,若褪色,则证明含有碳碳双键
E.将10滴溴乙烷加入1mL10%的烧碱溶液中加热片刻后,再滴加2滴2%的硝酸银溶液,以检验水解生成的溴离子
F.将铜丝弯成螺旋状,在酒精灯上加热变黑后,立即伸入盛有无水乙醇的试管中,完成乙醇氧化为乙醛的实验
G.在蔗糖的水解液中加新制Cu(OH)2悬浊液,有砖红色沉淀生成
H.实验室制乙炔时,了减缓反应速率,改用饱和食盐水
II.(1)由_________种单体经过加聚反应合成
(2)写出与足量氢氧化钠溶液在加热条件下反应的化学方程式:_________。
【答案】 (1). D F H (2). 3 (3).
【解析】
【分析】
本题主要考查常规实验操作、高聚物找单体和多官能团有机物的性质,难度不大。
【详解】Ⅰ.A.实验室进行石油的分馏实验时,温度计水银球应该放在蒸馏烧瓶支管口中部,A错误;
B.由于乙醇本身就能与金属钠反应放出气体,故不能用金属钠检验无水乙醇中含有的少量水,B错误;
C.由于苯酚与溴水反应生成三溴苯酚会溶解在苯中,分离苯和苯酚的混合液,先加入足量的NaOH,分液后,再通入足量的CO2,过滤即可实现,C错误;
D.由于醛基也能与溴水反应,故某醛的结构简式为(CH3)2C=CHCH2CH2CHO,检验里面的碳碳双键时,可先用新制氢氧化铜除醛基,再加溴水,若褪色,则证明含有碳碳双键,D正确;
E.将10滴溴乙烷加入1mL10%的烧碱溶液中加热片刻后,先加入硝酸中和烧碱后再滴加2滴2%的硝酸银溶液,以检验水解生成的溴离子,E错误;
F.将铜丝弯成螺旋状以增大接触面积,在酒精灯上加热变黑后,立即伸入盛有无水乙醇的试管中,完成乙醇氧化为乙醛的实验,F正确;
G.在蔗糖的水解液中先加入NaOH溶液中和催化剂H2SO4后加新制Cu(OH)2悬浊液,有砖红色沉淀生成,G错误;
H.实验室制乙炔时,为了减缓反应速率,改用饱和食盐水,H正确;
故答案为:DFH;
II.(1)由、和3种单体经过加聚反应合成,故答案为:3;
(2)中羧基和溴原子均能与氢氧化钠反应,故与足量氢氧化钠溶液在加热条件下反应的化学方程式为:;故答案为:。
30. 丁苯酞是我国自主研发的一类用于治疗急性缺血性脑卒中的新药。合成丁苯酞(J)的一种路线如图所示:
已知:
(1)B 的化学名称是_____,F 中含氧官能团名称是_____。
(2)由 E 生成 F 和 H 生成J 的反应类型分别是_____、_____。
(3)试剂 a 是_____。
(4)J 是一种环酯,则J 的结构简式为_____。H 在一定条件下还能生成高分子化合物 K,H 生成K 的化学方程式为:_____________________。
(5)M 的组成比 F 多 1 个 CH2 基团,M 的分子式为 C8H7BrO,M 的同分异构体①能发生银镜反应;②含有苯环;③不含甲基。满足上述条件的M 的同分异构体共有_____种。
(6)利用题中信息写出以乙醛和苯为原料,合成 的流程图(其他试剂自选)。______________
【答案】 (1). 2-甲基-2-溴丙烷 (2). 醛基 (3). 氧化反应 (4). 酯化反应或取代反应 (5). Br2/FeBr3 (6). (7). (8). 7 (9).
【解析】
【分析】
根据G的结构简式可知,A的结构简式为CH2=C(CH3)2,A发生加成反应生成B为(CH3)3CBr,B发生信息中的反应生成C为(CH3)3CMgBr,D为,D和液溴发生苯环上的取代反应生成E为,E发生氧化反应生成F为;根据信息中第一步以及第二步中与二氧化碳的反应,由G可推知H为,结合J的分子式,可知D脱去1分子水形成J,而J是一种环酯,则J为;
(6)由与乙醛反应得到,苯与溴发生取代反应得到溴苯,溴苯再与Mg/乙醚作用得到,根据以上分析解答。
【详解】根据G的结构简式可知,A的结构简式为CH2=C(CH3)2,A发生加成反应生成B为(CH3)3CBr,B发生信息中的反应生成C为(CH3)3CMgBr,D为,D和液溴发生苯环上的取代反应生成E为,E发生氧化反应生成F为;根据信息中第一步以及第二步中与二氧化碳的反应,由G可推知H为,结合J的分子式,可知D脱去1分子水形成J,而J是一种环酯,则J为。
(1)根据G的结构简式可知,A的结构简式为CH2=C(CH3)2,A发生加成反应生成B为(CH3)3CBr,B的名称为2-甲基-2-溴丙烷,由以上分析可知F为,其中含氧官能团名称为醛基,故答案为:2-甲基-2-溴丙烷;醛基;
(2)E中甲基转化为醛基生成F,属于为氧化反应,H中羧基和羟基转化为酯基生成J,属于酯化反应或取代反应,故答案为:氧化反应;酯化反应或取代反应;
(3)由D到E发生苯环上的一溴取代反应,试剂a为Br2/FeBr3;
(4)J 是一种环酯,根据H的结构简式及J的化学式C12H14O2可知H发生分子内酯化脱去1分子水生成J,J为,H()在一定条件下还能生成高分子化合物K为,化学方程式为;
(5)M组成比F()多1个CH2 基团,M 的分子式为 C8H7BrO,M 的同分异构体①能发生银镜反应,说明含有醛基;②含有苯环;③不含甲基,可以有1个取代基为-CHBrCHO,可以有两个取代基为-CH2Br、-CHO,或者-CH2CHO、-Br,均有邻、间、对3种,故满足上述条件的M的同分异构体共有1+2´3=7种;
(6)由与乙醛反应得到,苯与溴发生取代反应得到溴苯,溴苯再与Mg/乙醚作用得到,合成路线流程图为:。
可能用到的相对原子质量C-12、O-32、H-1
第Ⅰ卷 (选择题 共52分)
一、选择题(本题包括26小题,每小题2分,共52分。每小题只有一个选项符合题意。)
1. 化学与生活密切相关。下列说法不正确的是
A. 矿泉水富含人体必需的营养物质
B. 用75%的酒精灭活新型冠状病毒
C. 食物纤维不能被人体吸收利用,却是不可或缺的一部分
D. 过多服用阿司匹林(乙酰水杨酸)引起酸中毒,可注射NaHCO3溶液解毒
【答案】A
【解析】
【详解】A. 矿泉水含有人体必需的营养物质,不是富含,故A错误;
B. 用75%的酒精灭活新型冠状病毒,酒精主要使蛋白质变性,故B正确;
C. 食物纤维不能被人体吸收利用,在人体内其肠胃蠕动,是人体健康不可或缺的,故C正确;
D. 过多服用阿司匹林(乙酰水杨酸)引起酸中毒,可注射NaHCO3溶液解毒,碳酸氢钠与酸性物质反应,降低酸性,故D正确。
综上所述,答案为A。
2. 中国人民在悠久的历史中创造了绚丽多彩的中华文化,下列说法错误的是( )
A. “木活字”是由元代王祯创制的用于印刷的活字,“木活字”的主要成分是纤维素
B. “黑芝麻糊”是一道传统美食,食用时可加入白砂糖作配料,白砂糖的主要成分是麦芽糖
C. “鹤鱼石斧图”彩陶缸是我国出土的一件珍贵历史文物,彩陶缸的主要成分是硅酸盐
D. “苏绣”是用蚕丝线在丝绸或其他织物上绣出图案的工艺,蚕丝的主要成分是蛋白质
【答案】B
【解析】
【详解】A.木活字是木头制造的,木头的主要成分是纤维素,故A正确;
B.白砂糖的主要成分是蔗糖,故B错误;
C.彩陶缸属于陶瓷,陶瓷的主要成分是硅酸盐,故C正确;
D.蚕丝的主要成分是蛋白质,故D正确;
故选B。
3. 2016年,我国科研团队开创了以煤为原料合成气态烯烃的新途径。下列说法错误的是
A. 煤的气化和液化是物理变化
B. 煤的干馏是在隔绝空气条件下进行的
C. 大量燃烧煤炭是造成雾霾的重要原因
D. 发展“煤制油”工程可减少对石油产品的依赖
【答案】A
【解析】
A. 煤的气化和液化是将碳转化为气态或液态的燃料,都属于化学变化,故A错误;B. 煤的干馏是将煤在隔绝空气条件下加强热进行的,故B正确;C. 大量燃烧煤炭会产生大量的可吸入颗粒物等污染物,是造成雾霾的重要原因,故C正确;D. 发展“煤制油”工程可减少石油的使用量,减少对石油产品的依赖,故D正确;故选A。
4. 阿伏加德罗常数的值用NA表示。下列说法中正确的是( )
A. 33.6L丙烯(标准状况)与足量HCl发生加成反应,生成1-氯丙烷的数目为1.5NA
B. 14g分子式为CnH2n的链烃中含有的C—H键的数目为NA
C. 1L lmol/L的葡萄糖溶液中,溶质所含羟基的个数为5NA
D. 2mol冰醋酸与4mol乙醇一定条件下充分反应,生成乙酸乙酯的数目为2NA
【答案】C
【解析】
【详解】A.丙烯与HCl发生加成反应,可能生成1-氯丙烷和2-氯丙烷,无法计算生成1-氯丙烷的个数,选项A错误;
B.14g分子式为CnH2n的链烃,其物质的量为mol,每个CnH2n的链烃中含有的C—H键为2n,则14g分子式为CnH2n的链烃中含有的C—H键的数目为2NA,选项B错误;
C.lmol的葡萄糖中含有5mol羟基和1mol醛基,故所含羟基的个数为5NA,选项C正确;
D.酯化反应为可逆反应,无法确定反应限度,故无法计算生成乙酸乙酯的量,选项D错误;
答案选C。
5. Y是一种天然除草剂,其结构如图所示,下列说法正确的是( )
A. Y可以和NaHCO3溶液发生反应
B. 1molY与溴水反应,最多消耗3mol溴单质
C. 1 mol Y 最多能与6 mol NaOH反应
D. 1molY最多能与7molH2加成
【答案】D
【解析】
【详解】A.由题干所给Y的结构简式可知,Y中不含官能团羧基,故Y不可以和NaHCO3溶液发生反应,A错误;
B.溴水能与双键、三键发生加成以及与酚羟基的邻对位上的H发生取代,故1molY与溴水反应,最多消耗4mol溴单质,B错误;
C.已知Y分子中含有3个酚羟基,1个酯基(非羟基酯基),故1 mol Y 最多能与4 mol NaOH反应,C错误;
D.Y分子中含有两个苯环能与6molH2加成,1个碳碳双键能与1molH2加成,故1molY最多能与7molH2加成,D正确;
故答案为:D。
6. 下列实验方案中,能达到相应实验目的的是
A
B
C
D
方案
目的
利用乙醇的消去反应制取乙烯
验证石蜡油分解的产物是乙烯
检验乙烯、乙炔混合气中的乙烯
比较乙醇中羟基氢原子和水分子中氢原子的活泼性
A. A B. B C. C D. D
【答案】D
【解析】
【详解】A、利用乙醇的消去反应制取乙烯,温度计应该插入溶液中,错误;
B、如溴的四氯化碳溶液褪色,可证明有烯烃生成,但不一定是乙烯,错误;
C、乙烯、乙炔都能使酸性高锰酸钾溶液褪色,错误;
D、钠与水反应的速率比钠与乙醇反应的速率快,说明乙醇中羟基氢原子的活泼性比水分子中氢原子差,正确;
故选D。
7. 莲花清瘟胶囊对新冠肺炎轻症状患者有显著疗效,其有效成分绿原酸存在如图转化关系,下列有关说法正确的是( )
A. H的分子式为C17H14O4
B. Q中所有碳原子不可能都共面
C. 绿原酸可发生加成、氧化、还原和取代反应
D. W既属于羧酸类化合物又属于酚类化合物
【答案】C
【解析】
【详解】A.根据H的分子结构可以得出,H的分子式为C17H16O4,A错误;
B.Q中含有苯环结构、双键结构,苯环中所有碳原子共平面,双键结构中所有原子共平面,故Q中所有碳原子可能共平面,B错误;
C.因绿原酸结构中含有双键、苯环可以发生加成反应,含有羟基、双键可以发生氧化反应,含有亚甲基等烷基可以发生取代反应,苯环和氢气的加成反应也属于还原反应,C正确;
D.W含有羧基,属于羧酸类化合物,虽然含有羟基但不含苯环结构,故不属于酚类化合物,D错误;
故选C。
8. 醇和酚在日常生活中具有非常重要的作用,下列关于醇和酚的说法中不正确的是( )
A. 医院经常用“来苏水”进行消毒,其主要成分属于酚类化合物
B. 甘油具有较强的吸水性,经常用于护肤用品,它属于三元醇
C. 冬天汽车所用的防冻液主要成分为乙醇
D. 含有—OH(羟基)官能团的有机物不一定属于醇类
【答案】C
【解析】
【详解】A.中羟基直接连在苯环上,属于酚类,故A正确;
B.甘油又称为丙三醇,分子中含有3个羟基,为三元醇,故B正确;
C.乙二醇为冬天汽车里用的防冻液,不是乙醇,故C错误;
D.含有羟基的官能团直接连在苯环上,属于酚类,不是醇类,故D正确;
答案选C。
9. 下列有关说法中正确的是( )
A. 与甘油互为同系物
B. 丙烷、异丁烷、立方烷()、三棱柱烷()的二氯代物数目相等
C. 按系统命名法,化合 物 的名称是:2,2,4,5-四甲基-3,3-二乙基己烷
D. 与互为同分异构体
【答案】C
【解析】
【详解】A.图示结构为环状结构,甘油为链状结构,二者结构不相似,不属于同系物,A错误;
B.丙烷二氯代物有4种,异丁烷二氯代物有3中,立方烷二氯代物有3种,三棱柱烷二氯代物有3种,B错误;
C.选取最长碳链为主链,故主链为6个碳为己烷,其次要让取代基位次之和最小,故命名正确,C正确;
D.Cl和Br同时连接在苯环上且为邻位,因苯环上6个共价键彼此相同,故两种结构属于同种物质,D错误;
故选C。
10. 我国自主研发的对二甲苯绿色合成项目取得新进展,其合成过程如图所示。
下列说法不正确的是( )
A. 丙烯醛分子中所有原子可能共平面
B. 可用溴水鉴别异戊二烯和对二甲苯
C. 可用银氨溶液鉴别M和对二甲苯
D. 异戊二烯与溴的加成产物最多有3种
【答案】D
【解析】
【详解】A.丙烯醛分子中的碳碳双键是平面结构,醛基也是平面结构,中间是一个可以旋转的单键,所以分子里所有原子有可能在同一平面,选项A正确;
B.异戊二烯里含有碳碳双键,可以与溴水发生加成反应而导致溴水褪色,而对二甲苯与溴水不反应,可以鉴别,选项B正确;
C.M中含有醛基能与银氨溶液发生银镜反应而对二甲苯中不含有醛基不能发生银镜反应,可以鉴别,选项C正确;
D.异戊二烯中有两个碳碳双键,且碳碳双键共轭而不等效,与溴的加成产物:1,2-加成产物有2种,完全加成产物有1种,1,4-加成产物有1种,最多有4种,选项D不正确;
答案选D。
11. 高温下,超氧化钾晶体呈立方体结构,晶体中氧的化合价部分为0价,部分为-2价。如图所示为超氧化钾晶体的一个晶胞,则下列说法正确的是( )
A. 超氧化钾的化学式为KO2,每个晶胞含有4个K+和4个O
B. 晶体中每个K+周围有8个O,每个O周围有8个K+
C. 晶体中与每个K+距离最近的K+有8个
D. 晶体中与每个O距离最近的O有6个
【答案】A
【解析】
【详解】A.由晶胞图可知,K+的个数为8×+6×=4,O2-的个数为12×+1=4,故化学式为KO2,选项A正确;
B.由晶胞图可知,晶体中每个K+周围有6个O2-,每个O2-周围有6个K+,选项B错误;
C.由晶胞图可知,晶体中与每个K+距离最近的K+有12个,选项C错误;
D.由晶胞图可知,晶体中与每个O2-距离最近的O2-有12个,选项D错误;
答案选A。
【点睛】均摊法确定立方晶胞中粒子数目的方法是:①顶点:每个顶点的原子被8个晶胞共有,所以晶胞对顶点原子只占份额;②棱:每条棱的原子被4个晶胞共有,所以晶胞对顶点原子只占份额;③面上:每个面的原子被2个晶胞共有,所以晶胞对顶点原子只占份额;④内部:内部原子不与其他晶胞分享,完全属于该晶胞。
12. 下面的叙述不正确的是( )
A. 晶胞空间利用率:金属铜>金属镁>金属钾>金属钋
B. 硬度由大到小:金刚石>碳化硅>晶体硅
C. 晶体熔点由低到高:Na2O<MgO<Al2O3
D. 晶格能由大到小:NaF>NaCl>NaBr>NaI
【答案】A
【解析】
【详解】A.金属铜是面心立方其空间利用率为74%,金属镁是六方最密堆积其空间利用率为74%,金属钾为体心立方堆积其空间利用率为68%,金属钋为简单立方堆积其空间利用率为52%,故晶胞空间利用率:金属铜=金属镁>金属钾>金属钋,A错误;
B.金刚石、碳化硅、晶体硅均为原子晶体,其硬度与其间的共价键的键能成正比,由于碳原子半径小于硅原子,故键长Si-Si>Si-C>C-C,一般共价键键长越短,键能越大,故硬度由大到小:金刚石>碳化硅>晶体硅,B正确;
C.Na2O、MgO、Al2O3均为离子晶体,其熔点与其晶格能成正比,晶格能与离子的半径和所带电荷有关,一般离子半径越小,所带电荷越多,晶格能越大,离子半径:Na+>Mg2+>Al3+,故晶体熔点由低到高:Na2O<MgO<Al2O3,C正确;
D.根据C项分析可知,由于离子半径:I->Br->Cl->F-,晶格能由大到小:NaF>NaCl>NaBr>NaI,D正确;
故答案为:A。
13. 下列关于离子键特征的叙述正确的是( )
①离子键的实质是静电吸引 ②因为离子键无方向性,故阴、阳离子的排列是没有规律的,是随意的 ③因为氯化钠的化学式是NaCl,故每个Na+周围吸引一个Cl- ④因为离子键无饱和性,故一个离子周围可以吸引任意多个带异性电荷的离子 ⑤一种离子在各个方向上都可以与带相反电荷的离子发生静电作用,故离子键无方向性 ⑥每个离子周围排列尽可能多的带异性电荷的离子,能够使体系的能量降低
A. ①②③④⑤⑥ B. ②③④⑥ C. ④⑤⑥ D. ⑤⑥
【答案】D
【解析】
【详解】①离子键的实质不仅仅是静电吸引,还包括静电斥力,①错误;
②虽然离子键无方向性,但阴、阳离子的排列并不是没有规律的,也不是随意的,而是形成一定形状的规则的几何外形,②错误;
③NaCl仅仅表示氯化钠的组成是钠离子和氯离子按1:1结合,并不是故每个Na+周围吸引一个Cl-,事实上每个Na+周围吸引最近的的Cl-就有6个,还能吸引更远的Cl-,③错误;
④虽然离子键无饱和性,但每个离子均有一定的配位数,故故一个离子周围可以吸引一定数目的带异性电荷的离子,而不是任意多的离子,④错误;
⑤一种离子在各个方向上都可以与带相反电荷的离子发生静电作用,故离子键无方向性,⑤正确;
⑥每个离子周围排列尽可能多的带异性电荷的离子,能够使体系的能量降低,⑥正确;
故⑤⑥正确;故答案为:D。
14. 下列各组元素的性质正确的是( )
A. 第一电离能:B>Al>Ga B. 电负性:F>N>O
C. 最高正价:F>S>Si D. 原子半径:P>N>C
【答案】A
【解析】
【详解】A.同一主族,从上到下,元素的第一电离能逐渐减小,所以第一电离能:B>Al>Ga,故A正确;
B.同周期,从左到右,元素的电负性逐渐增大,所以电负性:F>O>N,故B错误;
C.主族元素最外层电子数=最高正价,氧没有最高价、氟无正价,所以最高正价:S>Si,故C错误;
D.一般而言,电子层数越多,原子半径越大,电子层数相同,原子序数越大,原子半径越小,所以原子半径:P>C>N,故D错误;
答案选A。
15. 以下是一些原子的 2P 能级和 3d 能级中电子排布的情况;其中违反了洪特规则的是( )
A. ① B. ①③ C. ③④⑤ D. ②④⑤
【答案】D
【解析】
【分析】
根据洪特规可知,基态原子的核外电子优先以相同的自旋状态分别占据一个轨道。
【详解】①该电子排布中,有一个原子轨道中排布了两个自旋状态相同的电子,该排布符合洪特规则,但违反了泡利不相容原理;
②2p轨道中排布4个电子时,一定有3个电子的自旋状态相同,该排布不符合洪特规则;
③2p轨道中排布4个电子时,一定有3个电子的自旋状态相同,该排布符合洪特规则;
④3d轨道在只有5个电子时,电子优先以相同的自旋状态分别占据一个轨道,该排布不符合洪特规则;
⑤3d轨道在排布6个电子时,一定有5个电子的自旋状态相同,该排布不符合洪特规则;
⑥3d轨道在只有10个电子时,每个轨道排布2个自旋状态相反应的电子,该排布符合洪特规则。
故答案选D。
16. 下列各组中的X和Y两种原子,化学性质一定相似的是 ( )
A. X原子和Y原子最外层都只有1个电子
B. X原子的核外电子排布式为1s2,Y原子的核外电子排布式为1s22s2
C. X原子的2p能级上有3个电子,Y原子的3p能级上有3个电子
D. X原子核外M层上仅有2个电子,Y原子核外N层上仅有2个电子
【答案】C
【解析】
【详解】A. 最外层都只有1个电子的X和Y,可能为H与碱金属元素,性质不同,故A错误;
B. 原子的核外电子排布式为1s2的X为He,原子的核外电子排布式为1s22s2的Y为Be,两者性质不同,故B错误;
C. 原子的2p能级上有3个电子的X为N,原子的3p能级上有3个电子的Y为P,二者位于周期表同一主族,性质相似,所以C选项是正确的;
D. 原子核外M层上仅有2个电子的X为Mg,原子核外N层上仅有2个电子的Y的M层电子数不确定,元素种类很多,但价电子数不同,性质不相同故D错误。
所以C选项是正确的。
【点睛】解答时注意原子核外电子排布特点与对应元素化合物的性质的关系,原子的结构决定元素的化学性质,原子核外最外层的电子或价电子数目相等,则元素对应的单质或化合价的性质相似。
17. X、Y、Z、M、R为五种短周期元素,其原子半径和最外层电子数之间的关系如图所示。下列说法不正确的是( )
A. 简单阳离子半径:X< R
B. M的氢化物常温常压下为气体,分子间无氢键
C. 最高价氧化物的水化物的酸性:Z
【答案】C
【解析】
【详解】X、Y、Z、M、R为五种短周期元素,X、R最外层只有一个电子,为IA族元素,Y最外层有4个电子,位于IVA族,Z原子最外层有5个电子位于VA族,M子最外层有6电子位于VIA族;R的原子半径最大,是Na元素;X的原子半径最小是H元素;Y和Z的原子半径接近,M原子半径大于Y而最外层电子数大于Y,所以Y是C,Z是N,M是S元素。
A.离子半径H+最小,电子层数越多,离子半径越大,故离子半径H+
C.元素的非金属性越强,其最高价含氧酸酸性越强,非金属性N>C,所以最高价含氧酸酸性HNO3>H2CO3,选项C不正确;
D.C和H可以形成C6H6、C2H4均为平面结构,分子中存在极性共价键和非极性共价键,选项D正确;
答案选C。
【点睛】短周期元素(除稀有气体)的原子半径中,氢原子最小,小于0.1nm,第二周期元素大部分都小于0.1nm,第三周期原子均大于0.1nm,若知道这条规律,这道题就能很快的能推出元素。
18. 下列说法正确的是( )
①离子化合物一定含离子键,也可能含极性键或非极性键;
②共价化合物一定含共价键,也可能含离子键;
③含金属元素的化合物不一定是离子化合物;
④由非金属元素组成的化合物一定是共价化合物;
⑤由分子组成的物质中一定存在共价键;
⑥熔融状态能电离的化合物一定是离子化合物。
A ①③⑤ B. ①③⑥ C. ②③④ D. ②④⑥
【答案】B
【解析】
【详解】①离子化合物中一定含离子键,可能含极性共价键,如NaOH,可能含非极性共价键,如Na2O2,故①正确;
②含离子键的一定为离子化合物,则共价化合物仅含共价键,不含离子键,故②错误;
③含金属元素的化合物不一定是离子化合物,可能为共价化合物,如氯化铝为共价化合物,故③正确;
④由非金属元素组成的化合物可能为离子化合物,如铵盐为离子化合物,故④错误;
⑤由分子组成的物质可能不存在化学键,如稀有气体的单质不存在化学键,也就不存在共价键,故⑤错误;
⑥熔融状态能导电的化合物,其构成微粒为离子,则作用力为离子键,化合物是离子化合物,故⑥正确;
综上所述,①③⑥正确,B满足题意。
答案选B。
【点睛】含离子键的化合物一定是离子化合物;仅含共价键的化合物是共价化合物。
19. 下列有关物质性质的比较正确的是
①同主族元素的单质从上到下,氧化性逐渐减弱,熔点逐渐升高
②元素的非金属性越强,气态氢化物的热稳定性越弱
③单质与水反应的剧烈程度:F2>Cl2>Br2>I2
④元素的非金属性越强,它的气态氢化物水溶液的酸性越强
⑤还原性:S2﹣>Se2﹣
⑥酸性:HNO3>H3PO4.
⑦原子半径:K>Cl>S>O>F
A. ①③ B. ②④⑦ C. ③⑥ D. ⑤⑥⑦
【答案】C
【解析】
【详解】①碱金属从上到下熔点降低;而卤族元素的单质从上到下,非金属性逐渐减弱,氧化性逐渐减弱;分子间作用力越来越大,所以熔点逐渐升高,错误;
②非金属性越强,气态氢化物的热稳定性越强,错误;
③非金属性越强,对应单质与水反应越剧烈,则单质与水反应的剧烈程度:F2>Cl2>Br2>I2,正确;
④非金属性越强,最高价氧化物的水化物酸性越强,而不能比较氢化物的酸性,错误;
⑤非金属性S>Se,对应离子的还原性为S2-<Se2-,错误;
⑥非金属性N>P,最高价氧化物的水化物酸性为HNO3>H3PO4,正确;
⑦同周期自左向右原子半径逐渐减小,同主族自上而下原子半径逐渐增大,则原子半径:K>S>Cl>O>F,错误;
结合以上分析可知,正确的只有③⑥,故答案选C。
20. 下表列出了某短周期元素R的各级电离能数据用I1、I2表示,单位为
I1
I2
I3
I4
R
740
1500
7700
10500
下列关于元素R的判断中一定正确的是( )
A. R的最高正价为+3价
B. R元素位于元素周期表中第ⅡA族
C. R元素的原子最外层共有4个电子
D. R元素基态原子的电子排布式为1s22s2
【答案】B
【解析】
【详解】比较元素R各级电离能的数据可知,该元素的二级电离能远小于第3级电离能,说明该元素的原子最外层上为2个电子,据此解题;
A.由分析可知,R的最外层上是2个电子,故R的最高正价为+2价,A错误;
B.由分析可知,R的最外层上是2个电子,且R为短周期元素,故R元素位于元素周期表中第ⅡA族,B正确;
C.由分析可知,R的最外层上是2个电子,C错误;
D.由分析可知,R的最外层上是2个电子,R元素基态原子的电子排布式为1S22S2或者1s22s22p63s2,D不一定正确;
故答案为:B。
21. 下列说法中正确的是
A. 同一原子中,3s、3p、3d、4s 能量依次升高
B. 某原子核外电子由 1s22s22p63s23p1→1s22s22p63s13p2,原子放出能量
C. p 能级的原子轨道呈哑铃形,随着能层数的增加,p 能级容纳电子数也在增多
D. 按照泡利原理,在同一个原子中不可能存在两个运动状态完全相同的电子
【答案】D
【解析】
【详解】A.根据构造原理,同一原子中,3s、3p、4s、3d能量依次升高,故 A错误;
B.某原子核外电子由,由基态跃迁到激发态,原子吸收能量,故B错误;
C.p能级的原子轨道呈哑铃形,随着能层数的增加,p 能级容纳电子数不变,故C错误;
D.按照泡利原理,在同一个原子中不可能存在两个运动状态完全相同的电子,故D正确。
故选D。
22. 下图是由Q、R、G三种元素组成的一种高温超导体的晶胞结构,其中R为+2价,G为-2价,则Q的化合价为
A. +1 B. +2 C. +3 D. +4
【答案】C
【解析】
【详解】根据晶胞结构可知晶胞结构中R原子数目为1+8×1/8=2,G原子数目为2+4×1/2+16×1/4=8,Q原子数目为2+8×1/4=4,令Q的化合价为a,则4a+2×2+8×(-2)=0,解得a=3,故Q的化合价为+3,故答案选C。
【点睛】准确判断出晶胞含有的原子数目是解答的关键,注意均摊法的灵活应用。G原子数目的确定是解答的易错点和难点。
23. 下列说法不正确的是( )
A. NH5的所有原子的最外层都符合相应的稀有气体原子的最外层电子结构,是既具有离子键又具有共价键的离子化合物
B. Na2O是离子晶体,溶于水生成NaOH的过程中既有离子键的断裂又有共价键的形成
C. 某物质固态时不导电但溶于水能导电,则该物质中一定含有离子键
D. 石英是由硅原子和氧原子构成的原子晶体,每个原子的最外层都具有8电子稳定结构
【答案】C
【解析】
【详解】A.NH5为离子化合物,分子中存在NH4+和H-,所有原子的最外层都符合相应的稀有气体原子的最外层电子结构,含有离子键,N-H键属于共价键,选项A正确;
B.Na2O是离子晶体,溶于水生成NaOH的过程中,Na2O中离子键断裂,生成NaOH时有共价键的形成,选项B正确;
C.某物质固态时不导电但溶于水能导电,则该物质中不一定含有离子键,如氯化铝为共价化合物不含离子键,选项C不正确;
D.石英是由硅原子和氧原子构成的原子晶体,每个硅原子形成4个共价键,每个氧原子形成两个共价键,每个原子的最外层都具有8电子稳定结构,选项D正确;
答案选C。
24. 二茂铁[(C5H5)2Fe]是由一个二价铁离子和2个环戊二烯基负离子构成,它的发现可以说是有机金属化合物研究中具有里程碑意义的事件,它开辟了金属有机化合物研究的新领域。已知:二茂铁熔点是173 ℃(在100 ℃时开始升华),沸点是249 ℃,不溶于水,易溶于苯、乙醚等溶剂。下列说法正确的是( )
A. 二茂铁属于离子晶体
B. 在二茂铁结构中,C5H与Fe2+之间形成的化学键类型是离子键
C. 已知:环戊二烯的结构式为:,则其中碳环上有2个π键和5个σ键
D. 二价铁离子的基态电子排布式为:[Ar]3d44s2
【答案】C
【解析】
【详解】A.由题干可知,二茂铁熔点是173 ℃(在100 ℃时开始升华),沸点是249 ℃,不溶于水,易溶于苯、乙醚等溶剂,二茂铁属于分子晶体,A错误;
B.在二茂铁结构中,C5H与Fe2+之间形成的化学键类型是配位键,B错误;
C.由环戊二烯的结构式可知分子结构中碳环上由3个单键即3个σ键,2个双键即2个 σ键和2个π键,故其中碳环上有2个π键和5个σ键,C正确;
D.二价铁离子的基态电子排布式为:[Ar]3d6,D错误;
故答案为:C。
25. 二氧化硅晶体是立体网状结构,其晶体模型如图所示。下列有关二氧化硅晶体的说法正确的是( )
A. 二氧化硅晶体最小环上含有12个原子
B. 每个硅原子为4个最小环所共有
C. 从晶体结构可知,1molSiO2拥有2molSi-O键
D. SiO2晶体是由极性共价键与非极性共价键共同构成的
【答案】A
【解析】
【详解】A.二氧化硅晶体最小环上含有6个硅原子6个氧原子,共12个原子,故A正确;
B.二氧化硅晶体和金刚石晶体的结构类似,每个硅原子为12个最小环共有,故B错误;
C.1个Si与4个O形成Si-O键,则1 mol Si拥有4 mol Si-O键,故C错误;
D.SiO2晶体中只含极性共价键,不含非极性共价键,故D项错误。
故答案选:A
26. 下列说法不正确的是( )
A. σ键比π键重叠程度大,形成的共价键强
B. 两个原子之间形成共价键时,只能形成一个σ键
C. 气体单质中,一定有σ键,可能有π键
D. N2分子中一个σ键,两个π键
【答案】C
【解析】
【详解】A.形成σ键的电子云头对头重叠,形成π键的电子云肩并肩重叠,σ键比π键重叠程度大,形成的共价键强,A正确;
B.两个原子之间形成共价键,只能形成1个σ键,其余共价键都为π键,B正确;
C.稀有气体单质中,不形成化学键,C不正确;
D.N2分子的结构式为N≡N,则有1个σ键,2个π键,D正确;
故选C。
第Ⅱ卷 填空题(共48分)
27. 根据已学知识,请你回答下列问题:
(1)写出原子序数最小的第Ⅷ族元素原子的原子结构示意图为:___________。其最外层电子的电子云形状为___________。
(2)写出3p轨道上有2个未成对电子的元素的符号___________;
(3)某元素被科学家称之为人体微量元素中的“防癌之王”,其原子的外围电子排布是4s24p4,该元素的名称是___________;
(4)下列物质中既有离子键又有共价键的是________。
A.MgO B.NaOH C.CaCl2 D.(NH4)2SO4
(5)关于下列分子的说法不正确的是________。
A.既有σ键又有π键
B.O—H键的极性强于C—H键的极性
C.该分子中存在手性碳原子
(6)金属铁的晶体在不同温度下有两种堆积方式,晶胞分别如图所示。则体心立方晶胞和面心立方晶胞中实际含有的Fe原子个数之比为___________。
(7)已知铁的面心立方晶胞的密度为ρg/cm3,铁原子半径为r cm,铁的相对原子质量为56g/mol,则阿伏加德罗常数为___________ (用ρ、r 表示)
【答案】 (1). (2). 球形 (3). Si或S (4). 硒 (5). BD (6). C (7). 1:2 (8).
【解析】
【分析】
(1)根据元素周期表的结构可知原子序数最小的第Ⅷ族元素为Fe元素,从而画出原子结构示意图,其最外层电子为4s电子,确定其电子云形状;
(2)根据电子排布的原则,可知3p轨道上有2个未成对电子的元素可以是3p2或3p4,便可确定元素;
(3)根据原子的外围电子排布是4s24p4可知元素的原子序数为34,从而确定元素名称;
(4)根据离子键和共价键的概念,即可找出既有离子键又有共价键的化合物;
(5)根据有机物分子结构简式即可求解;
(6)采用均摊法进行求算晶胞中含有的原子数目;
(7)采用均摊法结合物质的结构即可求解。
【详解】(1)原子序数最小的第Ⅷ族元素原子即26号铁,故其原子结构示意图为:,其最外层电子即4s电子,s能级的电子云形状为球形,故答案为:;球形;
(2)3p轨道上有2个未成对电子的元素其电子排布式为1s22s22p63s23p2或者1s22s22p63s23p4,故其元素符号为Si或S,故答案为:Si或S;
(3)某元素被科学家称之为人体微量元素中的“防癌之王”,其原子的外围电子排布是4s24p4,即34号元素,故该元素的名称是硒,故答案为:硒;
(4)A .MgO只含离子键,不含共价键,A不合题意;
B. NaOH含有钠离子和氢氧根之间的离子键,又有氢氧根内部的共价键,B符合题意;
C. CaCl2只含离子键,不含共价键,C不合题意;
D.(NH4)2SO4含有铵根离子与硫酸根之间的离子键,又有铵根离子内部、硫酸根内部的共价键,D符合题意;
故答案为:BD;
(5)A.由结构简式可知,分子中存在碳碳双键,故既有σ键又有π键,A正确;
B.由于O的电负性强于C的,故O—H键的极性强于C—H键的极性,B正确;
C.手性碳原子是指连有四个各不相同的原子或原子团的碳原子,由结构简式可知该分子中不存在手性碳原子,C不正确;
故答案为:C;
(6)一个体心立方晶胞含有的铁原子数目为:,一个面心立方晶胞中实际含有的Fe原子数目为:,故二者的个数之比为1:2,故答案为:1:2;
(7)已知铁的面心立方晶胞的密度为ρg/cm3,铁原子半径为r cm,则晶胞的边长a=cm,铁的相对原子质量为56g/mol,一个面心立方晶胞中实际含有的Fe原子数目为:,故有, 则阿伏加德罗常数为,故答案为:。
28. 已知A、B、C、D、E、F都是周期表中前四周期的元素,它们的核电荷数A<B<C<D<E<F。其中A原子核外有三个未成对电子;化合物B2E为离子晶体,E原子核外的M层中只有两对成对电子;C元素是地壳中含量最高的金属元素;D单质的晶体类型在同周期的单质中没有相同的; F原子最外层电子数与B的相同,其余各层均充满电子。请根据以上信息,回答下列问题(注:A、B、C、D、E、F用所对应的元素符号表示):
(1)A、B、C、D的第一电离能由小到大的顺序为________(用元素符号表示)。
(2)B的氯化物的熔点比MgO的熔点________(填“高”或“低”),理由是___________。
(3)F的外围电子排布式是________, 它位于周期表的_______ 区
(4)A、F形成某种化合物的晶胞结构如图所示(其中A显-3价),则其化学式为________(每个球均表示1个原子)。
(5)A、C形成的化合物具有高沸点和高硬度,是一种新型无机非金属材料,则其化学式为________,其晶体中所含的化学键类型为________。
【答案】 (1). Na
【分析】
A、B、C、D、E、F都是周期表中前四周期的元素,它们的核电荷数A<B<C<D<E<F.C元素是地壳中含量最高的金属元素,则C为Al元素;A原子核外有三个未成对电子,原子序数小于Al元素,其电子排布式为1S22S22P3,则A为N元素;E原子核外的M层中只有两对成对电子,电子排布式为1S22S22P63S23P4,则E为S元素;化合物B2E的晶体为离子晶体,B应为第ⅠA族元素,且原子序数在N元素和Al之间,则B为Na元素;D单质的晶体类型在同周期的单质中没有相同的,D处于第三周期,故D为Si元素;F原子核外最外层电子数与B相同,其余各层均充满,且原子序数最大,电子排布式为1S22S22P63S23P63d104S1,故F为Cu元素,据此解答。
【详解】(1)在元素周期表中,同一周期元素的第一电离能从左到右呈增大趋势,同一主族元素的第一电离能从上到下逐渐减小,据此可判断四种元素的第一电离能的顺序为:Na<Al<Si<N,故答案:Na<Al<Si<N;
(2)B的氯化物即NaCl为离子晶体,MgO也是离子晶体,但由于Na+的半径大于Mg2+,Cl-的半径大于O2-的,且Mg2+、O2-所带电荷分别比Na+、Cl-多,故熔点NaCl比MgO低,故答案为:低;Mg2+半径小于Na+,O2-半径小于Cl-,且MgO中离子所带电荷数大于NaCl中离子所带电荷数,晶格能大;
(3)由分析可知,F是Cu,故其外围电子排布式是3d104S1,它位于周期表的ds区,故答案为:3d104S1;ds;
(4)F为Cu,A为N,且N为-3价,由晶胞结构图可知,N原子在顶点,则N原子数为8×=1,Cu原子在棱心,则Cu原子数为12×=3,所以化学式为Cu3N,故答案为:Cu3N;
(6)A、C形成的化合物为AlN,根据化合物具有高沸点和高硬度,是一种新型无机非金属材料,可判断晶体类型为原子晶体,化学键类型为共价键,故答案为:AlN;共价键。
29. 按要求回答下列问题
Ⅰ.下列实验操作或叙述正确的是_________(填字母)
A.实验室进行石油的分馏实验时,温度计水银球插入石油液面以下
B.用金属钠检验无水乙醇中含有的少量水
C.分离苯和苯酚的混合液,先加入适量浓溴水,再过滤、分液,即可实现
D.某醛的结构简式为(CH3)2C=CHCH2CH2CHO,检验里面的碳碳双键时,可先用新制氢氧化铜除醛基,再加溴水,若褪色,则证明含有碳碳双键
E.将10滴溴乙烷加入1mL10%的烧碱溶液中加热片刻后,再滴加2滴2%的硝酸银溶液,以检验水解生成的溴离子
F.将铜丝弯成螺旋状,在酒精灯上加热变黑后,立即伸入盛有无水乙醇的试管中,完成乙醇氧化为乙醛的实验
G.在蔗糖的水解液中加新制Cu(OH)2悬浊液,有砖红色沉淀生成
H.实验室制乙炔时,了减缓反应速率,改用饱和食盐水
II.(1)由_________种单体经过加聚反应合成
(2)写出与足量氢氧化钠溶液在加热条件下反应的化学方程式:_________。
【答案】 (1). D F H (2). 3 (3).
【解析】
【分析】
本题主要考查常规实验操作、高聚物找单体和多官能团有机物的性质,难度不大。
【详解】Ⅰ.A.实验室进行石油的分馏实验时,温度计水银球应该放在蒸馏烧瓶支管口中部,A错误;
B.由于乙醇本身就能与金属钠反应放出气体,故不能用金属钠检验无水乙醇中含有的少量水,B错误;
C.由于苯酚与溴水反应生成三溴苯酚会溶解在苯中,分离苯和苯酚的混合液,先加入足量的NaOH,分液后,再通入足量的CO2,过滤即可实现,C错误;
D.由于醛基也能与溴水反应,故某醛的结构简式为(CH3)2C=CHCH2CH2CHO,检验里面的碳碳双键时,可先用新制氢氧化铜除醛基,再加溴水,若褪色,则证明含有碳碳双键,D正确;
E.将10滴溴乙烷加入1mL10%的烧碱溶液中加热片刻后,先加入硝酸中和烧碱后再滴加2滴2%的硝酸银溶液,以检验水解生成的溴离子,E错误;
F.将铜丝弯成螺旋状以增大接触面积,在酒精灯上加热变黑后,立即伸入盛有无水乙醇的试管中,完成乙醇氧化为乙醛的实验,F正确;
G.在蔗糖的水解液中先加入NaOH溶液中和催化剂H2SO4后加新制Cu(OH)2悬浊液,有砖红色沉淀生成,G错误;
H.实验室制乙炔时,为了减缓反应速率,改用饱和食盐水,H正确;
故答案为:DFH;
II.(1)由、和3种单体经过加聚反应合成,故答案为:3;
(2)中羧基和溴原子均能与氢氧化钠反应,故与足量氢氧化钠溶液在加热条件下反应的化学方程式为:;故答案为:。
30. 丁苯酞是我国自主研发的一类用于治疗急性缺血性脑卒中的新药。合成丁苯酞(J)的一种路线如图所示:
已知:
(1)B 的化学名称是_____,F 中含氧官能团名称是_____。
(2)由 E 生成 F 和 H 生成J 的反应类型分别是_____、_____。
(3)试剂 a 是_____。
(4)J 是一种环酯,则J 的结构简式为_____。H 在一定条件下还能生成高分子化合物 K,H 生成K 的化学方程式为:_____________________。
(5)M 的组成比 F 多 1 个 CH2 基团,M 的分子式为 C8H7BrO,M 的同分异构体①能发生银镜反应;②含有苯环;③不含甲基。满足上述条件的M 的同分异构体共有_____种。
(6)利用题中信息写出以乙醛和苯为原料,合成 的流程图(其他试剂自选)。______________
【答案】 (1). 2-甲基-2-溴丙烷 (2). 醛基 (3). 氧化反应 (4). 酯化反应或取代反应 (5). Br2/FeBr3 (6). (7). (8). 7 (9).
【解析】
【分析】
根据G的结构简式可知,A的结构简式为CH2=C(CH3)2,A发生加成反应生成B为(CH3)3CBr,B发生信息中的反应生成C为(CH3)3CMgBr,D为,D和液溴发生苯环上的取代反应生成E为,E发生氧化反应生成F为;根据信息中第一步以及第二步中与二氧化碳的反应,由G可推知H为,结合J的分子式,可知D脱去1分子水形成J,而J是一种环酯,则J为;
(6)由与乙醛反应得到,苯与溴发生取代反应得到溴苯,溴苯再与Mg/乙醚作用得到,根据以上分析解答。
【详解】根据G的结构简式可知,A的结构简式为CH2=C(CH3)2,A发生加成反应生成B为(CH3)3CBr,B发生信息中的反应生成C为(CH3)3CMgBr,D为,D和液溴发生苯环上的取代反应生成E为,E发生氧化反应生成F为;根据信息中第一步以及第二步中与二氧化碳的反应,由G可推知H为,结合J的分子式,可知D脱去1分子水形成J,而J是一种环酯,则J为。
(1)根据G的结构简式可知,A的结构简式为CH2=C(CH3)2,A发生加成反应生成B为(CH3)3CBr,B的名称为2-甲基-2-溴丙烷,由以上分析可知F为,其中含氧官能团名称为醛基,故答案为:2-甲基-2-溴丙烷;醛基;
(2)E中甲基转化为醛基生成F,属于为氧化反应,H中羧基和羟基转化为酯基生成J,属于酯化反应或取代反应,故答案为:氧化反应;酯化反应或取代反应;
(3)由D到E发生苯环上的一溴取代反应,试剂a为Br2/FeBr3;
(4)J 是一种环酯,根据H的结构简式及J的化学式C12H14O2可知H发生分子内酯化脱去1分子水生成J,J为,H()在一定条件下还能生成高分子化合物K为,化学方程式为;
(5)M组成比F()多1个CH2 基团,M 的分子式为 C8H7BrO,M 的同分异构体①能发生银镜反应,说明含有醛基;②含有苯环;③不含甲基,可以有1个取代基为-CHBrCHO,可以有两个取代基为-CH2Br、-CHO,或者-CH2CHO、-Br,均有邻、间、对3种,故满足上述条件的M的同分异构体共有1+2´3=7种;
(6)由与乙醛反应得到,苯与溴发生取代反应得到溴苯,溴苯再与Mg/乙醚作用得到,合成路线流程图为:。
相关资料
更多

