还剩17页未读,
继续阅读
【生物】江苏省南通市田家炳中学2019-2020学年高二上学期第一次学情调研试题(解析版)
展开
江苏省南通市田家炳中学2019-2020学年
高二上学期第一次学情调研试题
一、单项选择题:
1.下图中能正确表示组成内环境的三者之间关系的是
A.
B.
C.
D.
【答案】A
【解析】
内环境又叫细胞外液,是人体内细胞赖以生存的液体环境,由血浆、组织液和淋巴组成,血浆与组织液之间是通过毛细血管壁相互渗透;组织液中大部分能够被毛细血管的静脉端重新吸收进入血浆,小部分被毛细淋巴管吸收成为淋巴;淋巴经过淋巴循环由左右锁骨下静脉汇入血浆中,淋巴只能来自于组织液,回到血浆,故A正确。
2. 下列各组化合物中全是内环境成分的是 ( )
A. O2、CO2、血红蛋白、H+
B. 过氧化氢酶、抗体、激素、H20
C. 纤维蛋白原、Ca2+、载体
D. Na+、HPO42-、葡萄糖、氨基酸
【答案】D
【解析】
A.血红蛋白在红细胞中,不属于内环境成分;B.过氧化氢酶在细胞中,不是内环境成分;C.载体在细胞膜上,不属于内环境成分 ;D.Na+、HPO42-、葡萄糖、氨基酸 都是内环境成分。故选D
3.下列哪项不是由人体内环境成分明显变化引起的病症
A. 浮肿 B. 糖尿病 C. 贫血 D. 尿毒症
【答案】C
【解析】
【详解】A、浮肿是由于组织液增多引起的,属于人体内环境成分发生明显变化而引起的病症,A正确;
B、糖尿病是由于胰岛素分泌不足而导致血糖含量过高引起的,属于人体内环境成分发生明显变化而引起的病症,B正确;
C、贫血是由于血红蛋白含量过低引起的,血红蛋白属于细胞内的蛋白质,不属于人体内环境成分发生明显变化而引起的病症,C错误;
D、尿毒症是由于肾脏病变导致内环境中尿素等成分增多导致的,属于人体内环境成分发生明显变化而引起的病症,D正确。
故选C。
4.下列有关内环境稳态的叙述,错误的是( )
A. 血浆中渗透压与蛋白质含量有关,与无机盐离子含量无关
B. 剧烈运动后,乳酸在血液中的含量先增后减,血液中pH相对稳定
C. 细胞内、外的Na+、K+分布不平衡状态是通过消耗能量来维持的
D. 稳态有利于参与其调节的器官保持机能正常
【答案】A
【解析】
血浆中渗透压与无机盐、蛋白质含量有关,A错误;剧烈运动后,乳酸在血液中的含量先增后减,血液中pH相对稳定,B正确;细胞内、外的Na+、K+分布不平衡状态是通过消耗能量来维持的,C正确;稳态有利于参与其调节的器官保持机能正常,D正确。
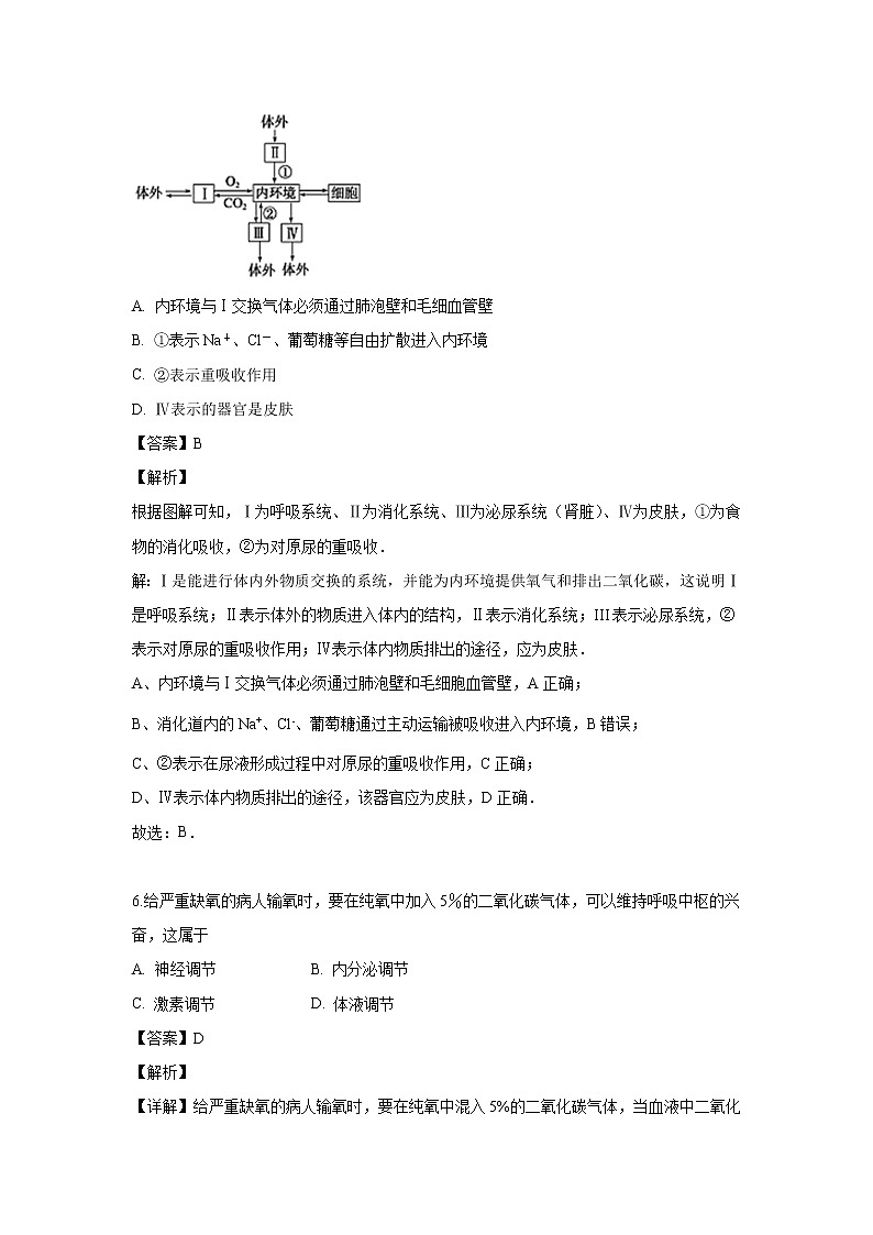
5. 如图是人体细胞与外界环境之间进行物质交换的过程,Ⅰ、Ⅱ、Ⅲ、Ⅳ表示能直接与内环境进行物质交换的四种器官或系统,①、②是有关的生理过程。下列说法错误的是
A. 内环境与Ⅰ交换气体必须通过肺泡壁和毛细血管壁
B. ①表示Na+、Cl-、葡萄糖等自由扩散进入内环境
C. ②表示重吸收作用
D. Ⅳ表示的器官是皮肤
【答案】B
【解析】
根据图解可知,Ⅰ为呼吸系统、Ⅱ为消化系统、Ⅲ为泌尿系统(肾脏)、Ⅳ为皮肤,①为食物的消化吸收,②为对原尿的重吸收.
解:Ⅰ是能进行体内外物质交换的系统,并能为内环境提供氧气和排出二氧化碳,这说明Ⅰ是呼吸系统;Ⅱ表示体外的物质进入体内的结构,Ⅱ表示消化系统;III表示泌尿系统,②表示对原尿的重吸收作用;Ⅳ表示体内物质排出的途径,应为皮肤.
A、内环境与Ⅰ交换气体必须通过肺泡壁和毛细胞血管壁,A正确;
B、消化道内的Na+、Cl﹣、葡萄糖通过主动运输被吸收进入内环境,B错误;
C、②表示在尿液形成过程中对原尿的重吸收作用,C正确;
D、Ⅳ表示体内物质排出的途径,该器官应为皮肤,D正确.
故选:B.
6.给严重缺氧的病人输氧时,要在纯氧中加入5%的二氧化碳气体,可以维持呼吸中枢的兴奋,这属于
A. 神经调节 B. 内分泌调节
C. 激素调节 D. 体液调节
【答案】D
【解析】
【详解】给严重缺氧的病人输氧时,要在纯氧中混入5%的二氧化碳气体,当血液中二氧化碳含量增多时,就会刺激神经系统的呼吸中枢,使呼吸运动加快,这种对人体功能的调节方式称体液调节,所以D选项正确。
7.下图是用甲、乙两个电流表研究神经纤维及突触上兴奋产生及传导的示意图。下列有关叙述错误的是
A. 静息状态下,甲指针偏转,乙指针不偏转
B. 刺激a处时,甲指针偏转一次,乙指针偏 转两次
C. 刺激b处时,甲指针维持原状,乙指针偏转一次
D. 清除c处的神经递质,再刺激a处时,甲指针偏转一次,乙指针不偏转
【答案】D
【解析】
甲电流表的两极分别位于膜外和膜内,乙电流表的两极均置于膜外,静息状态下,甲电流表膜外为正电位,膜内为负电位,甲指针偏转,而乙电流表两极均为正电位,乙不发生偏转,A正确。刺激a处时,对于甲电流表,兴奋传到电极处,膜外为负电位,膜内为正电位,甲指针偏转一次。对于乙电流表,兴奋先传到乙电流表的左边电极,然后传到右边电极,乙指针偏转两次,B正确。刺激b处时,兴奋无法传到左边神经元,因此甲指针维持原状,对于乙电流表,兴奋无法传到电流表左边电极,乙指针偏转一次,C正确。清除c处的神经递质,再刺激a处时,兴奋无法传到右边神经元,甲指针偏转一次,乙指针偏转一次,D错误。
8.关于内环境稳态调节机制的现代观点是 ( )
A. 神经调节 B. 体液调节
C. 神经—体液调节 D. 神经—体液—免疫调节
【答案】D
【解析】
【详解】内环境稳态调节机制的现代观点是神经﹣体液﹣免疫调节网络,D正确,ABC错误。故选D。
9.下表为某人血液化验的两项结果:
项目
测定值
参考范围
单位
甲状腺激素
10.0
3.1~6.8
(p mol·L-1)
胰岛素
1.7
5.0~20.0
(m IU·L-1)
据此分析,其体内最可能发生的是( )
A. 神经系统的兴奋性降低 B. 血糖含量低于正常
C. 促甲状腺激素分泌减少 D. 组织细胞摄取葡萄糖加速
【答案】C
【解析】
A、甲状腺激素能提高神经系统的兴奋性,图表中甲状腺激素的含量明显高于正常值,可推测神经系统的兴奋性升高,A错误;B、胰岛素能够降低血糖浓度,图表中胰岛素的含量明显低于正常值,可推测血糖含量高于正常,B错误;C、甲状腺激素会抑制促甲状腺激素的分泌,图表中甲状腺激素的含量明显高于正常值,可推测促甲状腺激素的分泌减少,C正确;D、胰岛素能够促进血糖合成糖原、加速血糖分解、从而降低血糖浓度,图表中胰岛素的含量明显低于正常值,可推测组织细胞摄取葡萄糖减慢,D错误。故选:C.
10.如图表示当有神经冲动传到神经末梢时,神经递质从突触小泡内释放并作用于突触后膜的机制,下列叙述错误的是
A. 神经递质存在于突触小泡内可避免被细胞内其他酶系破坏
B. 神经冲动引起神经递质的释放,实现了由电信号向化学信号的转变
C. 神经递质与受体结合引起突触后膜上相应的离子通道开放
D. 图中离子通道开放后,Na+和Cl﹣同时内流
【答案】D
【解析】
【详解】A.神经递质存在于突触前膜的突触小泡中,可避免被细胞内其他酶系破坏,A正确;
B.神经冲动属于电信号,神经递质属于化学信号,所以神经冲动引起神经递质的释放,实现了由电信号向化学信号的转变,B正确;
C.神经递质与突触后膜受体结合,引起突触后膜兴奋或抑制,相应的离子通道打开,C正确;D.图中离子通道开放后,若兴奋则Na+内流,若抑制,则Cl-内流,D错误;
因此,本题答案选D。
考点:兴奋在突触的传递
11.下图表示正常人分别快速饮用1 L清水、1 L生理盐水后排尿量和血浆渗透压的变化情况。下列相关叙述正确的是( )
A. 曲线c表示饮用1 L生理盐水后排尿量的变化
B. 饮用大量生理盐水后循环血量出现暂时性增加
C. 曲线d表示饮用1 L生理盐水后血浆渗透压的变化
D. 饮用大量清水后垂体合成和分泌的抗利尿激素减少
【答案】B
【解析】
【详解】AC.当饮用1 L NaCl溶液后(0.9%的生理盐水),细胞外液渗透压不变,则b代表静脉输入1 L NaCl溶液后血浆渗透压的变化,曲线d表示饮用1L生理盐水后排尿量的变化,A和C错误;
B.饮用大量生理盐水后循环血量出现暂时性增加,B正确;
D.抗利尿激素是下丘脑合成的,D错误。
故选B。
12.足球赛场上,球员奔跑、抢断、相互配合,完成射门。对比赛中球员机体生理功能的表述,不正确的是( )
A. 长时间奔跑需要消耗大量糖原用于供能
B. 大量出汗导致失水过多,抑制抗利尿激素分泌
C. 在神经与肌肉的协调下起脚射门
D. 在大脑皮层调控下球员相互配合
【答案】B
【解析】
【详解】比赛中球员长时间奔跑需要消耗大量能量,此时糖原会分解用于供能,A正确;
运动时大量出汗导致失水过多,内环境渗透压升高,会促进抗利尿激素分泌,B错误;
在神经与肌肉的协调下起脚射门,C正确;
在大脑皮层调控下球员相互配合,共同完成比赛,D正确。
13.导致图中ab和de段人体体温变化的事件可能是
A. 非自主颤栗和发热 B. 骨骼肌收缩和排尿
C. 吹电风扇和剧烈运动 D. 寒冷环境和汗液分泌增加
【答案】C
【解析】
【详解】ab段体温降低,说明散热量大于产热量,可能的原因是吹电风扇或处于寒冷环境,de段体温升高,说明产热量大于散热量,原因可能是非自主战栗、发热、剧烈运动或骨骼肌收缩。综合分析可得出C选项正确。
故选:C。
14.与体液调节相比,神经调节特点是( )
A. 反应速度较缓慢,作用范围较广泛
B. 反应速度较迅速,作用范围较局限
C. 反应速度较缓慢,作用范围较局限
D. 反应速度较迅速,作用范围较广泛
【答案】B
【解析】
【详解】与体液调节相比,神经调节具有作用范围局限(效应器),反应速度迅速(局部电流)等特点,答案选B。
15.下丘脑是内环境稳态调节的重要结构,下列关于下丘脑说法正确的是
A. 能够分泌抗利尿激素,通过垂体释放后,调节水平衡
B. 能够参与体温调节,但是不能感知内环境渗透压的变化
C. 通过分泌激素控制胰岛细胞的分泌活动,进而调节血糖平衡
D. 是内分泌活动的枢纽,可通过分泌多种促激素直接控制相关腺体
【答案】A
【解析】
【详解】抗利尿激素由下丘脑分泌,通过垂体释放,促进肾小管和集合管对水的重吸收,A正确;下丘脑是水盐平衡的调节中枢,能感知内环境渗透压的变化,B错误;下丘脑通过神经调节控制胰岛素的分泌活动,C错误;下丘脑是内分泌活动的枢纽,可分泌多种促激素释放激素到垂体,垂体再分泌促激素控制相关腺体,D错误。故选A。
16.下图表示神经调节和体液调节关系的部分示意图。下列相关叙述正确的是
A. 图中表明甲状腺激素的分级调节中存在反馈调节机制
B. 当细胞外液渗透压升高时,下丘脑促进垂体合成并释放激素X
C. 促甲状腺激素与甲状腺激素有拮抗作用
D. 下丘脑通过垂体促进性激素、甲状腺激素等蛋白质类激素的分泌,属于神经调节
【答案】A
【解析】
图中表明甲状腺激素的分级调节中存在反馈调节机制,A正确;图中激素X是抗利尿激素,是由下丘脑合成、垂体释放的,B错误;促甲状腺激素与甲状腺激素没有作用于同一个生理活动,不能体现两者之间具有拮抗关系,C错误;性激素和甲状腺激素都不是蛋白质类的激素,性激素的本质是脂质,甲状腺激素的本质是氨基酸衍生物,且下丘脑通过垂体的分级调节属于体液调节,D错误。
17.某人因意外事故头部受伤,可以看懂文字,听懂别人说话,但是不能口头表达。该病人大脑受伤的区域可能是
A. 运动性言语区(S区) B. 书写性言语区(W区)
C. 视觉性言语区(V区) D. 听觉性言语区(H区)
【答案】A
【解析】
【详解】A、患者不能口头表达,说明运动性言语区(S区)受损,A正确;
B、患者只是不能口头表达,并非不能书写,故书写性言语区(W区)正常,B错误;
C、患者能看懂文字,说视觉性言语区(V区)正常,C错误;
D、患者能听懂别人说话,说明听觉性言语区(H区)正常,D错误。
故选A。
18.当人体所处的环境温度从25 ℃降至5 ℃,则人体的耗氧量及体内酶活性的变化依次为
A. 减少、不变 B. 增加、不变 C. 降低、增加 D. 增加、降低
【答案】B
【解析】
【详解】人所处的环境温度从25℃降至5℃时,散热量增多,通过调节增加产热,故耗氧量增加;同时汗液蒸发减少,使尿量增加;由于体温保持不变,故酶活性不变。综上所述,B正确,A、C、D错误。
故选B。
19. 已知突触前神经元释放的某种递质可使突触后神经元兴奋,当完成一次兴奋传递后,该种递质立即被分解。某种药物可以阻止该种递质的分解,这种药物的即时效应是( )
A. 突触前神经元持续性兴奋
B. 突触后神经元持续性兴奋
C. 突触前神经元持续性抑制
D. 突触后神经元持续性抑制
【答案】B
【解析】
由题意可知,当神经递质作用于突触后膜时,可引起下一个神经元兴奋,当完成一次兴奋传递后,神经递质立即被分解,使突触后膜恢复静息状态,如果某种药物可以阻止该种递质的分解,该神经递质会持续作用于突触后膜,使突触后膜所在的神经元持续兴奋,B正确。
20.决定反射时间的长短的主要因素是 ( )
A. 刺激强度的大小 B. 感受器的兴奋性
C. 中枢突触的数目 D. 效应器的兴奋性
【答案】C
【解析】
【详解】兴奋在神经纤维的传导速度上是一定的。反射时间长短主要取决于兴奋在中枢传递时需要跨越的化学性突触数目,数目越多,所需的时间也越长。故应选C项。
二、多项选择题:
21.组织液大量积累在组织间隙会导致组织水肿,下列各项会引起组织水肿的是
A. 营养不良,血浆蛋白含量减少 B. 淋巴管阻塞
C. 肾小球肾炎导致蛋白尿 D. 食物过咸导致血浆渗透压增高
【答案】ABC
【解析】
【详解】A、营养不良,血浆蛋白含量减少,导致血浆渗透压降低,组织液的渗透压相对升高,引起组织水肿,A正确;
B、花粉过敏引起毛细血管通透性增加,血浆蛋白进入组织液使其浓度升高,吸水造成组织水肿,B正确;
C、肾小球肾炎导致蛋白尿由于毛细血管通透性增加,血浆蛋白渗出毛细血管壁进入组织液使其浓度升高,吸水造成组织水肿,C正确;
D、食物过咸导致血浆渗透压增高,在短期内会使组织液减少,不引起组织水肿,D错误。
故选ABC。
22.下列过程不会发生在人体内环境中的是
A. 神经递质与受体结合 B. 葡萄糖脱氢分解产生丙酮酸
C. 胰岛细胞合成胰岛素 D. 食物中的蛋白质经消化被分解成氨基酸
【答案】BCD
【解析】
【详解】A、神经递质与受体结合发生在组织液,属于内环境,A正确;
B、葡萄糖脱氢分解产生丙酮酸发生在细胞质基质,B错误;
C、胰岛细胞合成胰岛素发生在细胞内的核糖体上,C错误;
D、食物中的蛋白质经消化液被分解成氛基酸发生在消化道,不属于内环境,D错误。
故选BCD。
23.神经细胞A释放多巴胺会导致神经细胞B产生兴奋,A细胞膜上的多巴胺运载体可以把发挥作用后的多巴胺运回细胞A。某药物能够抑制多巴胺运载体的功能,干扰A、B细胞间兴奋的传递(如图)。下列有关叙述不正确的是
A. ①中多巴胺以主动运输的方式释放
B. 多巴胺与②结合后,导致突触后膜产生动作电位
C. 该药物会影响来自细胞B的信息向细胞A的传递
D. 该药物会导致突触间隙内多巴胺的量减少,但作用时间延长
【答案】ACD
【解析】
【详解】A、图中①表示突触小泡,多巴胺相当于传递神经冲动的神经递质,神经递质通过胞吐的方式释放,依赖的是细胞膜的流动性,A错误;
B、在突触处神经递质由突触前膜释放作用于突触后膜的受体特异性结合,引起膜电位发生改变,产生神经冲动,B正确;
C、在突触兴奋只能由突触前膜传递到突触后膜,单方向的,不能由突触后膜传递到突触前膜,C错误;
D、A细胞膜上的多巴胺运载体可以把发挥作用后的多巴胺运回细胞,某药物能够抑制多巴胺运载体的功能,会导致突触间隙内多巴胺的量增多,多巴胺的作用时间延长,D错误。
故选ACD。
24.下列有关动物激素特点和作用的叙述,正确的是
A. 激素由体液运输 B. 激素作用于靶器官或靶细胞
C. 激素为细胞提供能量或作催化剂 D. 激素具有微量、高效的特点
【答案】ABD
【解析】
【详解】A、激素由内分泌器官分泌以后通过体液运输到靶器官和靶细胞,A正确;
B、激素作用于靶器官和靶细胞,B正确;
C、激素起到的是调节作用,不能提供能量和催化作用,C错误;
D、激素调节的特点具有微量高校的特点,D正确。
故选ABD。
25.下图是有关糖代谢及调节示意图,其叙述正确的是
A. 在肌肉、肝脏细胞中,②过程均可发生
B. 胰岛B细胞分泌的激素促进①③过程
C. 胰岛A细胞分泌的激素促进②③过程
D. 胰岛素促进④、⑤、⑥等过程的实现
【答案】CD
【解析】
【详解】A、肌糖原不能分解成血糖,故在肌肉细胞中不能发生②过程,A错误;
B、胰岛B细胞分泌胰岛素,促进④⑤⑥⑦过程,抑制②③过程,B错误;
C、胰岛A细胞分泌胰高血糖素,促进②③过程,C正确;
D、胰岛素促进组织细胞加速摄取、利用和储存葡萄糖,即促进④、⑤、⑥等过程,D正确
故选CD。
三、非选择题:
26.下图为体内细胞与内环境之间的物质交换示意图,据图回答下列问题:
(1)此图表示了细胞与周围环境的关系,其中毛细血管管壁细胞生活的具体内环境是________(填标号),毛细淋巴管管壁细胞生活的具体内环境是__________。(填标号)
(2)物质进出细胞的方式有多种。以氧气为例,氧从血液进入组织细胞的方式是_____;氧气主要参与有氧呼吸的第_____阶段。
(3)血浆、组织液和淋巴三者之间既有密切关系,又有一定区别.一般情况下,②与③成分上的主要区别是②中含有较多的_____________,而③中该物质含量很少。
(4)② 中的化学组成中有HCO3﹣、HPO42﹣等物质,它对于维持② 中______的稳定有重要意义。
(5)某人皮肤烫伤后,出现了水泡,该水泡内的液体主要是________________。
【答案】 (1). ②③ (2). ③④ (3). 自由扩散 (4). 三 (5). 蛋白质 (6). pH值 (7). 组织液
【解析】
【详解】(1)毛细血管管壁细胞生活的具体内环境是血浆和组织液,即图中的②③,毛细淋巴管壁细胞生活的具体内环境是淋巴和组织液,即图中的③④。
(2)氧气进入组织细胞的方式是自由扩散,氧气进入线粒体内被有氧呼吸第三阶段利用。
(3)血浆与组织液相比,血浆中含有较多大分子的蛋白质,组织液中蛋白质的含量较少。
(4)细胞外液的理化性质主要包括温度、酸碱度、渗透压三个方面,血浆中的HCO3-、HPO42-等物质是缓冲物质,对于维持血浆的pH值具有重要作用,血浆的正常PH维持在7.35~7.45之间。
(5)某人皮肤烫伤后,出现了水泡,该水泡内的液体主要是组织液。
27.如图甲表示反射弧的结构模式图,图乙是甲图中某一结构的亚显微结构模式图.据图回答:
(1)图中的f表示的结构是________,图乙是图甲中____(填字母)的亚显微结构模式图。图甲的神经中枢中,这样的结构有 ____个。
(2)图乙中的⑥是下一个神经元的___或___的膜。当①兴奋时,兴奋部位膜外电位的变化是________。兴奋通过图乙的传递过程中,信号的变化情况是________________________(用文字和箭头表示)。
(3)兴奋在神经元之间只能单向传递的原因是____________________。
【答案】 (1). 效应器 (2). c (3). 2 (4). 细胞体 (5). 树突 (6). 由正电位变为负电位 (7). 电信号→化学信号→电信号 (8). 神经递质只存在于突触前膜内的突触小泡中,由突触前膜释放,作用于突触后膜上的受体
【解析】
【详解】(1)由题图结合以上分析可知,f是效应器;图乙是突触的结构,对应图甲中的c处,在图甲神经中枢脊髓中突触有2个。
(2)图乙中的⑥是突触后神经元的胞体膜或树突膜,当①兴奋时,兴奋部位钠离子通道开放,导致钠离子内流,因此膜外电位的变化是由正电位变为负电位。兴奋通过图乙突触的传递过程中,信号的变化情况是:电信号→化学信号→电信号。
(3)由于神经递质只能由突触前膜释放,作用于突触后膜上的受体,因此兴奋在神经元之间只能单向传递。
28.如图是生长激素(GH)分泌调节及作用机制图解,请据图回答:
(1)图中物质A是一种______________,GHRH神经元在反射弧中属于________________。
(2)在调节GH分泌的过程中,激素SS和激素GHRH两者表现为_________________作用。
(3)在应激状态下,GH分泌增多可通过刺激肝脏细胞释放IGF-Ⅰ间接调节GH的分泌,这种调节机制称为___________,由图可知IGF-Ⅰ作用的靶细胞有_______________ 。
(4)人体进入青春期后身体迅速长高的原因是 ____________________________。
(5)某患者由于垂体分泌的GH增多而患上“垂体性糖尿病”,原因是GH过多导致细胞对胰岛素敏感性降低,组织细胞 _________________,血糖浓度升高。
【答案】 (1). 神经递质 (2). 效应器 (3). 拮抗作用 (4). 负反馈调节 (5). SS神经元、GHRH神经元、垂体 (6). 性激素分泌增加,促进GH分泌 (7). 细胞摄取和利用葡萄糖的量减少
【解析】
【详解】(1)物质A是在神经细胞之间传递信息的,所以为神经递质,应激刺激、慢波睡眠作用于高级中枢,高级中枢分泌物质A最终作用于GHRH神经元。GHRH神经元在反射弧中属于效应器。
(2)在调节GH分泌的过程中,激素SS起抑制作用,激素GHRH起促进作用,两者表现为拮抗作用。
(3)据图分析,在应激状态下,GH分泌增多可通过刺激肝脏细胞释放IGF-Ⅰ间接抑制GH的分泌,这属于负反馈调节,看图可知:由图可知IGF-Ⅰ作用的靶细胞有SS神经元、GHRH神经元、垂体。
(4)人体进入青春期后身体迅速长高的原因是:性激素分泌增加,促进GH分泌,进而促进蛋白质的合成和骨的生长。
(5)某患者由于垂体分泌的GH增多而患上“垂体性糖尿病”,据图分析,GH增多,细胞对胰岛素敏感性降低,组织细胞摄取和利用葡萄糖的量减少(葡萄糖合成糖原和转变成脂质等减少),所以血糖升高。
29.正常人体感染病毒会引起发热,发热过程分为体温上升期、高温持续期和体温下降期。下图为体温上升期机体体温调节过程示意图,其中体温调定点是为调节体温于恒定状态,下丘脑体温调节中枢预设的一个温度值,正常生理状态下为37 ℃。请回答下列问题:
(1)图中激素甲的名称是____________________,激素乙通过__________________的途径作用于甲状腺。
(2)体温上升期,人体骨骼肌不随意的节律性收缩,即出现“寒战”,有助于体温___________。综合图解分析,体温上升期人体进行体温调节的方式有__________________。
(3)高温持续期,人体产热量__________________(在“大于”、“小于”或“等于”中选择)散热量。此阶段人体有时会出现脱水现象,垂体释放抗利尿激素增加,肾小管和集合管_______________,从而减少尿量。
(4)体温下降期,机体增加散热的途径有________________。
(5)体温上升期,人体会出现心率加快、血压轻度升高等症状,易引发慢性心血管疾病急性发作。请解释血压升高的可能原因:_______________________________。
【答案】 (1). 促甲状腺激素释放激素 (2). 体液运输 (3). 上升到已上调的体温调定点(上升到38.5 ℃) (4). 神经调节 体液调节 (5). 等于 (6). 重吸收水的能力增强(重吸收水量增加) (7). 汗腺分泌增加,皮肤血管舒张 (8). 心脏血液输出量增加,外周血管收缩
【解析】
【详解】(1)根据以上分析已知,图中激素甲表示下丘脑分泌的促甲状腺激素释放激素,乙表示垂体细胞分泌的促甲状腺激素,其中促甲状腺激素通过体液运输的途径作用于甲状腺,促进甲状腺的发育和甲状腺激素的分泌。
(2)体温上升期,人体骨骼肌收缩有助于体温上升到已上调的体温调定点;图示增加产热的方式有神经调节和体液调节,即体温上升期人体进行体温调节的方式有神经调节和体液调节。
(3)高温持续期,人体温度维持相对稳定,因此人体产热量与散热量相等;垂体释放抗利尿激素可以促进肾小管和集合管对水分的重吸收,进而减少尿量。
(4)体温下降期,机体皮肤血管舒张、血流量增加,以增加散热量,还可以通过汗腺分泌增加散热量。
(5)体温上升期,由于心脏血液输出量增加,外周血管收缩,导致人体出现心率加快、血压轻度升高等症状,因此易引发慢性心血管疾病急性发作。
30.甲、乙、丙三人在一次社区健康日活动中检测出尿糖超标,为进一步弄清是否患糖尿病,依据规范又进行了血液检测。图1、图2所示为空腹及餐后测定的血糖及胰岛素浓度。糖尿病血糖浓度标准为:空腹≥7.0 mmol/L,餐后2 h≥11.1 mmol/L,请回答下列问题:
(1)正常人进食后血糖浓度上升,胰岛素分泌增多。胰岛素可促进血糖进入细胞内________、合成糖原或转变为非糖物质,并抑制__________及非糖物质转化为葡萄糖;同时胰岛A细胞分泌__________受抑制,使血糖浓度下降。
(2)据图初步判断__________是糖尿病患者,需复查血糖。患者常因血糖浓度升高致细胞外液渗透压升高,__________(部位)产生渴感,表现为多饮。
(3)除糖尿病外,尿糖超标的原因还可能有__________(填序号)。
①一次性摄糖过多 ②低血糖患者 ③抗利尿激素分泌不足 ④肾小管重吸收功能障碍
(4)引起糖尿病的原因主要有两点:胰岛素分泌不足和身体对胰岛素反应不敏感,目前对于一些糖尿病初期的病人可口服一些降糖药以调节血糖平衡,如磺脲药和苯甲酸衍生物双胍药、葡萄糖苷酶抑制剂等。请结合所学知识推测这类降糖药的主要作用机理是________。
A.补充胰岛素 B.补充胰高血糖素
C.促进胰岛素的释放 D.增强身体对胰岛素的敏感性
(5)糖尿病只能注射而不能口服胰岛素的原因是________________________________。
【答案】 (1). 氧化分解 (2). 肝糖原分解 (3). 胰高血糖素 (4). 甲、乙 (5). 大脑皮层 (6). ①④ (7). C D (8). 胰岛素的化学本质是蛋白质,口服后会被消化酶分解而失效
【解析】
【详解】(1)正常人进食后分泌的胰岛素可以促进葡萄糖进入组织参与氧化分解,还可以促进肝糖原和肌糖原的合成,也可以促进葡萄糖转化为非糖物质。同时会抑制肝糖原分解及非糖物质转化为葡萄糖,从而达到降血糖的目的。胰岛素分泌量增加会抑制胰岛A细胞分泌胰高血糖素,进而引起血糖浓度下降。
(2)由图可知,甲和乙餐前和餐后的血糖浓度均高于正常值,符合糖尿病的血糖标准,故可能是糖尿病患者,需要进行复查。糖尿病患者血糖浓度升高,细胞外液渗透压会升高,一方面引起下丘脑分泌垂体释放的抗利尿激素增多,促进肾小管和集合管促进水的重吸收,另一方面将兴奋传至大脑皮层,产生渴觉,主动饮水,从而降低细胞外液渗透压。
(3)糖尿病患者会出现尿糖;一次性摄糖过多也会出现暂时性尿糖;低血糖患者血糖浓度低于正常值,不会出现尿糖;抗利尿激素的作用是促进肾小管和集合管对水的重吸收,不会引起尿糖;肾小管会重吸收水、葡萄糖、氨基酸等成分,若肾小管重吸收功能障碍,则可能会出现尿糖。故选①④。
(4)根据题意,引起糖尿病的原因主要有两点:胰岛素分泌不足和身体对胰岛素反应不敏感,则降糖药的主要作用机理是促进胰岛素的释放和强身体对胰岛素的敏感性。综上所述,C、D正确,A、B错误。故选CD。
(5)胰岛素的化学本质是蛋白质,口服后会被消化酶分解而失效,因此只能注射而不能口服。
31.为研究神经干的兴奋传导和神经—肌肉突触的兴奋传递,将蛙的脑和脊髓损毁,然后剥制坐骨神经—腓肠肌标本,如下图所示。实验过程中需要经常在标本上滴加任氏液(成分见下表),以保持标本活性。请回答下列问题:
成分
含量
成分
含量
NaCl
6.5
NaHCO3
0.2
KCl
0.14
NaH2PO4
0.01
CaCl2
0.12
葡萄糖
2.0
注:任氏液成分(g/L)
(1)任氏液中维持酸碱平衡的成分有__________,其Na+/K+比与体液中__________的Na+/K+比接近。
(2)任氏液中葡萄糖的主要作用是提供能量,若将其浓度提高到15%,标本活性会显著降低,主要是因为_______________。
(3)反射弧五个组成部分中,该标本仍然发挥功能的部分有_________________。
(4)刺激坐骨神经,引起腓肠肌收缩,突触前膜发生的变化有_______、________。
(5)神经—肌肉突触易受化学因素影响,毒扁豆碱可使乙酰胆碱酯酶失去活性;肉毒杆菌毒素可阻断乙酰胆碱释放;箭毒可与乙酰胆碱受体强力结合,却不能使阳离子通道开放。上述物质中可导致肌肉松弛的有_________________。
【答案】 (1). NaHCO3 ,NaH2PO4 (2). 细胞外液(组织液) (3). 细胞失水 (4). 传出神经,效应器 (5). 产生动作电位 (6). 突触小泡释放乙酰胆碱(神经递质) (7). 肉毒杆菌毒素,箭毒
【解析】
(1)从任氏液成分表可知,任氏液中NaHCO3和NaH2PO4能维持酸碱平衡;实验中利用任氏液模拟的是蛙的细胞外液,所以任氏液的Na+/K+比应与细胞外液的Na+/K+比接近。
(2)若将任氏液中葡萄糖浓度提高到15%,标本的细胞将因外界溶液浓度较高而失水,细胞中自由水减少则代谢减弱,故标本活性会显著降低。
(3)据图可知,坐骨神经—腓肠肌标本中只含有反射弧中的传出神经(坐骨神经)和效应器(传出神经末梢及其支配的腓肠肌)两个部分。
(4)刺激坐骨神经,当兴奋传导至突触前膜时,会引起突触前膜电位变化,由外正内负变为外负内正,突触小泡与突触前膜融合,将神经递质通过胞吐方式释放到突触间隙。
(5)乙酰胆碱属于兴奋性神经递质,发挥作用后会被乙酰胆碱酯酶分解而失活。毒扁豆碱可使乙酰胆碱酯酶失去活性,使乙酰胆碱发挥作用后不能被分解,则肌肉处于持续收缩状态;肉毒杆菌毒素可阻断乙酰胆碱的释放,不能引起腓肠肌收缩,导致肌肉松弛;箭毒可与乙酰胆碱受体强力结合,使乙酰胆碱不能与突触后膜上相应受体特异性结合,但是箭毒不能使阳离子通道开放,突触后膜不能产生兴奋,导致肌肉松弛。
高二上学期第一次学情调研试题
一、单项选择题:
1.下图中能正确表示组成内环境的三者之间关系的是
A.
B.
C.
D.
【答案】A
【解析】
内环境又叫细胞外液,是人体内细胞赖以生存的液体环境,由血浆、组织液和淋巴组成,血浆与组织液之间是通过毛细血管壁相互渗透;组织液中大部分能够被毛细血管的静脉端重新吸收进入血浆,小部分被毛细淋巴管吸收成为淋巴;淋巴经过淋巴循环由左右锁骨下静脉汇入血浆中,淋巴只能来自于组织液,回到血浆,故A正确。
2. 下列各组化合物中全是内环境成分的是 ( )
A. O2、CO2、血红蛋白、H+
B. 过氧化氢酶、抗体、激素、H20
C. 纤维蛋白原、Ca2+、载体
D. Na+、HPO42-、葡萄糖、氨基酸
【答案】D
【解析】
A.血红蛋白在红细胞中,不属于内环境成分;B.过氧化氢酶在细胞中,不是内环境成分;C.载体在细胞膜上,不属于内环境成分 ;D.Na+、HPO42-、葡萄糖、氨基酸 都是内环境成分。故选D
3.下列哪项不是由人体内环境成分明显变化引起的病症
A. 浮肿 B. 糖尿病 C. 贫血 D. 尿毒症
【答案】C
【解析】
【详解】A、浮肿是由于组织液增多引起的,属于人体内环境成分发生明显变化而引起的病症,A正确;
B、糖尿病是由于胰岛素分泌不足而导致血糖含量过高引起的,属于人体内环境成分发生明显变化而引起的病症,B正确;
C、贫血是由于血红蛋白含量过低引起的,血红蛋白属于细胞内的蛋白质,不属于人体内环境成分发生明显变化而引起的病症,C错误;
D、尿毒症是由于肾脏病变导致内环境中尿素等成分增多导致的,属于人体内环境成分发生明显变化而引起的病症,D正确。
故选C。
4.下列有关内环境稳态的叙述,错误的是( )
A. 血浆中渗透压与蛋白质含量有关,与无机盐离子含量无关
B. 剧烈运动后,乳酸在血液中的含量先增后减,血液中pH相对稳定
C. 细胞内、外的Na+、K+分布不平衡状态是通过消耗能量来维持的
D. 稳态有利于参与其调节的器官保持机能正常
【答案】A
【解析】
血浆中渗透压与无机盐、蛋白质含量有关,A错误;剧烈运动后,乳酸在血液中的含量先增后减,血液中pH相对稳定,B正确;细胞内、外的Na+、K+分布不平衡状态是通过消耗能量来维持的,C正确;稳态有利于参与其调节的器官保持机能正常,D正确。
5. 如图是人体细胞与外界环境之间进行物质交换的过程,Ⅰ、Ⅱ、Ⅲ、Ⅳ表示能直接与内环境进行物质交换的四种器官或系统,①、②是有关的生理过程。下列说法错误的是
A. 内环境与Ⅰ交换气体必须通过肺泡壁和毛细血管壁
B. ①表示Na+、Cl-、葡萄糖等自由扩散进入内环境
C. ②表示重吸收作用
D. Ⅳ表示的器官是皮肤
【答案】B
【解析】
根据图解可知,Ⅰ为呼吸系统、Ⅱ为消化系统、Ⅲ为泌尿系统(肾脏)、Ⅳ为皮肤,①为食物的消化吸收,②为对原尿的重吸收.
解:Ⅰ是能进行体内外物质交换的系统,并能为内环境提供氧气和排出二氧化碳,这说明Ⅰ是呼吸系统;Ⅱ表示体外的物质进入体内的结构,Ⅱ表示消化系统;III表示泌尿系统,②表示对原尿的重吸收作用;Ⅳ表示体内物质排出的途径,应为皮肤.
A、内环境与Ⅰ交换气体必须通过肺泡壁和毛细胞血管壁,A正确;
B、消化道内的Na+、Cl﹣、葡萄糖通过主动运输被吸收进入内环境,B错误;
C、②表示在尿液形成过程中对原尿的重吸收作用,C正确;
D、Ⅳ表示体内物质排出的途径,该器官应为皮肤,D正确.
故选:B.
6.给严重缺氧的病人输氧时,要在纯氧中加入5%的二氧化碳气体,可以维持呼吸中枢的兴奋,这属于
A. 神经调节 B. 内分泌调节
C. 激素调节 D. 体液调节
【答案】D
【解析】
【详解】给严重缺氧的病人输氧时,要在纯氧中混入5%的二氧化碳气体,当血液中二氧化碳含量增多时,就会刺激神经系统的呼吸中枢,使呼吸运动加快,这种对人体功能的调节方式称体液调节,所以D选项正确。
7.下图是用甲、乙两个电流表研究神经纤维及突触上兴奋产生及传导的示意图。下列有关叙述错误的是
A. 静息状态下,甲指针偏转,乙指针不偏转
B. 刺激a处时,甲指针偏转一次,乙指针偏 转两次
C. 刺激b处时,甲指针维持原状,乙指针偏转一次
D. 清除c处的神经递质,再刺激a处时,甲指针偏转一次,乙指针不偏转
【答案】D
【解析】
甲电流表的两极分别位于膜外和膜内,乙电流表的两极均置于膜外,静息状态下,甲电流表膜外为正电位,膜内为负电位,甲指针偏转,而乙电流表两极均为正电位,乙不发生偏转,A正确。刺激a处时,对于甲电流表,兴奋传到电极处,膜外为负电位,膜内为正电位,甲指针偏转一次。对于乙电流表,兴奋先传到乙电流表的左边电极,然后传到右边电极,乙指针偏转两次,B正确。刺激b处时,兴奋无法传到左边神经元,因此甲指针维持原状,对于乙电流表,兴奋无法传到电流表左边电极,乙指针偏转一次,C正确。清除c处的神经递质,再刺激a处时,兴奋无法传到右边神经元,甲指针偏转一次,乙指针偏转一次,D错误。
8.关于内环境稳态调节机制的现代观点是 ( )
A. 神经调节 B. 体液调节
C. 神经—体液调节 D. 神经—体液—免疫调节
【答案】D
【解析】
【详解】内环境稳态调节机制的现代观点是神经﹣体液﹣免疫调节网络,D正确,ABC错误。故选D。
9.下表为某人血液化验的两项结果:
项目
测定值
参考范围
单位
甲状腺激素
10.0
3.1~6.8
(p mol·L-1)
胰岛素
1.7
5.0~20.0
(m IU·L-1)
据此分析,其体内最可能发生的是( )
A. 神经系统的兴奋性降低 B. 血糖含量低于正常
C. 促甲状腺激素分泌减少 D. 组织细胞摄取葡萄糖加速
【答案】C
【解析】
A、甲状腺激素能提高神经系统的兴奋性,图表中甲状腺激素的含量明显高于正常值,可推测神经系统的兴奋性升高,A错误;B、胰岛素能够降低血糖浓度,图表中胰岛素的含量明显低于正常值,可推测血糖含量高于正常,B错误;C、甲状腺激素会抑制促甲状腺激素的分泌,图表中甲状腺激素的含量明显高于正常值,可推测促甲状腺激素的分泌减少,C正确;D、胰岛素能够促进血糖合成糖原、加速血糖分解、从而降低血糖浓度,图表中胰岛素的含量明显低于正常值,可推测组织细胞摄取葡萄糖减慢,D错误。故选:C.
10.如图表示当有神经冲动传到神经末梢时,神经递质从突触小泡内释放并作用于突触后膜的机制,下列叙述错误的是
A. 神经递质存在于突触小泡内可避免被细胞内其他酶系破坏
B. 神经冲动引起神经递质的释放,实现了由电信号向化学信号的转变
C. 神经递质与受体结合引起突触后膜上相应的离子通道开放
D. 图中离子通道开放后,Na+和Cl﹣同时内流
【答案】D
【解析】
【详解】A.神经递质存在于突触前膜的突触小泡中,可避免被细胞内其他酶系破坏,A正确;
B.神经冲动属于电信号,神经递质属于化学信号,所以神经冲动引起神经递质的释放,实现了由电信号向化学信号的转变,B正确;
C.神经递质与突触后膜受体结合,引起突触后膜兴奋或抑制,相应的离子通道打开,C正确;D.图中离子通道开放后,若兴奋则Na+内流,若抑制,则Cl-内流,D错误;
因此,本题答案选D。
考点:兴奋在突触的传递
11.下图表示正常人分别快速饮用1 L清水、1 L生理盐水后排尿量和血浆渗透压的变化情况。下列相关叙述正确的是( )
A. 曲线c表示饮用1 L生理盐水后排尿量的变化
B. 饮用大量生理盐水后循环血量出现暂时性增加
C. 曲线d表示饮用1 L生理盐水后血浆渗透压的变化
D. 饮用大量清水后垂体合成和分泌的抗利尿激素减少
【答案】B
【解析】
【详解】AC.当饮用1 L NaCl溶液后(0.9%的生理盐水),细胞外液渗透压不变,则b代表静脉输入1 L NaCl溶液后血浆渗透压的变化,曲线d表示饮用1L生理盐水后排尿量的变化,A和C错误;
B.饮用大量生理盐水后循环血量出现暂时性增加,B正确;
D.抗利尿激素是下丘脑合成的,D错误。
故选B。
12.足球赛场上,球员奔跑、抢断、相互配合,完成射门。对比赛中球员机体生理功能的表述,不正确的是( )
A. 长时间奔跑需要消耗大量糖原用于供能
B. 大量出汗导致失水过多,抑制抗利尿激素分泌
C. 在神经与肌肉的协调下起脚射门
D. 在大脑皮层调控下球员相互配合
【答案】B
【解析】
【详解】比赛中球员长时间奔跑需要消耗大量能量,此时糖原会分解用于供能,A正确;
运动时大量出汗导致失水过多,内环境渗透压升高,会促进抗利尿激素分泌,B错误;
在神经与肌肉的协调下起脚射门,C正确;
在大脑皮层调控下球员相互配合,共同完成比赛,D正确。
13.导致图中ab和de段人体体温变化的事件可能是
A. 非自主颤栗和发热 B. 骨骼肌收缩和排尿
C. 吹电风扇和剧烈运动 D. 寒冷环境和汗液分泌增加
【答案】C
【解析】
【详解】ab段体温降低,说明散热量大于产热量,可能的原因是吹电风扇或处于寒冷环境,de段体温升高,说明产热量大于散热量,原因可能是非自主战栗、发热、剧烈运动或骨骼肌收缩。综合分析可得出C选项正确。
故选:C。
14.与体液调节相比,神经调节特点是( )
A. 反应速度较缓慢,作用范围较广泛
B. 反应速度较迅速,作用范围较局限
C. 反应速度较缓慢,作用范围较局限
D. 反应速度较迅速,作用范围较广泛
【答案】B
【解析】
【详解】与体液调节相比,神经调节具有作用范围局限(效应器),反应速度迅速(局部电流)等特点,答案选B。
15.下丘脑是内环境稳态调节的重要结构,下列关于下丘脑说法正确的是
A. 能够分泌抗利尿激素,通过垂体释放后,调节水平衡
B. 能够参与体温调节,但是不能感知内环境渗透压的变化
C. 通过分泌激素控制胰岛细胞的分泌活动,进而调节血糖平衡
D. 是内分泌活动的枢纽,可通过分泌多种促激素直接控制相关腺体
【答案】A
【解析】
【详解】抗利尿激素由下丘脑分泌,通过垂体释放,促进肾小管和集合管对水的重吸收,A正确;下丘脑是水盐平衡的调节中枢,能感知内环境渗透压的变化,B错误;下丘脑通过神经调节控制胰岛素的分泌活动,C错误;下丘脑是内分泌活动的枢纽,可分泌多种促激素释放激素到垂体,垂体再分泌促激素控制相关腺体,D错误。故选A。
16.下图表示神经调节和体液调节关系的部分示意图。下列相关叙述正确的是
A. 图中表明甲状腺激素的分级调节中存在反馈调节机制
B. 当细胞外液渗透压升高时,下丘脑促进垂体合成并释放激素X
C. 促甲状腺激素与甲状腺激素有拮抗作用
D. 下丘脑通过垂体促进性激素、甲状腺激素等蛋白质类激素的分泌,属于神经调节
【答案】A
【解析】
图中表明甲状腺激素的分级调节中存在反馈调节机制,A正确;图中激素X是抗利尿激素,是由下丘脑合成、垂体释放的,B错误;促甲状腺激素与甲状腺激素没有作用于同一个生理活动,不能体现两者之间具有拮抗关系,C错误;性激素和甲状腺激素都不是蛋白质类的激素,性激素的本质是脂质,甲状腺激素的本质是氨基酸衍生物,且下丘脑通过垂体的分级调节属于体液调节,D错误。
17.某人因意外事故头部受伤,可以看懂文字,听懂别人说话,但是不能口头表达。该病人大脑受伤的区域可能是
A. 运动性言语区(S区) B. 书写性言语区(W区)
C. 视觉性言语区(V区) D. 听觉性言语区(H区)
【答案】A
【解析】
【详解】A、患者不能口头表达,说明运动性言语区(S区)受损,A正确;
B、患者只是不能口头表达,并非不能书写,故书写性言语区(W区)正常,B错误;
C、患者能看懂文字,说视觉性言语区(V区)正常,C错误;
D、患者能听懂别人说话,说明听觉性言语区(H区)正常,D错误。
故选A。
18.当人体所处的环境温度从25 ℃降至5 ℃,则人体的耗氧量及体内酶活性的变化依次为
A. 减少、不变 B. 增加、不变 C. 降低、增加 D. 增加、降低
【答案】B
【解析】
【详解】人所处的环境温度从25℃降至5℃时,散热量增多,通过调节增加产热,故耗氧量增加;同时汗液蒸发减少,使尿量增加;由于体温保持不变,故酶活性不变。综上所述,B正确,A、C、D错误。
故选B。
19. 已知突触前神经元释放的某种递质可使突触后神经元兴奋,当完成一次兴奋传递后,该种递质立即被分解。某种药物可以阻止该种递质的分解,这种药物的即时效应是( )
A. 突触前神经元持续性兴奋
B. 突触后神经元持续性兴奋
C. 突触前神经元持续性抑制
D. 突触后神经元持续性抑制
【答案】B
【解析】
由题意可知,当神经递质作用于突触后膜时,可引起下一个神经元兴奋,当完成一次兴奋传递后,神经递质立即被分解,使突触后膜恢复静息状态,如果某种药物可以阻止该种递质的分解,该神经递质会持续作用于突触后膜,使突触后膜所在的神经元持续兴奋,B正确。
20.决定反射时间的长短的主要因素是 ( )
A. 刺激强度的大小 B. 感受器的兴奋性
C. 中枢突触的数目 D. 效应器的兴奋性
【答案】C
【解析】
【详解】兴奋在神经纤维的传导速度上是一定的。反射时间长短主要取决于兴奋在中枢传递时需要跨越的化学性突触数目,数目越多,所需的时间也越长。故应选C项。
二、多项选择题:
21.组织液大量积累在组织间隙会导致组织水肿,下列各项会引起组织水肿的是
A. 营养不良,血浆蛋白含量减少 B. 淋巴管阻塞
C. 肾小球肾炎导致蛋白尿 D. 食物过咸导致血浆渗透压增高
【答案】ABC
【解析】
【详解】A、营养不良,血浆蛋白含量减少,导致血浆渗透压降低,组织液的渗透压相对升高,引起组织水肿,A正确;
B、花粉过敏引起毛细血管通透性增加,血浆蛋白进入组织液使其浓度升高,吸水造成组织水肿,B正确;
C、肾小球肾炎导致蛋白尿由于毛细血管通透性增加,血浆蛋白渗出毛细血管壁进入组织液使其浓度升高,吸水造成组织水肿,C正确;
D、食物过咸导致血浆渗透压增高,在短期内会使组织液减少,不引起组织水肿,D错误。
故选ABC。
22.下列过程不会发生在人体内环境中的是
A. 神经递质与受体结合 B. 葡萄糖脱氢分解产生丙酮酸
C. 胰岛细胞合成胰岛素 D. 食物中的蛋白质经消化被分解成氨基酸
【答案】BCD
【解析】
【详解】A、神经递质与受体结合发生在组织液,属于内环境,A正确;
B、葡萄糖脱氢分解产生丙酮酸发生在细胞质基质,B错误;
C、胰岛细胞合成胰岛素发生在细胞内的核糖体上,C错误;
D、食物中的蛋白质经消化液被分解成氛基酸发生在消化道,不属于内环境,D错误。
故选BCD。
23.神经细胞A释放多巴胺会导致神经细胞B产生兴奋,A细胞膜上的多巴胺运载体可以把发挥作用后的多巴胺运回细胞A。某药物能够抑制多巴胺运载体的功能,干扰A、B细胞间兴奋的传递(如图)。下列有关叙述不正确的是
A. ①中多巴胺以主动运输的方式释放
B. 多巴胺与②结合后,导致突触后膜产生动作电位
C. 该药物会影响来自细胞B的信息向细胞A的传递
D. 该药物会导致突触间隙内多巴胺的量减少,但作用时间延长
【答案】ACD
【解析】
【详解】A、图中①表示突触小泡,多巴胺相当于传递神经冲动的神经递质,神经递质通过胞吐的方式释放,依赖的是细胞膜的流动性,A错误;
B、在突触处神经递质由突触前膜释放作用于突触后膜的受体特异性结合,引起膜电位发生改变,产生神经冲动,B正确;
C、在突触兴奋只能由突触前膜传递到突触后膜,单方向的,不能由突触后膜传递到突触前膜,C错误;
D、A细胞膜上的多巴胺运载体可以把发挥作用后的多巴胺运回细胞,某药物能够抑制多巴胺运载体的功能,会导致突触间隙内多巴胺的量增多,多巴胺的作用时间延长,D错误。
故选ACD。
24.下列有关动物激素特点和作用的叙述,正确的是
A. 激素由体液运输 B. 激素作用于靶器官或靶细胞
C. 激素为细胞提供能量或作催化剂 D. 激素具有微量、高效的特点
【答案】ABD
【解析】
【详解】A、激素由内分泌器官分泌以后通过体液运输到靶器官和靶细胞,A正确;
B、激素作用于靶器官和靶细胞,B正确;
C、激素起到的是调节作用,不能提供能量和催化作用,C错误;
D、激素调节的特点具有微量高校的特点,D正确。
故选ABD。
25.下图是有关糖代谢及调节示意图,其叙述正确的是
A. 在肌肉、肝脏细胞中,②过程均可发生
B. 胰岛B细胞分泌的激素促进①③过程
C. 胰岛A细胞分泌的激素促进②③过程
D. 胰岛素促进④、⑤、⑥等过程的实现
【答案】CD
【解析】
【详解】A、肌糖原不能分解成血糖,故在肌肉细胞中不能发生②过程,A错误;
B、胰岛B细胞分泌胰岛素,促进④⑤⑥⑦过程,抑制②③过程,B错误;
C、胰岛A细胞分泌胰高血糖素,促进②③过程,C正确;
D、胰岛素促进组织细胞加速摄取、利用和储存葡萄糖,即促进④、⑤、⑥等过程,D正确
故选CD。
三、非选择题:
26.下图为体内细胞与内环境之间的物质交换示意图,据图回答下列问题:
(1)此图表示了细胞与周围环境的关系,其中毛细血管管壁细胞生活的具体内环境是________(填标号),毛细淋巴管管壁细胞生活的具体内环境是__________。(填标号)
(2)物质进出细胞的方式有多种。以氧气为例,氧从血液进入组织细胞的方式是_____;氧气主要参与有氧呼吸的第_____阶段。
(3)血浆、组织液和淋巴三者之间既有密切关系,又有一定区别.一般情况下,②与③成分上的主要区别是②中含有较多的_____________,而③中该物质含量很少。
(4)② 中的化学组成中有HCO3﹣、HPO42﹣等物质,它对于维持② 中______的稳定有重要意义。
(5)某人皮肤烫伤后,出现了水泡,该水泡内的液体主要是________________。
【答案】 (1). ②③ (2). ③④ (3). 自由扩散 (4). 三 (5). 蛋白质 (6). pH值 (7). 组织液
【解析】
【详解】(1)毛细血管管壁细胞生活的具体内环境是血浆和组织液,即图中的②③,毛细淋巴管壁细胞生活的具体内环境是淋巴和组织液,即图中的③④。
(2)氧气进入组织细胞的方式是自由扩散,氧气进入线粒体内被有氧呼吸第三阶段利用。
(3)血浆与组织液相比,血浆中含有较多大分子的蛋白质,组织液中蛋白质的含量较少。
(4)细胞外液的理化性质主要包括温度、酸碱度、渗透压三个方面,血浆中的HCO3-、HPO42-等物质是缓冲物质,对于维持血浆的pH值具有重要作用,血浆的正常PH维持在7.35~7.45之间。
(5)某人皮肤烫伤后,出现了水泡,该水泡内的液体主要是组织液。
27.如图甲表示反射弧的结构模式图,图乙是甲图中某一结构的亚显微结构模式图.据图回答:
(1)图中的f表示的结构是________,图乙是图甲中____(填字母)的亚显微结构模式图。图甲的神经中枢中,这样的结构有 ____个。
(2)图乙中的⑥是下一个神经元的___或___的膜。当①兴奋时,兴奋部位膜外电位的变化是________。兴奋通过图乙的传递过程中,信号的变化情况是________________________(用文字和箭头表示)。
(3)兴奋在神经元之间只能单向传递的原因是____________________。
【答案】 (1). 效应器 (2). c (3). 2 (4). 细胞体 (5). 树突 (6). 由正电位变为负电位 (7). 电信号→化学信号→电信号 (8). 神经递质只存在于突触前膜内的突触小泡中,由突触前膜释放,作用于突触后膜上的受体
【解析】
【详解】(1)由题图结合以上分析可知,f是效应器;图乙是突触的结构,对应图甲中的c处,在图甲神经中枢脊髓中突触有2个。
(2)图乙中的⑥是突触后神经元的胞体膜或树突膜,当①兴奋时,兴奋部位钠离子通道开放,导致钠离子内流,因此膜外电位的变化是由正电位变为负电位。兴奋通过图乙突触的传递过程中,信号的变化情况是:电信号→化学信号→电信号。
(3)由于神经递质只能由突触前膜释放,作用于突触后膜上的受体,因此兴奋在神经元之间只能单向传递。
28.如图是生长激素(GH)分泌调节及作用机制图解,请据图回答:
(1)图中物质A是一种______________,GHRH神经元在反射弧中属于________________。
(2)在调节GH分泌的过程中,激素SS和激素GHRH两者表现为_________________作用。
(3)在应激状态下,GH分泌增多可通过刺激肝脏细胞释放IGF-Ⅰ间接调节GH的分泌,这种调节机制称为___________,由图可知IGF-Ⅰ作用的靶细胞有_______________ 。
(4)人体进入青春期后身体迅速长高的原因是 ____________________________。
(5)某患者由于垂体分泌的GH增多而患上“垂体性糖尿病”,原因是GH过多导致细胞对胰岛素敏感性降低,组织细胞 _________________,血糖浓度升高。
【答案】 (1). 神经递质 (2). 效应器 (3). 拮抗作用 (4). 负反馈调节 (5). SS神经元、GHRH神经元、垂体 (6). 性激素分泌增加,促进GH分泌 (7). 细胞摄取和利用葡萄糖的量减少
【解析】
【详解】(1)物质A是在神经细胞之间传递信息的,所以为神经递质,应激刺激、慢波睡眠作用于高级中枢,高级中枢分泌物质A最终作用于GHRH神经元。GHRH神经元在反射弧中属于效应器。
(2)在调节GH分泌的过程中,激素SS起抑制作用,激素GHRH起促进作用,两者表现为拮抗作用。
(3)据图分析,在应激状态下,GH分泌增多可通过刺激肝脏细胞释放IGF-Ⅰ间接抑制GH的分泌,这属于负反馈调节,看图可知:由图可知IGF-Ⅰ作用的靶细胞有SS神经元、GHRH神经元、垂体。
(4)人体进入青春期后身体迅速长高的原因是:性激素分泌增加,促进GH分泌,进而促进蛋白质的合成和骨的生长。
(5)某患者由于垂体分泌的GH增多而患上“垂体性糖尿病”,据图分析,GH增多,细胞对胰岛素敏感性降低,组织细胞摄取和利用葡萄糖的量减少(葡萄糖合成糖原和转变成脂质等减少),所以血糖升高。
29.正常人体感染病毒会引起发热,发热过程分为体温上升期、高温持续期和体温下降期。下图为体温上升期机体体温调节过程示意图,其中体温调定点是为调节体温于恒定状态,下丘脑体温调节中枢预设的一个温度值,正常生理状态下为37 ℃。请回答下列问题:
(1)图中激素甲的名称是____________________,激素乙通过__________________的途径作用于甲状腺。
(2)体温上升期,人体骨骼肌不随意的节律性收缩,即出现“寒战”,有助于体温___________。综合图解分析,体温上升期人体进行体温调节的方式有__________________。
(3)高温持续期,人体产热量__________________(在“大于”、“小于”或“等于”中选择)散热量。此阶段人体有时会出现脱水现象,垂体释放抗利尿激素增加,肾小管和集合管_______________,从而减少尿量。
(4)体温下降期,机体增加散热的途径有________________。
(5)体温上升期,人体会出现心率加快、血压轻度升高等症状,易引发慢性心血管疾病急性发作。请解释血压升高的可能原因:_______________________________。
【答案】 (1). 促甲状腺激素释放激素 (2). 体液运输 (3). 上升到已上调的体温调定点(上升到38.5 ℃) (4). 神经调节 体液调节 (5). 等于 (6). 重吸收水的能力增强(重吸收水量增加) (7). 汗腺分泌增加,皮肤血管舒张 (8). 心脏血液输出量增加,外周血管收缩
【解析】
【详解】(1)根据以上分析已知,图中激素甲表示下丘脑分泌的促甲状腺激素释放激素,乙表示垂体细胞分泌的促甲状腺激素,其中促甲状腺激素通过体液运输的途径作用于甲状腺,促进甲状腺的发育和甲状腺激素的分泌。
(2)体温上升期,人体骨骼肌收缩有助于体温上升到已上调的体温调定点;图示增加产热的方式有神经调节和体液调节,即体温上升期人体进行体温调节的方式有神经调节和体液调节。
(3)高温持续期,人体温度维持相对稳定,因此人体产热量与散热量相等;垂体释放抗利尿激素可以促进肾小管和集合管对水分的重吸收,进而减少尿量。
(4)体温下降期,机体皮肤血管舒张、血流量增加,以增加散热量,还可以通过汗腺分泌增加散热量。
(5)体温上升期,由于心脏血液输出量增加,外周血管收缩,导致人体出现心率加快、血压轻度升高等症状,因此易引发慢性心血管疾病急性发作。
30.甲、乙、丙三人在一次社区健康日活动中检测出尿糖超标,为进一步弄清是否患糖尿病,依据规范又进行了血液检测。图1、图2所示为空腹及餐后测定的血糖及胰岛素浓度。糖尿病血糖浓度标准为:空腹≥7.0 mmol/L,餐后2 h≥11.1 mmol/L,请回答下列问题:
(1)正常人进食后血糖浓度上升,胰岛素分泌增多。胰岛素可促进血糖进入细胞内________、合成糖原或转变为非糖物质,并抑制__________及非糖物质转化为葡萄糖;同时胰岛A细胞分泌__________受抑制,使血糖浓度下降。
(2)据图初步判断__________是糖尿病患者,需复查血糖。患者常因血糖浓度升高致细胞外液渗透压升高,__________(部位)产生渴感,表现为多饮。
(3)除糖尿病外,尿糖超标的原因还可能有__________(填序号)。
①一次性摄糖过多 ②低血糖患者 ③抗利尿激素分泌不足 ④肾小管重吸收功能障碍
(4)引起糖尿病的原因主要有两点:胰岛素分泌不足和身体对胰岛素反应不敏感,目前对于一些糖尿病初期的病人可口服一些降糖药以调节血糖平衡,如磺脲药和苯甲酸衍生物双胍药、葡萄糖苷酶抑制剂等。请结合所学知识推测这类降糖药的主要作用机理是________。
A.补充胰岛素 B.补充胰高血糖素
C.促进胰岛素的释放 D.增强身体对胰岛素的敏感性
(5)糖尿病只能注射而不能口服胰岛素的原因是________________________________。
【答案】 (1). 氧化分解 (2). 肝糖原分解 (3). 胰高血糖素 (4). 甲、乙 (5). 大脑皮层 (6). ①④ (7). C D (8). 胰岛素的化学本质是蛋白质,口服后会被消化酶分解而失效
【解析】
【详解】(1)正常人进食后分泌的胰岛素可以促进葡萄糖进入组织参与氧化分解,还可以促进肝糖原和肌糖原的合成,也可以促进葡萄糖转化为非糖物质。同时会抑制肝糖原分解及非糖物质转化为葡萄糖,从而达到降血糖的目的。胰岛素分泌量增加会抑制胰岛A细胞分泌胰高血糖素,进而引起血糖浓度下降。
(2)由图可知,甲和乙餐前和餐后的血糖浓度均高于正常值,符合糖尿病的血糖标准,故可能是糖尿病患者,需要进行复查。糖尿病患者血糖浓度升高,细胞外液渗透压会升高,一方面引起下丘脑分泌垂体释放的抗利尿激素增多,促进肾小管和集合管促进水的重吸收,另一方面将兴奋传至大脑皮层,产生渴觉,主动饮水,从而降低细胞外液渗透压。
(3)糖尿病患者会出现尿糖;一次性摄糖过多也会出现暂时性尿糖;低血糖患者血糖浓度低于正常值,不会出现尿糖;抗利尿激素的作用是促进肾小管和集合管对水的重吸收,不会引起尿糖;肾小管会重吸收水、葡萄糖、氨基酸等成分,若肾小管重吸收功能障碍,则可能会出现尿糖。故选①④。
(4)根据题意,引起糖尿病的原因主要有两点:胰岛素分泌不足和身体对胰岛素反应不敏感,则降糖药的主要作用机理是促进胰岛素的释放和强身体对胰岛素的敏感性。综上所述,C、D正确,A、B错误。故选CD。
(5)胰岛素的化学本质是蛋白质,口服后会被消化酶分解而失效,因此只能注射而不能口服。
31.为研究神经干的兴奋传导和神经—肌肉突触的兴奋传递,将蛙的脑和脊髓损毁,然后剥制坐骨神经—腓肠肌标本,如下图所示。实验过程中需要经常在标本上滴加任氏液(成分见下表),以保持标本活性。请回答下列问题:
成分
含量
成分
含量
NaCl
6.5
NaHCO3
0.2
KCl
0.14
NaH2PO4
0.01
CaCl2
0.12
葡萄糖
2.0
注:任氏液成分(g/L)
(1)任氏液中维持酸碱平衡的成分有__________,其Na+/K+比与体液中__________的Na+/K+比接近。
(2)任氏液中葡萄糖的主要作用是提供能量,若将其浓度提高到15%,标本活性会显著降低,主要是因为_______________。
(3)反射弧五个组成部分中,该标本仍然发挥功能的部分有_________________。
(4)刺激坐骨神经,引起腓肠肌收缩,突触前膜发生的变化有_______、________。
(5)神经—肌肉突触易受化学因素影响,毒扁豆碱可使乙酰胆碱酯酶失去活性;肉毒杆菌毒素可阻断乙酰胆碱释放;箭毒可与乙酰胆碱受体强力结合,却不能使阳离子通道开放。上述物质中可导致肌肉松弛的有_________________。
【答案】 (1). NaHCO3 ,NaH2PO4 (2). 细胞外液(组织液) (3). 细胞失水 (4). 传出神经,效应器 (5). 产生动作电位 (6). 突触小泡释放乙酰胆碱(神经递质) (7). 肉毒杆菌毒素,箭毒
【解析】
(1)从任氏液成分表可知,任氏液中NaHCO3和NaH2PO4能维持酸碱平衡;实验中利用任氏液模拟的是蛙的细胞外液,所以任氏液的Na+/K+比应与细胞外液的Na+/K+比接近。
(2)若将任氏液中葡萄糖浓度提高到15%,标本的细胞将因外界溶液浓度较高而失水,细胞中自由水减少则代谢减弱,故标本活性会显著降低。
(3)据图可知,坐骨神经—腓肠肌标本中只含有反射弧中的传出神经(坐骨神经)和效应器(传出神经末梢及其支配的腓肠肌)两个部分。
(4)刺激坐骨神经,当兴奋传导至突触前膜时,会引起突触前膜电位变化,由外正内负变为外负内正,突触小泡与突触前膜融合,将神经递质通过胞吐方式释放到突触间隙。
(5)乙酰胆碱属于兴奋性神经递质,发挥作用后会被乙酰胆碱酯酶分解而失活。毒扁豆碱可使乙酰胆碱酯酶失去活性,使乙酰胆碱发挥作用后不能被分解,则肌肉处于持续收缩状态;肉毒杆菌毒素可阻断乙酰胆碱的释放,不能引起腓肠肌收缩,导致肌肉松弛;箭毒可与乙酰胆碱受体强力结合,使乙酰胆碱不能与突触后膜上相应受体特异性结合,但是箭毒不能使阳离子通道开放,突触后膜不能产生兴奋,导致肌肉松弛。
相关资料
更多

