【生物】江西省高安中学2019-2020学年高二上学期期中考试试题(B卷)
展开江西省高安中学2019-2020学年高二上学期
期中考试试题(B卷)
一、单项选择题(共40个小题,每小题1.5分,共计60分)
1.下列关于调查人群中的遗传病的叙述中,错误的是( )
A.调查遗传病的发病率要在人群中调查且调查的群体要足够大
B.遗传病的发病率=遗传病的患病人数/遗传病的患病家系中的所有人数×100%
C.调查某遗传病的遗传方式,需要在患病家系中进行调查
D.最好选择群体中发病率较高的单基因遗传病进行调查
2.随着除草剂使用的增加,抗除草剂杂草不断增多。下列叙述正确的是( )
A.突变是杂草进化的重要动力和机制
B.种群的变异性是杂草进化的前提
C.杂草中全部抗除草剂基因构成了基因库
D.种群内的基因朝着抗除草剂增强方向突变
3.下列有关共同进化的说法,正确的是( )
A.物种之间的共同进化都是通过物种间的生存斗争实现的
B.共同进化与生物多样性形成无关
C.共同进化不包括生物与无机环境之间的相互影响
D.狼和鹿通过捕食与反捕食的斗争而得以共同进化
4.下列关于人类遗传病的叙述,正确的是( )
A.先天愚型患者第五号染色体上缺失一段染色体片段,患儿哭声似猫叫
B.遗传病在青春期的发病率最高
C.高龄生育会提高遗传病的发病风险
D.缺铁引起的贫血是可以遗传的
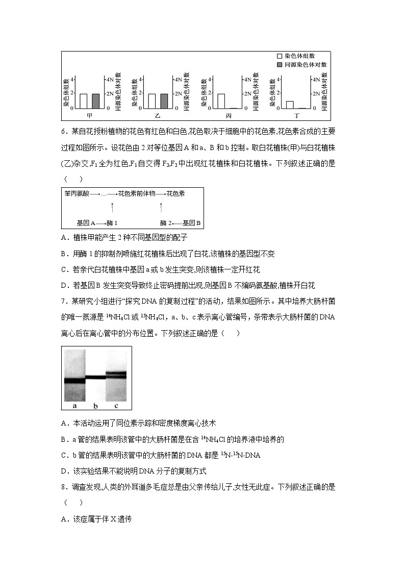
5.倍体动物某个精原细胞形成精细胞过程中,依次形成四个不同时期的细胞,其染色体组数和同源染色体对数如图所示。下列叙述正确的是( )
A.乙形成丙过程中,同源染色体分离,着丝粒不分裂
B.丙细胞中,性染色体只有一条X染色体或Y染色体
C.丙形成丁过程中,同源染色体分离导致染色体组数减半
D.甲形成乙过程中,DNA复制前需合成rRNA和蛋白质
6.某自花授粉植物的花色有红色和白色,花色取决于细胞中的花色素,花色素合成的主要过程如图所示。设花色由2对等位基因A和a、B和b控制。取白花植株(甲)与白花植株(乙)杂交,F1全为红色,F1自交得F2,F2中出现红花植株和白花植株。下列叙述正确的是( )
A.植株甲能产生2种不同基因型的配子
B.用酶1的抑制剂喷施红花植株后出现了白花,该植株的基因型不变
C.若亲代白花植株中基因a或b发生突变,则该植株一定开红花
D.若基因B发生突变导致终止密码提前出现,则基因B不编码氨基酸,植株开白花
7.某研究小组进行“探究DNA的复制过程”的活动,结果如图所示。其中培养大肠杆菌的唯一氮源是14NH4Cl或15NH4Cl,a、b、c表示离心管编号,条带表示大肠杆菌的DNA离心后在离心管中的分布位置。下列叙述正确的是( )
A.本活动运用了同位素示踪和密度梯度离心技术
B.a管的结果表明该管中的大肠杆菌是在含14NH4Cl的培养液中培养的
C.b管的结果表明该管中的大肠杆菌的DNA都是15N-15N-DNA
D.该实验结果不能说明DNA分子的复制方式
8.调查发现,人类的外耳道多毛症总是由父亲传给儿子,女性无此症。下列叙述正确的是( )
A.该症属于伴X遗传
B.外耳道多毛症基因位于常染色体上
C.患者的体细胞都有成对的外耳道多毛症基因
D.患者产生的精子中有外耳道多毛症基因的约占1/2
9.下列关于生物进化的叙述正确的是( )
A.马和驴交配生下骡,说明马和驴之间没有生殖隔离
B.基因突变与基因重组是生物进化原材料仅有的产生方式
C.自然选择通过直接作用于基因从而导致基因频率的定向改变
D.加拉帕戈斯群岛的地雀是说明地理隔离导致新物种形成的实例
10.某二倍体动物的一个精原细胞形成精细胞过程中,处于不同分裂时期的细胞示意图如下。下列叙述正确的是( )
A.甲细胞分裂形成的4个精细胞,DNA含量一定相同
B.丙细胞有2对同源染色体,非同源染色体的组合类型一定是两种
C.乙细胞正在进行染色体复制,着丝粒一定不分裂
D.丁细胞发生了染色体交换,①中同一基因座位上的遗传信息一定不同
11.某高校一研究小组对庐山植物园的金鱼草种群进行调查及基因鉴定,得知红花(CC)金鱼草35株、粉红花(Cc)40株、白花(cc)25株。下列叙述正确的是( )
A.金鱼草种群中全部C和c的总和构成其基因库
B.种群中C的基因频率约为55%,Cc的基因型频率约 为40%
C.不同花色数量的差异是由适应环境的变异造成的
D.基因重组产生的粉红花为自然选择提供选择材料
12.某高中生物兴趣小组经调查发现,某地区菜青虫种群的抗药性不断增强,其原因是连续多年对菜青虫使用农药的结果,下列叙述正确的是( )
A.通过选择导致菜青虫抗药性变异不断积累
B.使用农药导致菜青虫发生抗药性变异
C.菜青虫抗药性的增强是人工选择的结果
D.环境是造成菜青虫抗药性不断增强的动力
13.某种染色体结构变异如图所示。下列叙述正确的是( )
A.染色体片段发生了颠倒
B.该变异是由染色单体分离异常所致
C.细胞中的遗传物质出现了重复和缺失
D.染色体发生了断裂和重新组合
14.miRNA是一种小分子RNA,某miRNA能抑制W基因控制的蛋白质(W蛋白)的合成。某真核细胞内形成该miRNA及其发挥作用的过程示意图如下。下列叙述正确的是( )
A.miRNA基因转录时,RNA聚合酶与该基因的起始密码相结合
B.W基因转录形成的mRNA在细胞核内加工后,进入细胞质用于翻译
C.miRNA与W基因的mRNA结合遵循碱基互补配对原则,即A与T、C与G配对
D.miRNA抑制W蛋白的合成是通过双链结构的miRNA直接与W基因的mRNA结合所致
15.用现代生物进化解释金丝猴的进化,合理的叙述是( )
A.自然选择为生物进化提供了丰富的原始材料
B.新物种形成过程中,种群基因频率必然改变
C.群落是生物进化的基本单位
D.隔离决定生物进化的方向
16.下列有关生物进化的叙述,错误的是( )
A.生殖隔离是新物种形成的标志 B.捕食者的存在可促进被捕食者进化
C.突变和基因重组决定生物进化的方向 D.生物多样性的形成是生物进化的结果
17.某植物的高茎(B)对矮茎(b)为显性,花粉粒长形(D)对圆形(d)为显性,花粉粒非糯性(E)对花粉粒糯性(e)为显性,非糯性花粉遇碘液变蓝色,糯性花粉遇碘液呈棕色。现有品种甲(BBDDee)、乙(bbDDEE)、丙(BBddEE) 和丁(bbddee),,进行了如下两组实验: 下列叙述错误的是( )
| 亲本 | F1 :生殖细胞 |
组合一 | 甲ⅹ丁 | BDe:Bde:bDe:bde=4:1:1:4 |
组合二 | 丙ⅹ丁 | BdE:Bde:bdE:bde=1:1:1:1 |
A.由组合一可知,基因B/ b和基因D/ d位于同一对同源染色体上
B.由组合二可知,基因E/e和基因B/b位于不同对同源染色体上。利用F1自交所得F2中,杂合子占3/4
C.组合一利用F1自交能验证基因的自由组合定律
D.利用花粉鉴定法(检测F1花粉性状)验证基因的自由组合定律,可选用的亲本组合有甲×丙
18.在含有BrdU的培养液中进行DNA复制时,BrdU会取代胸苷掺入到新合成的链中,形成BrdU标记链。当用某种荧光染料对复制后的染色体进行染色,发现含半标记DNA(一条链被标记)的染色单体发出明亮荧光,含全标记DNA(两条链均被标记)的染色单体荧光被抑制(无明亮荧光)。若将一个细胞置于含BrdU的培养液中,培养到第三个细胞周期的中期进行染色并观察。下列推测错误的是( )
A.1/2的染色体荧光被抑制 B.1/4的染色单体发出明亮荧光
C.全部DNA分子被BrdU标记 D.3/4的DNA单链被BrdU标记
19.下列过程中未发生基因重组的是( )
A.将人胰岛素基因导入大肠杆菌,利用大肠杆菌生产人胰岛素
B.黑色家鼠和白化家鼠杂交,F1全为黑鼠,F2中黑鼠:淡黄鼠:白鼠=9:3:4
C.灰身长翅果蝇和黑身残翅果蝇杂交,F1全为灰身长翅,F1的测交后代出现四种表现型,比例为42:42:8:8
D.表现型正常的双亲生下患苯丙酮尿症的孩子
20.下列关于等位基因的说法正确的是( )
A.所有的细胞中都有等位基因
B.一对相对性状一定由一对等位基因控制
C.位于同源染色体上的相同位置的基因一定是等位基因
D.等位基因是由基因突变而来
21.下列关于细胞内DNA分子的叙述,正确的是( )
A.生活在火山口附近的细菌中的DNA分子中A/T碱基对的比例较低
B.含有m个碱基、n个腺嘌呤的DNA分子片段中,共含有(m-n)个氢键
C.位于—对同源染色体上的两个DNA分子的A+T/G+C肯定是相等的
D.DNA分子通过半保留复制合成的两条新链的碱基完全相同
22.下图为甲、乙两种遗传病(其中一种为伴性遗传)的某遗传家系图,家系中无基因突变发生,且I4无乙病基因。人群中这两种病的发病率均为1/625。下列叙述正确的是( )
A.若Ⅳ2的性染色体组成为XXY,推测Ⅲ4:发生染色体畸变的可能性大于Ⅲ5
B.若Ⅲ4与Ⅲ5再生1个孩子,患甲病概率是1/26,只患乙病概率是25/52
C.Ⅱ1与Ⅳ3基因型相同的概率是2/3,与Ⅲ5基因型相同的概率是24/39
D.若Ⅱ1与人群中某正常男性结婚,所生子女患病的概率是1/39
23.下列关于染色体、DNA、基因、脱氧核苷酸之间关系的叙述错误的是( )
A.一条染色体含有很多个DNA分子
B.一个DNA分子含有多个基因
C.一个基因含有多个脱氧核苷酸
D.基因在染色体上呈线性排列
24.下列与生物进化相关的说法正确的是( )
A.种群基因型频率发生改变一定会引起生物的进化
B.种群之间的生殖隔离必须经长时间的地理隔离才能实现
C.物种之间的共同进化都是通过物种之间的生存斗争实现的
D.基因频率改变的快慢与其控制的性状和环境适应的程度有关
25.下列关于用32P标记的T2噬菌体侵染35S标记的大肠杆菌实验的叙述,错误的是( )
A.子代噬菌体的DNA控制子代噬菌体的蛋白质合成
B.合成子代噬菌体外壳的原料来自大肠杆菌,子代噬菌体外壳都含35S
C.合成子代噬菌体DNA的原料来自大肠杆菌,子代噬菌体DNA都不含32P
D.大肠杆菌的DNA中嘌呤碱基之和与嘧啶碱基之和的比值与噬菌体的相同
26.脊髓灰质炎病毒含有一种单股正链 RNA,该 RNA 能作为 mRNA 翻译部分蛋白质,如 RNA 复制酶等。下列有关脊髓灰质炎病毒的叙述正确的是 ( )
A.该病毒生命活动所需的酶均由宿主细胞提供
B.该病毒为 RNA 病毒,其遗传物质中含有密码子
C.病毒蛋白质的合成需要 RNA 复制酶的催化
D.该病毒的 mRNA 在翻译过程中存在 T 与 A 配对
27.下列有关遗传学研究的叙述,不正确的是( )
A.肺炎双球菌的转化实验和噬菌体侵染大肠杆菌的实验思路是一致的
B.摩尔根成功运用假说-演绎法,证明了基因在染色体上
C.证明DNA是遗传物质的实验和豌豆杂交实验说明科学选材是实验成功的重要因素
D.沃森和克里克成功地构建了DNA分子的结构模型属于概念模型
28.如图为DNA、蛋白质与性状的关系示意图,有关说法正确的是( )
A.①过程与DNA复制的共同点:都以DNA单链为模板,在DNA聚合酶的作用下进行
B.②过程中需要多种tRNA,不同tRNA所转运的氨基酸一定不同
C.DNA上某个基因发生了基因突变,一定会导致蛋白质结构的改变
D.人的白化病体现了基因间接控制生物性状,囊性纤维病体现了基因直接控制生物性状
29.下列有关基因突变的叙述,正确的是( )
A.DNA分子中的碱基对的替换、增添和缺失均会导致基因突变
B.基因突变可发生在DNA的任何部位,体现基因突变的不定向性
C.线粒体基因突变可为生物进化提供原材料
D.减数分裂产生的配子多样是基因突变的结果
30.已知果蝇翅膀后端边缘的缺刻性状是由染色体上某个DNA片段缺失所致,在果蝇群体中不存在缺刻翅的雄性个体,控制果蝇眼色的基因在X染色体上,且红眼对白眼为显性。现用缺刻翅红眼雌蝇(没有白眼基因)与正常翅白眼雄蝇杂交,F1出现了缺刻翅白眼雌蝇且雌雄比为2∶1。以下分析错误的是( )
A.决定缺刻翅性状的DNA片段缺失可用光学显微镜观察
B.F1雌雄比为2∶1的原因是含缺失DNA片段染色体的雌配子致死
C.亲本缺刻翅红眼雌蝇染色体片段缺失部位含眼色基因
D.F1缺刻翅白眼雌蝇的一条X染色体片段缺失,另一条带有白眼基因
二、非选择题(共四个小题,共计40分)
31.(12分)下图为在实验室中进行的相关模拟实验,请据图回答问题:
(1)图中甲、乙模拟实验模拟的过程分别是________、________。
(2)图中乙过程要顺利进行,还需向试管中加入的物质或细胞结构有________、________。
(3)人们通过研究发现,有些抗生素通过阻断细菌细胞内蛋白质的合成,从而抑制细菌的繁殖。现发现一种新型抗生素,请你根据上述模拟实验的方法探究这种抗生素能否阻断细菌DNA和人体DNA的转录过程。
实验步骤:
第一步:取A、B、C、D 4支试管,各加入足量的ATP、核糖核苷酸、相关酶的混合溶液。
第二步:向A试管滴加适量一定浓度的抗生素水溶液,B试管中滴加________________,同时A、B试管中加入________________;向C试管中滴加适量一定浓度的________________,D组滴加等量的蒸馏水,同时C、D试管中加入等量相同的人体DNA。
第三步:把A、B、C、D 4支试管在相同且适宜的条件下培养一段时间后,检测________________________________________________________________________。
预期实验结果并得出实验结论:该实验有可能会出现________种实验结果,如果出现_____________________________________________________________,则说明该抗生素只阻断细菌DNA的转录,不阻断人体DNA的转录。
32.(10分)某种昆虫的正常翅与裂翅、红眼与紫红眼分别由基因B(b)、D(d)控制。为研究其遗传机制,选取裂翅紫红眼雌、雄个体随机交配,得到的F1表现型及数目见下表。
| 裂翅紫红眼 | 裂翅红眼 | 正常翅紫红眼 | 正常翅红眼 |
雌性个体(只) | 102 | 48 | 52 | 25 |
雄性个体(只) | 98 | 52 | 48 | 25 |
(l)红眼与紫红眼中,隐性性状是 ,判断的依据是
。亲本裂翅紫红眼雌性个体的基因型 。
(2)F1的基因型共 种。F1正常翅紫红眼雌性个体的体细胞内基因D的数目最多时有 个。F1出现4种表现型的原因是 。
(3)若从F1中选取裂翅紫红眼雌性个体和裂翅红眼雄性个体交配。理论上,其子代中杂合子的比例为 。
33.(10分)某时期,长江中下游地区的大块农田发生稻化螟虫害,承包土地的农民起初在稻田里喷洒DDT家药,但几年后又不得不以放养青蛙来代替喷洒农药。如图为在此时期内稻化螟种群密度变化示意图,分析回答:
(1)从A点到B点,在施用杀虫剂的初期,害虫种群密度都急剧下降,但仍有极少数个体得以生存,原因是_________________________________。
(2)从B点到C点曲线回升的原因是___________________________________。在这个过程中,农药对害虫起_________作用,这种作用是___________(定向或不定向)的,是通过农药与害虫之间的____________实现的,
(3)一般认为,C到E点为生物防治期,请根据曲线对比两种治虫方法,可以看出农药防治害虫的缺点是__________________________________________________。
(4)如果A到D为农药防治期,这说明在C点时,农民在使用农药时可能采取了某种措施,这种措施最可能是____________________________________。
34.(8分)某育种学家在农田中发现一株大穗不抗病的小麦(控制麦穗大与小的基因分别用D、d表示,控制不抗病与抗病的基因分别用T、t表示)自花传粉后获得160粒种子,这些种子发育成的小麦中有30株为大穗抗病,有x(x≠0)株为小穗抗病,其余都不抗病。分析回答下列问题:
(1)30株大穗抗病小麦的基因型为________________,其中从理论上推测能稳定遗传的约为________株。
(2)上述育种方法是________。利用该株大穗不抗病小麦选育能稳定遗传的大穗抗病小麦经常采用的育种方法是________,其具体步骤是:
①________________________________________________________________________
________________________________________________________________________。
②________________________________________________________________________
________________________________________________________________________。
③________________________________________________________________________
_______________________________________________________________________。
(3)采用________________方法可以鉴定出抗病植株。
参考答案
一、 选择题(2*30=60分)
题号 | 1 | 2 | 3 | 4 | 5 | 6 | 7 | 8 | 9 | 10 |
答案 | B | B | D | C | D | B | A | D | D | B |
题号 | 11 | 12 | 13 | 14 | 15 | 16 | 17 | 18 | 19 | 20 |
答案 | B | A | D | B | B | C | C | D | D | D |
题号 | 21 | 22 | 23 | 24 | 25 | 26 | 27 | 28 | 29 | 30 |
答案 | A | B | A | D | C | B | D | D | C | B |
二、 非选择题(共40分)
31 (12分)(1)转录(1分) 翻译(1分)
(2)tRNA(1分) 核糖体(1分)
(3) 等量的蒸馏水(1分) 等量相同的细菌DNA(1分)
抗生素水溶液(1分) 4支试管中有无RNA的生成(1分)
4(2分)A试管中无RNA生成,B试管中有RNA生成,C、D试管中均有RNA生成(2分)
32.(10分)(1)红眼(1分) 紫红眼与紫红眼交配,F1出现了红眼(2分) BbDd(1分)
(2)4(1分) 2(1分) 减数分裂过程中,非同源染色体上非等位基因自由组合(2分)
(3)5/6 (2分)
33.(10分)(1)由于变异是不定向的,某些害虫具有抗药性变异。(2分)
(2)这种抗药性变异是可以遗传的,使害虫种群的抗药性增加,种群数量增多(2分);选择(1分);定向(1分);生存斗争 (1分)
(3)会使害虫种群产生抗药性(或对aq抗药性增强),不能有效的控制害虫数量(2)
(4)改用了其他种类的农药(1分)
34.(8分)(1)DDtt或Ddtt(1分) 10(1分)
(2)杂交育种(1分) 单倍体育种(1分)
①采集该株小麦的花药(或花粉)进行离体培养获得单倍 体幼苗(1分)
②用一定浓度的秋水仙素溶液处理幼苗使其染色体数目加 倍(1分)
③选出大穗抗病个体(1分)
(3)病原体侵染(1分)

