还剩9页未读,
继续阅读
【化学】云南省腾冲市第八中学2018-2019学年高二下学期期中考试
展开
云南省腾冲市第八中学2018-2019学年高二下学期期中考试
相对原子质量:H-1;C-12;N-14;O-16;Na-23;S-32;Cl-35.5
一、 选择题(每题2分,共60分)
1.常温下关于pH相等的盐酸和醋酸溶液(两溶液的OHˉ浓度也相等),说法正确的是( )
A. c(HCl)>c(CH3COOH)
B. c(Clˉ)=c(CH3COOˉ)
C. 等体积的盐酸和醋酸溶液分别与足量的Zn完全反应,盐酸产生的H2多
D. 用相同浓度的NaOH溶液分别与等体积的盐酸和醋酸溶液恰好反应完全,盐酸消耗的NaOH溶液体积多
2.(2015·海南)己知丙烷的燃烧热△H = —2215KJ/mol-1 , 若一定量的丙烷完全燃烧后生成1.8g水,则放出的热量约为( )
A. 55 kJ B. 220 kJ C. 550 kJ D. 1108 kJ
3.(2018•江苏)下列说法正确的是( )
A. 氢氧燃料电池放电时化学能全部转化为电能
B. 反应4Fe(s) + 3O2(g) = 2Fe2O3(s) 常温下可自发进行,该反应为吸热反应
C. 3 mol H2与1 mol N2混合反应生成NH3, 转移电子的数目小于6×6.02×1023
D. 在酶催化淀粉水解反应中,温度越高淀粉水解速率越快
4.反应N2(g)+3H2(g) 2NH3(g) ΔH<0,若在恒压绝热容器中发生,下列选项表明反应一定已达平衡状态的是( )
A. 容器内的温度不再变化
B. 容器内的压强不再变化
C. 相同时间内,断开H-H键的数目和生成N-H键的数目相等
D. 容器内气体的浓度c(N2)∶c(H2)∶c(NH3)=1∶3∶2
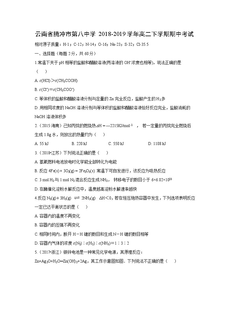
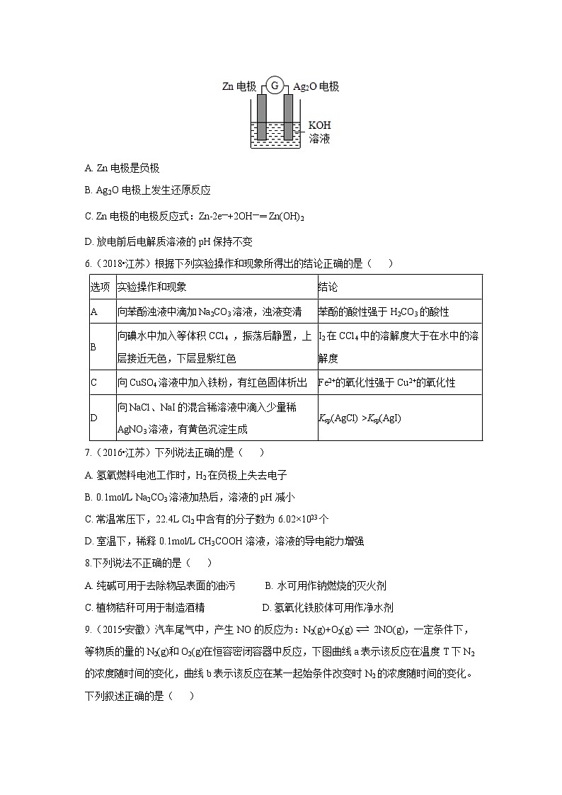
5.(2017•浙江)银锌电池是一种常见化学电源,其原理反应:Zn+Ag2O+H2O═Zn(OH)2+2Ag,其工作示意图如图.下列说法不正确的是( )
A. Zn电极是负极
B. Ag2O电极上发生还原反应
C. Zn电极的电极反应式:Zn﹣2e—+2OH—═ Zn(OH)2
D. 放电前后电解质溶液的pH保持不变
6.(2018•江苏)根据下列实验操作和现象所得出的结论正确的是( )
选项
实验操作和现象
结论
A
向苯酚浊液中滴加Na2CO3溶液,浊液变清
苯酚的酸性强于H2CO3的酸性
B
向碘水中加入等体积CCl4 ,振荡后静置,上层接近无色,下层显紫红色
I2在CCl4中的溶解度大于在水中的溶解度
C
向CuSO4溶液中加入铁粉,有红色固体析出
Fe2+的氧化性强于Cu2+的氧化性
D
向NaCl、NaI的混合稀溶液中滴入少量稀AgNO3溶液,有黄色沉淀生成
Ksp(AgCl) >Ksp(AgI)
7.(2016•江苏)下列说法正确的是( )
A. 氢氧燃料电池工作时,H2在负极上失去电子
B. 0.1mol/L Na2CO3溶液加热后,溶液的pH减小
C. 常温常压下,22.4L Cl2中含有的分子数为6.02×1023个
D. 室温下,稀释0.1mol/L CH3COOH溶液,溶液的导电能力增强
8.下列说法不正确的是( )
A. 纯碱可用于去除物品表面的油污 B. 水可用作钠燃烧的灭火剂
C. 植物秸秆可用于制造酒精 D. 氢氧化铁胶体可用作净水剂
9.(2015•安徽)汽车尾气中,产生NO的反应为:N2(g)+O2(g) 2NO(g),一定条件下,等物质的量的N2(g)和O2(g)在恒容密闭容器中反应,下图曲线a表示该反应在温度T下N2的浓度随时间的变化,曲线b表示该反应在某一起始条件改变时N2的浓度随时间的变化。下列叙述正确的是( )
A. 温度T下,该反应的平衡常数
B. 温度T下,随着反应的进行,混合气体的密度减小
C. 曲线b对应的条件改变可能是加入了催化剂
D. 若曲线b对应的条件改变是温度,可判断该反应的△H<0
10.(2018•海南卷)某温度下向含AgCl固体的AgCl饱和溶液中加少量稀盐酸,下列说法正确的是( )
A. AgCl的溶解度、Ksp均减小 B. AgCl的溶解度、Ksp均不变
C. AgCl的溶解度减小、Ksp不变 D. AgCl的溶解度不变、Ksp减小
11. 一种熔融碳酸盐燃料电池原理示意如图。下列有关该电池的说法正确的是( )
A. 反应CH4+H2O = 3H2+CO, 每消耗1molCH4转移12mol 电子
B. 电极A上H2参与的电极反应为:
H2+2OH--2e-=2H2O
C. 电池工作时,CO32-向电极B移动
D. 电极B上发生的电极反应为:O2+2CO2+4e-=2CO32-
12.(2015•新课标1)浓度均为0.10mol/L、体积均为V0的MOH和ROH溶液,分别加水稀释至体积V,pH随的变化如图所示,下列叙述错误的是( )
A. MOH的碱性强于ROH的碱性
B. ROH的电离程度:b点大于a点
C. 若两溶液无限稀释,则它们的c(OH-)相等
D. 当=2时,若两溶液同时升高温度,则 增大
13. (2015•安徽)下列有关NaClO和NaCl混合溶液的叙述正确的是( )
A. 该溶液中,H+、NH4+、SO42—、Br—可以大量共存
B. 该溶液中,Ag+、K+、NO3—、CH3CHO可以大量共存
C. 向该溶液中滴入少量FeSO4溶液,反应的离子方程式为:
2Fe2++ClO—+2H+= Cl—+2Fe3++H2O
D. 向该溶液中加入浓盐酸,每产生1molCl2 ,转移电子约为6.02×1023个
14. 氯气溶于水达到平衡后,若其他条件不变,只改变某一条件,下列叙述正确的是( )
A. 再通入少量氯气,c(H+)/c(ClO-)减小
B. 通入少量SO2 ,溶液漂白性增强
C. 加入少量固体NaOH,一定有c(Na+)=c(Cl-)+c(ClO-)
D. 加入少量水,水的电离平衡向正反应方向移动
15.(2016•上海)能证明乙酸是弱酸的实验事实是( )
A. CH3COOH溶液与Zn反应放出H2
B. 0.1 mol/L CH3COONa溶液的pH大于7
C. CH3COOH溶液与NaCO3反应生成CO2
D. 0.1 mol/L CH3COOH溶液可使紫色石蕊变红
16. 25℃时,在10mL浓度均为0.1mol/L NaOH和NH3•H2O混合溶液中,滴加0.1mol/L的盐酸,下列有关溶液中粒子浓度关系正确的是( )
A. 未加盐酸时:c(OH—)>c(Na+)=c(NH3•H2O)
B. 加入10mL盐酸时:c(NH4+) +c(H+) = c(OH-)
C. 加入盐酸至溶液pH=7时:c(Cl-) = c(Na+)
D. 加入20mL盐酸时:c(Cl-) =c(NH4+) +c(Na+)
17.(2016•北京)K2Cr2O7溶液中存在平衡:Cr2O72—(橙色)+H2O⇌2CrO42—(黄色)+2H+ ,用K2Cr2O7溶液进行下列实验:
结合实验,下列说法不正确的是( )
A. ①中溶液橙色加深,③中溶液变黄
B. ②中Cr2O72—被C2H5OH还原
C. 对比②和④可知K2Cr2O7酸性溶液氧化性强
D. 若向④中加入70% H2SO4溶液至过量,溶液变为橙色
18. 反应:H2(g)+I2(g) 2HI(g) △H<0,当该反应达到平衡时,下列说法正确的是( )
A. 减小容器体积,平衡向右移动 B. 加入催化剂,HI的产率增大
C. 增大c(I2),H2的转化率增大 D. 升高温度,I2的转化率增大
19.10ml浓度为1mol/L的盐酸与过量的锌粉反应,若加入适量的下列溶液,能减慢反应速率但又不影响氢气生成量的是( )
A. K2SO4 B.NaOH C. CuSO4 D. Na2CO3
20.下列说法正确的是( )
A. 25 ℃时,向水中加入少量固体NaHSO4 , c(H+)增大,Kw不变
B. 向0.1 mol·L-1CH3COOH溶液中加入少量的CH3COONa晶体, 减小
C. 常温下,向BaCO3饱和溶液中加入Na2CO3固体,c(Ba2+)减小,BaCO3的Ksp减小
D. 一定条件下,将一定浓度的CH3COONa溶液加水稀释,溶液中所有离子的浓度都减小
21.下列说法正确的是( )
A. 强电解质溶液的导电能力一定比弱电解质溶液的强
B. 一定温度下,可逆反应2X (g)+Y (g) 2Z (g)达到平衡的标志是:容器内X、Y、Z的物质的量之比为2:1:2
C. 升高温度,AgCl的溶解度增大,Ksp增大
D. FeCl3、KAl(SO4)2、Na2CO3的水溶液均显酸性
22. 用CO合成甲醇(CH3OH)的化学方程式为CO(g)+2H2(g) CH3OH(g) ΔH<0,按照相同的物质的量投料,测得CO在不同温度下的平衡转化率与压强的关系如右图所示。下列说法正确的是 ( )
A. 温度:T1>T2>T3
B. 正反应速率:v(a)>v(c) ,v(b)>v(d)
C. 平衡常数:K(a)>K(c), K(b)=K(d)
D. 平均摩尔质量:M(a)M(d)
23. 某温度下,在一个2 L的密闭容器中,加入4 mol A 和 2 mol B 进行如下反应:3A(g)+2B(g) 4C(s)+2D(g),反应一段时间后达到平衡,测得生成 1.6 mol C, 下列说法正确的是( )
A. 该反应的化学平衡常数表达式是 B. 此时,B 的平衡转化率是40%
C. 增大该体系的压强,化学平衡常数增大 D. 增加 B,B 的平衡转化率增大
24. 下列说法正确的是( )
A. 物质发生化学反应时必然伴随着能量变化
B. 金属铜导电,故金属铜是电解质
C. 自发反应都是熵增大的反应
D. 增大反应物浓度,可增大单位体积内活化分子的百分数,从而使反应速率增大
25. 下列说法正确的是( )
A. 分子式为C2H6O的有机化合物性质相同
B. 相同条件下,等质量的碳按a、b两种途径完全转化,途径a比途径b放出更多热能途径a: 途径b:
C. 在氧化还原反应中,还原剂失去电子总数等于氧化剂得到电子的总数
D. 通过化学变化可以直接将水转变为汽油
26.(2017•新课标Ⅱ)阿伏伽德罗常熟的值为NA,下列说法正确的是( )
A. 1L 0.1mol/L NH4Cl溶液中,NH4+的数量为0.1NA
B. 2.4gMg与H2SO4完全反应,转移的电子数为0.1NA
C. 标准状况下,2.24L N2和O2的混合气体中分子数为0.2NA
D. 0.1mol H2和0.1mol I2于密闭容器中充分反应后,其分子总数为0.2NA
27.(2018•江苏卷)短周期主族元素 X、Y、Z、W 原子序数依次增大,X 是地壳中含量最多的元素,Y 原子的最外层只有一个电子,Z 位于元素周期表 ⅢA族,W 与X属于同一主族。下列说法正确的是( )
A. 原子半径:r(W) > r(Z) > r(Y)
B. 由X、Y 组成的化合物中均不含共价键
C. Y的最高价氧化物的水化物的碱性比Z的弱
D. X 的简单气态氢化物的热稳定性比W的强
28. 某学生以铁丝和Cl2为原料进行下列三个实验.从分类角度分析,下列选项正确的是( )
A. 实验①、②所涉及的物质均为电解质
B. 实验②、③均为放热反应实验
C. ②、③均未发生氧化还原反应
D. 实验①、③反应制得的物质均为纯净物
29. 有①Na2CO3溶液、②CH3COONa溶液、③NaOH溶液各25mL,物质的量浓度均为0.1mol/L,下列说法正确的是( )
A. 三种溶液pH的大小顺序是③>②>①
B. 若将三种溶液稀释相同倍数,pH变化最大的是②
C. 若分别加入25mL 0.1mol/L盐酸后,pH最大的是①
D. 若三种溶液的pH均为9,则物质的量浓度的大小顺序是③>①>②
30. 将4 mol A气体和2 mol B气体置于2L的密闭容器中,混合后发生如下反应:
2A(g)+ B(g) = 2C(g),若经2 s后测得C的浓度为1.2 mol/L,下列说法符合题意是( )
A. 用物质A表示的反应速率为1. 2 mol / (L • s)
B. 用物质B表示的反应速率为0. 3 mol / (L • s)
C. 2 s时物质A的转化率为40%
D. 2 s时物质B的浓度为0.6 mol/L
二、填空题(共40分)
31.(12分)I.用相应的方程式解释:
(1)NaHSO3溶液显酸性:
(2)NaHCO3溶液显碱性:
(3)NH4Cl溶液显酸性:
(4)明矾(KAlSO4)净水:
(5)FeCl3溶液蒸干得到Fe2O3固体: (第一步反应)
II.向2份0.1mol/L CH3COONa溶液中分别加入少量NH4NO3、Na2CO3固体(忽略溶液体积变化),则CH3COO— 浓度的变化依次为________、________(填“减小”、“增大”或“不变”)
32.(16分)I.碳酸钠是一种重要的化工原料,主要采用氨碱法生产。回答下列问题:
(1)已知:① 2NaOH(s) + CO2(g) = Na2CO3(s) + H2O(g) ΔH1=−127.4 kJ/mol
② NaOH(s) + CO2(g) = NaHCO3(s) ΔH2=−131.5 kJ/mol
反应2NaHCO3(s) = Na2CO3(s) + H2O(g) + CO2(g)的ΔH=________ kJ/mol ,不同温度下NaHCO3分解反应的平衡常数K313K________K298K (填“大于"“小于”或“等于”),该反应的平衡常数表达式K= 。
(2)向含有BaSO4固体的溶液中滴加Na2CO3溶液,当有BaCO3沉淀生成时溶液中 。(保留两位有效数字,已知Ksp(BaCO3)=2.6×10−9 ,Ksp(BaSO4)=1.1×10−10)
II.Mg﹣H2O2电池可用于驱动无人驾驶的潜航器.该电池以海水为电解质溶液,其工作原理如图所示,电池总反应是:Mg + H2O2 + 2H+ ═ Mg2+ + 2H2O
(1)负极材料为______,发生_____反应(填“氧化”或“还原”)
(2)两极电极反应式为:
负极:
正极:
(3)有4.8g Mg反应时时,外电路中转移电子数为
33.(12分)用中和滴定法测定某烧碱样品的纯度.有以下步骤:
(1)配制待测液:用5.0g含有少量杂质(杂质不与盐酸反应)的固体烧碱样品配制1000mL溶液.除烧杯和玻璃棒外,还需要的玻璃仪器有
(2)选择酚酞为指示剂进行滴定:
①盛装0.1000mol/L的盐酸标准液应该使用________式滴定管
②滴定时双眼应
③滴定终点的实验现象:
(3)有关数据记录如下:
测定序号
待测溶液的体积(mL)
所耗盐酸标准液的体积(mL)
滴定前读数
滴定后读数
①
20.00
0.50
20.78
②
20.00
1.20
21.32
计算纯度:烧碱样品的纯度是 ; (取两次实验所耗盐酸的平均值进行计算)
(4)误差讨论:(选填“偏高”、“偏低”或“无影响”)
①用蒸馏水冲洗锥形瓶,会使测定结果 ;
②在滴定过程中不慎将数滴酸液滴在锥形瓶外,会使测定结果 ;
③读数时,滴定前仰视,滴定后俯视,会使测定结果 ;
④装标准液之前,没有用标准液润洗滴定管,会使测定结果 .
参考答案
一、 选择题(共60分)
1
2
3
4
5
6
7
8
9
10
B
A
C
A
D
B
A
B
A
C
11
12
13
14
15
16
17
18
19
20
D
D
D
D
B
B
D
C
A
A
21
22
23
24
25
26
27
28
29
30
C
C
B
A
C
D
D
C
C
B
二、填空题(40分)
31. (12分)
I.(1)HSO3— H+ + SO32— (2分)
(2)HCO3—+ H2O H2SO3 + OH— (2分)
(3)NH4+ + H2O NH3•H2O + H+ (2分)
(4)Al3+ + 3H2O Al(OH)3 + 3H+ (2分)
(5)Fe3+ + 3H2O Fe(OH)3 + 3H+ (2分)
II. 减小 (1分) 增大 (1分)
32. (16分)
I.(1)+135.6 (2分) 大于 (2分) c(CO2)c(H2O) (2分)
(2)0.042 (2分)
II.(1)Mg (1分) 氧化 (1分)
(2) Mg —2e—= Mg2+ (2分) H2O2 + 2e—+ 2H+ = 2H2O (2分)
(3) 0.4NA或2.408 × 1023 (2分)
33. (12分)
(1)1000mL 容量瓶(和胶头滴管) (2分)
(2) ①酸式 (1分)
②锥形瓶内溶液颜色变化 (1分)
③滴入最后一滴盐酸溶液后,锥形瓶内溶液颜色恰好由红色变为无色,且半分钟内不变色 (2分)
(3)80.4% (2分)
(4)①无影响 (1分)
②偏高 (1分)
③偏低 (1分)
④偏高 (1分)
相对原子质量:H-1;C-12;N-14;O-16;Na-23;S-32;Cl-35.5
一、 选择题(每题2分,共60分)
1.常温下关于pH相等的盐酸和醋酸溶液(两溶液的OHˉ浓度也相等),说法正确的是( )
A. c(HCl)>c(CH3COOH)
B. c(Clˉ)=c(CH3COOˉ)
C. 等体积的盐酸和醋酸溶液分别与足量的Zn完全反应,盐酸产生的H2多
D. 用相同浓度的NaOH溶液分别与等体积的盐酸和醋酸溶液恰好反应完全,盐酸消耗的NaOH溶液体积多
2.(2015·海南)己知丙烷的燃烧热△H = —2215KJ/mol-1 , 若一定量的丙烷完全燃烧后生成1.8g水,则放出的热量约为( )
A. 55 kJ B. 220 kJ C. 550 kJ D. 1108 kJ
3.(2018•江苏)下列说法正确的是( )
A. 氢氧燃料电池放电时化学能全部转化为电能
B. 反应4Fe(s) + 3O2(g) = 2Fe2O3(s) 常温下可自发进行,该反应为吸热反应
C. 3 mol H2与1 mol N2混合反应生成NH3, 转移电子的数目小于6×6.02×1023
D. 在酶催化淀粉水解反应中,温度越高淀粉水解速率越快
4.反应N2(g)+3H2(g) 2NH3(g) ΔH<0,若在恒压绝热容器中发生,下列选项表明反应一定已达平衡状态的是( )
A. 容器内的温度不再变化
B. 容器内的压强不再变化
C. 相同时间内,断开H-H键的数目和生成N-H键的数目相等
D. 容器内气体的浓度c(N2)∶c(H2)∶c(NH3)=1∶3∶2
5.(2017•浙江)银锌电池是一种常见化学电源,其原理反应:Zn+Ag2O+H2O═Zn(OH)2+2Ag,其工作示意图如图.下列说法不正确的是( )
A. Zn电极是负极
B. Ag2O电极上发生还原反应
C. Zn电极的电极反应式:Zn﹣2e—+2OH—═ Zn(OH)2
D. 放电前后电解质溶液的pH保持不变
6.(2018•江苏)根据下列实验操作和现象所得出的结论正确的是( )
选项
实验操作和现象
结论
A
向苯酚浊液中滴加Na2CO3溶液,浊液变清
苯酚的酸性强于H2CO3的酸性
B
向碘水中加入等体积CCl4 ,振荡后静置,上层接近无色,下层显紫红色
I2在CCl4中的溶解度大于在水中的溶解度
C
向CuSO4溶液中加入铁粉,有红色固体析出
Fe2+的氧化性强于Cu2+的氧化性
D
向NaCl、NaI的混合稀溶液中滴入少量稀AgNO3溶液,有黄色沉淀生成
Ksp(AgCl) >Ksp(AgI)
7.(2016•江苏)下列说法正确的是( )
A. 氢氧燃料电池工作时,H2在负极上失去电子
B. 0.1mol/L Na2CO3溶液加热后,溶液的pH减小
C. 常温常压下,22.4L Cl2中含有的分子数为6.02×1023个
D. 室温下,稀释0.1mol/L CH3COOH溶液,溶液的导电能力增强
8.下列说法不正确的是( )
A. 纯碱可用于去除物品表面的油污 B. 水可用作钠燃烧的灭火剂
C. 植物秸秆可用于制造酒精 D. 氢氧化铁胶体可用作净水剂
9.(2015•安徽)汽车尾气中,产生NO的反应为:N2(g)+O2(g) 2NO(g),一定条件下,等物质的量的N2(g)和O2(g)在恒容密闭容器中反应,下图曲线a表示该反应在温度T下N2的浓度随时间的变化,曲线b表示该反应在某一起始条件改变时N2的浓度随时间的变化。下列叙述正确的是( )
A. 温度T下,该反应的平衡常数
B. 温度T下,随着反应的进行,混合气体的密度减小
C. 曲线b对应的条件改变可能是加入了催化剂
D. 若曲线b对应的条件改变是温度,可判断该反应的△H<0
10.(2018•海南卷)某温度下向含AgCl固体的AgCl饱和溶液中加少量稀盐酸,下列说法正确的是( )
A. AgCl的溶解度、Ksp均减小 B. AgCl的溶解度、Ksp均不变
C. AgCl的溶解度减小、Ksp不变 D. AgCl的溶解度不变、Ksp减小
11. 一种熔融碳酸盐燃料电池原理示意如图。下列有关该电池的说法正确的是( )
A. 反应CH4+H2O = 3H2+CO, 每消耗1molCH4转移12mol 电子
B. 电极A上H2参与的电极反应为:
H2+2OH--2e-=2H2O
C. 电池工作时,CO32-向电极B移动
D. 电极B上发生的电极反应为:O2+2CO2+4e-=2CO32-
12.(2015•新课标1)浓度均为0.10mol/L、体积均为V0的MOH和ROH溶液,分别加水稀释至体积V,pH随的变化如图所示,下列叙述错误的是( )
A. MOH的碱性强于ROH的碱性
B. ROH的电离程度:b点大于a点
C. 若两溶液无限稀释,则它们的c(OH-)相等
D. 当=2时,若两溶液同时升高温度,则 增大
13. (2015•安徽)下列有关NaClO和NaCl混合溶液的叙述正确的是( )
A. 该溶液中,H+、NH4+、SO42—、Br—可以大量共存
B. 该溶液中,Ag+、K+、NO3—、CH3CHO可以大量共存
C. 向该溶液中滴入少量FeSO4溶液,反应的离子方程式为:
2Fe2++ClO—+2H+= Cl—+2Fe3++H2O
D. 向该溶液中加入浓盐酸,每产生1molCl2 ,转移电子约为6.02×1023个
14. 氯气溶于水达到平衡后,若其他条件不变,只改变某一条件,下列叙述正确的是( )
A. 再通入少量氯气,c(H+)/c(ClO-)减小
B. 通入少量SO2 ,溶液漂白性增强
C. 加入少量固体NaOH,一定有c(Na+)=c(Cl-)+c(ClO-)
D. 加入少量水,水的电离平衡向正反应方向移动
15.(2016•上海)能证明乙酸是弱酸的实验事实是( )
A. CH3COOH溶液与Zn反应放出H2
B. 0.1 mol/L CH3COONa溶液的pH大于7
C. CH3COOH溶液与NaCO3反应生成CO2
D. 0.1 mol/L CH3COOH溶液可使紫色石蕊变红
16. 25℃时,在10mL浓度均为0.1mol/L NaOH和NH3•H2O混合溶液中,滴加0.1mol/L的盐酸,下列有关溶液中粒子浓度关系正确的是( )
A. 未加盐酸时:c(OH—)>c(Na+)=c(NH3•H2O)
B. 加入10mL盐酸时:c(NH4+) +c(H+) = c(OH-)
C. 加入盐酸至溶液pH=7时:c(Cl-) = c(Na+)
D. 加入20mL盐酸时:c(Cl-) =c(NH4+) +c(Na+)
17.(2016•北京)K2Cr2O7溶液中存在平衡:Cr2O72—(橙色)+H2O⇌2CrO42—(黄色)+2H+ ,用K2Cr2O7溶液进行下列实验:
结合实验,下列说法不正确的是( )
A. ①中溶液橙色加深,③中溶液变黄
B. ②中Cr2O72—被C2H5OH还原
C. 对比②和④可知K2Cr2O7酸性溶液氧化性强
D. 若向④中加入70% H2SO4溶液至过量,溶液变为橙色
18. 反应:H2(g)+I2(g) 2HI(g) △H<0,当该反应达到平衡时,下列说法正确的是( )
A. 减小容器体积,平衡向右移动 B. 加入催化剂,HI的产率增大
C. 增大c(I2),H2的转化率增大 D. 升高温度,I2的转化率增大
19.10ml浓度为1mol/L的盐酸与过量的锌粉反应,若加入适量的下列溶液,能减慢反应速率但又不影响氢气生成量的是( )
A. K2SO4 B.NaOH C. CuSO4 D. Na2CO3
20.下列说法正确的是( )
A. 25 ℃时,向水中加入少量固体NaHSO4 , c(H+)增大,Kw不变
B. 向0.1 mol·L-1CH3COOH溶液中加入少量的CH3COONa晶体, 减小
C. 常温下,向BaCO3饱和溶液中加入Na2CO3固体,c(Ba2+)减小,BaCO3的Ksp减小
D. 一定条件下,将一定浓度的CH3COONa溶液加水稀释,溶液中所有离子的浓度都减小
21.下列说法正确的是( )
A. 强电解质溶液的导电能力一定比弱电解质溶液的强
B. 一定温度下,可逆反应2X (g)+Y (g) 2Z (g)达到平衡的标志是:容器内X、Y、Z的物质的量之比为2:1:2
C. 升高温度,AgCl的溶解度增大,Ksp增大
D. FeCl3、KAl(SO4)2、Na2CO3的水溶液均显酸性
22. 用CO合成甲醇(CH3OH)的化学方程式为CO(g)+2H2(g) CH3OH(g) ΔH<0,按照相同的物质的量投料,测得CO在不同温度下的平衡转化率与压强的关系如右图所示。下列说法正确的是 ( )
A. 温度:T1>T2>T3
B. 正反应速率:v(a)>v(c) ,v(b)>v(d)
C. 平衡常数:K(a)>K(c), K(b)=K(d)
D. 平均摩尔质量:M(a)
23. 某温度下,在一个2 L的密闭容器中,加入4 mol A 和 2 mol B 进行如下反应:3A(g)+2B(g) 4C(s)+2D(g),反应一段时间后达到平衡,测得生成 1.6 mol C, 下列说法正确的是( )
A. 该反应的化学平衡常数表达式是 B. 此时,B 的平衡转化率是40%
C. 增大该体系的压强,化学平衡常数增大 D. 增加 B,B 的平衡转化率增大
24. 下列说法正确的是( )
A. 物质发生化学反应时必然伴随着能量变化
B. 金属铜导电,故金属铜是电解质
C. 自发反应都是熵增大的反应
D. 增大反应物浓度,可增大单位体积内活化分子的百分数,从而使反应速率增大
25. 下列说法正确的是( )
A. 分子式为C2H6O的有机化合物性质相同
B. 相同条件下,等质量的碳按a、b两种途径完全转化,途径a比途径b放出更多热能途径a: 途径b:
C. 在氧化还原反应中,还原剂失去电子总数等于氧化剂得到电子的总数
D. 通过化学变化可以直接将水转变为汽油
26.(2017•新课标Ⅱ)阿伏伽德罗常熟的值为NA,下列说法正确的是( )
A. 1L 0.1mol/L NH4Cl溶液中,NH4+的数量为0.1NA
B. 2.4gMg与H2SO4完全反应,转移的电子数为0.1NA
C. 标准状况下,2.24L N2和O2的混合气体中分子数为0.2NA
D. 0.1mol H2和0.1mol I2于密闭容器中充分反应后,其分子总数为0.2NA
27.(2018•江苏卷)短周期主族元素 X、Y、Z、W 原子序数依次增大,X 是地壳中含量最多的元素,Y 原子的最外层只有一个电子,Z 位于元素周期表 ⅢA族,W 与X属于同一主族。下列说法正确的是( )
A. 原子半径:r(W) > r(Z) > r(Y)
B. 由X、Y 组成的化合物中均不含共价键
C. Y的最高价氧化物的水化物的碱性比Z的弱
D. X 的简单气态氢化物的热稳定性比W的强
28. 某学生以铁丝和Cl2为原料进行下列三个实验.从分类角度分析,下列选项正确的是( )
A. 实验①、②所涉及的物质均为电解质
B. 实验②、③均为放热反应实验
C. ②、③均未发生氧化还原反应
D. 实验①、③反应制得的物质均为纯净物
29. 有①Na2CO3溶液、②CH3COONa溶液、③NaOH溶液各25mL,物质的量浓度均为0.1mol/L,下列说法正确的是( )
A. 三种溶液pH的大小顺序是③>②>①
B. 若将三种溶液稀释相同倍数,pH变化最大的是②
C. 若分别加入25mL 0.1mol/L盐酸后,pH最大的是①
D. 若三种溶液的pH均为9,则物质的量浓度的大小顺序是③>①>②
30. 将4 mol A气体和2 mol B气体置于2L的密闭容器中,混合后发生如下反应:
2A(g)+ B(g) = 2C(g),若经2 s后测得C的浓度为1.2 mol/L,下列说法符合题意是( )
A. 用物质A表示的反应速率为1. 2 mol / (L • s)
B. 用物质B表示的反应速率为0. 3 mol / (L • s)
C. 2 s时物质A的转化率为40%
D. 2 s时物质B的浓度为0.6 mol/L
二、填空题(共40分)
31.(12分)I.用相应的方程式解释:
(1)NaHSO3溶液显酸性:
(2)NaHCO3溶液显碱性:
(3)NH4Cl溶液显酸性:
(4)明矾(KAlSO4)净水:
(5)FeCl3溶液蒸干得到Fe2O3固体: (第一步反应)
II.向2份0.1mol/L CH3COONa溶液中分别加入少量NH4NO3、Na2CO3固体(忽略溶液体积变化),则CH3COO— 浓度的变化依次为________、________(填“减小”、“增大”或“不变”)
32.(16分)I.碳酸钠是一种重要的化工原料,主要采用氨碱法生产。回答下列问题:
(1)已知:① 2NaOH(s) + CO2(g) = Na2CO3(s) + H2O(g) ΔH1=−127.4 kJ/mol
② NaOH(s) + CO2(g) = NaHCO3(s) ΔH2=−131.5 kJ/mol
反应2NaHCO3(s) = Na2CO3(s) + H2O(g) + CO2(g)的ΔH=________ kJ/mol ,不同温度下NaHCO3分解反应的平衡常数K313K________K298K (填“大于"“小于”或“等于”),该反应的平衡常数表达式K= 。
(2)向含有BaSO4固体的溶液中滴加Na2CO3溶液,当有BaCO3沉淀生成时溶液中 。(保留两位有效数字,已知Ksp(BaCO3)=2.6×10−9 ,Ksp(BaSO4)=1.1×10−10)
II.Mg﹣H2O2电池可用于驱动无人驾驶的潜航器.该电池以海水为电解质溶液,其工作原理如图所示,电池总反应是:Mg + H2O2 + 2H+ ═ Mg2+ + 2H2O
(1)负极材料为______,发生_____反应(填“氧化”或“还原”)
(2)两极电极反应式为:
负极:
正极:
(3)有4.8g Mg反应时时,外电路中转移电子数为
33.(12分)用中和滴定法测定某烧碱样品的纯度.有以下步骤:
(1)配制待测液:用5.0g含有少量杂质(杂质不与盐酸反应)的固体烧碱样品配制1000mL溶液.除烧杯和玻璃棒外,还需要的玻璃仪器有
(2)选择酚酞为指示剂进行滴定:
①盛装0.1000mol/L的盐酸标准液应该使用________式滴定管
②滴定时双眼应
③滴定终点的实验现象:
(3)有关数据记录如下:
测定序号
待测溶液的体积(mL)
所耗盐酸标准液的体积(mL)
滴定前读数
滴定后读数
①
20.00
0.50
20.78
②
20.00
1.20
21.32
计算纯度:烧碱样品的纯度是 ; (取两次实验所耗盐酸的平均值进行计算)
(4)误差讨论:(选填“偏高”、“偏低”或“无影响”)
①用蒸馏水冲洗锥形瓶,会使测定结果 ;
②在滴定过程中不慎将数滴酸液滴在锥形瓶外,会使测定结果 ;
③读数时,滴定前仰视,滴定后俯视,会使测定结果 ;
④装标准液之前,没有用标准液润洗滴定管,会使测定结果 .
参考答案
一、 选择题(共60分)
1
2
3
4
5
6
7
8
9
10
B
A
C
A
D
B
A
B
A
C
11
12
13
14
15
16
17
18
19
20
D
D
D
D
B
B
D
C
A
A
21
22
23
24
25
26
27
28
29
30
C
C
B
A
C
D
D
C
C
B
二、填空题(40分)
31. (12分)
I.(1)HSO3— H+ + SO32— (2分)
(2)HCO3—+ H2O H2SO3 + OH— (2分)
(3)NH4+ + H2O NH3•H2O + H+ (2分)
(4)Al3+ + 3H2O Al(OH)3 + 3H+ (2分)
(5)Fe3+ + 3H2O Fe(OH)3 + 3H+ (2分)
II. 减小 (1分) 增大 (1分)
32. (16分)
I.(1)+135.6 (2分) 大于 (2分) c(CO2)c(H2O) (2分)
(2)0.042 (2分)
II.(1)Mg (1分) 氧化 (1分)
(2) Mg —2e—= Mg2+ (2分) H2O2 + 2e—+ 2H+ = 2H2O (2分)
(3) 0.4NA或2.408 × 1023 (2分)
33. (12分)
(1)1000mL 容量瓶(和胶头滴管) (2分)
(2) ①酸式 (1分)
②锥形瓶内溶液颜色变化 (1分)
③滴入最后一滴盐酸溶液后,锥形瓶内溶液颜色恰好由红色变为无色,且半分钟内不变色 (2分)
(3)80.4% (2分)
(4)①无影响 (1分)
②偏高 (1分)
③偏低 (1分)
④偏高 (1分)
相关资料
更多

